ILIAS  release_9 Revision v9.13-25-g2c18ec4c24f
ilMDIdentifier Class Reference
+ Inheritance diagram for ilMDIdentifier:
+ Collaboration diagram for ilMDIdentifier:

Public Member Functions

 setCatalog (string $a_catalog)
 
 getCatalog ()
 
 setEntry (string $a_entry)
 
 getEntry ()
 
 save ()
 
 update ()
 
 delete ()
 
 __getFields ()
 
 read ()
 
 toXML (ilXmlWriter $writer)
 
- Public Member Functions inherited from ilMDBase
 __construct (int $a_rbac_id=0, int $a_obj_id=0, string $a_type='')
 constructor More...
 
 read ()
 
 setRBACId (int $a_id)
 
 getRBACId ()
 
 setObjId (int $a_id)
 
 getObjId ()
 
 setObjType (string $a_type)
 
 getObjType ()
 
 setMetaId (int $a_meta_id, bool $a_read_data=true)
 
 getMetaId ()
 
 setParentType (string $a_parent_type)
 
 getParentType ()
 
 setParentId (int $a_id)
 
 getParentId ()
 
 setExportMode (bool $a_export_mode=true)
 
 getExportMode ()
 
 validate ()
 
 update ()
 
 save ()
 
 delete ()
 
 toXML (ilXmlWriter $writer)
 

Static Public Member Functions

static _getIds (int $a_rbac_id, int $a_obj_id, int $a_parent_id, string $a_parent_type)
 
static _getEntriesForObj (int $a_rbac_id, int $a_obj_id, string $a_obj_type)
 
static _getEntriesForRbacObj (int $a_rbac_id, string $a_obj_type="")
 
static existsIdInRbacObject (int $a_rbac_id, string $a_obj_type, string $a_catalog, string $a_entry)
 
static readIdData (int $a_rbac_id, string $a_obj_type, string $a_catalog, string $a_entry)
 

Private Attributes

string $catalog = ''
 
string $entry = ''
 

Additional Inherited Members

- Protected Attributes inherited from ilMDBase
ilLogger $log
 
ilDBInterface $db
 

Detailed Description

Definition at line 26 of file class.ilMDIdentifier.php.

Member Function Documentation

◆ __getFields()

ilMDIdentifier::__getFields ( )
Returns
array<string, array<string, mixed>>

Definition at line 87 of file class.ilMDIdentifier.php.

References getCatalog(), getEntry(), ilMDBase\getObjId(), ilMDBase\getObjType(), ilMDBase\getParentId(), ilMDBase\getParentType(), and ilMDBase\getRBACId().

Referenced by save(), and update().

87  : array
88  {
89  return array(
90  'rbac_id' => array('integer', $this->getRBACId()),
91  'obj_id' => array('integer', $this->getObjId()),
92  'obj_type' => array('text', $this->getObjType()),
93  'parent_type' => array('text', $this->getParentType()),
94  'parent_id' => array('integer', $this->getParentId()),
95  'catalog' => array('text', $this->getCatalog()),
96  'entry' => array('text', $this->getEntry())
97  );
98  }
+ Here is the call graph for this function:
+ Here is the caller graph for this function:

◆ _getEntriesForObj()

static ilMDIdentifier::_getEntriesForObj ( int  $a_rbac_id,
int  $a_obj_id,
string  $a_obj_type 
)
static
Returns
array<int, array<string, string>>

Definition at line 172 of file class.ilMDIdentifier.php.

References $DIC, $ilDB, $r, and $res.

Referenced by ilLMObject\getExportId(), and ilLMObject\saveExportId().

172  : array
173  {
174  global $DIC;
175 
176  $ilDB = $DIC->database();
177 
178  $query = "SELECT meta_identifier_id, catalog, entry FROM il_meta_identifier " .
179  "WHERE rbac_id = " . $ilDB->quote($a_rbac_id, 'integer') . " " .
180  "AND obj_id = " . $ilDB->quote($a_obj_id, 'integer') . " " .
181  "AND obj_type = " . $ilDB->quote($a_obj_type, 'text');
182 
183  $res = $ilDB->query($query);
184  $entries = array();
185  while ($r = $ilDB->fetchAssoc($res)) {
186  $entries[$r["meta_identifier_id"]] =
187  array(
188  "catalog" => $r["catalog"],
189  "entry" => $r["entry"]
190  );
191  }
192  return $entries;
193  }
$res
Definition: ltiservices.php:69
global $DIC
Definition: feed.php:28
$r
+ Here is the caller graph for this function:

◆ _getEntriesForRbacObj()

static ilMDIdentifier::_getEntriesForRbacObj ( int  $a_rbac_id,
string  $a_obj_type = "" 
)
static
Returns
array<int, array<string, mixed>>

Definition at line 198 of file class.ilMDIdentifier.php.

References $DIC, $ilDB, $r, and $res.

Referenced by ilLMObject\getDuplicateExportIDs().

198  : array
199  {
200  global $DIC;
201 
202  $ilDB = $DIC->database();
203 
204  $query = "SELECT meta_identifier_id, catalog, entry, obj_id FROM il_meta_identifier " .
205  "WHERE rbac_id = " . $ilDB->quote($a_rbac_id, 'integer');
206 
207  if ($a_obj_type !== "") {
208  $query .=
209  " AND obj_type = " . $ilDB->quote($a_obj_type, 'text');
210  }
211 
212  $res = $ilDB->query($query);
213  $entries = array();
214  while ($r = $ilDB->fetchAssoc($res)) {
215  $entries[$r["meta_identifier_id"]] =
216  array(
217  "catalog" => $r["catalog"],
218  "entry" => $r["entry"],
219  "obj_id" => $r["obj_id"]
220  );
221  }
222  return $entries;
223  }
$res
Definition: ltiservices.php:69
global $DIC
Definition: feed.php:28
$r
+ Here is the caller graph for this function:

◆ _getIds()

static ilMDIdentifier::_getIds ( int  $a_rbac_id,
int  $a_obj_id,
int  $a_parent_id,
string  $a_parent_type 
)
static
Returns
int[]

Definition at line 149 of file class.ilMDIdentifier.php.

References $DIC, $ilDB, $res, ilDBConstants\FETCHMODE_OBJECT, and ILIAS\Repository\int().

Referenced by ilMDMetaMetadata\getIdentifierIds(), and ilMDGeneral\getIdentifierIds().

149  : array
150  {
151  global $DIC;
152 
153  $ilDB = $DIC->database();
154 
155  $query = "SELECT meta_identifier_id FROM il_meta_identifier " .
156  "WHERE rbac_id = " . $ilDB->quote($a_rbac_id, 'integer') . " " .
157  "AND obj_id = " . $ilDB->quote($a_obj_id, 'integer') . " " .
158  "AND parent_id = " . $ilDB->quote($a_parent_id, 'integer') . " " .
159  "AND parent_type = " . $ilDB->quote($a_parent_type, 'text');
160 
161  $res = $ilDB->query($query);
162  $ids = [];
163  while ($row = $res->fetchRow(ilDBConstants::FETCHMODE_OBJECT)) {
164  $ids[] = (int) $row->meta_identifier_id;
165  }
166  return $ids;
167  }
$res
Definition: ltiservices.php:69
global $DIC
Definition: feed.php:28
+ Here is the call graph for this function:
+ Here is the caller graph for this function:

◆ delete()

ilMDIdentifier::delete ( )

Definition at line 73 of file class.ilMDIdentifier.php.

References $res, and ilMDBase\getMetaId().

73  : bool
74  {
75  if ($this->getMetaId()) {
76  $query = "DELETE FROM il_meta_identifier " .
77  "WHERE meta_identifier_id = " . $this->db->quote($this->getMetaId(), 'integer');
78  $res = $this->db->manipulate($query);
79  return true;
80  }
81  return false;
82  }
$res
Definition: ltiservices.php:69
+ Here is the call graph for this function:

◆ existsIdInRbacObject()

static ilMDIdentifier::existsIdInRbacObject ( int  $a_rbac_id,
string  $a_obj_type,
string  $a_catalog,
string  $a_entry 
)
static

Definition at line 225 of file class.ilMDIdentifier.php.

References $DIC, $ilDB, and $r.

Referenced by ilLMObject\existsExportID().

230  : bool {
231  global $DIC;
232 
233  $ilDB = $DIC->database();
234 
235  $query = "SELECT meta_identifier_id, obj_id FROM il_meta_identifier " .
236  "WHERE rbac_id = " . $ilDB->quote($a_rbac_id, 'integer') .
237  " AND obj_type = " . $ilDB->quote($a_obj_type, 'text') .
238  " AND catalog = " . $ilDB->quote($a_catalog, 'text') .
239  " AND entry = " . $ilDB->quote($a_entry, 'text');
240  $s = $ilDB->query($query);
241  if ($r = $ilDB->fetchAssoc($s)) {
242  return true;
243  }
244  return false;
245  }
global $DIC
Definition: feed.php:28
$r
+ Here is the caller graph for this function:

◆ getCatalog()

ilMDIdentifier::getCatalog ( )

Definition at line 37 of file class.ilMDIdentifier.php.

References $catalog.

Referenced by __getFields(), and toXML().

37  : string
38  {
39  return $this->catalog;
40  }
+ Here is the caller graph for this function:

◆ getEntry()

ilMDIdentifier::getEntry ( )

Definition at line 47 of file class.ilMDIdentifier.php.

References $entry.

Referenced by __getFields(), and toXML().

47  : string
48  {
49  return $this->entry;
50  }
+ Here is the caller graph for this function:

◆ read()

ilMDIdentifier::read ( )

Definition at line 100 of file class.ilMDIdentifier.php.

References $res, ilDBConstants\FETCHMODE_OBJECT, ilMDBase\getMetaId(), setCatalog(), setEntry(), ilMDBase\setObjId(), ilMDBase\setObjType(), ilMDBase\setParentId(), ilMDBase\setParentType(), and ilMDBase\setRBACId().

100  : bool
101  {
102  if ($this->getMetaId()) {
103  $query = "SELECT * FROM il_meta_identifier " .
104  "WHERE meta_identifier_id = " . $this->db->quote($this->getMetaId(), 'integer');
105 
106  $res = $this->db->query($query);
107  while ($row = $res->fetchRow(ilDBConstants::FETCHMODE_OBJECT)) {
108  $this->setRBACId((int) $row->rbac_id);
109  $this->setObjId((int) $row->obj_id);
110  $this->setObjType($row->obj_type ?? '');
111  $this->setParentId((int) $row->parent_id);
112  $this->setParentType($row->parent_type);
113  $this->setCatalog($row->catalog ?? '');
114  $this->setEntry($row->entry ?? '');
115  }
116  }
117  return true;
118  }
$res
Definition: ltiservices.php:69
setRBACId(int $a_id)
setObjId(int $a_id)
setEntry(string $a_entry)
setParentId(int $a_id)
setParentType(string $a_parent_type)
setObjType(string $a_type)
setCatalog(string $a_catalog)
+ Here is the call graph for this function:

◆ readIdData()

static ilMDIdentifier::readIdData ( int  $a_rbac_id,
string  $a_obj_type,
string  $a_catalog,
string  $a_entry 
)
static
Returns
array<int, array<string, mixed>>

Definition at line 250 of file class.ilMDIdentifier.php.

References $data, $DIC, $ilDB, and $r.

Referenced by ilLMObject\getExportIDInfo().

250  : array
251  {
252  global $DIC;
253 
254  $ilDB = $DIC->database();
255 
256  $query = "SELECT * FROM il_meta_identifier " .
257  "WHERE rbac_id = " . $ilDB->quote($a_rbac_id, 'integer') .
258  " AND obj_type = " . $ilDB->quote($a_obj_type, 'text') .
259  " AND catalog = " . $ilDB->quote($a_catalog, 'text') .
260  " AND entry = " . $ilDB->quote($a_entry, 'text');
261  $s = $ilDB->query($query);
262  $data = array();
263  while ($r = $ilDB->fetchAssoc($s)) {
264  $data[] = $r;
265  }
266  return $data;
267  }
global $DIC
Definition: feed.php:28
$r
+ Here is the caller graph for this function:

◆ save()

ilMDIdentifier::save ( )

Definition at line 52 of file class.ilMDIdentifier.php.

References __getFields(), ilMDBase\getMetaId(), and ilMDBase\setMetaId().

52  : int
53  {
54  $fields = $this->__getFields();
55  $fields['meta_identifier_id'] = array('integer', $next_id = $this->db->nextId('il_meta_identifier'));
56 
57  if ($this->db->insert('il_meta_identifier', $fields)) {
58  $this->setMetaId($next_id);
59  return $this->getMetaId();
60  }
61  return 0;
62  }
setMetaId(int $a_meta_id, bool $a_read_data=true)
+ Here is the call graph for this function:

◆ setCatalog()

ilMDIdentifier::setCatalog ( string  $a_catalog)

Definition at line 32 of file class.ilMDIdentifier.php.

Referenced by read().

32  : void
33  {
34  $this->catalog = $a_catalog;
35  }
+ Here is the caller graph for this function:

◆ setEntry()

ilMDIdentifier::setEntry ( string  $a_entry)

Definition at line 42 of file class.ilMDIdentifier.php.

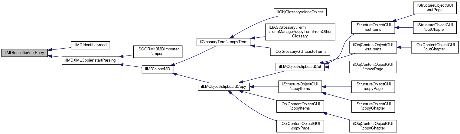
Referenced by read(), and ilMDXMLCopier\startParsing().

42  : void
43  {
44  $this->entry = $a_entry;
45  }
+ Here is the caller graph for this function:

◆ toXML()

ilMDIdentifier::toXML ( ilXmlWriter  $writer)

Definition at line 120 of file class.ilMDIdentifier.php.

References getCatalog(), getEntry(), ilMDBase\getExportMode(), ilMDBase\getObjId(), ilMDBase\getObjType(), ilMDBase\getRBACId(), IL_INST_ID, and ilXmlWriter\xmlElement().

120  : void
121  {
122  $entry_default = ($this->getObjId() === 0)
123  ? "il_" . IL_INST_ID . "_" . $this->getObjType() . "_" . $this->getRBACId()
124  : "il_" . IL_INST_ID . "_" . $this->getObjType() . "_" . $this->getObjId();
125 
126  $entry = $this->getEntry() ?: $entry_default;
127  $catalog = $this->getCatalog();
128 
129  if ($this->getExportMode() && $this->getCatalog() !== "ILIAS_NID") {
130  $entry = $entry_default;
131  $catalog = "ILIAS";
132  }
133 
134  if ($catalog !== '') {
135  $writer->xmlElement('Identifier', array(
136  'Catalog' => $catalog,
137  'Entry' => $entry
138  ));
139  } else {
140  $writer->xmlElement('Identifier', array('Entry' => $entry));
141  }
142  }
const IL_INST_ID
Definition: constants.php:40
xmlElement(string $tag, $attrs=null, $data=null, $encode=true, $escape=true)
Writes a basic element (no children, just textual content)
+ Here is the call graph for this function:

◆ update()

ilMDIdentifier::update ( )

Definition at line 64 of file class.ilMDIdentifier.php.

References __getFields(), and ilMDBase\getMetaId().

64  : bool
65  {
66  return $this->getMetaId() && $this->db->update(
67  'il_meta_identifier',
68  $this->__getFields(),
69  array("meta_identifier_id" => array('integer', $this->getMetaId()))
70  );
71  }
+ Here is the call graph for this function:

Field Documentation

◆ $catalog

string ilMDIdentifier::$catalog = ''
private

Definition at line 28 of file class.ilMDIdentifier.php.

Referenced by getCatalog().

◆ $entry

string ilMDIdentifier::$entry = ''
private

Definition at line 29 of file class.ilMDIdentifier.php.

Referenced by getEntry().


The documentation for this class was generated from the following file: