ILIAS  release_9 Revision v9.13-25-g2c18ec4c24f
ILIAS\Awareness\InternalService Class Reference

Notes internal service. More...

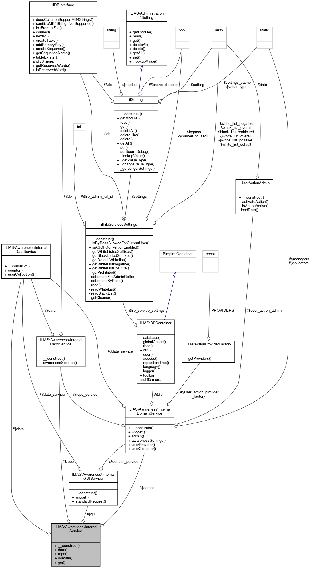
+ Collaboration diagram for ILIAS\Awareness\InternalService:

Public Member Functions

 __construct (Container $DIC)
 
 data ()
 
 repo ()
 
 domain ()
 
 gui ()
 

Protected Attributes

InternalDataService $data
 
InternalRepoService $repo
 
InternalDomainService $domain
 
InternalGUIService $gui
 

Detailed Description

Notes internal service.

Author
Alexander Killing killi.nosp@m.ng@l.nosp@m.eifos.nosp@m..de

Definition at line 29 of file class.InternalService.php.

Constructor & Destructor Documentation

◆ __construct()

ILIAS\Awareness\InternalService::__construct ( Container  $DIC)

Definition at line 36 of file class.InternalService.php.

References ILIAS\Awareness\InternalService\data(), ILIAS\DI\Container\database(), ILIAS\Awareness\InternalService\domain(), ILIAS\Awareness\InternalService\gui(), and ILIAS\Awareness\InternalService\repo().

37  {
38  $this->data = new InternalDataService();
39 
40  $this->repo = new InternalRepoService(
41  $this->data(),
42  $DIC->database()
43  );
44  $this->domain = new InternalDomainService(
45  $DIC,
46  $this->repo,
47  $this->data
48  );
49  $this->gui = new InternalGUIService(
50  $DIC,
51  $this->data,
52  $this->domain
53  );
54  }
global $DIC
Definition: feed.php:28
+ Here is the call graph for this function:

Member Function Documentation

◆ data()

ILIAS\Awareness\InternalService::data ( )

Definition at line 56 of file class.InternalService.php.

References ILIAS\Awareness\InternalService\$data.

Referenced by ILIAS\Awareness\InternalService\__construct().

56  : InternalDataService
57  {
58  return $this->data;
59  }
+ Here is the caller graph for this function:

◆ domain()

ILIAS\Awareness\InternalService::domain ( )

Definition at line 66 of file class.InternalService.php.

References ILIAS\Awareness\InternalService\$domain.

Referenced by ILIAS\Awareness\InternalService\__construct().

66  : InternalDomainService
67  {
68  return $this->domain;
69  }
+ Here is the caller graph for this function:

◆ gui()

ILIAS\Awareness\InternalService::gui ( )

Definition at line 71 of file class.InternalService.php.

References ILIAS\Awareness\InternalService\$gui.

Referenced by ILIAS\Awareness\InternalService\__construct().

71  : InternalGUIService
72  {
73  return $this->gui;
74  }
+ Here is the caller graph for this function:

◆ repo()

ILIAS\Awareness\InternalService::repo ( )

Definition at line 61 of file class.InternalService.php.

References ILIAS\Awareness\InternalService\$repo.

Referenced by ILIAS\Awareness\InternalService\__construct().

61  : InternalRepoService
62  {
63  return $this->repo;
64  }
+ Here is the caller graph for this function:

Field Documentation

◆ $data

InternalDataService ILIAS\Awareness\InternalService::$data
protected

Definition at line 31 of file class.InternalService.php.

Referenced by ILIAS\Awareness\InternalService\data().

◆ $domain

InternalDomainService ILIAS\Awareness\InternalService::$domain
protected

Definition at line 33 of file class.InternalService.php.

Referenced by ILIAS\Awareness\InternalService\domain().

◆ $gui

InternalGUIService ILIAS\Awareness\InternalService::$gui
protected

Definition at line 34 of file class.InternalService.php.

Referenced by ILIAS\Awareness\InternalService\gui().

◆ $repo

InternalRepoService ILIAS\Awareness\InternalService::$repo
protected

Definition at line 32 of file class.InternalService.php.

Referenced by ILIAS\Awareness\InternalService\repo().


The documentation for this class was generated from the following file: