ILIAS  release_9 Revision v9.13-25-g2c18ec4c24f
ILIAS Class Reference

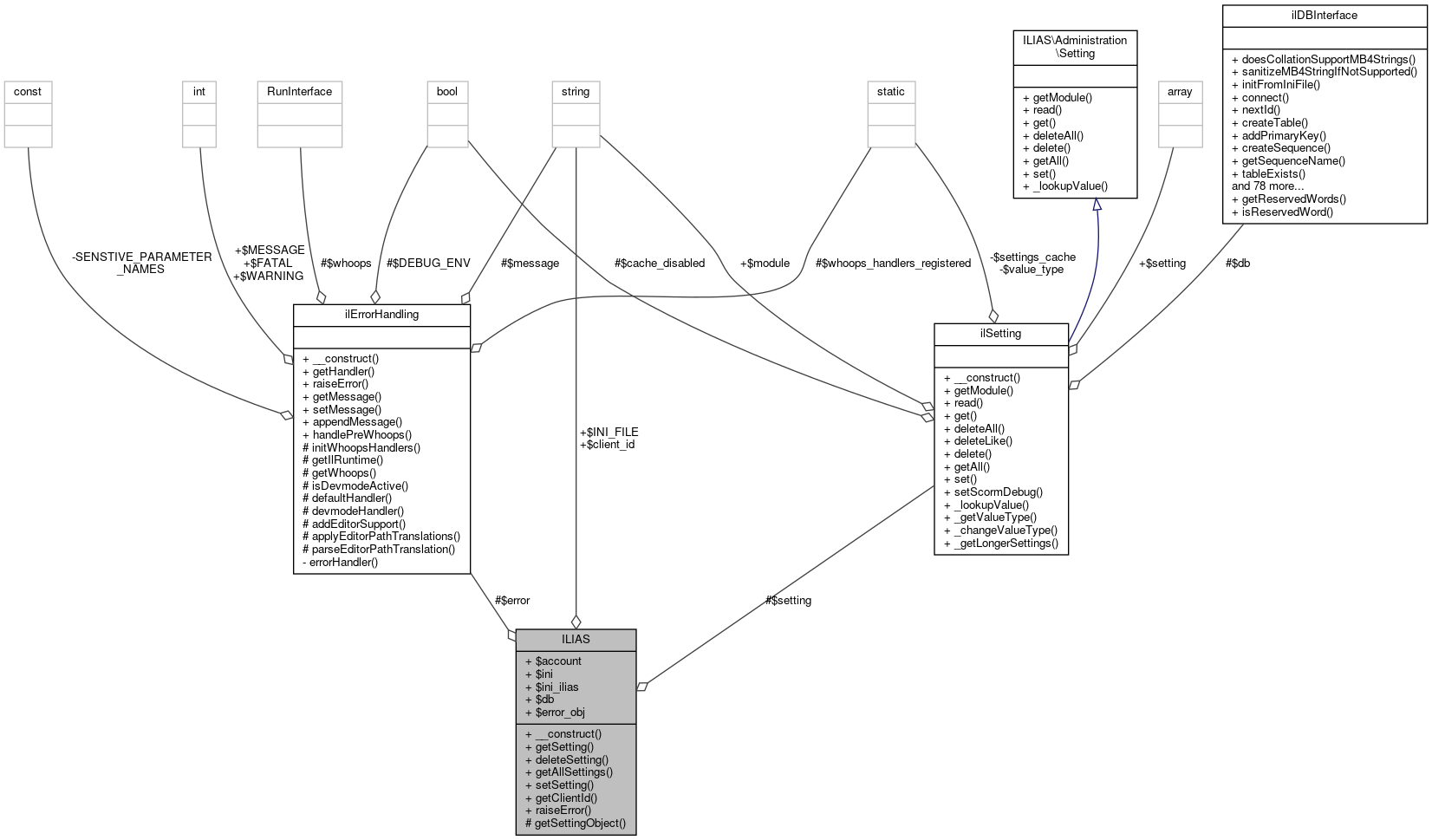
ILIAS base class perform basic setup: init database handler, load configuration file, init user authentification & error handler, load object type definitions. More...

+ Collaboration diagram for ILIAS:

Public Member Functions

 __construct ()
 Constructor setup ILIAS global object public. More...
 
 getSetting (string $a_keyword, ?string $a_default_value=null)
 read one value from settingstable More...
 
 deleteSetting (string $a_keyword)
 delete one value from settingstable More...
 
 getAllSettings ()
 
 setSetting (string $a_key, string $a_val)
 
 getClientId ()
 
 raiseError (string $a_msg, int $a_err_obj)
 wrapper for downward compability More...
 

Data Fields

string $INI_FILE
 
string $client_id = ''
 
 $account
 
 $ini = array()
 
 $ini_ilias
 
 $db
 
 $error_obj
 

Protected Member Functions

 getSettingObject ()
 

Protected Attributes

ilSetting $setting = null
 
ilErrorHandling $error
 

Detailed Description

ILIAS base class perform basic setup: init database handler, load configuration file, init user authentification & error handler, load object type definitions.

Author
Sascha Hofmann shofm.nosp@m.ann@.nosp@m.datab.nosp@m.ay.d.nosp@m.e
Version
$Id$
Todo:
review the concept how the object type definition is loaded. We need a concept to edit the definitions via webfrontend in the admin console.

Definition at line 14 of file class.ilias.php.

Constructor & Destructor Documentation

◆ __construct()

ILIAS::__construct ( )

Constructor setup ILIAS global object public.

Definition at line 62 of file class.ilias.php.

References $DIC, $ilDB, and $ilIliasIniFile.

Referenced by ILIAS\UI\examples\Table\Column\LinkListing\base(), ILIAS\UI\examples\Table\Column\Boolean\base(), ILIAS\UI\examples\Table\Column\Link\base(), ILIAS\UI\examples\Table\Column\Number\base(), ILIAS\UI\examples\Table\Column\StatusIcon\base(), ILIAS\UI\examples\Table\Column\Text\base(), ILIAS\UI\examples\Table\Data\base(), ILIAS\UI\examples\Tree\Expandable\expandable2(), ILIAS\MetaData\Elements\Base\BaseElementTest\getBaseElement(), ILIAS\MetaData\Presentation\ElementsTest\getBaseElement(), ILIAS\MetaData\Elements\Base\BaseSetTest\getBaseSet(), ILIAS\MetaData\Presentation\DataTest\getData(), ILIAS\MetaData\Manipulator\ManipulatorTest\getDataMock(), ILIAS\MetaData\Elements\Structure\StructureElementTest\getDefinition(), ILIAS\MetaData\Elements\ElementTest\getDefinition(), ILIAS\MetaData\Elements\Base\BaseElementTest\getDefinition(), ILIAS\MetaData\Manipulator\ManipulatorTest\getDefinitionMock(), ILIAS\MetaData\Structure\Dictionaries\DictionaryTest\getDictionary(), ILIAS\MetaData\Structure\Dictionaries\DictionaryInitiatorTest\getDictionaryInitiator(), ILIAS\MetaData\Structure\Dictionaries\DictionaryTest\getElement(), ILIAS\MetaData\Presentation\DataTest\getElementData(), ILIAS\ResourceStorage\Policy\FileNamePolicyTest\getFileNamePolicy(), ILIAS\MetaData\Manipulator\ManipulatorTest\getFilterMock(), ILIAS\MetaData\Structure\Definitions\LOMReaderTest\getInitialReader(), ILIAS\GlobalScreen\MainMenu\CollectorTest\getItemInformation(), ILIAS\MetaData\Structure\LOMStructureInitiatorTest\getLOMStructureInitiator(), ILIAS\MetaData\Manipulator\ManipulatorTest\getMarkerFactoryMock(), ILIAS\MetaData\Manipulator\ManipulatorTest\getMarkerMock(), ILIAS\GlobalScreen\Scope\Layout\MetaDataTest\getMockedTag(), ILIAS\MetaData\Manipulator\Path\PathConditionsCollectionTest\getMockPath(), ILIAS\MetaData\Copyright\RendererTest\getMockRenderer(), ILIAS\MetaData\Manipulator\Path\PathConditionsCollectionTest\getMockStep(), ILIAS\MetaData\Manipulator\Path\PathConditionsCheckerTest\getNavigatorFactoryMock(), ILIAS\MetaData\Manipulator\ManipulatorTest\getNavigatorFactoryMock(), ILIAS\MetaData\Manipulator\Path\PathConditionsCheckerTest\getNavigatorMock(), ILIAS\MetaData\Manipulator\Path\PathConditionsCollectionTest\getPartiallyMockedPathConditionsCollection(), ILIAS\MetaData\Structure\Dictionaries\Tags\TagAssignmentTest\getPath(), ILIAS\MetaData\Manipulator\ManipulatorTest\getPathConditionCheckerMock(), ILIAS\MetaData\Manipulator\Path\PathConditionsCheckerTest\getPathConditionsCollectionMock(), ILIAS\MetaData\Manipulator\ManipulatorTest\getPathFactoryMock(), ILIAS\MetaData\Manipulator\Path\PathConditionsCheckerTest\getPathMock(), ILIAS\MetaData\Manipulator\ManipulatorTest\getPathMock(), ILIAS\MetaData\Manipulator\ManipulatorTest\getPathUtilitiesFactoryMock(), ILIAS\MetaData\Copyright\DatabaseRepositoryTest\getRepo(), ILIAS\MetaData\Manipulator\ManipulatorTest\getRepositoryMock(), ILIAS\MetaData\Elements\MockScaffoldProvider\getScaffold(), ILIAS\MetaData\Manipulator\ManipulatorTest\getSetMock(), ILIAS\MetaData\Manipulator\Path\PathConditionsCheckerTest\getStepMock(), ILIAS\MetaData\Manipulator\ManipulatorTest\getStepMock(), ILIAS\MetaData\Structure\Dictionaries\Tags\TagTest\getTag(), ILIAS\MetaData\Structure\Dictionaries\DictionaryTest\getTagAssignment(), ILIAS\Tests\UI\Component\Input\DynamicInputDataIteratorTest\getTestInputData(), ILIAS\Tests\UI\Component\Dropzone\File\FileTestBase\getUIFactory(), ILIAS\Tests\Setup\CLI\HasConfigReaderTest\setUp(), ILIAS\Tests\Setup\CLI\HasAgentTest\setUp(), ILIAS\MetaData\Elements\Base\BaseElementTest\testDefinition(), ILIAS\Tests\Setup\ObjectiveIteratorTest\testFailedPreconditionLastOnStack(), ILIAS\Tests\Setup\ObjectiveIteratorTest\testFailedPreconditionWithOtherOnStack(), ILIAS\ContentPage\GlobalSettingsStorageTest\testGlobalSettings(), ILIAS\ResourceStorage\Revision\StakeholderRepositoryTests\testNameTooLong(), ILIAS\MetaData\Copyright\RendererTest\testToUIComponentsLinkWithoutFullName(), ILIAS\MetaData\Copyright\RendererTest\testToUIComponentsWithImageFromIRSS(), ILIAS\MetaData\Copyright\RendererTest\testToUIComponentsWithImageFromLink(), ILIAS\MetaData\Copyright\RendererTest\testToUIComponentsWithLinkAndImage(), ILIAS\MetaData\Copyright\RendererTest\testToUIComponentsWithLinkNoImage(), ILIAS\MetaData\Copyright\RendererTest\testToUIComponentsWithoutLink(), ILIAS\Test\Setup\ilManScoringRecalculateReachedPoints\updateTestResultCache(), and ILIAS\LegalDocuments\test\InternalTest\wiring().

63  {
64  global $DIC, $ilClientIniFile, $ilIliasIniFile, $ilDB;
65 
66  $this->ini = &$ilClientIniFile;
67  $this->ini_ilias = &$ilIliasIniFile;
68  $this->db = &$ilDB;
69 
70  // already available in DIC
71  $this->error_obj = $DIC['ilErr'];
72  }
$ilIliasIniFile
Definition: server.php:26
global $DIC
Definition: feed.php:28
+ Here is the caller graph for this function:

Member Function Documentation

◆ deleteSetting()

ILIAS::deleteSetting ( string  $a_keyword)

delete one value from settingstable

Deprecated:
See also
$DIC->settings()->delete()

Definition at line 98 of file class.ilias.php.

References getSettingObject().

98  : void
99  {
100  $this->getSettingObject()->delete($a_keyword);
101  }
getSettingObject()
Definition: class.ilias.php:74
+ Here is the call graph for this function:

◆ getAllSettings()

ILIAS::getAllSettings ( )
Deprecated:

Definition at line 106 of file class.ilias.php.

References getSettingObject().

106  : array
107  {
108  return $this->getSettingObject()->getAll();
109  }
getSettingObject()
Definition: class.ilias.php:74
+ Here is the call graph for this function:

◆ getClientId()

ILIAS::getClientId ( )

Definition at line 119 of file class.ilias.php.

References CLIENT_ID.

Referenced by ILIAS\Tests\Setup\CLI\InstallCommandTest\basicFunctionality().

119  : string
120  {
121  if (defined('CLIENT_ID')) {
122  return (string) CLIENT_ID;
123  }
124  return '';
125  }
const CLIENT_ID
Definition: constants.php:41
+ Here is the caller graph for this function:

◆ getSetting()

ILIAS::getSetting ( string  $a_keyword,
?string  $a_default_value = null 
)

read one value from settingstable

Deprecated:

Definition at line 88 of file class.ilias.php.

References getSettingObject().

Referenced by ILIAS\LTI\ToolProvider\Platform\getToolSettings(), ILIAS\LTI\ToolProvider\Platform\hasAccessTokenService(), ILIAS\LTI\ToolProvider\Platform\hasToolSettingsService(), ILIAS\LTI\ToolProvider\setSetting(), and ILIAS\LTI\ToolProvider\Platform\setToolSettings().

88  : ?string
89  {
90  return $this->getSettingObject()->get($a_keyword, $a_default_value);
91  }
getSettingObject()
Definition: class.ilias.php:74
+ Here is the call graph for this function:
+ Here is the caller graph for this function:

◆ getSettingObject()

ILIAS::getSettingObject ( )
protected

Definition at line 74 of file class.ilias.php.

References $DIC, and $setting.

Referenced by deleteSetting(), getAllSettings(), getSetting(), and setSetting().

74  : ?ilSetting
75  {
76  global $DIC;
77 
78  if (!$this->setting instanceof ilSetting) {
79  return $this->setting = $DIC->settings();
80  }
81  return $this->setting;
82  }
global $DIC
Definition: feed.php:28
ilSetting $setting
Definition: class.ilias.php:54
+ Here is the caller graph for this function:

◆ raiseError()

ILIAS::raiseError ( string  $a_msg,
int  $a_err_obj 
)

wrapper for downward compability

Deprecated:

Definition at line 131 of file class.ilias.php.

Referenced by ilObjTest\_createImportDirectory(), and ilObjQuestionPoolGUI\getQueryParamInt().

131  : void
132  {
133  $this->error_obj->raiseError($a_msg, $a_err_obj);
134  }
+ Here is the caller graph for this function:

◆ setSetting()

ILIAS::setSetting ( string  $a_key,
string  $a_val 
)
Deprecated:

Definition at line 114 of file class.ilias.php.

References getSettingObject().

114  : void
115  {
116  $this->getSettingObject()->set($a_key, $a_val);
117  }
getSettingObject()
Definition: class.ilias.php:74
+ Here is the call graph for this function:

Field Documentation

◆ $account

ILIAS::$account

Definition at line 28 of file class.ilias.php.

◆ $client_id

◆ $db

ILIAS::$db

Definition at line 46 of file class.ilias.php.

Referenced by ILIAS\Test\TestParticipantInfoService\__construct(), ILIAS\Wiki\Setup\AccessRBACOperationClonedObjective\achieve(), ILIAS\Glossary\Term\TermManager\deleteTerm(), ILIAS\MetaData\Copyright\DatabaseRepositoryTest\getMockDB(), ILIAS\File\Icon\ilObjFileDefaultIconsObjective\getPreconditions(), ILIAS\MetaData\Copyright\DatabaseRepositoryTest\getRepo(), ILIAS\Exercise\User\UserEvent\handleDeletion(), ILIAS\Wiki\Setup\AccessRBACOperationClonedObjective\isApplicable(), ILIAS\LegalDocuments\ConsumerToolbox\User\needsToAcceptNewDocument(), ILIAS\Tests\Services\Database\Integrity\IntegrityTest\testCheck(), ILIAS\Tests\Services\Database\Integrity\IntegrityTest\testConstruct(), ILIAS\MetaData\Copyright\DatabaseRepositoryTest\testCreateEmptyTitleException(), ILIAS\MetaData\Copyright\DatabaseRepositoryTest\testCreateWithFileImage(), ILIAS\MetaData\Copyright\DatabaseRepositoryTest\testCreateWithLinkImage(), ILIAS\MetaData\Copyright\DatabaseRepositoryTest\testDeleteEntry(), ILIAS\MetaData\Copyright\DatabaseRepositoryTest\testGetActiveEntries(), ILIAS\MetaData\Copyright\DatabaseRepositoryTest\testGetAllEntries(), ILIAS\MetaData\Copyright\DatabaseRepositoryTest\testGetDefaultEntry(), ILIAS\MetaData\Copyright\DatabaseRepositoryTest\testGetEntry(), ILIAS\MetaData\Copyright\DatabaseRepositoryTest\testGetEntryNoLinks(), ILIAS\MetaData\Copyright\DatabaseRepositoryTest\testGetEntryNoneFound(), ILIAS\MetaData\Copyright\DatabaseRepositoryTest\testReorderEntries(), ILIAS\MetaData\Copyright\DatabaseRepositoryTest\testUpdateEmptyTitleException(), ILIAS\MetaData\Copyright\DatabaseRepositoryTest\testUpdateWithFileImage(), and ILIAS\MetaData\Copyright\DatabaseRepositoryTest\testUpdateWithLinkImage().

◆ $error

ilErrorHandling ILIAS::$error
protected

Definition at line 55 of file class.ilias.php.

Referenced by ILIAS\UI\Implementation\Component\Input\Field\Url\addValidation(), ILIAS\UI\Implementation\Component\Input\Field\Link\addValidation(), ILIAS\UI\Implementation\Component\Input\Field\Duration\addValidation(), ILIAS\Export\ImportHandler\File\Validation\ilHandler\collectErrors(), ILIAS\Refinery\Custom\Group\constraint(), ILIAS\COPage\Page\PageManager\contentFromXml(), ILIAS\COPage\Dom\DomUtil\docFromString(), ILIAS\Refinery\Parser\ABNF\Transform\error(), ILIAS\UI\Implementation\Component\Input\Input\getError(), ILIAS\Refinery\getErrorMessage(), ILIAS\Refinery\getLngClosure(), ILIAS\COPage\PC\Paragraph\ParagraphResponseFactory\getResponseObject(), ILIAS\COPage\PC\Paragraph\ParagraphResponseFactory\getResponseObjectMulti(), ILIAS\COPage\PC\InteractiveImage\InteractiveImageCommandActionHandler\getStandardResponse(), ILIAS\MetaData\Editor\Full\Services\Actions\ModalFactory\handleError(), ILIAS\Export\ImportHandler\File\XML\ilHandler\loadDomDocument(), ILIAS\UI\Implementation\Component\Input\Container\Form\Renderer\maybeAddError(), ILIAS\COPage\Page\PageContentManager\pasteContents(), ILIAS\Survey\Page\PageRenderer\render(), ILIAS\OrgUnit\Webservices\SOAP\ImportOrgUnitTree\run(), ILIAS\COPage\Editor\Server\UIWrapper\sendPage(), ILIAS\COPage\PC\Table\TableCommandActionHandler\sendUpdateResponse(), ILIAS\Refinery\Parser\ABNF\Primitives\seq(), ILIAS\UI\Implementation\Component\Input\ViewControl\Group\setError(), ILIAS\UI\Implementation\Component\Input\Input\setError(), ILIAS\UI\Implementation\Component\Input\Field\Group\setError(), ILIAS\UI\Implementation\Component\Input\setInputs(), ILIAS\COPage\Editor\EditSessionRepository\setPageError(), ILIAS\Tests\Refinery\IdentityTransformationTest\testApplyToError(), ILIAS\Tests\Refinery\To\Transformation\NewObjectTransformationTest\testNewObjectApplyResultsErrorObjectOnInvalidConstructorArguments(), ILIAS\Tests\Refinery\To\Transformation\NewMethodTransformationTest\testPrivateMethodCanNotBeCalledInApplyto(), ILIAS\Tests\Refinery\To\Transformation\NewMethodTransformationTest\testPrivateMethodCanNotBeCalledInTransform(), ILIAS\Tests\Refinery\Integer\Constraints\LessThanOrEqualConstraintTest\testRestrictError(), ILIAS\Tests\Refinery\Integer\Constraints\GreaterThanConstraintTest\testRestrictError(), ILIAS\Tests\Refinery\Integer\Constraints\GreaterThanOrEqualConstraintTest\testRestrictError(), ILIAS\Tests\Refinery\Integer\Constraints\LessThanConstraintTest\testRestrictError(), ILIAS\UI\Implementation\Component\Input\Field\FormInput\withInput(), ILIAS\UI\Implementation\Component\Input\withInput(), ILIAS\UI\Implementation\Component\Input\Field\Renderer\wrapInFormContext(), and ILIAS\Refinery\String\EstimatedReadingTime\xmlErrorsToString().

◆ $error_obj

ILIAS::$error_obj

Definition at line 52 of file class.ilias.php.

◆ $ini

ILIAS::$ini = array()

◆ $INI_FILE

string ILIAS::$INI_FILE

Definition at line 16 of file class.ilias.php.

◆ $ini_ilias

ILIAS::$ini_ilias

Definition at line 40 of file class.ilias.php.

◆ $setting


The documentation for this class was generated from the following file: