ILIAS  release_9 Revision v9.13-25-g2c18ec4c24f
ILIAS\Notes\Service Class Reference
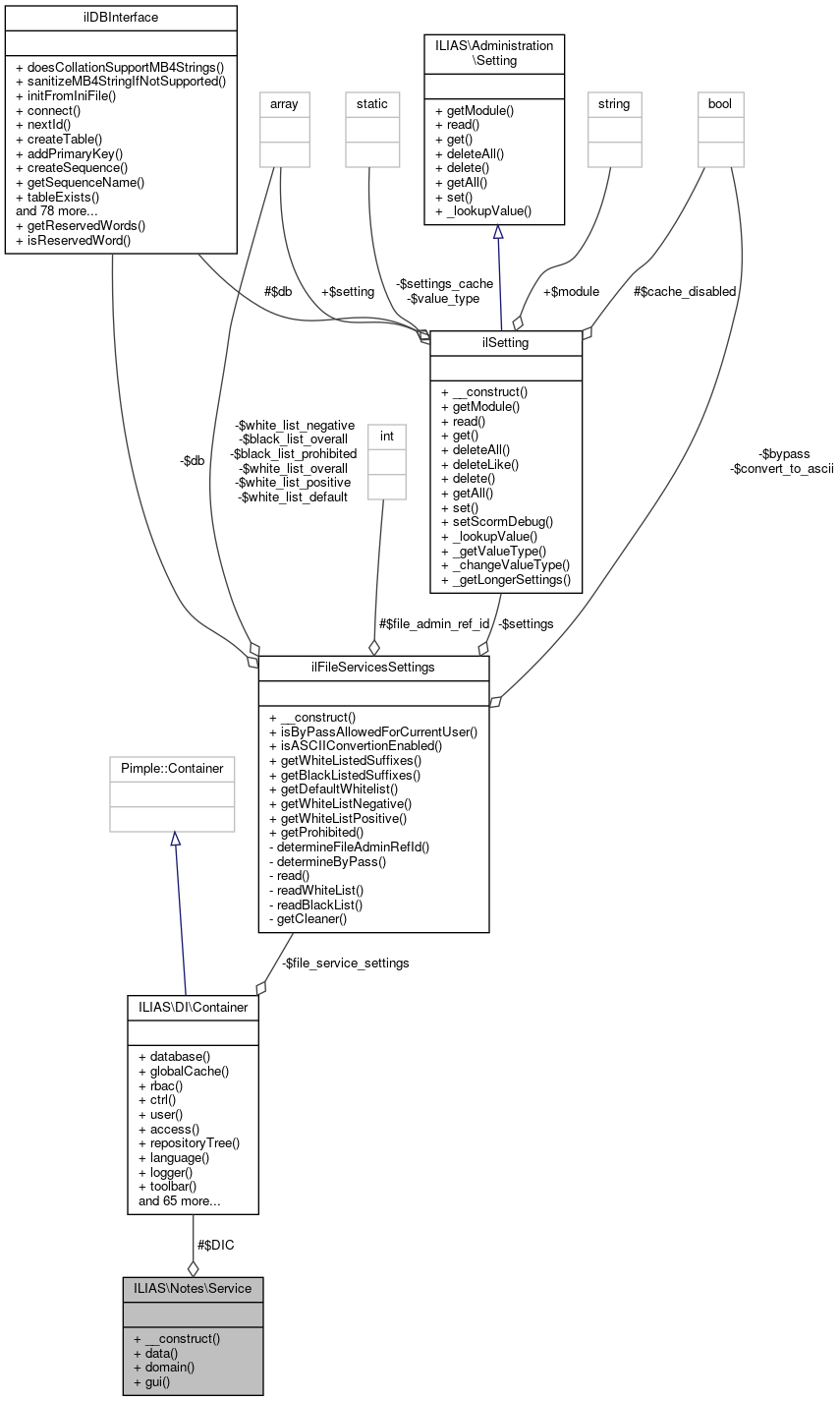
+ Collaboration diagram for ILIAS\Notes\Service:

Public Member Functions

 __construct (Container $DIC)
 
function data ()
 Internal service, do not use in other components. More...
 
 domain ()
 External domain service facade. More...
 
 gui ()
 External gui service facade. More...
 

Protected Attributes

Container $DIC
 

Detailed Description

Author
Alexander Killing killi.nosp@m.ng@l.nosp@m.eifos.nosp@m..de

Definition at line 28 of file class.Service.php.

Constructor & Destructor Documentation

◆ __construct()

ILIAS\Notes\Service::__construct ( Container  $DIC)

Definition at line 32 of file class.Service.php.

References $DIC.

33  {
34  $this->DIC = $DIC;
35  }
global $DIC
Definition: feed.php:28

Member Function Documentation

◆ data()

function ILIAS\Notes\Service::data ( )

Internal service, do not use in other components.

External data service facade

Definition at line 48 of file class.Service.php.

References ILIAS\Notes\Service\data().

Referenced by ILIAS\Notes\Service\data().

48  : DataService
49  {
50  return new DataService($this->internal()->data());
51  }
function data()
Internal service, do not use in other components.
+ Here is the call graph for this function:
+ Here is the caller graph for this function:

◆ domain()

ILIAS\Notes\Service::domain ( )

External domain service facade.

Definition at line 56 of file class.Service.php.

References ILIAS\Notes\Service\domain().

Referenced by ILIAS\Notes\Service\domain().

56  : DomainService
57  {
58  return new DomainService($this->internal()->domain());
59  }
domain()
External domain service facade.
+ Here is the call graph for this function:
+ Here is the caller graph for this function:

◆ gui()

ILIAS\Notes\Service::gui ( )

External gui service facade.

Definition at line 64 of file class.Service.php.

References ILIAS\Notes\Service\gui().

Referenced by ILIAS\Notes\Service\gui().

64  : GUIService
65  {
66  return new GUIService($this->internal()->gui());
67  }
gui()
External gui service facade.
+ Here is the call graph for this function:
+ Here is the caller graph for this function:

Field Documentation

◆ $DIC

Container ILIAS\Notes\Service::$DIC
protected

Definition at line 30 of file class.Service.php.


The documentation for this class was generated from the following file: