ILIAS  release_9 Revision v9.13-25-g2c18ec4c24f
ilObjectDefinition Class Reference

parses the objects.xml it handles the xml-description of all ilias objects More...

+ Collaboration diagram for ilObjectDefinition:

Public Member Functions

 __construct ()
 
 readDefinitionData ()
 Read object definition data. More...
 
 getClassName (string $obj_name)
 
 getLocation (string $obj_name)
 
 getGroup (string $id)
 Get Group information. More...
 
 getGroupOfObj (string $obj_name)
 Get Group of object type. More...
 
 hasCheckbox (string $obj_name)
 should the object get a checkbox (needed for 'cut','copy' ...) More...
 
 getTranslationType (string $obj_name)
 get translation type (sys, db or null) More...
 
 stopInheritance (string $obj_name)
 Does object permits stopping inheritance? More...
 
 getDevMode (string $obj_name)
 get dev mode status by type More...
 
 getDevModeAll ()
 get all object types in dev mode More...
 
 isRBACObject (string $obj_name)
 get RBAC status by type returns true if object type is a RBAC object type More...
 
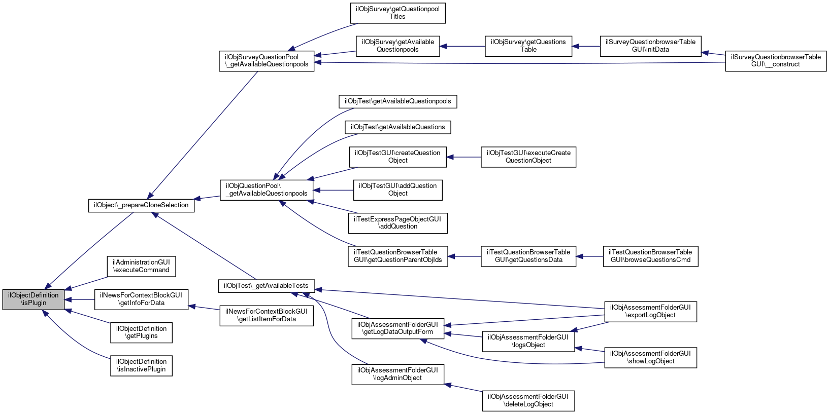
 isPlugin (string $obj_name)
 get RBAC status by type returns true if object type is an (activated) plugin type More...
 
 isPluginTypeName (string $str)
 Check if given type is a plugin type name (starts with an "x") More...
 
 isActivePluginType (string $type)
 Returns true if the given type is an active type of repositoryObject or Organisation Unit Extension plugin. More...
 
 getAllRBACObjects ()
 
 getAllObjects ()
 get all object types More...
 
 allowLink (string $obj_name)
 checks if linking of an object type is allowed More...
 
 allowCopy (string $obj_name)
 checks if copying of an object type is allowed More...
 
 allowExport (string $obj_name)
 
 hasLocalRoles (string $obj_type)
 Check whether the creation of local roles is allowed Currently disabled for type "root" and "adm". More...
 
 getSubObjects (string $obj_type, bool $filter=true)
 get all sub objects by type More...
 
 getSubObjectsRecursively (string $obj_type, bool $include_source_obj=true, bool $add_admin_objects=false)
 Get all sub objects by type. More...
 
 getSubobjectsToFilter (string $obj_type="adm")
 get all subjects except (rolf) of the adm object This is necessary for filtering these objects in role perm view. More...
 
 getCreatableSubObjects (string $obj_type, int $context=self::MODE_REPOSITORY, int $parent_ref_id=null)
 
 getSubObjectsAsString (string $obj_type)
 get a string of all sub objects by type More...
 
 isContainer (string $obj_name)
 Check if object type is container ('crs','fold','grp' ...) More...
 
 setHandlers ($xml_parser)
 
 handlerBeginTag ($xml_parser, string $name, array $attribs)
 
 handlerCharacterData ($xml_parser, string $data)
 
 handlerEndTag ($xml_parser, string $name)
 
 __filterObjects (array &$sub_objects)
 
 isSystemObject (string $obj_name)
 checks if object type is a system object More...
 
 isSideBlock (string $obj_name)
 Check, whether object type is a side block. More...
 
 getSideBlockTypes (bool $filter_repository_types=true)
 
 isAllowedInRepository (string $obj_name)
 checks if object type can be used in repository context More...
 
 getAllRepositoryTypes (bool $incl_adm=false)
 get all RBAC object types More...
 
 isAllowedInWorkspace (string $obj_name)
 checks if object type can be used in workspace context More...
 
 isAdministrationObject (string $obj_name)
 Check if administration object. More...
 
 isInactivePlugin (string $type)
 Check whether type belongs to inactive plugin. More...
 
 getAdvancedMetaDataTypes ()
 Get advanced meta data objects. More...
 
 getOrgUnitPermissionTypes ()
 Get object type with org unit position permission support. More...
 
 getLTIProviderTypes ()
 Get object types which offer lti provider support. More...
 
 isOrgUnitPermissionType (string $obj_type)
 Check if object type offers org unit position support. More...
 
 getPositionByType (string $type)
 Get Position By Object Type. More...
 
 getPlugins ()
 Get plugin object info. More...
 
 getExplorerContainerTypes ()
 Get all object types which are defined as container in an explorer context. More...
 
 supportsOfflineHandling (string $obj_type)
 check whether obj_type supports centralised offline handling More...
 

Static Public Member Functions

static getRepositoryObjectTypesForComponent (string $component_type, string $component_name)
 Get all repository object types of component. More...
 
static getComponentForType (string $obj_type)
 Get component for object type. More...
 
static getGroupedRepositoryObjectTypes ($parent_obj_type)
 

Data Fields

const MODE_REPOSITORY = 1
 
const MODE_WORKSPACE = 2
 
const MODE_ADMINISTRATION = 3
 

Protected Member Functions

 readPluginData ()
 Loads the different plugins into the object definition. More...
 
 parsePluginData (string $slotId, bool $isInAdministration)
 loads a single plugin definition into the object definition More...
 

Static Protected Member Functions

static getGroupedPluginObjectTypes (array $grouped_obj, string $slotId)
 

Protected Attributes

ilSetting $settings
 
ilComponentRepository $component_repository
 
array $obj_data = []
 
array $obj_group = []
 
array $sub_types = []
 
string $parent_tag_name
 
string $current_tag
 
string $current_tag_name
 
string $root_trans_type = null
 

Detailed Description

parses the objects.xml it handles the xml-description of all ilias objects

Author
Alex Killing alex..nosp@m.kill.nosp@m.ing@g.nosp@m.mx.d.nosp@m.e ilObjDefReader on il_object_def, il_object_subobj, il_object_group

Definition at line 28 of file class.ilObjectDefinition.php.

Constructor & Destructor Documentation

◆ __construct()

ilObjectDefinition::__construct ( )

Definition at line 45 of file class.ilObjectDefinition.php.

References $DIC, readDefinitionData(), and ILIAS\Repository\settings().

46  {
47  global $DIC;
48 
49  $this->component_repository = $DIC["component.repository"];
50  $this->settings = $DIC->settings();
51  $this->readDefinitionData();
52  }
readDefinitionData()
Read object definition data.
global $DIC
Definition: feed.php:28
+ Here is the call graph for this function:

Member Function Documentation

◆ __filterObjects()

ilObjectDefinition::__filterObjects ( array &  $sub_objects)

Definition at line 543 of file class.ilObjectDefinition.php.

Referenced by getSubObjects().

543  : void
544  {
545  // DO NOTHING
546  }
+ Here is the caller graph for this function:

◆ allowCopy()

ilObjectDefinition::allowCopy ( string  $obj_name)

checks if copying of an object type is allowed

Definition at line 301 of file class.ilObjectDefinition.php.

301  : bool
302  {
303  return (bool) $this->obj_data[$obj_name]["allow_copy"];
304  }

◆ allowExport()

ilObjectDefinition::allowExport ( string  $obj_name)

Definition at line 306 of file class.ilObjectDefinition.php.

306  : bool
307  {
308  return (bool) $this->obj_data[$obj_name]['export'];
309  }

◆ allowLink()

ilObjectDefinition::allowLink ( string  $obj_name)

checks if linking of an object type is allowed

Definition at line 293 of file class.ilObjectDefinition.php.

293  : bool
294  {
295  return (bool) $this->obj_data[$obj_name]["allow_link"];
296  }

◆ getAdvancedMetaDataTypes()

ilObjectDefinition::getAdvancedMetaDataTypes ( )

Get advanced meta data objects.

Definition at line 727 of file class.ilObjectDefinition.php.

727  : array
728  {
729  $amet = [];
730  foreach ($this->obj_data as $k => $v) {
731  if ($v["amet"] ?? false) {
732  $amet[] = ["obj_type" => $k, "sub_type" => ""];
733  }
734  }
735 
736  foreach ($this->sub_types as $type => $sub_types) {
737  foreach ($sub_types as $t) {
738  if ($t["amet"]) {
739  $amet[] = ["obj_type" => $type, "sub_type" => $t["sub_type"]];
740  }
741  }
742  }
743 
744  return $amet;
745  }

◆ getAllObjects()

ilObjectDefinition::getAllObjects ( )

get all object types

Definition at line 285 of file class.ilObjectDefinition.php.

285  : array
286  {
287  return array_keys($this->obj_data);
288  }

◆ getAllRBACObjects()

ilObjectDefinition::getAllRBACObjects ( )

Definition at line 268 of file class.ilObjectDefinition.php.

References isRBACObject().

268  : array
269  {
270  $types = array_keys($this->obj_data);
271 
272  $rbac_types = [];
273  foreach ($types as $type) {
274  if ($this->isRBACObject($type)) {
275  $rbac_types[] = $type;
276  }
277  }
278 
279  return $rbac_types;
280  }
isRBACObject(string $obj_name)
get RBAC status by type returns true if object type is a RBAC object type
+ Here is the call graph for this function:

◆ getAllRepositoryTypes()

ilObjectDefinition::getAllRepositoryTypes ( bool  $incl_adm = false)

get all RBAC object types

Definition at line 683 of file class.ilObjectDefinition.php.

References isAdministrationObject(), and isAllowedInRepository().

683  : array
684  {
685  $types = array_keys($this->obj_data);
686 
687  $rbac_types = [];
688  foreach ($types as $type) {
689  if ($this->isAllowedInRepository($type) && (!$this->isAdministrationObject($type) || $incl_adm)) {
690  $rbac_types[] = $type;
691  }
692  }
693 
694  return $rbac_types;
695  }
isAdministrationObject(string $obj_name)
Check if administration object.
isAllowedInRepository(string $obj_name)
checks if object type can be used in repository context
+ Here is the call graph for this function:

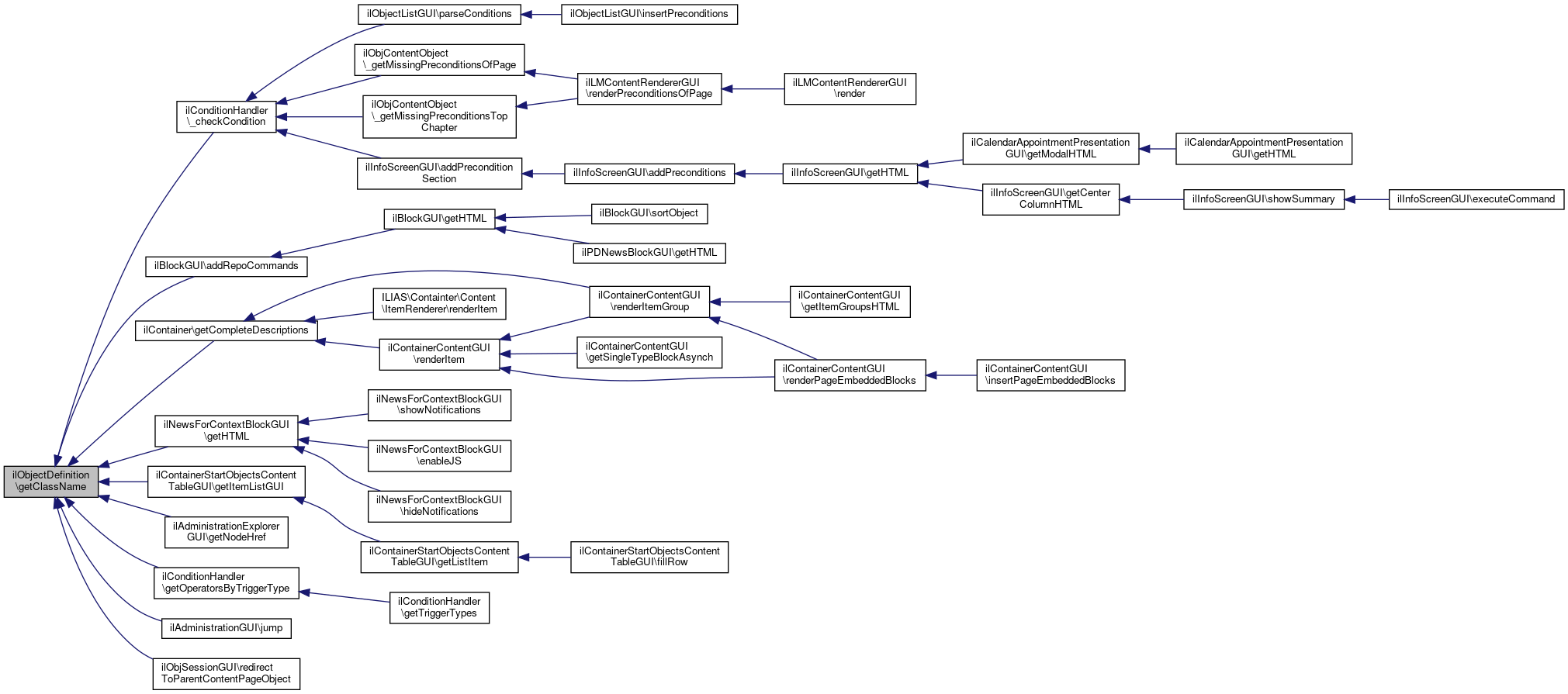
◆ getClassName()

ilObjectDefinition::getClassName ( string  $obj_name)

◆ getComponentForType()

static ilObjectDefinition::getComponentForType ( string  $obj_type)
static

Get component for object type.

Definition at line 623 of file class.ilObjectDefinition.php.

References $DIC, and $ilDB.

623  : string
624  {
625  global $DIC;
626  $ilDB = $DIC->database();
627 
628  $result = $ilDB->queryF("SELECT component FROM il_object_def WHERE id = %s", ["text"], [$obj_type]);
629 
630  if ($rec = $ilDB->fetchAssoc($result)) {
631  return $rec["component"];
632  }
633 
634  return "";
635  }
global $DIC
Definition: feed.php:28

◆ getCreatableSubObjects()

ilObjectDefinition::getCreatableSubObjects ( string  $obj_type,
int  $context = self::MODE_REPOSITORY,
int  $parent_ref_id = null 
)

Definition at line 454 of file class.ilObjectDefinition.php.

References $context, ilObjStudyProgramme\getCreatableSubObjects(), getDevMode(), getSubObjects(), isAdministrationObject(), isAllowedInRepository(), isAllowedInWorkspace(), and isSystemObject().

Referenced by ilPermissionGUI\savePermissions().

458  : array {
459  $sub_objects = $this->getSubObjects($obj_type);
460 
461  // remove role folder object from list
462  unset($sub_objects["rolf"]);
463 
464  $sub_types = array_keys($sub_objects);
465 
466  // remove object types in development from list
467  foreach ($sub_types as $type) {
468  if ($this->getDevMode($type) || $this->isSystemObject($type)) {
469  unset($sub_objects[$type]);
470  }
471  if ($context == self::MODE_REPOSITORY && !$this->isAllowedInRepository($type)) {
472  unset($sub_objects[$type]);
473  }
474  if ($context == self::MODE_WORKSPACE && !$this->isAllowedInWorkspace($type)) {
475  unset($sub_objects[$type]);
476  }
477  if ($context == self::MODE_ADMINISTRATION && !$this->isAdministrationObject($type)) {
478  unset($sub_objects[$type]);
479  }
480  }
481 
482  if ($obj_type == "prg") {
483  // ask study program which objects are allowed to create on the concrete node.
484  return ilObjStudyProgramme::getCreatableSubObjects($sub_objects, $parent_ref_id);
485  }
486 
487  return $sub_objects;
488  }
getSubObjects(string $obj_type, bool $filter=true)
get all sub objects by type
$context
Definition: webdav.php:31
isSystemObject(string $obj_name)
checks if object type is a system object
isAdministrationObject(string $obj_name)
Check if administration object.
static getCreatableSubObjects(array $subobjects, $ref_id)
Filter the list of possible subobjects for the objects that actually could be created on a concrete n...
isAllowedInWorkspace(string $obj_name)
checks if object type can be used in workspace context
getDevMode(string $obj_name)
get dev mode status by type
isAllowedInRepository(string $obj_name)
checks if object type can be used in repository context
+ Here is the call graph for this function:
+ Here is the caller graph for this function:

◆ getDevMode()

ilObjectDefinition::getDevMode ( string  $obj_name)

get dev mode status by type

Definition at line 206 of file class.ilObjectDefinition.php.

Referenced by getCreatableSubObjects(), getDevModeAll(), and getSubObjectsRecursively().

206  : bool
207  {
208  return (bool) ($this->obj_data[$obj_name]["devmode"] ?? false);
209  }
+ Here is the caller graph for this function:

◆ getDevModeAll()

ilObjectDefinition::getDevModeAll ( )

get all object types in dev mode

Returns
array object types set to development

Definition at line 216 of file class.ilObjectDefinition.php.

References getDevMode().

216  : array
217  {
218  $types = array_keys($this->obj_data);
219 
220  $dev_types = [];
221  foreach ($types as $type) {
222  if ($this->getDevMode($type)) {
223  $dev_types[] = $type;
224  }
225  }
226 
227  return $dev_types;
228  }
getDevMode(string $obj_name)
get dev mode status by type
+ Here is the call graph for this function:

◆ getExplorerContainerTypes()

ilObjectDefinition::getExplorerContainerTypes ( )

Get all object types which are defined as container in an explorer context.

Definition at line 814 of file class.ilObjectDefinition.php.

References $res, getGroupOfObj(), getSubObjectsRecursively(), and isContainer().

814  : array
815  {
816  $res = $grp_map = $cnt_grp = [];
817 
818  // all repository object types
819  foreach ($this->getSubObjectsRecursively("root") as $rtype) {
820  $type = $rtype["name"];
821 
822  if ($type == "rolf") {
823  continue;
824  }
825 
826  // gather group data
827  $type_grp = $this->getGroupOfObj($type);
828  if ($type_grp) {
829  $grp_map[$type_grp][] = $type;
830  }
831 
832  // add basic container types
833  if ($this->isContainer($type)) {
834  if ($type_grp) {
835  $cnt_grp[] = $type_grp;
836  }
837 
838  $res[] = $type;
839  }
840  }
841 
842  // add complete groups (cat => rcat, catr; crs => rcrs, crsr; ...)
843  foreach ($cnt_grp as $grp) {
844  $res = array_merge($res, $grp_map[$grp]);
845  }
846  $res[] = "itgr";
847 
848  return array_unique($res);
849  }
$res
Definition: ltiservices.php:69
isContainer(string $obj_name)
Check if object type is container ('crs','fold','grp' ...)
getGroupOfObj(string $obj_name)
Get Group of object type.
getSubObjectsRecursively(string $obj_type, bool $include_source_obj=true, bool $add_admin_objects=false)
Get all sub objects by type.
+ Here is the call graph for this function:

◆ getGroup()

ilObjectDefinition::getGroup ( string  $id)

Get Group information.

Definition at line 141 of file class.ilObjectDefinition.php.

References $id.

141  : array
142  {
143  return $this->obj_group[$id];
144  }
$id
plugin.php for ilComponentBuildPluginInfoObjectiveTest::testAddPlugins
Definition: plugin.php:23

◆ getGroupedPluginObjectTypes()

static ilObjectDefinition::getGroupedPluginObjectTypes ( array  $grouped_obj,
string  $slotId 
)
staticprotected

Definition at line 110 of file class.ilObjectDefinition.php.

References $DIC, XapiProxy\$plugin, and ilComponentRepository\getPluginSlotById().

110  : array
111  {
112  global $DIC;
113 
114  $component_repository = $DIC["component.repository"];
115  $plugins = $component_repository->getPluginSlotById($slotId)->getActivePlugins();
116  foreach ($plugins as $plugin) {
117  $pl_id = $plugin->getId();
118  if (!isset($grouped_obj[$pl_id])) {
119  $grouped_obj[$pl_id] = [
120  "pos" => "99992000", // "unassigned" group
121  "objs" => [0 => $pl_id]
122  ];
123  }
124  }
125  return $grouped_obj;
126  }
ilComponentRepository $component_repository
global $DIC
Definition: feed.php:28
getPluginSlotById(string $id)
Get pluginslot by id.
+ Here is the call graph for this function:

◆ getGroupedRepositoryObjectTypes()

static ilObjectDefinition::getGroupedRepositoryObjectTypes (   $parent_obj_type)
static
Parameters
mixed$parent_obj_type

Definition at line 640 of file class.ilObjectDefinition.php.

References $DIC, $ilDB, ilDBConstants\FETCHMODE_ASSOC, ilCachedObjectDefinition\getInstance(), ILIAS\Repository\int(), and ilArrayUtil\sortArray().

Referenced by ILIAS\Container\Content\ItemBlock\ItemBlockSequenceGenerator\getGroupedObjTypes().

640  : array
641  {
642  global $DIC;
643  $ilDB = $DIC->database();
644 
645  $set = $ilDB->query("SELECT * FROM il_object_group");
646  $groups = [];
647  while ($gr_rec = $set->fetchRow(ilDBConstants::FETCHMODE_ASSOC)) {
648  $groups[$gr_rec["id"]] = $gr_rec;
649  }
650 
651  $global_cache = ilCachedObjectDefinition::getInstance();
652 
653  $recs = $global_cache->lookupGroupedRepObj($parent_obj_type);
654 
655  $grouped_obj = [];
656  foreach ((array) $recs as $rec) {
657  if ($rec["grp"] != "") {
658  $grouped_obj[$rec["grp"]]["pos"] = (int) $groups[$rec["grp"]]["default_pres_pos"];
659  $grouped_obj[$rec["grp"]]["objs"][] = $rec["id"];
660  } else {
661  $grouped_obj[$rec["id"]]["pos"] = (int) $rec["default_pres_pos"];
662  $grouped_obj[$rec["id"]]["objs"][] = $rec["id"];
663  }
664  }
665  // now get objects from repository plugin
666  $grouped_obj = self::getGroupedPluginObjectTypes($grouped_obj, "robj");
667  $grouped_obj = self::getGroupedPluginObjectTypes($grouped_obj, "orguext");
668 
669  return ilArrayUtil::sortArray($grouped_obj, "pos", "asc", true, true);
670  }
global $DIC
Definition: feed.php:28
static sortArray(array $array, string $a_array_sortby_key, string $a_array_sortorder="asc", bool $a_numeric=false, bool $a_keep_keys=false)
+ Here is the call graph for this function:
+ Here is the caller graph for this function:

◆ getGroupOfObj()

ilObjectDefinition::getGroupOfObj ( string  $obj_name)

Get Group of object type.

Definition at line 149 of file class.ilObjectDefinition.php.

Referenced by getExplorerContainerTypes().

149  : ?string
150  {
151  return $this->obj_data[$obj_name]["group"] ?? null;
152  }
+ Here is the caller graph for this function:

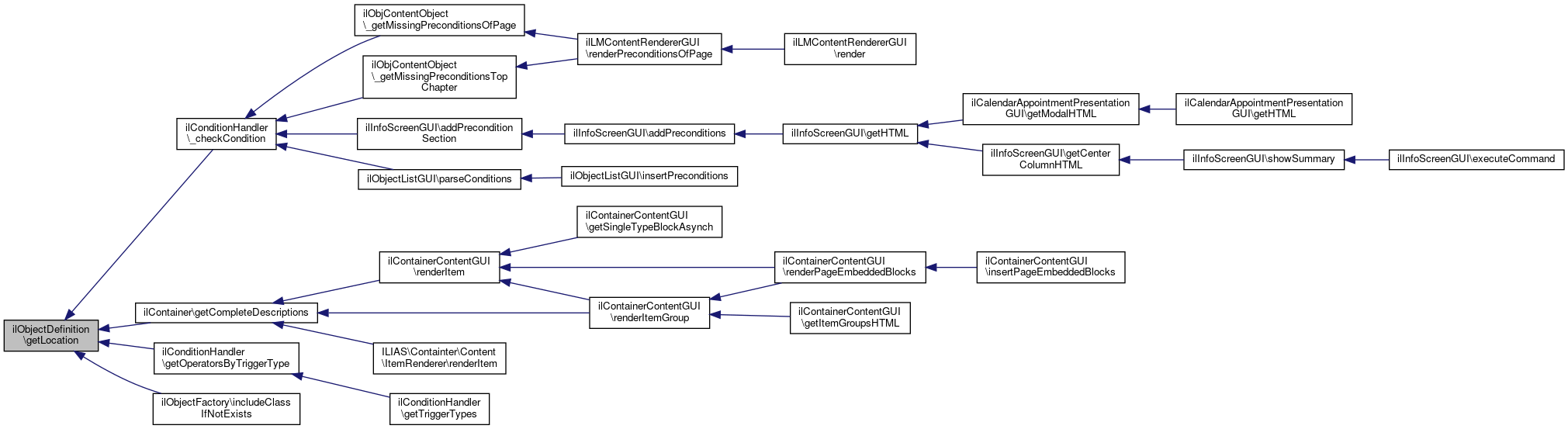
◆ getLocation()

ilObjectDefinition::getLocation ( string  $obj_name)

Definition at line 133 of file class.ilObjectDefinition.php.

Referenced by ilConditionHandler\_checkCondition(), ilContainer\getCompleteDescriptions(), ilConditionHandler\getOperatorsByTriggerType(), and ilObjectFactory\includeClassIfNotExists().

133  : string
134  {
135  return $this->obj_data[$obj_name]["location"] ?? '';
136  }
+ Here is the caller graph for this function:

◆ getLTIProviderTypes()

ilObjectDefinition::getLTIProviderTypes ( )

Get object types which offer lti provider support.

Returns
string[] $types

Definition at line 767 of file class.ilObjectDefinition.php.

767  : array
768  {
769  $types = [];
770  foreach ($this->obj_data as $type => $object_info) {
771  if (array_key_exists('lti_provider', $object_info) && $object_info['lti_provider']) {
772  $types[] = $type;
773  }
774  }
775  return $types;
776  }

◆ getOrgUnitPermissionTypes()

ilObjectDefinition::getOrgUnitPermissionTypes ( )

Get object type with org unit position permission support.

Returns
string[] $types

Definition at line 752 of file class.ilObjectDefinition.php.

Referenced by isOrgUnitPermissionType().

752  : array
753  {
754  $types = [];
755  foreach ($this->obj_data as $type => $object_info) {
756  if ($object_info['orgunit_permissions']) {
757  $types[] = $type;
758  }
759  }
760  return $types;
761  }
+ Here is the caller graph for this function:

◆ getPlugins()

ilObjectDefinition::getPlugins ( )

Get plugin object info.

Definition at line 800 of file class.ilObjectDefinition.php.

References isPlugin().

800  : array
801  {
802  $plugins = [];
803  foreach ($this->obj_data as $type => $pl_data) {
804  if ($this->isPlugin($type)) {
805  $plugins[$type] = $pl_data;
806  }
807  }
808  return $plugins;
809  }
isPlugin(string $obj_name)
get RBAC status by type returns true if object type is an (activated) plugin type ...
+ Here is the call graph for this function:

◆ getPositionByType()

ilObjectDefinition::getPositionByType ( string  $type)

Get Position By Object Type.

Definition at line 789 of file class.ilObjectDefinition.php.

References ILIAS\Repository\settings().

789  : int
790  {
791  if ($this->settings->get("obj_add_new_pos_" . $type) > 0) {
792  return (int) $this->settings->get("obj_add_new_pos_" . $type);
793  }
794  return (int) $this->obj_data[$type]["default_pos"];
795  }
+ Here is the call graph for this function:

◆ getRepositoryObjectTypesForComponent()

static ilObjectDefinition::getRepositoryObjectTypesForComponent ( string  $component_type,
string  $component_name 
)
static

Get all repository object types of component.

This is only every called with $a_component_type = "Modules". This is only used in two locations:

Definition at line 596 of file class.ilObjectDefinition.php.

References $DIC, and $ilDB.

596  : array
597  {
598  global $DIC;
599  $ilDB = $DIC->database();
600 
601  $sql =
602  "SELECT id, class_name, component, location, checkbox, inherit, translate, devmode, allow_link," . PHP_EOL
603  . "allow_copy, rbac, `system`, sideblock, default_pos, grp, default_pres_pos, `export`, repository," . PHP_EOL
604  . "workspace, administration, amet, orgunit_permissions, lti_provider, offline_handling" . PHP_EOL
605  . "FROM il_object_def" . PHP_EOL
606  . "WHERE component = %s" . PHP_EOL
607  ;
608  $result = $ilDB->queryF($sql, ["text"], [$component_type . "/" . $component_name]);
609 
610  $types = [];
611  while ($rec = $ilDB->fetchAssoc($result)) {
612  if ($rec["system"] != 1) {
613  $types[] = $rec;
614  }
615  }
616 
617  return $types;
618  }
global $DIC
Definition: feed.php:28

◆ getSideBlockTypes()

ilObjectDefinition::getSideBlockTypes ( bool  $filter_repository_types = true)

Definition at line 571 of file class.ilObjectDefinition.php.

References isAllowedInRepository(), and isSideBlock().

Referenced by ilObjSessionGUI\materialsObject().

571  : array
572  {
573  $side_block_types = [];
574  foreach (array_keys($this->obj_data) as $type) {
575  if (
576  $filter_repository_types &&
577  !$this->isAllowedInRepository($type)
578  ) {
579  continue;
580  }
581  if ($this->isSideBlock($type)) {
582  $side_block_types[] = $type;
583  }
584  }
585  return $side_block_types;
586  }
isAllowedInRepository(string $obj_name)
checks if object type can be used in repository context
isSideBlock(string $obj_name)
Check, whether object type is a side block.
+ Here is the call graph for this function:
+ Here is the caller graph for this function:

◆ getSubObjects()

ilObjectDefinition::getSubObjects ( string  $obj_type,
bool  $filter = true 
)

get all sub objects by type

Definition at line 329 of file class.ilObjectDefinition.php.

References $data, __filterObjects(), ILIAS\Repository\int(), ILIAS\Repository\settings(), and ilArrayUtil\sortArray().

Referenced by getCreatableSubObjects(), and getSubObjectsRecursively().

329  : array
330  {
331  $subs = [];
332  if ($subobjects = ($this->obj_data[$obj_type]["subobjects"] ?? false)) {
333  // Filter some objects e.g. chat object are creatable if chat is active
334  if ($filter) {
335  $this->__filterObjects($subobjects);
336  }
337  foreach ($subobjects as $data => $sub) {
338  if (!isset($sub["module"]) || $sub["module"] != "n") {
339  if (!($this->settings->get("obj_dis_creation_" . $data))) {
340  $subs[$data] = $sub;
341 
342  // determine position
343  $pos = (int) $this->obj_data[$data]["default_pos"];
344  if ($this->settings->get("obj_add_new_pos_" . $data) > 0) {
345  $pos = (int) $this->settings->get("obj_add_new_pos_" . $data);
346  }
347  $subs[$data]["pos"] = $pos;
348  }
349  }
350  }
351 
352  return ilArrayUtil::sortArray($subs, "pos", 'ASC', true, true);
353  }
354 
355  return $subs;
356  }
__filterObjects(array &$sub_objects)
static sortArray(array $array, string $a_array_sortby_key, string $a_array_sortorder="asc", bool $a_numeric=false, bool $a_keep_keys=false)
+ Here is the call graph for this function:
+ Here is the caller graph for this function:

◆ getSubObjectsAsString()

ilObjectDefinition::getSubObjectsAsString ( string  $obj_type)

get a string of all sub objects by type

Definition at line 493 of file class.ilObjectDefinition.php.

References $data.

493  : string
494  {
495  $string = "";
496  if (is_array($this->obj_data[$obj_type]["subobjects"])) {
497  $data = array_keys($this->obj_data[$obj_type]["subobjects"]);
498  $string = "'" . implode("','", $data) . "'";
499  }
500 
501  return $string;
502  }

◆ getSubObjectsRecursively()

ilObjectDefinition::getSubObjectsRecursively ( string  $obj_type,
bool  $include_source_obj = true,
bool  $add_admin_objects = false 
)

Get all sub objects by type.

This function returns all sub objects allowed by the provided object type and all its sub object types recursively.

This function is used to create local role templates. It is important, that we do not filter out any objects here!

Definition at line 366 of file class.ilObjectDefinition.php.

References $data, getDevMode(), getSubObjects(), isRBACObject(), and ilArrayUtil\sortArray().

Referenced by ilObject\getAllOwnedRepositoryObjects(), and getExplorerContainerTypes().

370  : array {
371  // This associative array is used to collect all sub object types.
372  // key=>type, value=data
373  $recursive_subs = [];
374 
375  // This array is used to keep track of the object types, we
376  // need to call function getSubobjects() for.
377  $to_do = [$obj_type];
378 
379  // This array is used to keep track of the object types, we
380  // have called function getSubobjects() already. This is to
381  // prevent endless loops, for object types that support
382  // themselves as subobject types either directly or indirectly.
383  $done = [];
384 
385  while (count($to_do) > 0) {
386  $type = array_pop($to_do);
387  $done[] = $type;
388 
389  // no recovery folder subitems
390  if ($type == 'recf') {
391  continue;
392  }
393 
394  // Hide administration if desired
395  if (!$add_admin_objects and $type == 'adm') {
396  $subs = [];
397  } else {
398  $subs = $this->getSubObjects($type);
399  }
400  foreach ($subs as $subtype => $data) {
401  // Hide role templates and folder from view
402  if ($this->getDevMode($subtype) or !$this->isRBACObject($subtype)) {
403  continue;
404  }
405  if ($subtype == 'rolt') {
406  continue;
407  }
408  if (!$add_admin_objects and $subtype == 'adm') {
409  continue;
410  }
411 
412  $recursive_subs[$subtype] = $data;
413  if (!in_array($subtype, $done) && !in_array($subtype, $to_do)) {
414  $to_do[] = $subtype;
415  }
416  }
417  }
418 
419  if ($include_source_obj) {
420  if (!isset($recursive_subs[$obj_type])) {
421  $recursive_subs[$obj_type]['name'] = $obj_type;
422  $recursive_subs[$obj_type]['lng'] = $obj_type;
423  $recursive_subs[$obj_type]['max'] = 0;
424  $recursive_subs[$obj_type]['pos'] = -1;
425  }
426  }
427  return ilArrayUtil::sortArray($recursive_subs, "pos", 'ASC', true, true);
428  }
getSubObjects(string $obj_type, bool $filter=true)
get all sub objects by type
isRBACObject(string $obj_name)
get RBAC status by type returns true if object type is a RBAC object type
getDevMode(string $obj_name)
get dev mode status by type
static sortArray(array $array, string $a_array_sortby_key, string $a_array_sortorder="asc", bool $a_numeric=false, bool $a_keep_keys=false)
+ Here is the call graph for this function:
+ Here is the caller graph for this function:

◆ getSubobjectsToFilter()

ilObjectDefinition::getSubobjectsToFilter ( string  $obj_type = "adm")

get all subjects except (rolf) of the adm object This is necessary for filtering these objects in role perm view.

e.g. it is not necessary to view/edit role permission for the usr object since it's not possible to create a new one

Definition at line 436 of file class.ilObjectDefinition.php.

References ILIAS\LTI\ToolProvider\$key.

436  : array
437  {
438  foreach ($this->obj_data[$obj_type]["subobjects"] as $key => $value) {
439  switch ($key) {
440  case "rolf":
441  case "orgu":
442  // DO NOTHING
443  break;
444 
445  default:
446  $tmp_subs[] = $key;
447  }
448  }
449  $tmp_subs[] = "adm";
450 
451  return $tmp_subs;
452  }
string $key
Consumer key/client ID value.
Definition: System.php:193

◆ getTranslationType()

ilObjectDefinition::getTranslationType ( string  $obj_name)

get translation type (sys, db or null)

Definition at line 165 of file class.ilObjectDefinition.php.

References $DIC, $ilDB, $root_trans_type, ilDBConstants\FETCHMODE_ASSOC, and ROOT_FOLDER_ID.

165  : ?string
166  {
167  global $DIC;
168  $ilDB = $DIC->database();
169 
170  if ($obj_name == "root") {
171  if (!isset($this->root_trans_type)) {
172  $sql =
173  "SELECT count(obj_id) cnt" . PHP_EOL
174  . "FROM object_translation" . PHP_EOL
175  . "WHERE obj_id = " . $ilDB->quote(ROOT_FOLDER_ID, 'integer') . PHP_EOL
176  ;
177  $set = $ilDB->query($sql);
178  $rec = $set->fetchRow(ilDBConstants::FETCHMODE_ASSOC);
179  if ($rec["cnt"] > 0) {
180  $this->root_trans_type = "db";
181  } else {
182  $this->root_trans_type = $this->obj_data[$obj_name]["translate"];
183  }
184  }
185  return $this->root_trans_type;
186  }
187 
188  if (isset($this->obj_data[$obj_name])) {
189  return $this->obj_data[$obj_name]["translate"];
190  }
191 
192  return "";
193  }
const ROOT_FOLDER_ID
Definition: constants.php:32
global $DIC
Definition: feed.php:28

◆ handlerBeginTag()

ilObjectDefinition::handlerBeginTag (   $xml_parser,
string  $name,
array  $attribs 
)

Definition at line 519 of file class.ilObjectDefinition.php.

References $current_tag_name, and $parent_tag_name.

519  : void
520  {
521  switch ($name) {
522  case 'object':
523  $this->parent_tag_name = $attribs["name"];
524  break;
525  case 'property':
526  $this->current_tag = "property";
527  $this->current_tag_name = $attribs["name"];
528  $this->obj_data[$this->parent_tag_name]["properties"][$this->current_tag_name]["module"] = $attribs["module"];
529  break;
530  }
531  }

◆ handlerCharacterData()

ilObjectDefinition::handlerCharacterData (   $xml_parser,
string  $data 
)

Definition at line 533 of file class.ilObjectDefinition.php.

533  : void
534  {
535  }

◆ handlerEndTag()

ilObjectDefinition::handlerEndTag (   $xml_parser,
string  $name 
)

Definition at line 537 of file class.ilObjectDefinition.php.

537  : void
538  {
539  $this->current_tag = '';
540  $this->current_tag_name = '';
541  }

◆ hasCheckbox()

ilObjectDefinition::hasCheckbox ( string  $obj_name)

should the object get a checkbox (needed for 'cut','copy' ...)

Definition at line 157 of file class.ilObjectDefinition.php.

157  : bool
158  {
159  return (bool) ($this->obj_data[$obj_name]["checkbox"] ?? false);
160  }

◆ hasLocalRoles()

ilObjectDefinition::hasLocalRoles ( string  $obj_type)

Check whether the creation of local roles is allowed Currently disabled for type "root" and "adm".

Definition at line 315 of file class.ilObjectDefinition.php.

315  : bool
316  {
317  switch ($obj_type) {
318  case 'root':
319  return false;
320 
321  default:
322  return true;
323  }
324  }

◆ isActivePluginType()

ilObjectDefinition::isActivePluginType ( string  $type)

Returns true if the given type is an active type of repositoryObject or Organisation Unit Extension plugin.

Definition at line 259 of file class.ilObjectDefinition.php.

259  : bool
260  {
261  if (!$this->component_repository->hasPluginId($type)) {
262  return false;
263  }
264  $plugin_slot = $this->component_repository->getPluginById($type)->getPluginSlot();
265  return $plugin_slot->getId() === "robj" || $plugin_slot->getId() === "orguext";
266  }

◆ isAdministrationObject()

ilObjectDefinition::isAdministrationObject ( string  $obj_name)

Check if administration object.

Definition at line 708 of file class.ilObjectDefinition.php.

Referenced by getAllRepositoryTypes(), and getCreatableSubObjects().

708  : bool
709  {
710  return (bool) ($this->obj_data[$obj_name]['administration'] ?? false);
711  }
+ Here is the caller graph for this function:

◆ isAllowedInRepository()

ilObjectDefinition::isAllowedInRepository ( string  $obj_name)

checks if object type can be used in repository context

Definition at line 675 of file class.ilObjectDefinition.php.

Referenced by getAllRepositoryTypes(), getCreatableSubObjects(), and getSideBlockTypes().

675  : bool
676  {
677  return (bool) ($this->obj_data[$obj_name]["repository"] ?? false);
678  }
+ Here is the caller graph for this function:

◆ isAllowedInWorkspace()

ilObjectDefinition::isAllowedInWorkspace ( string  $obj_name)

checks if object type can be used in workspace context

Definition at line 700 of file class.ilObjectDefinition.php.

Referenced by getCreatableSubObjects().

700  : bool
701  {
702  return (bool) ($this->obj_data[$obj_name]["workspace"] ?? false);
703  }
+ Here is the caller graph for this function:

◆ isContainer()

ilObjectDefinition::isContainer ( string  $obj_name)

Check if object type is container ('crs','fold','grp' ...)

Definition at line 507 of file class.ilObjectDefinition.php.

Referenced by getExplorerContainerTypes(), ilPermissionGUI\hasContainerCommands(), and ilDidacticTemplateSetting\hasIconSupport().

507  : bool
508  {
509  return (bool) ($this->obj_data[$obj_name]['subobjects'] ?? false);
510  }
+ Here is the caller graph for this function:

◆ isInactivePlugin()

ilObjectDefinition::isInactivePlugin ( string  $type)

Check whether type belongs to inactive plugin.

Definition at line 716 of file class.ilObjectDefinition.php.

References isPlugin().

716  : bool
717  {
718  if (substr($type, 0, 1) == "x" && !$this->isPlugin($type)) {
719  return true;
720  }
721  return false;
722  }
isPlugin(string $obj_name)
get RBAC status by type returns true if object type is an (activated) plugin type ...
+ Here is the call graph for this function:

◆ isOrgUnitPermissionType()

ilObjectDefinition::isOrgUnitPermissionType ( string  $obj_type)

Check if object type offers org unit position support.

Definition at line 781 of file class.ilObjectDefinition.php.

References getOrgUnitPermissionTypes().

781  : bool
782  {
783  return in_array($obj_type, $this->getOrgUnitPermissionTypes());
784  }
getOrgUnitPermissionTypes()
Get object type with org unit position permission support.
+ Here is the call graph for this function:

◆ isPlugin()

ilObjectDefinition::isPlugin ( string  $obj_name)

get RBAC status by type returns true if object type is an (activated) plugin type

Definition at line 243 of file class.ilObjectDefinition.php.

Referenced by ilObject\_prepareCloneSelection(), ilAdministrationGUI\executeCommand(), ilNewsForContextBlockGUI\getInfoForData(), getPlugins(), and isInactivePlugin().

243  : bool
244  {
245  return isset($this->obj_data[$obj_name]["plugin"]);
246  }
+ Here is the caller graph for this function:

◆ isPluginTypeName()

ilObjectDefinition::isPluginTypeName ( string  $str)

Check if given type is a plugin type name (starts with an "x")

Definition at line 251 of file class.ilObjectDefinition.php.

251  : bool
252  {
253  return (substr($str, 0, 1) == "x");
254  }

◆ isRBACObject()

ilObjectDefinition::isRBACObject ( string  $obj_name)

get RBAC status by type returns true if object type is a RBAC object type

Definition at line 234 of file class.ilObjectDefinition.php.

Referenced by ilObject\_writeDescription(), getAllRBACObjects(), and getSubObjectsRecursively().

234  : bool
235  {
236  return (bool) ($this->obj_data[$obj_name]["rbac"] ?? false);
237  }
+ Here is the caller graph for this function:

◆ isSideBlock()

ilObjectDefinition::isSideBlock ( string  $obj_name)

Check, whether object type is a side block.

Definition at line 566 of file class.ilObjectDefinition.php.

Referenced by ilSessionMaterialsTableGUI\getDataFromDb(), and getSideBlockTypes().

566  : bool
567  {
568  return (bool) ($this->obj_data[$obj_name]["sideblock"] ?? false);
569  }
+ Here is the caller graph for this function:

◆ isSystemObject()

ilObjectDefinition::isSystemObject ( string  $obj_name)

checks if object type is a system object

system objects are those object types that are only used for internal purposes and to keep the object type model consistent. Typically, they are used in the administration, exist only once and may contain only specific object types. To mark an object type as a system object type, use 'system=1' in the object definition in objects.xml

Definition at line 558 of file class.ilObjectDefinition.php.

Referenced by getCreatableSubObjects().

558  : bool
559  {
560  return (bool) ($this->obj_data[$obj_name]["system"] ?? false);
561  }
+ Here is the caller graph for this function:

◆ parsePluginData()

ilObjectDefinition::parsePluginData ( string  $slotId,
bool  $isInAdministration 
)
protected

loads a single plugin definition into the object definition

Parameters
$slotIdstring slot id, e.g. robj
$isInAdministrationbool can the object be created in the administration?

Definition at line 875 of file class.ilObjectDefinition.php.

References XapiProxy\$plugin, and ilObjectPlugin\getPluginObjectByType().

Referenced by readPluginData().

875  : void
876  {
877  $plugins = $this->component_repository->getPluginSlotById($slotId)->getActivePlugins();
878  foreach ($plugins as $plugin) {
879  $pl_id = $plugin->getId();
880  if ($pl_id != "" && !isset($this->obj_data[$pl_id])) {
881  $loc = $plugin->getPath() . "/classes";
882  // The plugin_id is the same as the type_id in repository object plugins.
884 
885  $this->obj_data[$pl_id] = [
886  "name" => $pl_id,
887  "class_name" => $pl->getPluginName(),
888  "plugin" => "1",
889  "location" => $loc,
890  "checkbox" => "1",
891  "inherit" => "0",
892  "component" => "",
893  "translate" => "0",
894  "devmode" => "0",
895  "allow_link" => "1",
896  "allow_copy" => $pl->allowCopy() ? '1' : '0',
897  "rbac" => "1",
898  "group" => null,
899  "system" => "0",
900  "default_pos" => "99992000", // "unassigned" group
901  'repository' => '1',
902  'workspace' => '0',
903  'administration' => $isInAdministration ? '1' : '0',
904  "sideblock" => "0",
905  'export' => $plugin->supportsExport(),
906  'offline_handling' => '0',
907  'orgunit_permissions' => $pl->useOrguPermissions() ? '1' : '0'
908  ];
909 
910  $parent_types = $pl->getParentTypes();
911  foreach ($parent_types as $parent_type) {
912  $this->obj_data[$parent_type]["subobjects"][$pl_id] = [
913  "name" => $pl_id,
914  "max" => "",
915  "lng" => $pl_id,
916  "plugin" => true
917  ];
918  }
919  }
920  }
921  }
static getPluginObjectByType(string $type)
Return either a repoObject plugin or a orgunit extension plugin or null if the type is not a plugin...
+ Here is the call graph for this function:
+ Here is the caller graph for this function:

◆ readDefinitionData()

ilObjectDefinition::readDefinitionData ( )

Read object definition data.

Definition at line 57 of file class.ilObjectDefinition.php.

References ilCachedObjectDefinition\getInstance(), and readPluginData().

Referenced by __construct().

57  : void
58  {
59  $global_cache = ilCachedObjectDefinition::getInstance();
60  foreach ($global_cache->getIlObjectDef() as $rec) {
61  $this->obj_data[$rec["id"]] = [
62  "name" => $rec["id"],
63  "class_name" => $rec["class_name"],
64  "location" => $rec["location"],
65  "checkbox" => $rec["checkbox"],
66  "inherit" => $rec["inherit"],
67  "component" => $rec["component"],
68  "translate" => $rec["translate"],
69  "devmode" => $rec["devmode"],
70  "allow_link" => $rec["allow_link"],
71  "allow_copy" => $rec["allow_copy"],
72  "rbac" => $rec["rbac"],
73  "group" => $rec["grp"],
74  "system" => $rec["system"],
75  "default_pos" => "9999" . str_pad((string) $rec["default_pos"], 4, "0", STR_PAD_LEFT), // "unassigned" group
76  "sideblock" => $rec["sideblock"],
77  'export' => $rec['export'],
78  'repository' => $rec['repository'],
79  'workspace' => $rec['workspace'],
80  'administration' => $rec['administration'],
81  'amet' => $rec['amet'],
82  'orgunit_permissions' => $rec['orgunit_permissions'],
83  'lti_provider' => $rec['lti_provider'],
84  'offline_handling' => $rec['offline_handling']
85  ];
86  $this->obj_data[$rec["id"]]["subobjects"] = [];
87 
88  $defIds[] = $rec["id"];
89  }
90 
91  $subobj = $global_cache->lookupSubObjForParent($defIds);
92 
93  foreach ($subobj as $rec2) {
94  $max = $rec2["mmax"];
95  if ($max <= 0) {
96  $max = "";
97  }
98  $this->obj_data[$rec2["parent"]]["subobjects"][$rec2["subobj"]] = [
99  "name" => $rec2["subobj"],
100  "max" => $max,
101  "lng" => $rec2["subobj"]
102  ];
103  }
104 
105  $this->obj_group = $global_cache->getIlObjectGroup();
106  $this->readPluginData();
107  $this->sub_types = $global_cache->getIlObjectSubType();
108  }
readPluginData()
Loads the different plugins into the object definition.
+ Here is the call graph for this function:
+ Here is the caller graph for this function:

◆ readPluginData()

ilObjectDefinition::readPluginData ( )
protected

Loads the different plugins into the object definition.

Definition at line 864 of file class.ilObjectDefinition.php.

References parsePluginData().

Referenced by readDefinitionData().

864  : void
865  {
866  $this->parsePluginData("robj", false);
867  $this->parsePluginData("orguext", true);
868  }
parsePluginData(string $slotId, bool $isInAdministration)
loads a single plugin definition into the object definition
+ Here is the call graph for this function:
+ Here is the caller graph for this function:

◆ setHandlers()

ilObjectDefinition::setHandlers (   $xml_parser)

Definition at line 512 of file class.ilObjectDefinition.php.

512  : void
513  {
514  xml_set_object($xml_parser, $this);
515  xml_set_element_handler($xml_parser, 'handlerBeginTag', 'handlerEndTag');
516  xml_set_character_data_handler($xml_parser, 'handlerCharacterData');
517  }

◆ stopInheritance()

ilObjectDefinition::stopInheritance ( string  $obj_name)

Does object permits stopping inheritance?

Definition at line 198 of file class.ilObjectDefinition.php.

198  : bool
199  {
200  return (bool) $this->obj_data[$obj_name]["inherit"];
201  }

◆ supportsOfflineHandling()

ilObjectDefinition::supportsOfflineHandling ( string  $obj_type)

check whether obj_type supports centralised offline handling

Definition at line 854 of file class.ilObjectDefinition.php.

854  : bool
855  {
856  return (bool) ($this->obj_data[$obj_type]['offline_handling'] ?? false);
857  }

Field Documentation

◆ $component_repository

ilComponentRepository ilObjectDefinition::$component_repository
protected

Definition at line 35 of file class.ilObjectDefinition.php.

◆ $current_tag

string ilObjectDefinition::$current_tag
protected

Definition at line 41 of file class.ilObjectDefinition.php.

◆ $current_tag_name

string ilObjectDefinition::$current_tag_name
protected

Definition at line 42 of file class.ilObjectDefinition.php.

Referenced by handlerBeginTag().

◆ $obj_data

array ilObjectDefinition::$obj_data = []
protected

Definition at line 37 of file class.ilObjectDefinition.php.

◆ $obj_group

array ilObjectDefinition::$obj_group = []
protected

Definition at line 38 of file class.ilObjectDefinition.php.

◆ $parent_tag_name

string ilObjectDefinition::$parent_tag_name
protected

Definition at line 40 of file class.ilObjectDefinition.php.

Referenced by handlerBeginTag().

◆ $root_trans_type

string ilObjectDefinition::$root_trans_type = null
protected

Definition at line 43 of file class.ilObjectDefinition.php.

Referenced by getTranslationType().

◆ $settings

ilSetting ilObjectDefinition::$settings
protected

Definition at line 34 of file class.ilObjectDefinition.php.

◆ $sub_types

array ilObjectDefinition::$sub_types = []
protected

Definition at line 39 of file class.ilObjectDefinition.php.

◆ MODE_ADMINISTRATION

const ilObjectDefinition::MODE_ADMINISTRATION = 3

◆ MODE_REPOSITORY

const ilObjectDefinition::MODE_REPOSITORY = 1

◆ MODE_WORKSPACE


The documentation for this class was generated from the following file: