ILIAS  release_9 Revision v9.13-25-g2c18ec4c24f
ILIAS\BookingManager\Preferences\GUIService Class Reference
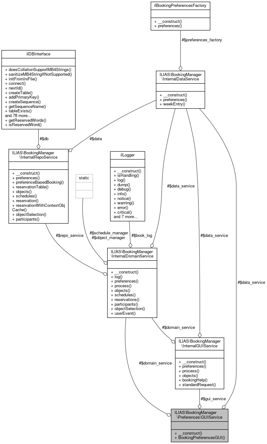
+ Collaboration diagram for ILIAS\BookingManager\Preferences\GUIService:

Public Member Functions

 __construct (InternalDataService $data_service, InternalDomainService $domain_service, InternalGUIService $gui_service)
 
 BookingPreferencesGUI (\ilObjBookingPool $pool)
 

Protected Attributes

InternalDataService $data_service
 
InternalDomainService $domain_service
 
InternalGUIService $gui_service
 

Detailed Description

Author
Alexander Killing killi.nosp@m.ng@l.nosp@m.eifos.nosp@m..de

Definition at line 30 of file class.GUIService.php.

Constructor & Destructor Documentation

◆ __construct()

ILIAS\BookingManager\Preferences\GUIService::__construct ( InternalDataService  $data_service,
InternalDomainService  $domain_service,
InternalGUIService  $gui_service 
)

Member Function Documentation

◆ BookingPreferencesGUI()

ILIAS\BookingManager\Preferences\GUIService::BookingPreferencesGUI ( \ilObjBookingPool  $pool)

Definition at line 46 of file class.GUIService.php.

47  {
48  return new \ilBookingPreferencesGUI($pool);
49  }
Booking preferences ui class.

Field Documentation

◆ $data_service

InternalDataService ILIAS\BookingManager\Preferences\GUIService::$data_service
protected

◆ $domain_service

InternalDomainService ILIAS\BookingManager\Preferences\GUIService::$domain_service
protected

◆ $gui_service

InternalGUIService ILIAS\BookingManager\Preferences\GUIService::$gui_service
protected

The documentation for this class was generated from the following file: