ILIAS  release_9 Revision v9.13-25-g2c18ec4c24f
ILIAS\RootFolder\InternalService Class Reference

Repository internal service. More...

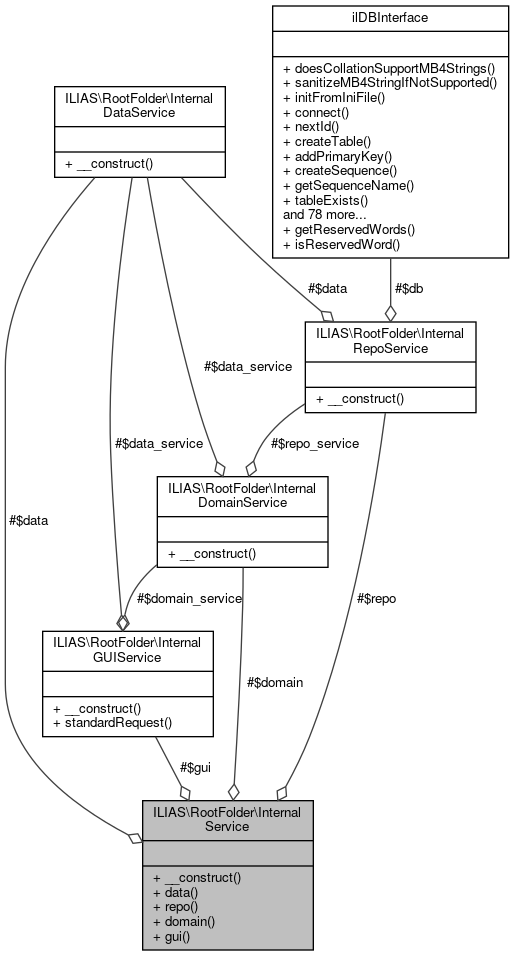
+ Collaboration diagram for ILIAS\RootFolder\InternalService:

Public Member Functions

 __construct (DI\Container $DIC)
 
 data ()
 
 repo ()
 
 domain ()
 
 gui ()
 

Protected Attributes

InternalDataService $data
 
InternalRepoService $repo
 
InternalDomainService $domain
 
InternalGUIService $gui
 

Detailed Description

Repository internal service.

Author
Alexander Killing killi.nosp@m.ng@l.nosp@m.eifos.nosp@m..de

Definition at line 26 of file class.InternalService.php.

Constructor & Destructor Documentation

◆ __construct()

ILIAS\RootFolder\InternalService::__construct ( DI\Container  $DIC)

Definition at line 33 of file class.InternalService.php.

References ILIAS\RootFolder\InternalService\data(), ILIAS\RootFolder\InternalService\domain(), ILIAS\RootFolder\InternalService\gui(), and ILIAS\RootFolder\InternalService\repo().

34  {
35  $this->data = new InternalDataService();
36 
37  $this->repo = new InternalRepoService(
38  $this->data(),
39  $DIC->database()
40  );
41  $this->domain = new InternalDomainService(
42  $DIC,
43  $this->repo,
44  $this->data
45  );
46  $this->gui = new InternalGUIService(
47  $DIC,
48  $this->data,
49  $this->domain
50  );
51  }
global $DIC
Definition: feed.php:28
+ Here is the call graph for this function:

Member Function Documentation

◆ data()

ILIAS\RootFolder\InternalService::data ( )

Definition at line 53 of file class.InternalService.php.

References ILIAS\RootFolder\InternalService\$data.

Referenced by ILIAS\RootFolder\InternalService\__construct().

53  : InternalDataService
54  {
55  return $this->data;
56  }
+ Here is the caller graph for this function:

◆ domain()

ILIAS\RootFolder\InternalService::domain ( )

Definition at line 63 of file class.InternalService.php.

References ILIAS\RootFolder\InternalService\$domain.

Referenced by ILIAS\RootFolder\InternalService\__construct().

63  : InternalDomainService
64  {
65  return $this->domain;
66  }
+ Here is the caller graph for this function:

◆ gui()

ILIAS\RootFolder\InternalService::gui ( )

Definition at line 68 of file class.InternalService.php.

References ILIAS\RootFolder\InternalService\$gui.

Referenced by ILIAS\RootFolder\InternalService\__construct().

68  : InternalGUIService
69  {
70  return $this->gui;
71  }
+ Here is the caller graph for this function:

◆ repo()

ILIAS\RootFolder\InternalService::repo ( )

Definition at line 58 of file class.InternalService.php.

References ILIAS\RootFolder\InternalService\$repo.

Referenced by ILIAS\RootFolder\InternalService\__construct().

58  : InternalRepoService
59  {
60  return $this->repo;
61  }
+ Here is the caller graph for this function:

Field Documentation

◆ $data

InternalDataService ILIAS\RootFolder\InternalService::$data
protected

Definition at line 28 of file class.InternalService.php.

Referenced by ILIAS\RootFolder\InternalService\data().

◆ $domain

InternalDomainService ILIAS\RootFolder\InternalService::$domain
protected

Definition at line 30 of file class.InternalService.php.

Referenced by ILIAS\RootFolder\InternalService\domain().

◆ $gui

InternalGUIService ILIAS\RootFolder\InternalService::$gui
protected

Definition at line 31 of file class.InternalService.php.

Referenced by ILIAS\RootFolder\InternalService\gui().

◆ $repo

InternalRepoService ILIAS\RootFolder\InternalService::$repo
protected

Definition at line 29 of file class.InternalService.php.

Referenced by ILIAS\RootFolder\InternalService\repo().


The documentation for this class was generated from the following file: