ILIAS  release_9 Revision v9.13-25-g2c18ec4c24f
LSItem Class Reference

Data holding class LSItem . More...

+ Inheritance diagram for LSItem:
+ Collaboration diagram for LSItem:

Public Member Functions

 __construct (string $type, string $title, string $description, string $icon_path, bool $is_online, int $order_number, ilLSPostCondition $post_condition, int $ref_id, int $lp_mode)
 
 getType ()
 
 getTitle ()
 
 getDescription ()
 
 getIconPath ()
 
 isOnline ()
 
 getOrderNumber ()
 
 getPostCondition ()
 
 getRefId ()
 
 getLPMode ()
 
 withOnline (bool $online)
 
 withOrderNumber (int $order_number)
 
 withPostCondition (ilLSPostCondition $post_condition)
 

Protected Attributes

string $type
 
string $title
 
string $description
 
string $icon_path
 
bool $is_online
 
int $order_number
 
ilLSPostCondition $post_condition
 
int $ref_id
 
int $lp_mode
 

Detailed Description

Data holding class LSItem .

Definition at line 24 of file LSItem.php.

Constructor & Destructor Documentation

◆ __construct()

LSItem::__construct ( string  $type,
string  $title,
string  $description,
string  $icon_path,
bool  $is_online,
int  $order_number,
ilLSPostCondition  $post_condition,
int  $ref_id,
int  $lp_mode 
)

Definition at line 36 of file LSItem.php.

References $description, $icon_path, $is_online, $lp_mode, $order_number, $post_condition, $ref_id, $title, and $type.

46  {
47  $this->type = $type;
48  $this->title = $title;
49  $this->description = $description;
50  $this->icon_path = $icon_path;
51  $this->is_online = $is_online;
52  $this->order_number = $order_number;
53  $this->post_condition = $post_condition;
54  $this->ref_id = $ref_id;
55  $this->lp_mode = $lp_mode;
56  }
string $type
Definition: LSItem.php:26
ilLSPostCondition $post_condition
Definition: LSItem.php:32
string $icon_path
Definition: LSItem.php:29
int $order_number
Definition: LSItem.php:31
bool $is_online
Definition: LSItem.php:30
string $description
Definition: LSItem.php:28
string $title
Definition: LSItem.php:27
int $lp_mode
Definition: LSItem.php:34
int $ref_id
Definition: LSItem.php:33

Member Function Documentation

◆ getDescription()

LSItem::getDescription ( )

Definition at line 68 of file LSItem.php.

References $description.

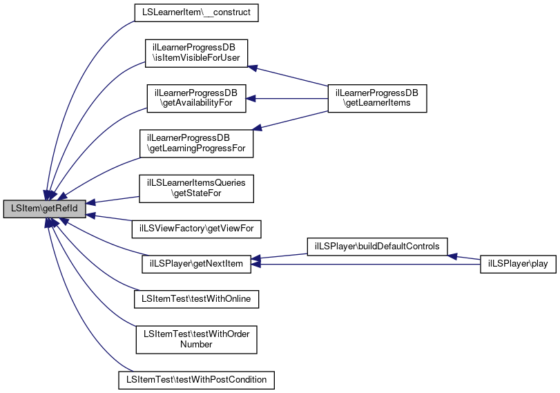
Referenced by LSLearnerItem\__construct(), LSItemTest\testWithOnline(), LSItemTest\testWithOrderNumber(), and LSItemTest\testWithPostCondition().

68  : string
69  {
70  return $this->description;
71  }
string $description
Definition: LSItem.php:28
+ Here is the caller graph for this function:

◆ getIconPath()

LSItem::getIconPath ( )

Definition at line 73 of file LSItem.php.

References $icon_path.

Referenced by LSLearnerItem\__construct(), LSItemTest\testWithOnline(), LSItemTest\testWithOrderNumber(), and LSItemTest\testWithPostCondition().

73  : string
74  {
75  return $this->icon_path;
76  }
string $icon_path
Definition: LSItem.php:29
+ Here is the caller graph for this function:

◆ getLPMode()

LSItem::getLPMode ( )

Definition at line 98 of file LSItem.php.

References $lp_mode.

Referenced by LSLearnerItem\__construct(), and ilObjLearningSequenceContentTableGUI\getLPSettingsRepresentation().

98  : int
99  {
100  return $this->lp_mode;
101  }
int $lp_mode
Definition: LSItem.php:34
+ Here is the caller graph for this function:

◆ getOrderNumber()

LSItem::getOrderNumber ( )

Definition at line 83 of file LSItem.php.

References $order_number.

Referenced by LSLearnerItem\__construct(), LSItemTest\testWithOnline(), LSItemTest\testWithOrderNumber(), and LSItemTest\testWithPostCondition().

83  : int
84  {
85  return $this->order_number;
86  }
int $order_number
Definition: LSItem.php:31
+ Here is the caller graph for this function:

◆ getPostCondition()

LSItem::getPostCondition ( )

Definition at line 88 of file LSItem.php.

References $post_condition.

Referenced by LSLearnerItem\__construct(), ilObjLearningSequenceContentTableGUI\getLPSettingsRepresentation(), LSItemTest\testWithOnline(), LSItemTest\testWithOrderNumber(), and LSItemTest\testWithPostCondition().

89  {
90  return $this->post_condition;
91  }
ilLSPostCondition $post_condition
Definition: LSItem.php:32
A PostCondition does restrict the progression of a user through the learning sequence.
+ Here is the caller graph for this function:

◆ getRefId()

◆ getTitle()

LSItem::getTitle ( )

Definition at line 63 of file LSItem.php.

References $title.

Referenced by LSLearnerItem\__construct(), LSItemTest\testWithOnline(), LSItemTest\testWithOrderNumber(), and LSItemTest\testWithPostCondition().

63  : string
64  {
65  return $this->title;
66  }
string $title
Definition: LSItem.php:27
+ Here is the caller graph for this function:

◆ getType()

LSItem::getType ( )

Definition at line 58 of file LSItem.php.

References $type.

Referenced by LSLearnerItem\__construct(), ilLSViewFactory\getViewFor(), LSItemTest\testWithOnline(), LSItemTest\testWithOrderNumber(), and LSItemTest\testWithPostCondition().

58  : string
59  {
60  return $this->type;
61  }
string $type
Definition: LSItem.php:26
+ Here is the caller graph for this function:

◆ isOnline()

LSItem::isOnline ( )

Definition at line 78 of file LSItem.php.

References $is_online.

Referenced by LSLearnerItem\__construct(), ilLearnerProgressDB\isItemVisibleForUser(), LSItemTest\testWithOnline(), LSItemTest\testWithOrderNumber(), and LSItemTest\testWithPostCondition().

78  : bool
79  {
80  return $this->is_online;
81  }
bool $is_online
Definition: LSItem.php:30
+ Here is the caller graph for this function:

◆ withOnline()

LSItem::withOnline ( bool  $online)

Definition at line 103 of file LSItem.php.

Referenced by LSLearnerItemTest\testTurnedOffWithOnline(), and LSItemTest\testWithOnline().

103  : LSItem
104  {
105  $clone = clone $this;
106  $clone->is_online = $online;
107  return $clone;
108  }
Data holding class LSItem .
Definition: LSItem.php:24
+ Here is the caller graph for this function:

◆ withOrderNumber()

LSItem::withOrderNumber ( int  $order_number)

Definition at line 110 of file LSItem.php.

References $order_number.

Referenced by LSLearnerItemTest\testTurnedOffWithOrderNumber(), and LSItemTest\testWithOrderNumber().

110  : LSItem
111  {
112  $clone = clone $this;
113  $clone->order_number = $order_number;
114  return $clone;
115  }
int $order_number
Definition: LSItem.php:31
Data holding class LSItem .
Definition: LSItem.php:24
+ Here is the caller graph for this function:

◆ withPostCondition()

LSItem::withPostCondition ( ilLSPostCondition  $post_condition)

Definition at line 117 of file LSItem.php.

References $post_condition.

Referenced by LSLearnerItemTest\testTurnedOffWithPostCondition(), and LSItemTest\testWithPostCondition().

117  : LSItem
118  {
119  $clone = clone $this;
120  $clone->post_condition = $post_condition;
121  return $clone;
122  }
ilLSPostCondition $post_condition
Definition: LSItem.php:32
Data holding class LSItem .
Definition: LSItem.php:24
+ Here is the caller graph for this function:

Field Documentation

◆ $description

string LSItem::$description
protected

Definition at line 28 of file LSItem.php.

Referenced by __construct(), and getDescription().

◆ $icon_path

string LSItem::$icon_path
protected

Definition at line 29 of file LSItem.php.

Referenced by __construct(), and getIconPath().

◆ $is_online

bool LSItem::$is_online
protected

Definition at line 30 of file LSItem.php.

Referenced by __construct(), and isOnline().

◆ $lp_mode

int LSItem::$lp_mode
protected

Definition at line 34 of file LSItem.php.

Referenced by __construct(), and getLPMode().

◆ $order_number

int LSItem::$order_number
protected

Definition at line 31 of file LSItem.php.

Referenced by __construct(), getOrderNumber(), and withOrderNumber().

◆ $post_condition

ilLSPostCondition LSItem::$post_condition
protected

Definition at line 32 of file LSItem.php.

Referenced by __construct(), getPostCondition(), and withPostCondition().

◆ $ref_id

int LSItem::$ref_id
protected

Definition at line 33 of file LSItem.php.

Referenced by __construct(), and getRefId().

◆ $title

string LSItem::$title
protected

Definition at line 27 of file LSItem.php.

Referenced by __construct(), and getTitle().

◆ $type

string LSItem::$type
protected

Definition at line 26 of file LSItem.php.

Referenced by __construct(), and getType().


The documentation for this class was generated from the following file: