ILIAS  release_9 Revision v9.13-25-g2c18ec4c24f
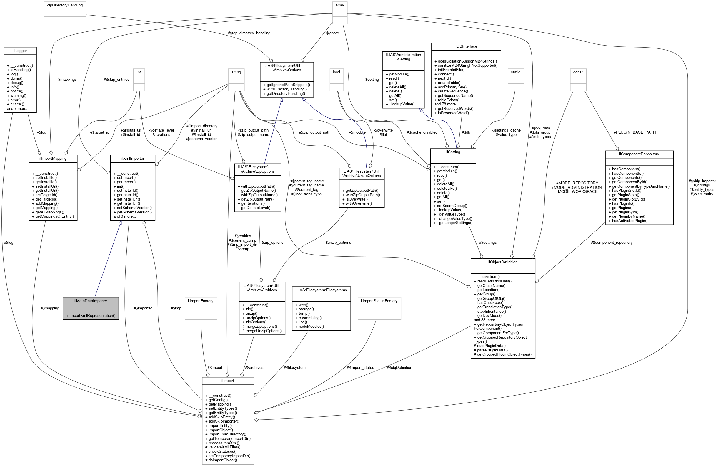
ilMetaDataImporter Class Reference

Importer class for media pools. More...

+ Inheritance diagram for ilMetaDataImporter:
+ Collaboration diagram for ilMetaDataImporter:

Public Member Functions

 importXmlRepresentation (string $a_entity, string $a_id, string $a_xml, ilImportMapping $a_mapping)
 
- Public Member Functions inherited from ilXmlImporter
 __construct ()
 
 setImport (ilImport $a_val)
 
 getImport ()
 
 init ()
 
 setInstallId (string $a_val)
 
 getInstallId ()
 
 setInstallUrl (string $a_val)
 
 getInstallUrl ()
 
 setSchemaVersion (string $a_val)
 
 getSchemaVersion ()
 
 setImportDirectory (string $a_val)
 
 getImportDirectory ()
 
 setSkipEntities (array $a_val)
 
 getSkipEntities ()
 
 exportedFromSameInstallation ()
 
 importXmlRepresentation (string $a_entity, string $a_id, string $a_xml, ilImportMapping $a_mapping)
 
 finalProcessing (ilImportMapping $a_mapping)
 
 afterContainerImportProcessing (ilImportMapping $mapping)
 

Additional Inherited Members

- Protected Attributes inherited from ilXmlImporter
array $skip_entities = array()
 
ilImport $imp
 
string $install_id
 
string $install_url
 
string $schema_version
 
string $import_directory
 

Detailed Description

Importer class for media pools.

Author
Alex Killing alex..nosp@m.kill.nosp@m.ing@g.nosp@m.mx.d.nosp@m.e
Version
Id

Definition at line 12 of file class.ilMetaDataImporter.php.

Member Function Documentation

◆ importXmlRepresentation()

ilMetaDataImporter::importXmlRepresentation ( string  $a_entity,
string  $a_id,
string  $a_xml,
ilImportMapping  $a_mapping 
)

Definition at line 14 of file class.ilMetaDataImporter.php.

References $id, and ilImportMapping\getMapping().

19  : void {
20  $new_id = $a_mapping->getMapping("Services/MetaData", "md", $a_id);
21 
22  if (is_string($new_id) && $new_id !== "") {
23  $id = explode(":", $new_id);
24  $xml_copier = new ilMDXMLCopier($a_xml, (int) $id[0], (int) $id[1], $id[2]);
25  $xml_copier->startParsing();
26  }
27  }
getMapping(string $a_comp, string $a_entity, string $a_old_id)
$id
plugin.php for ilComponentBuildPluginInfoObjectiveTest::testAddPlugins
Definition: plugin.php:23
+ Here is the call graph for this function:

The documentation for this class was generated from the following file: