ILIAS  release_9 Revision v9.13-25-g2c18ec4c24f
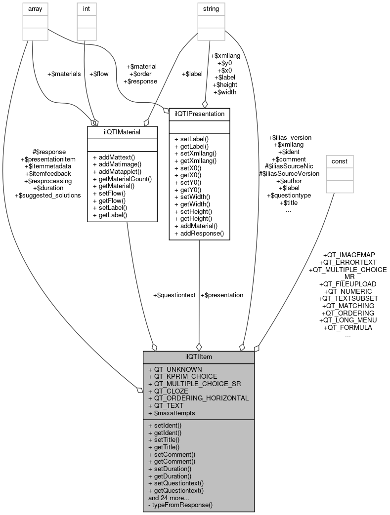
ilQTIItem Class Reference
+ Collaboration diagram for ilQTIItem:

Public Member Functions

 setIdent (string $a_ident)
 
 getIdent ()
 
 setTitle (string $a_title)
 
 getTitle ()
 
 setComment (string $a_comment)
 
 getComment ()
 
 setDuration (string $a_duration)
 
 getDuration ()
 
 setQuestiontext (ilQTIMaterial $a_questiontext)
 
 getQuestiontext ()
 
 addResprocessing (ilQTIResprocessing $a_resprocessing)
 
 addItemfeedback (ilQTIItemfeedback $a_itemfeedback)
 
 setMaxattempts (string $a_maxattempts)
 
 getMaxattempts ()
 
 setLabel (string $a_label)
 
 getLabel ()
 
 setXmllang (string $a_xmllang)
 
 getXmllang ()
 
 setPresentation (ilQTIPresentation $a_presentation)
 
 getPresentation ()
 
 setQuestiontype (string $a_questiontype)
 
 getQuestiontype ()
 
 addPresentationitem ($a_presentationitem)
 
 determineQuestionType ()
 
 setAuthor (string $a_author)
 
 getAuthor ()
 
 getIliasSourceVersion ()
 
 setIliasSourceVersion (?string $iliasSourceVersion)
 
 getIliasSourceNic ()
 
 setIliasSourceNic (?string $iliasSourceNic)
 
 addSuggestedSolution (ilQTIMattext $a_solution, int $a_gap_index)
 
 addMetadata (array $a_metadata)
 
 getMetadata ()
 
 getMetadataEntry (string $a_label)
 

Data Fields

const QT_UNKNOWN = "unknown"
 
const QT_KPRIM_CHOICE = "assKprimChoice"
 
const QT_LONG_MENU = "assLongMenu"
 
const QT_MULTIPLE_CHOICE_SR = "assSingleChoice"
 
const QT_MULTIPLE_CHOICE_MR = "assMultipleChoice"
 
const QT_CLOZE = "assClozeTest"
 
const QT_ERRORTEXT = "assErrorText"
 
const QT_MATCHING = "assMatchingQuestion"
 
const QT_ORDERING = "assOrderingQuestion"
 
const QT_ORDERING_HORIZONTAL = "assOrderingHorizontal"
 
const QT_IMAGEMAP = "assImagemapQuestion"
 
const QT_TEXT = "assTextQuestion"
 
const QT_FILEUPLOAD = "assFileUpload"
 
const QT_NUMERIC = "assNumeric"
 
const QT_FORMULA = "assFormulaQuestion"
 
const QT_TEXTSUBSET = "assTextSubset"
 
string $ident = null
 
string $title = ''
 
string $maxattempts = ''
 
string $label = null
 
string $xmllang = null
 
string $comment = ''
 
string $ilias_version = null
 
string $author = ''
 
string $questiontype = null
 
array $duration = null
 
ilQTIMaterial $questiontext = null
 
array $resprocessing = []
 
array $itemfeedback = []
 
ilQTIPresentation $presentation = null
 
array $presentationitem = []
 
array $suggested_solutions = []
 
array $itemmetadata = []
 

Protected Attributes

string $iliasSourceVersion = null
 
string $iliasSourceNic = null
 
array $response = []
 

Private Member Functions

 typeFromResponse (ilQTIResponse $response)
 

Detailed Description

Definition at line 30 of file class.ilQTIItem.php.

Member Function Documentation

◆ addItemfeedback()

ilQTIItem::addItemfeedback ( ilQTIItemfeedback  $a_itemfeedback)

Definition at line 158 of file class.ilQTIItem.php.

158  : void
159  {
160  $this->itemfeedback[] = $a_itemfeedback;
161  }

◆ addMetadata()

ilQTIItem::addMetadata ( array  $a_metadata)
Parameters
array{labelstring, entry: string} $a_metadata

Definition at line 303 of file class.ilQTIItem.php.

303  : void
304  {
305  $this->itemmetadata[] = $a_metadata;
306  }

◆ addPresentationitem()

ilQTIItem::addPresentationitem (   $a_presentationitem)
Parameters
ilQTIResponse | ilQTIMaterial | null$a_presentationitem

Definition at line 216 of file class.ilQTIItem.php.

216  : void
217  {
218  $this->presentationitem[] = $a_presentationitem;
219  }

◆ addResprocessing()

ilQTIItem::addResprocessing ( ilQTIResprocessing  $a_resprocessing)

Definition at line 153 of file class.ilQTIItem.php.

153  : void
154  {
155  $this->resprocessing[] = $a_resprocessing;
156  }

◆ addSuggestedSolution()

ilQTIItem::addSuggestedSolution ( ilQTIMattext  $a_solution,
int  $a_gap_index 
)

Definition at line 295 of file class.ilQTIItem.php.

295  : void
296  {
297  $this->suggested_solutions[] = array("solution" => $a_solution, "gap_index" => $a_gap_index);
298  }

◆ determineQuestionType()

ilQTIItem::determineQuestionType ( )

Definition at line 221 of file class.ilQTIItem.php.

References $questiontype, and typeFromResponse().

221  : ?string
222  {
223  switch ($this->questiontype) {
224  case "ORDERING QUESTION":
225  return self::QT_ORDERING;
226  case "KPRIM CHOICE QUESTION":
227  return self::QT_KPRIM_CHOICE;
228  case "LONG MENU QUESTION":
229  return self::QT_LONG_MENU;
230  case "SINGLE CHOICE QUESTION":
231  return self::QT_MULTIPLE_CHOICE_SR;
232  case "MULTIPLE CHOICE QUESTION":
233  break;
234  case "MATCHING QUESTION":
235  return self::QT_MATCHING;
236  case "CLOZE QUESTION":
237  return self::QT_CLOZE;
238  case "IMAGE MAP QUESTION":
239  return self::QT_IMAGEMAP;
240  case "TEXT QUESTION":
241  return self::QT_TEXT;
242  case "NUMERIC QUESTION":
243  return self::QT_NUMERIC;
244  case "TEXTSUBSET QUESTION":
245  return self::QT_TEXTSUBSET;
246  }
247  if (!$this->presentation) {
248  return self::QT_UNKNOWN;
249  }
250  foreach ($this->presentation->order as $entry) {
251  if ('response' === $entry["type"]) {
252  $result = $this->typeFromResponse($this->presentation->response[$entry["index"]]);
253  if (null !== $result) {
254  return $result;
255  }
256  }
257  }
258  if (strlen($this->questiontype) == 0) {
259  return self::QT_UNKNOWN;
260  }
261 
262  return $this->questiontype;
263  }
string $questiontype
typeFromResponse(ilQTIResponse $response)
+ Here is the call graph for this function:

◆ getAuthor()

ilQTIItem::getAuthor ( )

Definition at line 270 of file class.ilQTIItem.php.

References $author.

270  : string
271  {
272  return $this->author;
273  }
string $author

◆ getComment()

ilQTIItem::getComment ( )

Definition at line 119 of file class.ilQTIItem.php.

References $comment.

119  : string
120  {
121  return $this->comment;
122  }
string $comment

◆ getDuration()

ilQTIItem::getDuration ( )
Returns
null|array{h: string, m: string, s: string}

Definition at line 138 of file class.ilQTIItem.php.

References $duration.

138  : ?array
139  {
140  return $this->duration;
141  }

◆ getIdent()

ilQTIItem::getIdent ( )

Definition at line 85 of file class.ilQTIItem.php.

References $ident.

85  : ?string
86  {
87  return $this->ident;
88  }

◆ getIliasSourceNic()

ilQTIItem::getIliasSourceNic ( )

Definition at line 285 of file class.ilQTIItem.php.

References $iliasSourceNic.

285  : ?string
286  {
287  return $this->iliasSourceNic;
288  }
string $iliasSourceNic

◆ getIliasSourceVersion()

ilQTIItem::getIliasSourceVersion ( )

Definition at line 275 of file class.ilQTIItem.php.

References $iliasSourceVersion.

275  : ?string
276  {
278  }
string $iliasSourceVersion

◆ getLabel()

ilQTIItem::getLabel ( )

Definition at line 178 of file class.ilQTIItem.php.

References $label.

178  : ?string
179  {
180  return $this->label;
181  }

◆ getMaxattempts()

ilQTIItem::getMaxattempts ( )

Definition at line 168 of file class.ilQTIItem.php.

References $maxattempts.

168  : string
169  {
170  return $this->maxattempts;
171  }
string $maxattempts

◆ getMetadata()

ilQTIItem::getMetadata ( )

Definition at line 308 of file class.ilQTIItem.php.

References $itemmetadata.

308  : array
309  {
310  return $this->itemmetadata;
311  }
array $itemmetadata

◆ getMetadataEntry()

ilQTIItem::getMetadataEntry ( string  $a_label)

Definition at line 313 of file class.ilQTIItem.php.

Referenced by assQuestionImport\addGeneralMetadata(), and assQuestionImport\fetchLifecycle().

313  : ?string
314  {
315  foreach ($this->itemmetadata as $metadata) {
316  if ($metadata["label"] === $a_label) {
317  return $metadata["entry"];
318  }
319  }
320  return null;
321  }
+ Here is the caller graph for this function:

◆ getPresentation()

ilQTIItem::getPresentation ( )

Definition at line 198 of file class.ilQTIItem.php.

References $presentation.

199  {
200  return $this->presentation;
201  }
ilQTIPresentation $presentation

◆ getQuestiontext()

ilQTIItem::getQuestiontext ( )

Definition at line 148 of file class.ilQTIItem.php.

References $questiontext.

148  : ?ilQTIMaterial
149  {
150  return $this->questiontext;
151  }
ilQTIMaterial $questiontext

◆ getQuestiontype()

ilQTIItem::getQuestiontype ( )

Definition at line 208 of file class.ilQTIItem.php.

References $questiontype.

Referenced by ilAsqService\determineQuestionTypeByQtiItem().

208  : ?string
209  {
210  return $this->questiontype;
211  }
string $questiontype
+ Here is the caller graph for this function:

◆ getTitle()

ilQTIItem::getTitle ( )

Definition at line 95 of file class.ilQTIItem.php.

References $title.

95  : string
96  {
97  return $this->title;
98  }

◆ getXmllang()

ilQTIItem::getXmllang ( )

Definition at line 188 of file class.ilQTIItem.php.

References $xmllang.

188  : ?string
189  {
190  return $this->xmllang;
191  }
string $xmllang

◆ setAuthor()

ilQTIItem::setAuthor ( string  $a_author)

Definition at line 265 of file class.ilQTIItem.php.

265  : void
266  {
267  $this->author = $a_author;
268  }

◆ setComment()

ilQTIItem::setComment ( string  $a_comment)

Definition at line 100 of file class.ilQTIItem.php.

References ILIAS\UI\examples\Symbol\Glyph\Comment\comment().

100  : void
101  {
102  if (preg_match("/(.*?)\=(.*)/", $a_comment, $matches)) {
103  // special comments written by ILIAS
104  switch ($matches[1]) {
105  case "ILIAS Version":
106  $this->ilias_version = $matches[2];
107  return;
108  case "Questiontype":
109  $this->questiontype = $matches[2];
110  return;
111  case "Author":
112  $this->author = $matches[2] ?? '';
113  return;
114  }
115  }
116  $this->comment = $a_comment;
117  }
+ Here is the call graph for this function:

◆ setDuration()

ilQTIItem::setDuration ( string  $a_duration)

Definition at line 124 of file class.ilQTIItem.php.

124  : void
125  {
126  if (preg_match("/P(\d+)Y(\d+)M(\d+)DT(\d+)H(\d+)M(\d+)S/", $a_duration, $matches)) {
127  $this->duration = array(
128  "h" => $matches[4],
129  "m" => $matches[5],
130  "s" => $matches[6]
131  );
132  }
133  }

◆ setIdent()

ilQTIItem::setIdent ( string  $a_ident)

Definition at line 80 of file class.ilQTIItem.php.

80  : void
81  {
82  $this->ident = $a_ident;
83  }

◆ setIliasSourceNic()

ilQTIItem::setIliasSourceNic ( ?string  $iliasSourceNic)

Definition at line 290 of file class.ilQTIItem.php.

References $iliasSourceNic.

290  : void
291  {
292  $this->iliasSourceNic = $iliasSourceNic;
293  }
string $iliasSourceNic

◆ setIliasSourceVersion()

ilQTIItem::setIliasSourceVersion ( ?string  $iliasSourceVersion)

Definition at line 280 of file class.ilQTIItem.php.

280  : void
281  {
282  $this->iliasSourceVersion = $iliasSourceVersion ?? '';
283  }
string $iliasSourceVersion

◆ setLabel()

ilQTIItem::setLabel ( string  $a_label)

Definition at line 173 of file class.ilQTIItem.php.

173  : void
174  {
175  $this->label = $a_label;
176  }

◆ setMaxattempts()

ilQTIItem::setMaxattempts ( string  $a_maxattempts)

Definition at line 163 of file class.ilQTIItem.php.

163  : void
164  {
165  $this->maxattempts = $a_maxattempts;
166  }

◆ setPresentation()

ilQTIItem::setPresentation ( ilQTIPresentation  $a_presentation)

Definition at line 193 of file class.ilQTIItem.php.

193  : void
194  {
195  $this->presentation = $a_presentation;
196  }

◆ setQuestiontext()

ilQTIItem::setQuestiontext ( ilQTIMaterial  $a_questiontext)

Definition at line 143 of file class.ilQTIItem.php.

143  : void
144  {
145  $this->questiontext = $a_questiontext;
146  }

◆ setQuestiontype()

ilQTIItem::setQuestiontype ( string  $a_questiontype)

Definition at line 203 of file class.ilQTIItem.php.

203  : void
204  {
205  $this->questiontype = $a_questiontype;
206  }

◆ setTitle()

ilQTIItem::setTitle ( string  $a_title)

Definition at line 90 of file class.ilQTIItem.php.

90  : void
91  {
92  $this->title = $a_title;
93  }

◆ setXmllang()

ilQTIItem::setXmllang ( string  $a_xmllang)

Definition at line 183 of file class.ilQTIItem.php.

183  : void
184  {
185  $this->xmllang = $a_xmllang;
186  }

◆ typeFromResponse()

ilQTIItem::typeFromResponse ( ilQTIResponse  $response)
private

Definition at line 323 of file class.ilQTIItem.php.

References ilQTIResponse\getRCardinality(), ilQTIResponse\getResponsetype(), ilQTIResponse\R_CARDINALITY_MULTIPLE, ilQTIResponse\R_CARDINALITY_ORDERED, ilQTIResponse\R_CARDINALITY_SINGLE, ilQTIResponse\RT_RESPONSE_GRP, ilQTIResponse\RT_RESPONSE_LID, ilQTIResponse\RT_RESPONSE_STR, and ilQTIResponse\RT_RESPONSE_XY.

Referenced by determineQuestionType().

323  : ?string
324  {
325  switch ($response->getResponsetype()) {
327  switch ($response->getRCardinality()) {
328  case ilQTIResponse::R_CARDINALITY_ORDERED: return self::QT_ORDERING;
329  case ilQTIResponse::R_CARDINALITY_SINGLE: return self::QT_MULTIPLE_CHOICE_SR;
330  case ilQTIResponse::R_CARDINALITY_MULTIPLE: return self::QT_MULTIPLE_CHOICE_MR;
331  }
332  // no break
333  case ilQTIResponse::RT_RESPONSE_XY: return self::QT_IMAGEMAP;
335  switch ($response->getRCardinality()) {
336  case ilQTIResponse::R_CARDINALITY_ORDERED: return self::QT_TEXT;
337  case ilQTIResponse::R_CARDINALITY_SINGLE: return self::QT_CLOZE;
338  }
339  // no break
340  case ilQTIResponse::RT_RESPONSE_GRP: return self::QT_MATCHING;
341 
342  default: return null;
343  }
344  }
+ Here is the call graph for this function:
+ Here is the caller graph for this function:

Field Documentation

◆ $author

string ilQTIItem::$author = ''

Definition at line 56 of file class.ilQTIItem.php.

Referenced by getAuthor().

◆ $comment

string ilQTIItem::$comment = ''

Definition at line 54 of file class.ilQTIItem.php.

Referenced by getComment().

◆ $duration

array ilQTIItem::$duration = null

Definition at line 59 of file class.ilQTIItem.php.

Referenced by getDuration().

◆ $ident

string ilQTIItem::$ident = null

Definition at line 49 of file class.ilQTIItem.php.

Referenced by getIdent().

◆ $ilias_version

string ilQTIItem::$ilias_version = null

Definition at line 55 of file class.ilQTIItem.php.

◆ $iliasSourceNic

string ilQTIItem::$iliasSourceNic = null
protected

Definition at line 77 of file class.ilQTIItem.php.

Referenced by getIliasSourceNic(), and setIliasSourceNic().

◆ $iliasSourceVersion

string ilQTIItem::$iliasSourceVersion = null
protected

Definition at line 76 of file class.ilQTIItem.php.

Referenced by getIliasSourceVersion().

◆ $itemfeedback

array ilQTIItem::$itemfeedback = []

Definition at line 64 of file class.ilQTIItem.php.

◆ $itemmetadata

array ilQTIItem::$itemmetadata = []

Definition at line 75 of file class.ilQTIItem.php.

Referenced by getMetadata().

◆ $label

string ilQTIItem::$label = null

Definition at line 52 of file class.ilQTIItem.php.

Referenced by getLabel().

◆ $maxattempts

string ilQTIItem::$maxattempts = ''

Definition at line 51 of file class.ilQTIItem.php.

Referenced by getMaxattempts().

◆ $presentation

ilQTIPresentation ilQTIItem::$presentation = null

Definition at line 65 of file class.ilQTIItem.php.

Referenced by getPresentation().

◆ $presentationitem

array ilQTIItem::$presentationitem = []

Definition at line 67 of file class.ilQTIItem.php.

◆ $questiontext

ilQTIMaterial ilQTIItem::$questiontext = null

Definition at line 60 of file class.ilQTIItem.php.

Referenced by getQuestiontext().

◆ $questiontype

string ilQTIItem::$questiontype = null

Definition at line 57 of file class.ilQTIItem.php.

Referenced by determineQuestionType(), and getQuestiontype().

◆ $response

array ilQTIItem::$response = []
protected

Definition at line 78 of file class.ilQTIItem.php.

◆ $resprocessing

array ilQTIItem::$resprocessing = []

Definition at line 62 of file class.ilQTIItem.php.

◆ $suggested_solutions

array ilQTIItem::$suggested_solutions = []

Definition at line 71 of file class.ilQTIItem.php.

◆ $title

string ilQTIItem::$title = ''

Definition at line 50 of file class.ilQTIItem.php.

Referenced by getTitle().

◆ $xmllang

string ilQTIItem::$xmllang = null

Definition at line 53 of file class.ilQTIItem.php.

Referenced by getXmllang().

◆ QT_CLOZE

const ilQTIItem::QT_CLOZE = "assClozeTest"

◆ QT_ERRORTEXT

const ilQTIItem::QT_ERRORTEXT = "assErrorText"

Definition at line 38 of file class.ilQTIItem.php.

Referenced by ilObjTestGUI\uploadTst().

◆ QT_FILEUPLOAD

const ilQTIItem::QT_FILEUPLOAD = "assFileUpload"

Definition at line 44 of file class.ilQTIItem.php.

Referenced by ilObjTestGUI\uploadTst().

◆ QT_FORMULA

const ilQTIItem::QT_FORMULA = "assFormulaQuestion"

Definition at line 46 of file class.ilQTIItem.php.

Referenced by ilObjTestGUI\uploadTst().

◆ QT_IMAGEMAP

const ilQTIItem::QT_IMAGEMAP = "assImagemapQuestion"

◆ QT_KPRIM_CHOICE

const ilQTIItem::QT_KPRIM_CHOICE = "assKprimChoice"

Definition at line 33 of file class.ilQTIItem.php.

Referenced by ilObjTestGUI\uploadTst().

◆ QT_LONG_MENU

const ilQTIItem::QT_LONG_MENU = "assLongMenu"

Definition at line 34 of file class.ilQTIItem.php.

Referenced by ilObjTestGUI\uploadTst().

◆ QT_MATCHING

const ilQTIItem::QT_MATCHING = "assMatchingQuestion"

◆ QT_MULTIPLE_CHOICE_MR

const ilQTIItem::QT_MULTIPLE_CHOICE_MR = "assMultipleChoice"

◆ QT_MULTIPLE_CHOICE_SR

const ilQTIItem::QT_MULTIPLE_CHOICE_SR = "assSingleChoice"

◆ QT_NUMERIC

const ilQTIItem::QT_NUMERIC = "assNumeric"

◆ QT_ORDERING

const ilQTIItem::QT_ORDERING = "assOrderingQuestion"

◆ QT_ORDERING_HORIZONTAL

const ilQTIItem::QT_ORDERING_HORIZONTAL = "assOrderingHorizontal"

Definition at line 41 of file class.ilQTIItem.php.

Referenced by ilObjTestGUI\uploadTst().

◆ QT_TEXT

const ilQTIItem::QT_TEXT = "assTextQuestion"

◆ QT_TEXTSUBSET

const ilQTIItem::QT_TEXTSUBSET = "assTextSubset"

Definition at line 47 of file class.ilQTIItem.php.

Referenced by ilObjTestGUI\uploadTst().

◆ QT_UNKNOWN

const ilQTIItem::QT_UNKNOWN = "unknown"

Definition at line 32 of file class.ilQTIItem.php.


The documentation for this class was generated from the following file: