ILIAS  release_9 Revision v9.13-25-g2c18ec4c24f
ViewControlBaseTest Class Reference
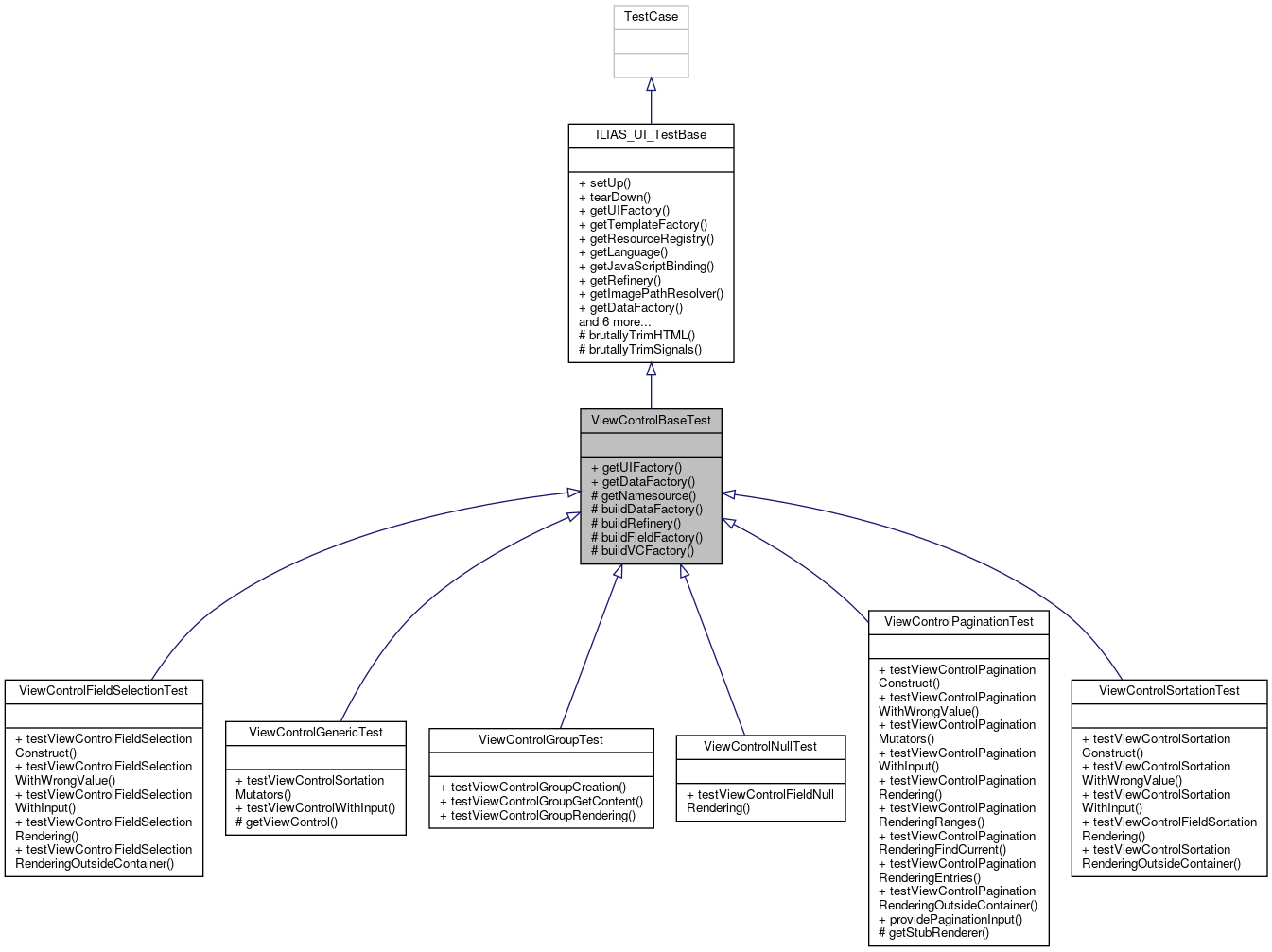
+ Inheritance diagram for ViewControlBaseTest:
+ Collaboration diagram for ViewControlBaseTest:

Public Member Functions

 getUIFactory ()
 
 getDataFactory ()
 
- Public Member Functions inherited from ILIAS_UI_TestBase
 setUp ()
 
 tearDown ()
 
 getUIFactory ()
 
 getTemplateFactory ()
 
 getResourceRegistry ()
 
 getLanguage ()
 
 getJavaScriptBinding ()
 
 getRefinery ()
 
 getImagePathResolver ()
 
 getDataFactory ()
 
 getHelpTextRetriever ()
 
 getUploadLimitResolver ()
 
 getDefaultRenderer (JavaScriptBinding $js_binding=null, array $with_stub_renderings=[])
 
 getDecoratedRenderer (Renderer $default)
 
 normalizeHTML (string $html)
 
 assertHTMLEquals (string $expected_html_as_string, string $html_as_string)
 

Protected Member Functions

 getNamesource ()
 
 buildDataFactory ()
 
 buildRefinery ()
 
 buildFieldFactory ()
 
 buildVCFactory ()
 
- Protected Member Functions inherited from ILIAS_UI_TestBase
 brutallyTrimHTML (string $html)
 A more radical version of normalizeHTML. More...
 
 brutallyTrimSignals (string $html)
 A naive replacement of all il_signal-ids with dots to ease comparisons of rendered output. More...
 

Detailed Description

Definition at line 30 of file ViewControlBaseTest.php.

Member Function Documentation

◆ buildDataFactory()

ViewControlBaseTest::buildDataFactory ( )
protected

◆ buildFieldFactory()

ViewControlBaseTest::buildFieldFactory ( )
protected

Definition at line 59 of file ViewControlBaseTest.php.

References buildDataFactory(), buildRefinery(), and ILIAS_UI_TestBase\getLanguage().

Referenced by buildVCFactory().

59  : FieldFactory
60  {
61  return new FieldFactory(
62  $this->createMock(UploadLimitResolver::class),
63  new SignalGenerator(),
64  $this->buildDataFactory(),
65  $this->buildRefinery(),
66  $this->getLanguage()
67  );
68  }
+ Here is the call graph for this function:
+ Here is the caller graph for this function:

◆ buildRefinery()

ViewControlBaseTest::buildRefinery ( )
protected

Definition at line 51 of file ViewControlBaseTest.php.

References buildDataFactory().

Referenced by buildFieldFactory(), buildVCFactory(), ViewControlGenericTest\getViewControl(), and ViewControlGenericTest\testViewControlWithInput().

51  : Refinery
52  {
53  return new Refinery(
54  $this->buildDataFactory(),
55  $this->createMock(ilLanguage::class)
56  );
57  }
+ Here is the call graph for this function:
+ Here is the caller graph for this function:

◆ buildVCFactory()

ViewControlBaseTest::buildVCFactory ( )
protected

Definition at line 70 of file ViewControlBaseTest.php.

References buildDataFactory(), buildFieldFactory(), buildRefinery(), and ILIAS_UI_TestBase\getLanguage().

Referenced by ViewControlNullTest\testViewControlFieldNullRendering(), ViewControlFieldSelectionTest\testViewControlFieldSelectionConstruct(), ViewControlFieldSelectionTest\testViewControlFieldSelectionRendering(), ViewControlFieldSelectionTest\testViewControlFieldSelectionRenderingOutsideContainer(), ViewControlFieldSelectionTest\testViewControlFieldSelectionWithInput(), ViewControlFieldSelectionTest\testViewControlFieldSelectionWithWrongValue(), ViewControlSortationTest\testViewControlFieldSortationRendering(), ViewControlGroupTest\testViewControlGroupCreation(), ViewControlGroupTest\testViewControlGroupGetContent(), ViewControlGroupTest\testViewControlGroupRendering(), ViewControlSortationTest\testViewControlSortationConstruct(), ViewControlSortationTest\testViewControlSortationRenderingOutsideContainer(), ViewControlSortationTest\testViewControlSortationWithInput(), and ViewControlSortationTest\testViewControlSortationWithWrongValue().

71  {
72  return new Control\Factory(
73  $this->buildFieldFactory(),
74  $this->buildDataFactory(),
75  $this->buildRefinery(),
76  new SignalGenerator(),
77  $this->getLanguage(),
78  );
79  }
Builds data types.
Definition: Factory.php:35
+ Here is the call graph for this function:
+ Here is the caller graph for this function:

◆ getDataFactory()

ViewControlBaseTest::getDataFactory ( )

Definition at line 103 of file ViewControlBaseTest.php.

References buildDataFactory().

103  : Data\Factory
104  {
105  return $this->buildDataFactory();
106  }
+ Here is the call graph for this function:

◆ getNamesource()

ViewControlBaseTest::getNamesource ( )
protected

Definition at line 32 of file ViewControlBaseTest.php.

Referenced by ViewControlFieldSelectionTest\testViewControlFieldSelectionWithInput(), ViewControlSortationTest\testViewControlSortationWithInput(), and ViewControlGenericTest\testViewControlWithInput().

33  {
34  return new class () implements NameSource {
35  public int $count = 0;
36  public function getNewName(): string
37  {
38  $name = "name_{$this->count}";
39  $this->count++;
40 
41  return $name;
42  }
43  };
44  }
Describes a source for input names.
Definition: NameSource.php:26
+ Here is the caller graph for this function:

◆ getUIFactory()

ViewControlBaseTest::getUIFactory ( )

Definition at line 81 of file ViewControlBaseTest.php.

References ILIAS\Repository\button(), and ILIAS\Repository\symbol().

81  : NoUIFactory
82  {
83  $factory = new class () extends NoUIFactory {
84  public function button(): I\Button\Factory
85  {
86  return new I\Button\Factory(
87  new SignalGenerator()
88  );
89  }
90  public function symbol(): ILIAS\UI\Component\Symbol\Factory
91  {
92  return new I\Symbol\Factory(
93  new I\Symbol\Icon\Factory(),
94  new I\Symbol\Glyph\Factory(),
95  new I\Symbol\Avatar\Factory()
96  );
97  }
98  };
99  $factory->sig_gen = new SignalGenerator();
100  return $factory;
101  }
button(string $caption, string $cmd)
This file is part of ILIAS, a powerful learning management system published by ILIAS open source e-Le...
Class ChatMainBarProvider .
This file is part of ILIAS, a powerful learning management system published by ILIAS open source e-Le...
+ Here is the call graph for this function:

The documentation for this class was generated from the following file: