ILIAS  release_9 Revision v9.13-25-g2c18ec4c24f
ILIAS\Exercise\Team\TeamManager Class Reference
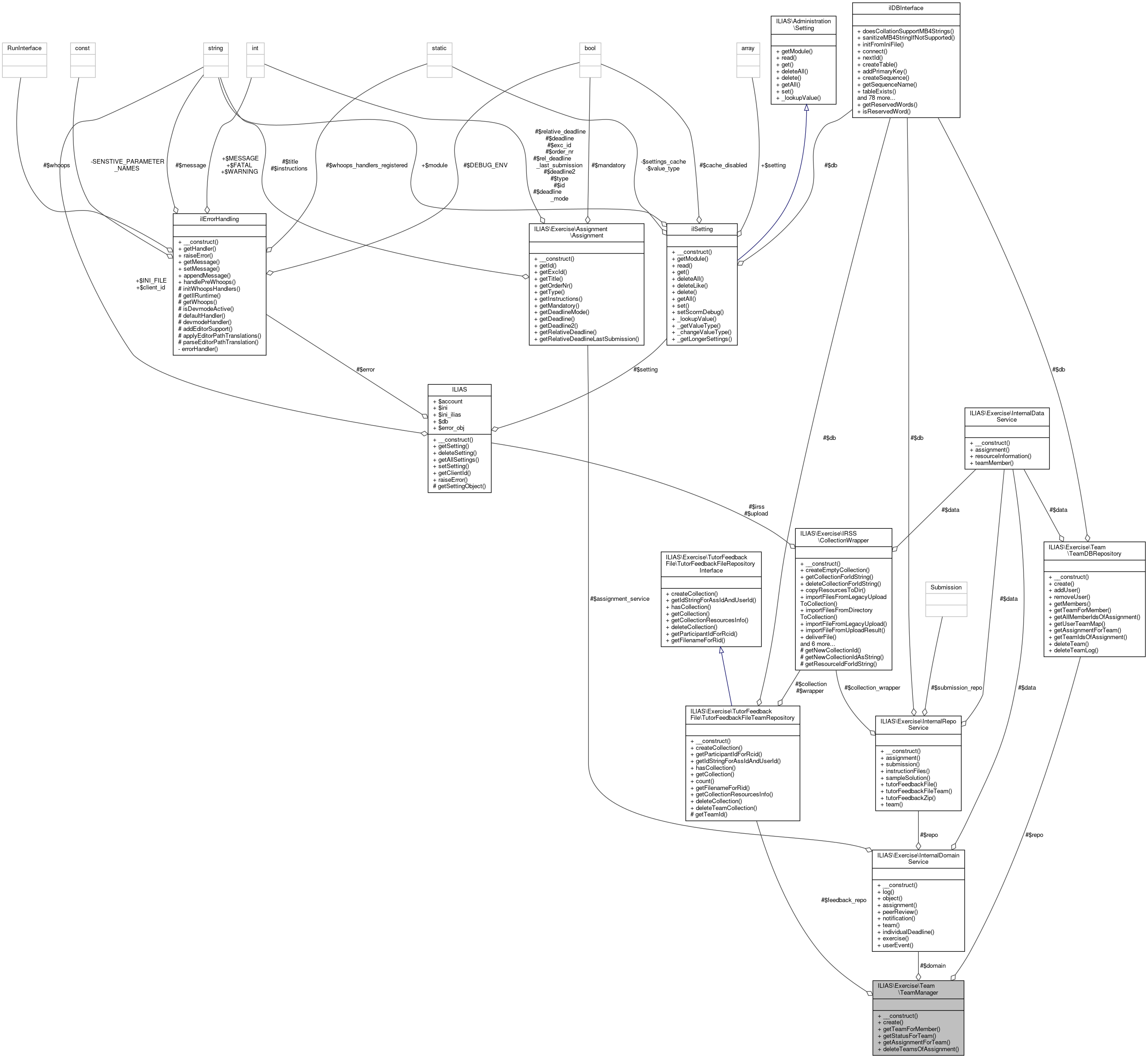
+ Collaboration diagram for ILIAS\Exercise\Team\TeamManager:

Public Member Functions

 __construct (InternalRepoService $repo, InternalDomainService $domain, protected \ilExcTutorTeamFeedbackFileStakeholder $feedback_stakeholder)
 
 create (int $ass_id, int $first_user)
 
 getTeamForMember (int $ass_id, int $user_id)
 
 getStatusForTeam (int $team_id)
 
 getAssignmentForTeam (int $team_id)
 
 deleteTeamsOfAssignment (int $ass_id)
 

Protected Attributes

TutorFeedbackFileTeamRepository $feedback_repo
 
TeamDBRepository $repo
 
InternalDomainService $domain
 

Detailed Description

Definition at line 28 of file TeamManager.php.

Constructor & Destructor Documentation

◆ __construct()

ILIAS\Exercise\Team\TeamManager::__construct ( InternalRepoService  $repo,
InternalDomainService  $domain,
protected \ilExcTutorTeamFeedbackFileStakeholder  $feedback_stakeholder 
)

Definition at line 34 of file TeamManager.php.

References ILIAS\Exercise\Team\TeamManager\$domain, ILIAS\Exercise\InternalRepoService\team(), and ILIAS\Exercise\InternalRepoService\tutorFeedbackFileTeam().

38  {
39  $this->repo = $repo->team();
40  $this->domain = $domain;
41  $this->feedback_repo = $repo->tutorFeedbackFileTeam();
42  }
InternalDomainService $domain
Definition: TeamManager.php:32
+ Here is the call graph for this function:

Member Function Documentation

◆ create()

ILIAS\Exercise\Team\TeamManager::create ( int  $ass_id,
int  $first_user 
)

Definition at line 44 of file TeamManager.php.

References $id.

47  : int {
48  $id = $this->repo->create();
49  $this->repo->addUser($id, $ass_id, $first_user);
50  $this->domain->assignment()->tutorFeedbackFile($ass_id)->createCollection($first_user);
51  return $id;
52  }
$id
plugin.php for ilComponentBuildPluginInfoObjectiveTest::testAddPlugins
Definition: plugin.php:23

◆ deleteTeamsOfAssignment()

ILIAS\Exercise\Team\TeamManager::deleteTeamsOfAssignment ( int  $ass_id)

Definition at line 75 of file TeamManager.php.

75  : void
76  {
77  foreach ($this->repo->getTeamIdsOfAssignment($ass_id) as $team_id) {
78  $this->repo->deleteTeamLog($team_id);
79  $this->feedback_repo->deleteTeamCollection(
80  $team_id,
81  $this->feedback_stakeholder
82  );
83  $this->repo->deleteTeam($team_id);
84  }
85  }

◆ getAssignmentForTeam()

ILIAS\Exercise\Team\TeamManager::getAssignmentForTeam ( int  $team_id)

Definition at line 70 of file TeamManager.php.

Referenced by ILIAS\Exercise\Team\TeamManager\getStatusForTeam().

70  : int
71  {
72  return $this->repo->getAssignmentForTeam($team_id);
73  }
+ Here is the caller graph for this function:

◆ getStatusForTeam()

ILIAS\Exercise\Team\TeamManager::getStatusForTeam ( int  $team_id)

Definition at line 59 of file TeamManager.php.

References ILIAS\Exercise\Team\TeamManager\getAssignmentForTeam().

59  : string
60  {
61  $members = iterator_to_array($this->repo->getMembers($team_id));
62  $ass_id = $this->getAssignmentForTeam($team_id);
63  $mem_status = new \ilExAssignmentMemberStatus(
64  $ass_id,
65  current($members)->getUserId()
66  );
67  return $mem_status->getStatus();
68  }
+ Here is the call graph for this function:

◆ getTeamForMember()

ILIAS\Exercise\Team\TeamManager::getTeamForMember ( int  $ass_id,
int  $user_id 
)

Definition at line 54 of file TeamManager.php.

54  : ?int
55  {
56  return $this->repo->getTeamForMember($ass_id, $user_id);
57  }

Field Documentation

◆ $domain

InternalDomainService ILIAS\Exercise\Team\TeamManager::$domain
protected

Definition at line 32 of file TeamManager.php.

Referenced by ILIAS\Exercise\Team\TeamManager\__construct().

◆ $feedback_repo

TutorFeedbackFileTeamRepository ILIAS\Exercise\Team\TeamManager::$feedback_repo
protected

Definition at line 30 of file TeamManager.php.

◆ $repo

TeamDBRepository ILIAS\Exercise\Team\TeamManager::$repo
protected

Definition at line 31 of file TeamManager.php.


The documentation for this class was generated from the following file: