ILIAS  release_9 Revision v9.13-25-g2c18ec4c24f
nusoap_base Class Reference

nusoap_base More...

+ Inheritance diagram for nusoap_base:
+ Collaboration diagram for nusoap_base:

Public Member Functions

 __construct ()
 constructor More...
 
 getGlobalDebugLevel ()
 gets the global debug level, which applies to future instances More...
 
 setGlobalDebugLevel ($level)
 sets the global debug level, which applies to future instances More...
 
 getDebugLevel ()
 gets the debug level for this instance More...
 
 setDebugLevel ($level)
 sets the debug level for this instance More...
 
 debug ($string)
 adds debug data to the instance debug string with formatting More...
 
 appendDebug ($string)
 adds debug data to the instance debug string without formatting More...
 
 clearDebug ()
 clears the current debug data for this instance More...
 
getDebug ()
 gets the current debug data for this instance More...
 
getDebugAsXMLComment ()
 gets the current debug data for this instance as an XML comment this may change the contents of the debug data More...
 
 expandEntities ($val)
 expands entities, e.g. More...
 
 getError ()
 returns error string if present More...
 
 setError ($str)
 sets error string More...
 
 isArraySimpleOrStruct ($val)
 detect if array is a simple array or a struct (associative array) More...
 
 serialize_val ($val, $name=false, $type=false, $name_ns=false, $type_ns=false, $attributes=false, $use='encoded', $soapval=false)
 serializes PHP values in accordance w/ section 5. More...
 
 serializeEnvelope ($body, $headers=false, $namespaces=array(), $style='rpc', $use='encoded', $encodingStyle='http://schemas.xmlsoap.org/soap/encoding/')
 serializes a message More...
 
 formatDump ($str)
 formats a string to be inserted into an HTML stream More...
 
 contractQname ($qname)
 contracts (changes namespace to prefix) a qualified name More...
 
 expandQname ($qname)
 expands (changes prefix to namespace) a qualified name More...
 
 getLocalPart ($str)
 returns the local part of a prefixed string returns the original string, if not prefixed More...
 
 getPrefix ($str)
 returns the prefix part of a prefixed string returns false, if not prefixed More...
 
 getNamespaceFromPrefix ($prefix)
 pass it a prefix, it returns a namespace More...
 
 getPrefixFromNamespace ($ns)
 returns the prefix for a given namespace (or prefix) or false if no prefixes registered for the given namespace More...
 
 getmicrotime ()
 returns the time in ODBC canonical form with microseconds More...
 
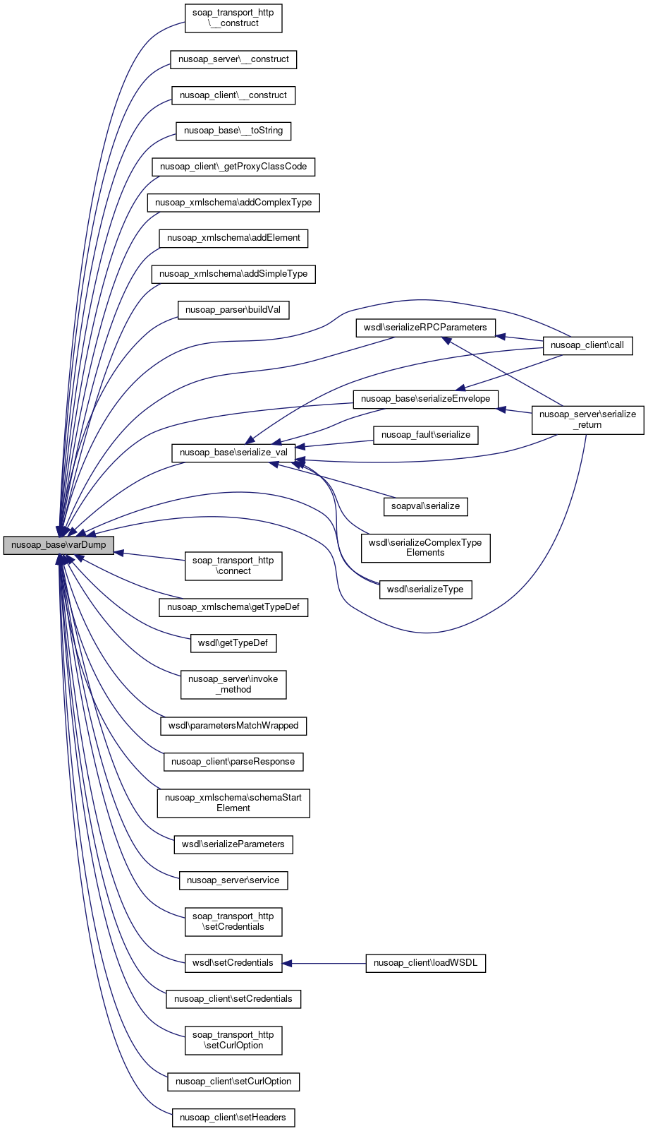
 varDump ($data)
 Returns a string with the output of var_dump. More...
 
 __toString ()
 represents the object as a string More...
 

Data Fields

 $title = 'NuSOAP'
 
 $version = '0.7.3'
 
 $revision = '$Revision$'
 
 $error_str = ''
 
 $debug_str = ''
 
 $charencoding = true
 
 $debugLevel
 
 $XMLSchemaVersion = 'http://www.w3.org/2001/XMLSchema'
 
 $soap_defencoding = 'UTF-8'
 
 $namespaces
 
 $usedNamespaces = array()
 
 $typemap
 
 $xmlEntities
 

Detailed Description

Constructor & Destructor Documentation

◆ __construct()

nusoap_base::__construct ( )

constructor

public

Definition at line 237 of file nusoap.php.

References $GLOBALS.

238  {
239  $this->debugLevel = $GLOBALS['_transient']['static']['nusoap_base']->globalDebugLevel;
240  }
$GLOBALS["DIC"]
Definition: wac.php:31

Member Function Documentation

◆ __toString()

nusoap_base::__toString ( )

represents the object as a string

Returns
string public

Definition at line 924 of file nusoap.php.

References varDump().

925  {
926  return $this->varDump($this);
927  }
varDump($data)
Returns a string with the output of var_dump.
Definition: nusoap.php:909
+ Here is the call graph for this function:

◆ appendDebug()

◆ clearDebug()

nusoap_base::clearDebug ( )

clears the current debug data for this instance

public

Definition at line 319 of file nusoap.php.

Referenced by nusoap_server\__construct(), nusoap_client\call(), nusoap_client\checkWSDL(), and nusoap_server\serialize_return().

320  {
321  // it would be nice to use a memory stream here to use
322  // memory more efficiently
323  $this->debug_str = '';
324  }
+ Here is the caller graph for this function:

◆ contractQname()

nusoap_base::contractQname (   $qname)

contracts (changes namespace to prefix) a qualified name

Parameters
string$qnameqname
Returns
string contracted qname private

Definition at line 769 of file nusoap.php.

References getPrefixFromNamespace().

770  {
771  // get element namespace
772  //$this->xdebug("Contract $qname");
773  if (strrpos($qname, ':')) {
774  // get unqualified name
775  $name = substr($qname, strrpos($qname, ':') + 1);
776  // get ns
777  $ns = substr($qname, 0, strrpos($qname, ':'));
778  $p = $this->getPrefixFromNamespace($ns);
779  if ($p) {
780  return $p . ':' . $name;
781  }
782  return $qname;
783  } else {
784  return $qname;
785  }
786  }
getPrefixFromNamespace($ns)
returns the prefix for a given namespace (or prefix) or false if no prefixes registered for the given...
Definition: nusoap.php:872
+ Here is the call graph for this function:

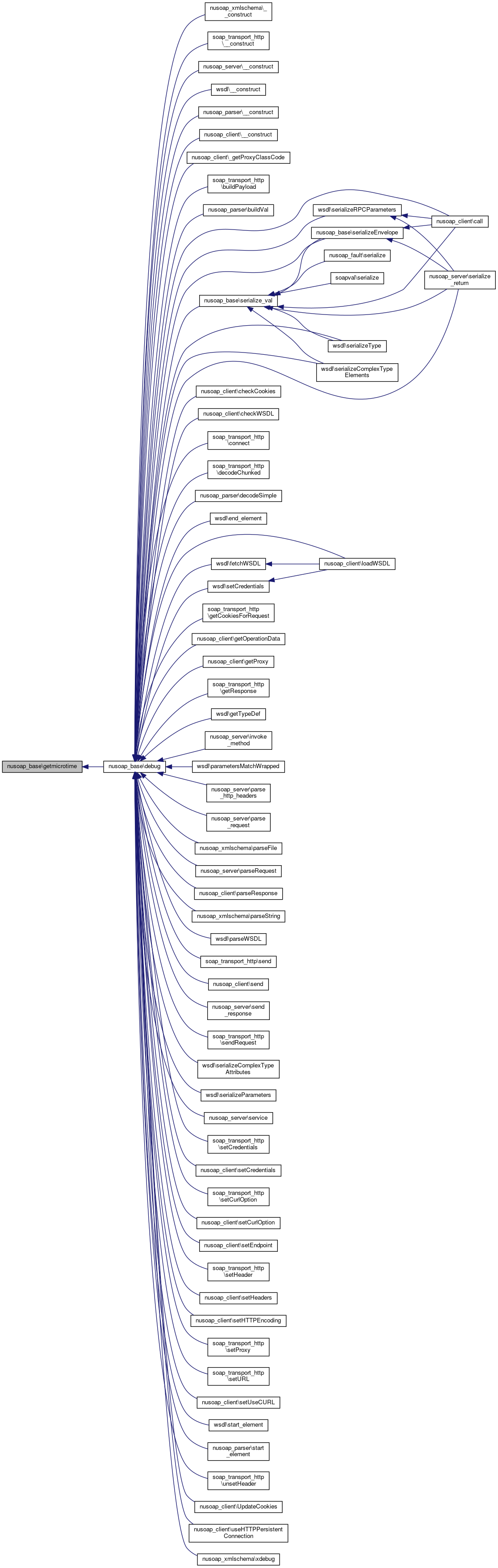
◆ debug()

nusoap_base::debug (   $string)

adds debug data to the instance debug string with formatting

Parameters
string$stringdebug data private

Definition at line 292 of file nusoap.php.

References appendDebug(), and getmicrotime().

Referenced by nusoap_xmlschema\__construct(), soap_transport_http\__construct(), nusoap_server\__construct(), wsdl\__construct(), nusoap_parser\__construct(), nusoap_client\__construct(), nusoap_client\_getProxyClassCode(), soap_transport_http\buildPayload(), nusoap_parser\buildVal(), nusoap_client\call(), nusoap_client\checkCookies(), nusoap_client\checkWSDL(), soap_transport_http\connect(), soap_transport_http\decodeChunked(), nusoap_parser\decodeSimple(), wsdl\end_element(), wsdl\fetchWSDL(), soap_transport_http\getCookiesForRequest(), nusoap_client\getOperationData(), nusoap_client\getProxy(), soap_transport_http\getResponse(), wsdl\getTypeDef(), nusoap_server\invoke_method(), nusoap_client\loadWSDL(), wsdl\parametersMatchWrapped(), nusoap_server\parse_http_headers(), nusoap_server\parse_request(), nusoap_xmlschema\parseFile(), nusoap_server\parseRequest(), nusoap_client\parseResponse(), nusoap_xmlschema\parseString(), wsdl\parseWSDL(), soap_transport_http\send(), nusoap_client\send(), nusoap_server\send_response(), soap_transport_http\sendRequest(), nusoap_server\serialize_return(), serialize_val(), wsdl\serializeComplexTypeAttributes(), wsdl\serializeComplexTypeElements(), serializeEnvelope(), wsdl\serializeParameters(), wsdl\serializeRPCParameters(), wsdl\serializeType(), nusoap_server\service(), soap_transport_http\setCredentials(), wsdl\setCredentials(), nusoap_client\setCredentials(), soap_transport_http\setCurlOption(), nusoap_client\setCurlOption(), nusoap_client\setEndpoint(), soap_transport_http\setHeader(), nusoap_client\setHeaders(), nusoap_client\setHTTPEncoding(), soap_transport_http\setProxy(), soap_transport_http\setURL(), nusoap_client\setUseCURL(), wsdl\start_element(), nusoap_parser\start_element(), soap_transport_http\unsetHeader(), nusoap_client\UpdateCookies(), nusoap_client\useHTTPPersistentConnection(), and nusoap_xmlschema\xdebug().

293  {
294  if ($this->debugLevel > 0) {
295  $this->appendDebug($this->getmicrotime() . ' ' . get_class($this) . ": $string\n");
296  }
297  }
appendDebug($string)
adds debug data to the instance debug string without formatting
Definition: nusoap.php:305
getmicrotime()
returns the time in ODBC canonical form with microseconds
Definition: nusoap.php:889
+ Here is the call graph for this function:
+ Here is the caller graph for this function:

◆ expandEntities()

nusoap_base::expandEntities (   $val)

expands entities, e.g.

changes '<' to '<'.

Parameters
string$valThe string in which to expand entities. private

Definition at line 363 of file nusoap.php.

Referenced by serialize_val(), wsdl\serializeComplexTypeAttributes(), and wsdl\serializeType().

364  {
365  if ($this->charencoding) {
366  $val = str_replace('&', '&amp;', $val);
367  $val = str_replace("'", '&apos;', $val);
368  $val = str_replace('"', '&quot;', $val);
369  $val = str_replace('<', '&lt;', $val);
370  $val = str_replace('>', '&gt;', $val);
371  }
372  return $val;
373  }
+ Here is the caller graph for this function:

◆ expandQname()

nusoap_base::expandQname (   $qname)

expands (changes prefix to namespace) a qualified name

Parameters
string$qnameqname
Returns
string expanded qname private

Definition at line 795 of file nusoap.php.

Referenced by wsdl\addComplexType(), wsdl\addSimpleType(), nusoap_xmlschema\schemaStartElement(), and wsdl\start_element().

796  {
797  // get element prefix
798  if (strpos($qname, ':') && !preg_match('/^http:\/\//', $qname)) {
799  // get unqualified name
800  $name = substr(strstr($qname, ':'), 1);
801  // get ns prefix
802  $prefix = substr($qname, 0, strpos($qname, ':'));
803  if (isset($this->namespaces[$prefix])) {
804  return $this->namespaces[$prefix] . ':' . $name;
805  } else {
806  return $qname;
807  }
808  } else {
809  return $qname;
810  }
811  }
+ Here is the caller graph for this function:

◆ formatDump()

nusoap_base::formatDump (   $str)

formats a string to be inserted into an HTML stream

Parameters
string$strThe string to format
Returns
string The formatted string public
Deprecated:

Definition at line 756 of file nusoap.php.

757  {
758  $str = htmlspecialchars($str);
759  return nl2br($str);
760  }

◆ getDebug()

& nusoap_base::getDebug ( )

gets the current debug data for this instance

Returns
debug data public

Definition at line 332 of file nusoap.php.

References $debug_str.

Referenced by nusoap_server\__construct(), nusoap_client\call(), nusoap_client\checkWSDL(), nusoap_server\fault(), and nusoap_server\serialize_return().

333  {
334  // it would be nice to use a memory stream here to use
335  // memory more efficiently
336  return $this->debug_str;
337  }
+ Here is the caller graph for this function:

◆ getDebugAsXMLComment()

& nusoap_base::getDebugAsXMLComment ( )

gets the current debug data for this instance as an XML comment this may change the contents of the debug data

Returns
debug data as an XML comment public

Definition at line 346 of file nusoap.php.

Referenced by nusoap_server\send_response(), and nusoap_server\service().

347  {
348  // it would be nice to use a memory stream here to use
349  // memory more efficiently
350  while (strpos($this->debug_str, '--')) {
351  $this->debug_str = str_replace('--', '- -', $this->debug_str);
352  }
353  $ret = "<!--\n" . $this->debug_str . "\n-->";
354  return $ret;
355  }
+ Here is the caller graph for this function:

◆ getDebugLevel()

nusoap_base::getDebugLevel ( )

gets the debug level for this instance

Returns
int Debug level 0-9, where 0 turns off public

Definition at line 270 of file nusoap.php.

References $debugLevel.

271  {
272  return $this->debugLevel;
273  }

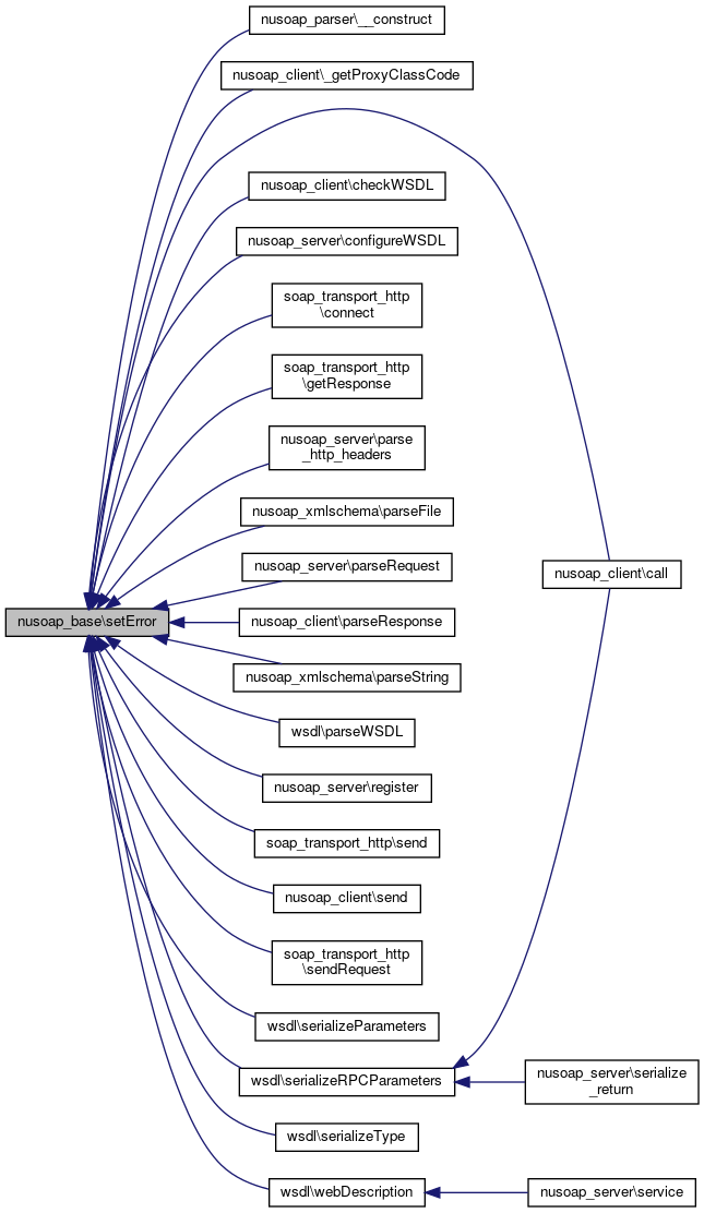
◆ getError()

nusoap_base::getError ( )

returns error string if present

Returns
mixed error string or false public

Definition at line 381 of file nusoap.php.

References $error_str.

Referenced by nusoap_server\__construct(), nusoap_client\_getProxyClassCode(), nusoap_client\call(), nusoap_client\checkWSDL(), nusoap_client\getOperationData(), nusoap_client\getProxy(), wsdl\parseWSDL(), nusoap_client\send(), nusoap_server\serialize_return(), and showResult().

382  {
383  if ($this->error_str != '') {
384  return $this->error_str;
385  }
386  return false;
387  }
+ Here is the caller graph for this function:

◆ getGlobalDebugLevel()

nusoap_base::getGlobalDebugLevel ( )

gets the global debug level, which applies to future instances

Returns
integer Debug level 0-9, where 0 turns off public

Definition at line 248 of file nusoap.php.

References $GLOBALS.

249  {
250  return $GLOBALS['_transient']['static']['nusoap_base']->globalDebugLevel;
251  }
$GLOBALS["DIC"]
Definition: wac.php:31

◆ getLocalPart()

nusoap_base::getLocalPart (   $str)

returns the local part of a prefixed string returns the original string, if not prefixed

Parameters
string$strThe prefixed string
Returns
string The local part public

Definition at line 821 of file nusoap.php.

Referenced by wsdl\addOperation(), nusoap_xmlschema\schemaEndElement(), nusoap_xmlschema\schemaStartElement(), wsdl\serialize(), wsdl\serializeComplexTypeAttributes(), wsdl\serializeComplexTypeElements(), wsdl\serializeType(), wsdl\start_element(), nusoap_parser\start_element(), and nusoap_xmlschema\typeToForm().

822  {
823  if ($sstr = strrchr($str, ':')) {
824  // get unqualified name
825  return substr($sstr, 1);
826  } else {
827  return $str;
828  }
829  }
+ Here is the caller graph for this function:

◆ getmicrotime()

nusoap_base::getmicrotime ( )

returns the time in ODBC canonical form with microseconds

Returns
string The time in ODBC canonical form with microseconds public

Definition at line 889 of file nusoap.php.

Referenced by debug().

890  {
891  if (function_exists('gettimeofday')) {
892  $tod = gettimeofday();
893  $sec = $tod['sec'];
894  $usec = $tod['usec'];
895  } else {
896  $sec = time();
897  $usec = 0;
898  }
899  return strftime('%Y-%m-%d %H:%M:%S', $sec) . '.' . sprintf('%06d', $usec);
900  }
+ Here is the caller graph for this function:

◆ getNamespaceFromPrefix()

nusoap_base::getNamespaceFromPrefix (   $prefix)

pass it a prefix, it returns a namespace

Parameters
string$prefixThe prefix
Returns
mixed The namespace, false if no namespace has the specified prefix public

Definition at line 855 of file nusoap.php.

Referenced by wsdl\addOperation(), wsdl\parametersMatchWrapped(), nusoap_xmlschema\schemaStartElement(), wsdl\serialize(), wsdl\serializeComplexTypeAttributes(), wsdl\serializeComplexTypeElements(), and wsdl\serializeType().

856  {
857  if (isset($this->namespaces[$prefix])) {
858  return $this->namespaces[$prefix];
859  }
860  //$this->setError("No namespace registered for prefix '$prefix'");
861  return false;
862  }
+ Here is the caller graph for this function:

◆ getPrefix()

nusoap_base::getPrefix (   $str)

returns the prefix part of a prefixed string returns false, if not prefixed

Parameters
string$strThe prefixed string
Returns
mixed The prefix or false if there is no prefix public

Definition at line 839 of file nusoap.php.

Referenced by nusoap_xmlschema\addElement(), wsdl\addOperation(), nusoap_xmlschema\schemaEndElement(), nusoap_xmlschema\schemaStartElement(), wsdl\serialize(), wsdl\serializeComplexTypeAttributes(), wsdl\serializeComplexTypeElements(), wsdl\serializeType(), and nusoap_parser\start_element().

840  {
841  if ($pos = strrpos($str, ':')) {
842  // get prefix
843  return substr($str, 0, $pos);
844  }
845  return false;
846  }
+ Here is the caller graph for this function:

◆ getPrefixFromNamespace()

nusoap_base::getPrefixFromNamespace (   $ns)

returns the prefix for a given namespace (or prefix) or false if no prefixes registered for the given namespace

Parameters
string$nsThe namespace
Returns
mixed The prefix, false if the namespace has no prefixes public

Definition at line 872 of file nusoap.php.

Referenced by nusoap_client\call(), contractQname(), nusoap_xmlschema\schemaStartElement(), wsdl\serialize(), nusoap_xmlschema\serializeSchema(), wsdl\serializeType(), and wsdl\start_element().

873  {
874  foreach ($this->namespaces as $p => $n) {
875  if ($ns == $n || $ns == $p) {
876  $this->usedNamespaces[$p] = $n;
877  return $p;
878  }
879  }
880  return false;
881  }
+ Here is the caller graph for this function:

◆ isArraySimpleOrStruct()

nusoap_base::isArraySimpleOrStruct (   $val)

detect if array is a simple array or a struct (associative array)

Parameters
mixed$valThe PHP array
Returns
string (arraySimple|arrayStruct) private

Definition at line 407 of file nusoap.php.

Referenced by wsdl\parametersMatchWrapped(), serialize_val(), wsdl\serializeComplexTypeElements(), wsdl\serializeParameters(), and wsdl\serializeRPCParameters().

408  {
409  $keyList = array_keys($val);
410  foreach ($keyList as $keyListValue) {
411  if (!is_int($keyListValue)) {
412  return 'arrayStruct';
413  }
414  }
415  return 'arraySimple';
416  }
+ Here is the caller graph for this function:

◆ serialize_val()

nusoap_base::serialize_val (   $val,
  $name = false,
  $type = false,
  $name_ns = false,
  $type_ns = false,
  $attributes = false,
  $use = 'encoded',
  $soapval = false 
)

serializes PHP values in accordance w/ section 5.

Type information is not serialized if $use == 'literal'.

Parameters
mixed$valThe value to serialize
string$nameThe name (local part) of the XML element
string$typeThe XML schema type (local part) for the element
string$name_nsThe namespace for the name of the XML element
string$type_nsThe namespace for the type of the element
array$attributesThe attributes to serialize as name=>value pairs
string$useThe WSDL "use" (encoded|literal)
boolean$soapvalWhether this is called from soapval.
Returns
string The serialized element, possibly with child elements public

Definition at line 433 of file nusoap.php.

References appendDebug(), debug(), expandEntities(), isArraySimpleOrStruct(), and varDump().

Referenced by nusoap_client\call(), nusoap_fault\serialize(), soapval\serialize(), nusoap_server\serialize_return(), wsdl\serializeComplexTypeElements(), serializeEnvelope(), and wsdl\serializeType().

434  {
435  $this->debug("in serialize_val: name=$name, type=$type, name_ns=$name_ns, type_ns=$type_ns, use=$use, soapval=$soapval");
436  $this->appendDebug('value=' . $this->varDump($val));
437  $this->appendDebug('attributes=' . $this->varDump($attributes));
438 
439  if (is_object($val) && get_class($val) == 'soapval' && (! $soapval)) {
440  $this->debug("serialize_val: serialize soapval");
441  $xml = $val->serialize($use);
442  $this->appendDebug($val->getDebug());
443  $val->clearDebug();
444  $this->debug("serialize_val of soapval returning $xml");
445  return $xml;
446  }
447  // force valid name if necessary
448  if (is_numeric($name)) {
449  $name = '__numeric_' . $name;
450  } elseif (! $name) {
451  $name = 'noname';
452  }
453  // if name has ns, add ns prefix to name
454  $xmlns = '';
455  if ($name_ns) {
456  $prefix = 'nu' . rand(1000, 9999);
457  $name = $prefix . ':' . $name;
458  $xmlns .= " xmlns:$prefix=\"$name_ns\"";
459  }
460  // if type is prefixed, create type prefix
461  if ($type_ns != '' && $type_ns == $this->namespaces['xsd']) {
462  // need to fix this. shouldn't default to xsd if no ns specified
463  // w/o checking against typemap
464  $type_prefix = 'xsd';
465  } elseif ($type_ns) {
466  $type_prefix = 'ns' . rand(1000, 9999);
467  $xmlns .= " xmlns:$type_prefix=\"$type_ns\"";
468  }
469  // serialize attributes if present
470  $atts = '';
471  if ($attributes) {
472  foreach ($attributes as $k => $v) {
473  $atts .= " $k=\"" . $this->expandEntities($v) . '"';
474  }
475  }
476  // serialize null value
477  if (is_null($val)) {
478  $this->debug("serialize_val: serialize null");
479  if ($use == 'literal') {
480  // TODO: depends on minOccurs
481  $xml = "<$name$xmlns$atts/>";
482  $this->debug("serialize_val returning $xml");
483  return $xml;
484  } else {
485  if (isset($type) && isset($type_prefix)) {
486  $type_str = " xsi:type=\"$type_prefix:$type\"";
487  } else {
488  $type_str = '';
489  }
490  $xml = "<$name$xmlns$type_str$atts xsi:nil=\"true\"/>";
491  $this->debug("serialize_val returning $xml");
492  return $xml;
493  }
494  }
495  // serialize if an xsd built-in primitive type
496  if ($type != '' && isset($this->typemap[$this->XMLSchemaVersion][$type])) {
497  $this->debug("serialize_val: serialize xsd built-in primitive type");
498  if (is_bool($val)) {
499  if ($type == 'boolean') {
500  $val = $val ? 'true' : 'false';
501  } elseif (! $val) {
502  $val = 0;
503  }
504  } elseif (is_string($val)) {
505  $val = $this->expandEntities($val);
506  }
507  if ($use == 'literal') {
508  $xml = "<$name$xmlns$atts>$val</$name>";
509  $this->debug("serialize_val returning $xml");
510  return $xml;
511  } else {
512  $xml = "<$name$xmlns xsi:type=\"xsd:$type\"$atts>$val</$name>";
513  $this->debug("serialize_val returning $xml");
514  return $xml;
515  }
516  }
517  // detect type and serialize
518  $xml = '';
519  switch (true) {
520  case (is_bool($val) || $type == 'boolean'):
521  $this->debug("serialize_val: serialize boolean");
522  if ($type == 'boolean') {
523  $val = $val ? 'true' : 'false';
524  } elseif (! $val) {
525  $val = 0;
526  }
527  if ($use == 'literal') {
528  $xml .= "<$name$xmlns$atts>$val</$name>";
529  } else {
530  $xml .= "<$name$xmlns xsi:type=\"xsd:boolean\"$atts>$val</$name>";
531  }
532  break;
533  case (is_int($val) || is_long($val) || $type == 'int'):
534  $this->debug("serialize_val: serialize int");
535  if ($use == 'literal') {
536  $xml .= "<$name$xmlns$atts>$val</$name>";
537  } else {
538  $xml .= "<$name$xmlns xsi:type=\"xsd:int\"$atts>$val</$name>";
539  }
540  break;
541  case (is_float($val)|| is_double($val) || $type == 'float'):
542  $this->debug("serialize_val: serialize float");
543  if ($use == 'literal') {
544  $xml .= "<$name$xmlns$atts>$val</$name>";
545  } else {
546  $xml .= "<$name$xmlns xsi:type=\"xsd:float\"$atts>$val</$name>";
547  }
548  break;
549  case (is_string($val) || $type == 'string'):
550  $this->debug("serialize_val: serialize string");
551  $val = $this->expandEntities($val);
552  if ($use == 'literal') {
553  $xml .= "<$name$xmlns$atts>$val</$name>";
554  } else {
555  $xml .= "<$name$xmlns xsi:type=\"xsd:string\"$atts>$val</$name>";
556  }
557  break;
558  case is_object($val):
559  $this->debug("serialize_val: serialize object");
560  if (get_class($val) == 'soapval') {
561  $this->debug("serialize_val: serialize soapval object");
562  $pXml = $val->serialize($use);
563  $this->appendDebug($val->getDebug());
564  $val->clearDebug();
565  } else {
566  if (! $name) {
567  $name = get_class($val);
568  $this->debug("In serialize_val, used class name $name as element name");
569  } else {
570  $this->debug("In serialize_val, do not override name $name for element name for class " . get_class($val));
571  }
572  foreach (get_object_vars($val) as $k => $v) {
573  $pXml = isset($pXml) ? $pXml . $this->serialize_val($v, $k, false, false, false, false, $use) : $this->serialize_val($v, $k, false, false, false, false, $use);
574  }
575  }
576  if (isset($type) && isset($type_prefix)) {
577  $type_str = " xsi:type=\"$type_prefix:$type\"";
578  } else {
579  $type_str = '';
580  }
581  if ($use == 'literal') {
582  $xml .= "<$name$xmlns$atts>$pXml</$name>";
583  } else {
584  $xml .= "<$name$xmlns$type_str$atts>$pXml</$name>";
585  }
586  break;
587  break;
588  case (is_array($val) || $type):
589  // detect if struct or array
590  $valueType = $this->isArraySimpleOrStruct($val);
591  if ($valueType=='arraySimple' || preg_match('/^ArrayOf/', $type)) {
592  $this->debug("serialize_val: serialize array");
593  $i = 0;
594  if (is_array($val) && count($val)> 0) {
595  foreach ($val as $v) {
596  if (is_object($v) && get_class($v) == 'soapval') {
597  $tt_ns = $v->type_ns;
598  $tt = $v->type;
599  } elseif (is_array($v)) {
600  $tt = $this->isArraySimpleOrStruct($v);
601  } else {
602  $tt = gettype($v);
603  }
604  $array_types[$tt] = 1;
605  // TODO: for literal, the name should be $name
606  $xml .= $this->serialize_val($v, 'item', false, false, false, false, $use);
607  ++$i;
608  }
609  if (count($array_types) > 1) {
610  $array_typename = 'xsd:anyType';
611  } elseif (isset($tt) && isset($this->typemap[$this->XMLSchemaVersion][$tt])) {
612  if ($tt == 'integer') {
613  $tt = 'int';
614  }
615  $array_typename = 'xsd:' . $tt;
616  } elseif (isset($tt) && $tt == 'arraySimple') {
617  $array_typename = 'SOAP-ENC:Array';
618  } elseif (isset($tt) && $tt == 'arrayStruct') {
619  $array_typename = 'unnamed_struct_use_soapval';
620  } else {
621  // if type is prefixed, create type prefix
622  if ($tt_ns != '' && $tt_ns == $this->namespaces['xsd']) {
623  $array_typename = 'xsd:' . $tt;
624  } elseif ($tt_ns) {
625  $tt_prefix = 'ns' . rand(1000, 9999);
626  $array_typename = "$tt_prefix:$tt";
627  $xmlns .= " xmlns:$tt_prefix=\"$tt_ns\"";
628  } else {
629  $array_typename = $tt;
630  }
631  }
632  $array_type = $i;
633  if ($use == 'literal') {
634  $type_str = '';
635  } elseif (isset($type) && isset($type_prefix)) {
636  $type_str = " xsi:type=\"$type_prefix:$type\"";
637  } else {
638  $type_str = " xsi:type=\"SOAP-ENC:Array\" SOAP-ENC:arrayType=\"" . $array_typename . "[$array_type]\"";
639  }
640  // empty array
641  } else {
642  if ($use == 'literal') {
643  $type_str = '';
644  } elseif (isset($type) && isset($type_prefix)) {
645  $type_str = " xsi:type=\"$type_prefix:$type\"";
646  } else {
647  $type_str = " xsi:type=\"SOAP-ENC:Array\" SOAP-ENC:arrayType=\"xsd:anyType[0]\"";
648  }
649  }
650  // TODO: for array in literal, there is no wrapper here
651  $xml = "<$name$xmlns$type_str$atts>" . $xml . "</$name>";
652  } else {
653  // got a struct
654  $this->debug("serialize_val: serialize struct");
655  if (isset($type) && isset($type_prefix)) {
656  $type_str = " xsi:type=\"$type_prefix:$type\"";
657  } else {
658  $type_str = '';
659  }
660  if ($use == 'literal') {
661  $xml .= "<$name$xmlns$atts>";
662  } else {
663  $xml .= "<$name$xmlns$type_str$atts>";
664  }
665  foreach ($val as $k => $v) {
666  // Apache Map
667  if ($type == 'Map' && $type_ns == 'http://xml.apache.org/xml-soap') {
668  $xml .= '<item>';
669  $xml .= $this->serialize_val($k, 'key', false, false, false, false, $use);
670  $xml .= $this->serialize_val($v, 'value', false, false, false, false, $use);
671  $xml .= '</item>';
672  } else {
673  $xml .= $this->serialize_val($v, $k, false, false, false, false, $use);
674  }
675  }
676  $xml .= "</$name>";
677  }
678  break;
679  default:
680  $this->debug("serialize_val: serialize unknown");
681  $xml .= 'not detected, got ' . gettype($val) . ' for ' . $val;
682  break;
683  }
684  $this->debug("serialize_val returning $xml");
685  return $xml;
686  }
appendDebug($string)
adds debug data to the instance debug string without formatting
Definition: nusoap.php:305
isArraySimpleOrStruct($val)
detect if array is a simple array or a struct (associative array)
Definition: nusoap.php:407
debug($string)
adds debug data to the instance debug string with formatting
Definition: nusoap.php:292
varDump($data)
Returns a string with the output of var_dump.
Definition: nusoap.php:909
expandEntities($val)
expands entities, e.g.
Definition: nusoap.php:363
serialize_val($val, $name=false, $type=false, $name_ns=false, $type_ns=false, $attributes=false, $use='encoded', $soapval=false)
serializes PHP values in accordance w/ section 5.
Definition: nusoap.php:433
+ Here is the call graph for this function:
+ Here is the caller graph for this function:

◆ serializeEnvelope()

nusoap_base::serializeEnvelope (   $body,
  $headers = false,
  $namespaces = array(),
  $style = 'rpc',
  $use = 'encoded',
  $encodingStyle = 'http://schemas.xmlsoap.org/soap/encoding/' 
)

serializes a message

Parameters
string$bodythe XML of the SOAP body
mixed$headersoptional string of XML with SOAP header content, or array of soapval objects for SOAP headers, or associative array
array$namespacesoptional the namespaces used in generating the body and headers
string$styleoptional (rpc|document)
string$useoptional (encoded|literal)
string$encodingStyleoptional (usually 'http://schemas.xmlsoap.org/soap/encoding/' for encoded)
Returns
string the message public

Definition at line 700 of file nusoap.php.

References $namespaces, appendDebug(), debug(), serialize_val(), and varDump().

Referenced by nusoap_client\call(), and nusoap_server\serialize_return().

700  ://schemas.xmlsoap.org/soap/encoding/')
701  {
702  // TODO: add an option to automatically run utf8_encode on $body and $headers
703  // if $this->soap_defencoding is UTF-8. Not doing this automatically allows
704  // one to send arbitrary UTF-8 characters, not just characters that map to ISO-8859-1
705 
706  $this->debug("In serializeEnvelope length=" . strlen($body) . " body (max 1000 characters)=" . substr($body, 0, 1000) . " style=$style use=$use encodingStyle=$encodingStyle");
707  $this->debug("headers:");
708  $this->appendDebug($this->varDump($headers));
709  $this->debug("namespaces:");
710  $this->appendDebug($this->varDump($namespaces));
711 
712  // serialize namespaces
713  $ns_string = '';
714  foreach (array_merge($this->namespaces, $namespaces) as $k => $v) {
715  $ns_string .= " xmlns:$k=\"$v\"";
716  }
717  if ($encodingStyle) {
718  $ns_string = " SOAP-ENV:encodingStyle=\"$encodingStyle\"$ns_string";
719  }
720 
721  // serialize headers
722  if ($headers) {
723  if (is_array($headers)) {
724  $xml = '';
725  foreach ($headers as $k => $v) {
726  if (is_object($v) && get_class($v) == 'soapval') {
727  $xml .= $this->serialize_val($v, false, false, false, false, false, $use);
728  } else {
729  $xml .= $this->serialize_val($v, $k, false, false, false, false, $use);
730  }
731  }
732  $headers = $xml;
733  $this->debug("In serializeEnvelope, serialized array of headers to $headers");
734  }
735  $headers = "<SOAP-ENV:Header>" . $headers . "</SOAP-ENV:Header>";
736  }
737  // serialize envelope
738  return
739  '<?xml version="1.0" encoding="' . $this->soap_defencoding . '"?' . ">" .
740  '<SOAP-ENV:Envelope' . $ns_string . ">" .
741  $headers .
742  "<SOAP-ENV:Body>" .
743  $body .
744  "</SOAP-ENV:Body>" .
745  "</SOAP-ENV:Envelope>";
746  }
appendDebug($string)
adds debug data to the instance debug string without formatting
Definition: nusoap.php:305
debug($string)
adds debug data to the instance debug string with formatting
Definition: nusoap.php:292
varDump($data)
Returns a string with the output of var_dump.
Definition: nusoap.php:909
serialize_val($val, $name=false, $type=false, $name_ns=false, $type_ns=false, $attributes=false, $use='encoded', $soapval=false)
serializes PHP values in accordance w/ section 5.
Definition: nusoap.php:433
+ Here is the call graph for this function:
+ Here is the caller graph for this function:

◆ setDebugLevel()

nusoap_base::setDebugLevel (   $level)

sets the debug level for this instance

Parameters
int$levelDebug level 0-9, where 0 turns off public

Definition at line 281 of file nusoap.php.

282  {
283  $this->debugLevel = $level;
284  }

◆ setError()

◆ setGlobalDebugLevel()

nusoap_base::setGlobalDebugLevel (   $level)

sets the global debug level, which applies to future instances

Parameters
int$levelDebug level 0-9, where 0 turns off public

Definition at line 259 of file nusoap.php.

References $GLOBALS.

260  {
261  $GLOBALS['_transient']['static']['nusoap_base']->globalDebugLevel = $level;
262  }
$GLOBALS["DIC"]
Definition: wac.php:31

◆ varDump()

Field Documentation

◆ $charencoding

nusoap_base::$charencoding = true

Definition at line 140 of file nusoap.php.

◆ $debug_str

nusoap_base::$debug_str = ''

Definition at line 132 of file nusoap.php.

Referenced by getDebug().

◆ $debugLevel

nusoap_base::$debugLevel

Definition at line 147 of file nusoap.php.

Referenced by getDebugLevel().

◆ $error_str

nusoap_base::$error_str = ''

Definition at line 125 of file nusoap.php.

Referenced by soap_transport_http\connect(), and getError().

◆ $namespaces

nusoap_base::$namespaces
Initial value:
= array(
'SOAP-ENV' => 'http://schemas.xmlsoap.org/soap/envelope/',
'xsd' => 'http://www.w3.org/2001/XMLSchema',
'xsi' => 'http://www.w3.org/2001/XMLSchema-instance',
'SOAP-ENC' => 'http://schemas.xmlsoap.org/soap/encoding/'
)

Definition at line 174 of file nusoap.php.

Referenced by nusoap_xmlschema\__construct(), and serializeEnvelope().

◆ $revision

nusoap_base::$revision = '$Revision$'

Definition at line 118 of file nusoap.php.

◆ $soap_defencoding

nusoap_base::$soap_defencoding = 'UTF-8'

◆ $title

nusoap_base::$title = 'NuSOAP'

Definition at line 104 of file nusoap.php.

◆ $typemap

nusoap_base::$typemap
Initial value:
= array(
'http://www.w3.org/2001/XMLSchema' => array(
'string'=>'string','boolean'=>'boolean','float'=>'double','double'=>'double','decimal'=>'double',
'duration'=>'','dateTime'=>'string','time'=>'string','date'=>'string','gYearMonth'=>'',
'gYear'=>'','gMonthDay'=>'','gDay'=>'','gMonth'=>'','hexBinary'=>'string','base64Binary'=>'string',
'anyType'=>'string','anySimpleType'=>'string',
'normalizedString'=>'string','token'=>'string','language'=>'','NMTOKEN'=>'','NMTOKENS'=>'','Name'=>'','NCName'=>'','ID'=>'',
'IDREF'=>'','IDREFS'=>'','ENTITY'=>'','ENTITIES'=>'','integer'=>'integer','nonPositiveInteger'=>'integer',
'negativeInteger'=>'integer','long'=>'integer','int'=>'integer','short'=>'integer','byte'=>'integer','nonNegativeInteger'=>'integer',
'unsignedLong'=>'','unsignedInt'=>'','unsignedShort'=>'','unsignedByte'=>'','positiveInteger'=>''),
'http://www.w3.org/2000/10/XMLSchema' => array(
'i4'=>'','int'=>'integer','boolean'=>'boolean','string'=>'string','double'=>'double',
'float'=>'double','dateTime'=>'string',
'timeInstant'=>'string','base64Binary'=>'string','base64'=>'string','ur-type'=>'array'),
'http://www.w3.org/1999/XMLSchema' => array(
'i4'=>'','int'=>'integer','boolean'=>'boolean','string'=>'string','double'=>'double',
'float'=>'double','dateTime'=>'string',
'timeInstant'=>'string','base64Binary'=>'string','base64'=>'string','ur-type'=>'array'),
'http://soapinterop.org/xsd' => array('SOAPStruct'=>'struct'),
'http://schemas.xmlsoap.org/soap/encoding/' => array('base64'=>'string','array'=>'array','Array'=>'array'),
'http://xml.apache.org/xml-soap' => array('Map')
)

Definition at line 196 of file nusoap.php.

◆ $usedNamespaces

nusoap_base::$usedNamespaces = array()

Definition at line 187 of file nusoap.php.

Referenced by nusoap_client\call().

◆ $version

nusoap_base::$version = '0.7.3'

Definition at line 111 of file nusoap.php.

◆ $xmlEntities

nusoap_base::$xmlEntities
Initial value:
= array('quot' => '"','amp' => '&',
'lt' => '<','gt' => '>','apos' => "'")

Definition at line 229 of file nusoap.php.

◆ $XMLSchemaVersion

nusoap_base::$XMLSchemaVersion = 'http://www.w3.org/2001/XMLSchema'

Definition at line 155 of file nusoap.php.

Referenced by nusoap_parser\start_element().


The documentation for this class was generated from the following file: