ILIAS  release_9 Revision v9.13-25-g2c18ec4c24f
ilObjTestSettingsMainGUITest Class Reference
+ Inheritance diagram for ilObjTestSettingsMainGUITest:
+ Collaboration diagram for ilObjTestSettingsMainGUITest:

Public Member Functions

 test_instantiateObject_shouldReturnInstance ()
 

Protected Member Functions

 setUp ()
 
- Protected Member Functions inherited from ilTestBaseTestCase
 setUp ()
 
 tearDown ()
 
 setGlobalVariable (string $name, $value)
 
 getGlobalTemplateMock ()
 
 getDatabaseMock ()
 
 getIliasMock ()
 
 addGlobal_ilAccess ()
 
 addGlobal_ilUser ()
 
 addGlobal_objDefinition ()
 
 addGlobal_tree ()
 
 addGlobal_ilSetting ()
 
 addGlobal_rbacsystem ()
 
 addGlobal_ilRbacAdmin ()
 
 addGlobal_ilCtrl ()
 
 addGlobal_lng ()
 
 addGlobal_filesystem ()
 
 addGlobal_upload ()
 
 addGlobal_ilDB ()
 
 addGlobal_ilBench ()
 
 addGlobal_ilLog ()
 
 addGlobal_ilias ()
 
 addGlobal_ilErr ()
 
 addGlobal_GlobalScreenService ()
 
 addGlobal_ilNavigationHistory ()
 
 addGlobal_ilAppEventHandler ()
 
 addGlobal_tpl ()
 
 addGlobal_ilComponentRepository ()
 
 addGlobal_ilComponentFactory ()
 
 addGlobal_ilTabs ()
 
 addGlobal_ilObjDataCache ()
 
 addGlobal_ilLocator ()
 
 addGlobal_rbacreview ()
 
 addGlobal_ilToolbar ()
 
 addGlobal_http ()
 
 addGlobal_ilIliasIniFile ()
 
 addGlobal_ilLoggerFactory ()
 
 addGlobal_ilHelp ()
 
 addGlobal_ui ()
 
 addGlobal_uiFactory ()
 
 addGlobal_uiRenderer ()
 
 addGlobal_refinery ()
 
 addGlobal_skillService ()
 
 addGlobal_objectService ()
 
 addGlobal_resourceStorage ()
 
 getTestObjMock ()
 

Private Attributes

ilObjTestSettingsMainGUI $testObj
 

Additional Inherited Members

- Protected Attributes inherited from ilTestBaseTestCase
Container $dic = null
 

Detailed Description

Member Function Documentation

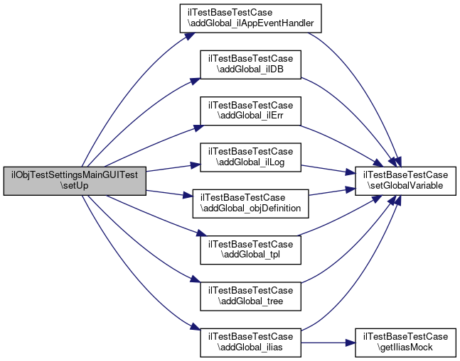
◆ setUp()

ilObjTestSettingsMainGUITest::setUp ( )
protected

Definition at line 28 of file ilObjTestSettingsGeneralGUITest.php.

References ilTestBaseTestCase\addGlobal_ilAppEventHandler(), ilTestBaseTestCase\addGlobal_ilDB(), ilTestBaseTestCase\addGlobal_ilErr(), ilTestBaseTestCase\addGlobal_ilias(), ilTestBaseTestCase\addGlobal_ilLog(), ilTestBaseTestCase\addGlobal_objDefinition(), ilTestBaseTestCase\addGlobal_tpl(), and ilTestBaseTestCase\addGlobal_tree().

28  : void
29  {
30  parent::setUp();
31 
32  $this->addGlobal_tpl();
33  $this->addGlobal_ilDB();
34  $this->addGlobal_ilias();
35  $this->addGlobal_ilLog();
36  $this->addGlobal_ilErr();
37  $this->addGlobal_tree();
39  $this->addGlobal_objDefinition();
40 
41  $objTestGui_mock = $this->getMockBuilder(ilObjTestGUI::class)->disableOriginalConstructor()->onlyMethods(array('getTestObject'))->getMock();
42  $objTestGui_mock->method('getTestObject')->willReturn($this->createMock(ilObjTest::class));
43 
44  $this->testObj = new ilObjTestSettingsMainGUI(
45  $this->createMock(ilCtrl::class),
46  $this->createMock(ilAccessHandler::class),
47  $this->getMockBuilder(ilLanguage::class)->disableOriginalConstructor()->getMock(),
48  $this->getMockBuilder(ilTree::class)->disableOriginalConstructor()->getMock(),
49  $this->createMock(ilDBInterface::class),
50  $this->createMock(ilComponentRepository::class),
51  $this->getMockBuilder(ilObjUser::class)->disableOriginalConstructor()->getMock(),
52  $objTestGui_mock,
53  $this->createMock(ILIAS\TestQuestionPool\QuestionInfoService::class)
54  );
55  }
Class ChatMainBarProvider .
ilObjTestSettingsMainGUI: ilPropertyFormGUI ilObjTestSettingsMainGUI: ilConfirmationGUI ilObjTestSe...
+ Here is the call graph for this function:

◆ test_instantiateObject_shouldReturnInstance()

ilObjTestSettingsMainGUITest::test_instantiateObject_shouldReturnInstance ( )

Definition at line 57 of file ilObjTestSettingsGeneralGUITest.php.

57  : void
58  {
59  $this->assertInstanceOf(ilObjTestSettingsMainGUI::class, $this->testObj);
60  }

Field Documentation

◆ $testObj

ilObjTestSettingsMainGUI ilObjTestSettingsMainGUITest::$testObj
private

Definition at line 26 of file ilObjTestSettingsGeneralGUITest.php.


The documentation for this class was generated from the following file: