ILIAS  release_9 Revision v9.13-25-g2c18ec4c24f
ILIAS\Wiki\Notification\NotificationGUI Class Reference

This class is only in GUI layer, since it needs to get the abstracts for the page GUI. More...

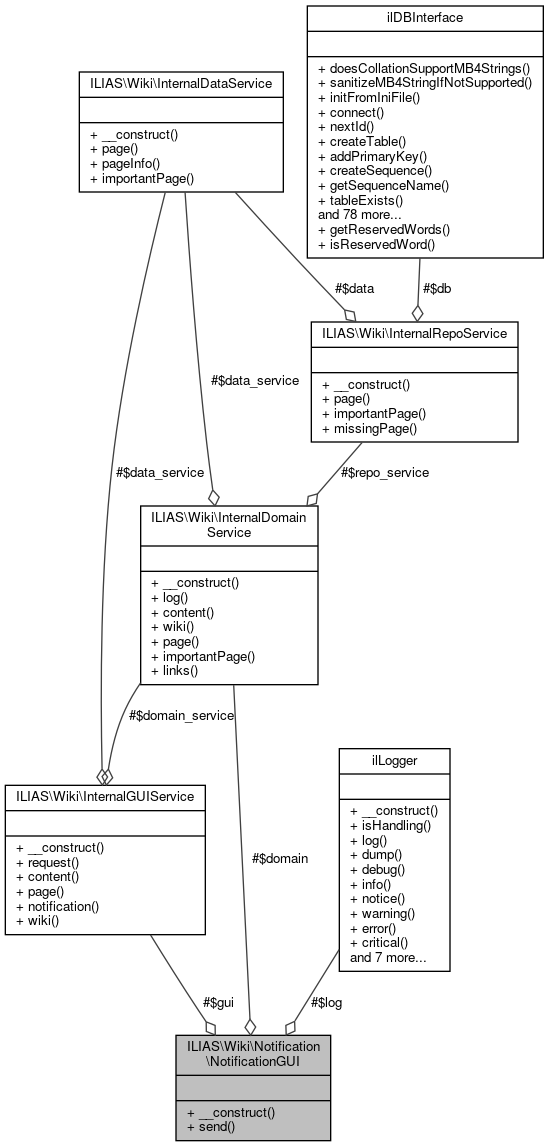
+ Collaboration diagram for ILIAS\Wiki\Notification\NotificationGUI:

Public Member Functions

 __construct (InternalDomainService $domain_service, InternalGUIService $gui_service)
 
 send (string $a_action, int $a_type, int $a_wiki_ref_id, int $a_page_id, ?string $a_comment=null, string $lang="-")
 

Protected Attributes

ilLogger $log
 
InternalGUIService $gui
 
InternalDomainService $domain
 

Detailed Description

This class is only in GUI layer, since it needs to get the abstracts for the page GUI.

Definition at line 30 of file NotificationGUI.php.

Constructor & Destructor Documentation

◆ __construct()

ILIAS\Wiki\Notification\NotificationGUI::__construct ( InternalDomainService  $domain_service,
InternalGUIService  $gui_service 
)

Definition at line 36 of file NotificationGUI.php.

References ILIAS\Wiki\InternalDomainService\log().

39  {
40  $this->gui = $gui_service;
41  $this->domain = $domain_service;
42  $this->log = $domain_service->log();
43  }
+ Here is the call graph for this function:

Member Function Documentation

◆ send()

ILIAS\Wiki\Notification\NotificationGUI::send ( string  $a_action,
int  $a_type,
int  $a_wiki_ref_id,
int  $a_page_id,
?string  $a_comment = null,
string  $lang = "-" 
)

Definition at line 45 of file NotificationGUI.php.

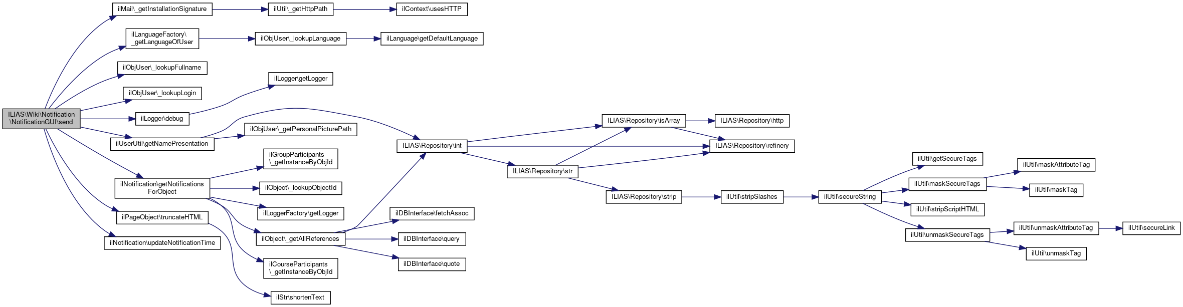
References $DIC, $lang, ILIAS\Wiki\Notification\NotificationGUI\$log, $message, ilMail\_getInstallationSignature(), ilLanguageFactory\_getLanguageOfUser(), ilObjUser\_lookupFullname(), ilObjUser\_lookupLogin(), ANONYMOUS_USER_ID, ilLogger\debug(), ilUserUtil\getNamePresentation(), ilNotification\getNotificationsForObject(), ilPageObject\truncateHTML(), ilNotification\TYPE_WIKI, ilNotification\TYPE_WIKI_PAGE, and ilNotification\updateNotificationTime().

52  : void {
53  global $DIC;
54 
55  if ($a_wiki_ref_id === 0) {
56  return;
57  }
58 
59  if ($lang === "") {
60  $lang = "-";
61  }
62 
63  $log = $this->log;
64  $log->debug("start... vvvvvvvvvvvvvvvvvvvvvvvvvvv");
65 
66  $ilUser = $this->domain->user();
67  $ilAccess = $this->domain->access();
68 
69  $wiki = $this->domain->wiki()->object($a_wiki_ref_id);
70  $wiki_id = $wiki->getId();
71  $log->debug("page id: " . $a_page_id);
72  $log->debug("lang: " . $lang);
73  $pgui = $this->gui->page()->getWikiPageGUI(
74  $a_wiki_ref_id,
75  $a_page_id,
76  0,
77  $lang
78  );
79  $page = $pgui->getPageObject();
80 
81  // #11138
82  $ignore_threshold = ($a_action === "comment");
83 
84  // 1st update will be converted to new - see below
85  if ($a_action === "new") {
86  return;
87  }
88 
89  $log->debug("-- get notifications");
90  if ($a_type === \ilNotification::TYPE_WIKI_PAGE) {
91  $users = \ilNotification::getNotificationsForObject($a_type, $a_page_id, null, $ignore_threshold);
92  $wiki_users = \ilNotification::getNotificationsForObject(\ilNotification::TYPE_WIKI, $wiki_id, $a_page_id, $ignore_threshold);
93  $users = array_merge($users, $wiki_users);
94  if (!count($users)) {
95  $log->debug("no notifications... ^^^^^^^^^^^^^^^^^^");
96  return;
97  }
99  } else {
100  $users = \ilNotification::getNotificationsForObject(\ilNotification::TYPE_WIKI, $wiki_id, $a_page_id, $ignore_threshold);
101  if (!count($users)) {
102  $log->debug("no notifications... ^^^^^^^^^^^^^^^^^^");
103  return;
104  }
105  }
106 
108 
109  // #15192 - should always be present
110  if ($a_page_id) {
111  // #18804 - see ilWikiPageGUI::preview()
112  $link = \ilLink::_getLink(null, "wiki", [], "wpage_" . $a_page_id . "_" . $a_wiki_ref_id);
113  } else {
114  $link = \ilLink::_getLink($a_wiki_ref_id);
115  }
116 
117  $log->debug("-- prepare content");
118  $pgui->setRawPageContent(true);
119  $pgui->setAbstractOnly(true);
120  $pgui->setFileDownloadLink(".");
121  $pgui->setFullscreenLink(".");
122  $pgui->setSourcecodeDownloadScript(".");
123  $snippet = $pgui->showPage();
124  $snippet = \ilPageObject::truncateHTML($snippet, 500, "...");
125 
126  // making things more readable
127  $snippet = str_replace(['<br/>', '<br />', '</p>', '</div>'], "\n", $snippet);
128 
129  $snippet = trim(strip_tags($snippet));
130 
131  // "fake" new (to enable snippet - if any)
132  $hist = $page->getHistoryEntries();
133  $current_version = array_shift($hist);
134  $current_version = $current_version["nr"] ?? 0;
135  if (!$current_version && $a_action !== "comment") {
136  $a_type = \ilNotification::TYPE_WIKI;
137  $a_action = "new";
138  }
139 
140  $log->debug("-- sending mails");
141  $mails = [];
142  foreach (array_unique($users) as $idx => $user_id) {
143  if ($user_id !== $ilUser->getId() &&
144  $ilAccess->checkAccessOfUser($user_id, 'read', '', $a_wiki_ref_id)) {
145  // use language of recipient to compose message
146  $ulng = \ilLanguageFactory::_getLanguageOfUser($user_id);
147  $ulng->loadLanguageModule('wiki');
148 
149  if ($a_action === "comment") {
150  $subject = sprintf($ulng->txt('wiki_notification_comment_subject'), $wiki->getTitle(), $page->getTitle());
151  $message = sprintf($ulng->txt('wiki_change_notification_salutation'), \ilObjUser::_lookupFullname($user_id)) . "\n\n";
152 
153  $message .= $ulng->txt('wiki_notification_' . $a_action) . ":\n\n";
154  $message .= $ulng->txt('wiki') . ": " . $wiki->getTitle() . "\n";
155  $message .= $ulng->txt('page') . ": " . $page->getTitle() . "\n";
156  $message .= $ulng->txt('wiki_commented_by') . ": " . \ilUserUtil::getNamePresentation($ilUser->getId()) . "\n";
157 
158  // include comment/note text
159  if ($a_comment) {
160  $message .= "\n" . $ulng->txt('comment') . ":\n\"" . trim($a_comment) . "\"\n";
161  }
162 
163  $message .= "\n" . $ulng->txt('wiki_change_notification_page_link') . ": " . $link;
164  } else {
165  $subject = sprintf($ulng->txt('wiki_change_notification_subject'), $wiki->getTitle(), $page->getTitle());
166  $message = sprintf($ulng->txt('wiki_change_notification_salutation'), \ilObjUser::_lookupFullname($user_id)) . "\n\n";
167 
168  if ($a_type == \ilNotification::TYPE_WIKI_PAGE) {
169  // update/delete
170  $message .= $ulng->txt('wiki_change_notification_page_body_' . $a_action) . ":\n\n";
171  $message .= $ulng->txt('wiki') . ": " . $wiki->getTitle() . "\n";
172  $message .= $ulng->txt('page') . ": " . $page->getTitle() . "\n";
173  $message .= $ulng->txt('wiki_changed_by') . ": " . \ilUserUtil::getNamePresentation($ilUser->getId()) . "\n";
174 
175  if ($snippet) {
176  $message .= "\n" . $ulng->txt('content') . "\n" .
177  "----------------------------------------\n" .
178  $snippet . "\n" .
179  "----------------------------------------\n";
180  }
181 
182  // include comment/note text
183  if ($a_comment) {
184  $message .= "\n" . $ulng->txt('comment') . ":\n\"" . trim($a_comment) . "\"\n";
185  }
186 
187  $message .= "\n" . $ulng->txt('wiki_change_notification_page_link') . ": " . $link;
188  } else {
189  // new
190  $message .= $ulng->txt('wiki_change_notification_body_' . $a_action) . ":\n\n";
191  $message .= $ulng->txt('wiki') . ": " . $wiki->getTitle() . "\n";
192  $message .= $ulng->txt('page') . ": " . $page->getTitle() . "\n";
193  $message .= $ulng->txt('wiki_changed_by') . ": " . \ilUserUtil::getNamePresentation($ilUser->getId()) . "\n\n";
194 
195  if ($snippet) {
196  $message .= $ulng->txt('content') . "\n" .
197  "----------------------------------------\n" .
198  $snippet . "\n" .
199  "----------------------------------------\n\n";
200  }
201 
202  $message .= $ulng->txt('wiki_change_notification_link') . ": " . $link;
203  }
204  }
205 
206  $mail_obj = new \ilMail(ANONYMOUS_USER_ID);
207  $mail_obj->appendInstallationSignature(true);
208  $log->debug("before enqueue ($user_id)");
209  /*
210  $mail_obj->enqueue(
211  ilObjUser::_lookupLogin($user_id),
212  "",
213  "",
214  $subject,
215  $message,
216  array()
217  );*/
219  $mails[] = new \ilMailValueObject(
220  '',
221  \ilObjUser::_lookupLogin($user_id),
222  '',
223  '',
224  $subject,
225  $message,
226  [],
227  false,
228  false
229  );
230  $log->debug("after enqueue");
231  } else {
232  unset($users[$idx]);
233  }
234  }
235  if (count($mails) > 0) {
236  $processor = new \ilMassMailTaskProcessor();
237  $processor->run(
238  $mails,
240  "",
241  []
242  );
243  }
244  $log->debug("end... ^^^^^^^^^^^^^^^^^^^^^^^^^^^^^");
245  }
const ANONYMOUS_USER_ID
Definition: constants.php:27
static _lookupFullname(int $a_user_id)
static getNotificationsForObject(int $type, int $id, ?int $page_id=null, bool $ignore_threshold=false)
Get all users/recipients for given object.
global $DIC
Definition: feed.php:28
static truncateHTML(string $a_text, int $a_length=100, string $a_ending='...', bool $a_exact=false, bool $a_consider_html=true)
Truncate (html) string.
static getNamePresentation( $a_user_id, bool $a_user_image=false, bool $a_profile_link=false, string $a_profile_back_link='', bool $a_force_first_lastname=false, bool $a_omit_login=false, bool $a_sortable=true, bool $a_return_data_array=false, $a_ctrl_path='ilpublicuserprofilegui')
Default behaviour is:
static _getLanguageOfUser(int $a_usr_id)
Get language object of user.
static updateNotificationTime(int $type, int $id, array $user_ids, ?int $page_id=null, bool $activate_new_entries=true)
Update the last mail timestamp for given object and users.
$lang
Definition: xapiexit.php:26
$message
Definition: xapiexit.php:32
debug(string $message, array $context=[])
static _getInstallationSignature()
static _lookupLogin(int $a_user_id)
+ Here is the call graph for this function:

Field Documentation

◆ $domain

InternalDomainService ILIAS\Wiki\Notification\NotificationGUI::$domain
protected

Definition at line 34 of file NotificationGUI.php.

◆ $gui

InternalGUIService ILIAS\Wiki\Notification\NotificationGUI::$gui
protected

Definition at line 33 of file NotificationGUI.php.

◆ $log

ilLogger ILIAS\Wiki\Notification\NotificationGUI::$log
protected

Definition at line 32 of file NotificationGUI.php.

Referenced by ILIAS\Wiki\Notification\NotificationGUI\send().


The documentation for this class was generated from the following file: