ILIAS  release_9 Revision v9.13-25-g2c18ec4c24f
ilMDEducational Class Reference
+ Inheritance diagram for ilMDEducational:
+ Collaboration diagram for ilMDEducational:

Public Member Functions

 getTypicalAgeRangeIds ()
 
 getTypicalAgeRange (int $a_typical_age_range_id)
 
 addTypicalAgeRange ()
 
 getDescriptionIds ()
 
 getDescription (int $a_description_id)
 
 addDescription ()
 
 getLanguageIds ()
 
 getLanguage (int $a_language_id)
 
 addLanguage ()
 
 setInteractivityType (string $a_iat)
 
 getInteractivityType ()
 
 setLearningResourceType (string $a_lrt)
 
 getLearningResourceType ()
 
 setInteractivityLevel (string $a_iat)
 
 getInteractivityLevel ()
 
 setSemanticDensity (string $a_sd)
 
 getSemanticDensity ()
 
 setIntendedEndUserRole (string $a_ieur)
 
 getIntendedEndUserRole ()
 
 setContext (string $a_context)
 
 getContext ()
 
 setDifficulty (string $a_difficulty)
 
 getDifficulty ()
 
 setPhysicalTypicalLearningTime (int $months, int $days, int $hours, int $minutes, int $seconds)
 
 setTypicalLearningTime (string $a_tlt)
 
 getTypicalLearningTime ()
 
 getTypicalLearningTimeSeconds ()
 
 save ()
 
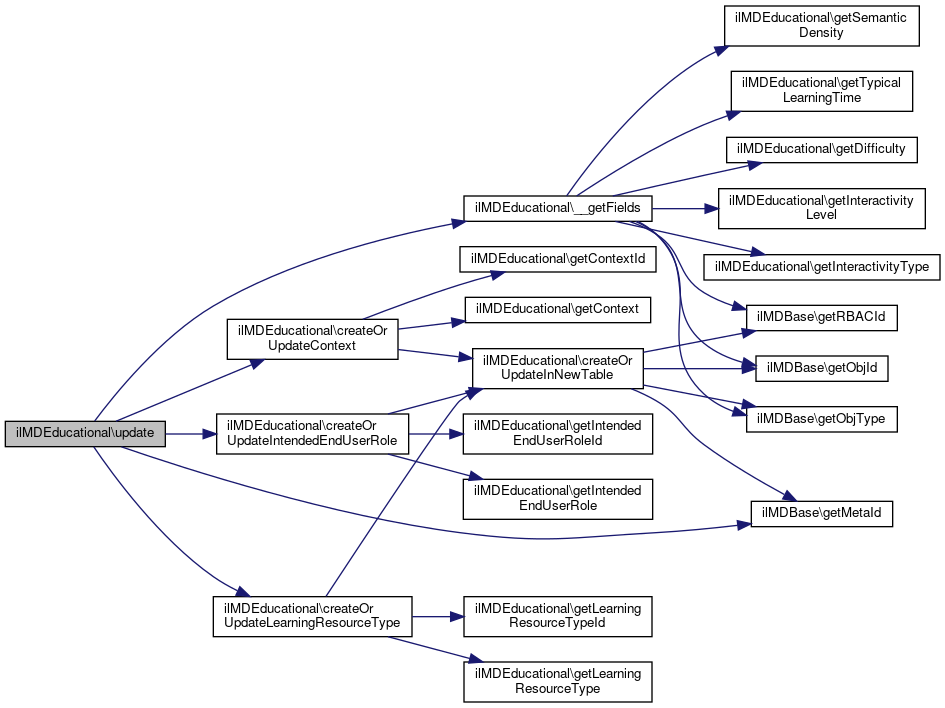
 update ()
 
 delete ()
 
 __getFields ()
 
 read ()
 
 toXML (ilXmlWriter $writer)
 
 setMetaId (int $a_meta_id, bool $a_read_data=true)
 Compatibility fix for legacy MD classes for new db tables. More...
 
- Public Member Functions inherited from ilMDBase
 __construct (int $a_rbac_id=0, int $a_obj_id=0, string $a_type='')
 constructor More...
 
 read ()
 
 setRBACId (int $a_id)
 
 getRBACId ()
 
 setObjId (int $a_id)
 
 getObjId ()
 
 setObjType (string $a_type)
 
 getObjType ()
 
 setMetaId (int $a_meta_id, bool $a_read_data=true)
 
 getMetaId ()
 
 setParentType (string $a_parent_type)
 
 getParentType ()
 
 setParentId (int $a_id)
 
 getParentId ()
 
 setExportMode (bool $a_export_mode=true)
 
 getExportMode ()
 
 validate ()
 
 update ()
 
 save ()
 
 delete ()
 
 toXML (ilXmlWriter $writer)
 

Static Public Member Functions

static _getId (int $a_rbac_id, int $a_obj_id)
 
static _getTypicalLearningTimeSeconds (int $a_rbac_id, int $a_obj_id=0)
 

Protected Member Functions

 createOrUpdateLearningResourceType ()
 Compatibility fix for legacy MD classes for new db tables. More...
 
 createOrUpdateIntendedEndUserRole ()
 Compatibility fix for legacy MD classes for new db tables. More...
 
 createOrUpdateContext ()
 Compatibility fix for legacy MD classes for new db tables. More...
 
 createOrUpdateInNewTable (string $table, string $id_field, int $id, string $data_field, string $data_value)
 Compatibility fix for legacy MD classes for new db tables. More...
 
 readFirstLearningResourceType ()
 Compatibility fix for legacy MD classes for new db tables. More...
 
 readFirstIntendedEndUserRole ()
 Compatibility fix for legacy MD classes for new db tables. More...
 
 readFirstContext ()
 Compatibility fix for legacy MD classes for new db tables. More...
 
 deleteAllLearningResourceTypes ()
 Compatibility fix for legacy MD classes for new db tables. More...
 
 deleteAllIntendedEndUserRoles ()
 Compatibility fix for legacy MD classes for new db tables. More...
 
 deleteAllContexts ()
 Compatibility fix for legacy MD classes for new db tables. More...
 
 getLearningResourceTypeId ()
 Compatibility fix for legacy MD classes for new db tables. More...
 
 getIntendedEndUserRoleId ()
 Compatibility fix for legacy MD classes for new db tables. More...
 
 getContextId ()
 Compatibility fix for legacy MD classes for new db tables. More...
 
 readLearningResourceTypeId (int $parent_id)
 Compatibility fix for legacy MD classes for new db tables. More...
 
 readIntendedEndUserRoleId (int $parent_id)
 Compatibility fix for legacy MD classes for new db tables. More...
 
 readContextId (int $parent_id)
 Compatibility fix for legacy MD classes for new db tables. More...
 

Private Attributes

const INTERACTIVITY_TYPE_TRANSLATION
 Compatibility fix for legacy MD classes for new db tables. More...
 
const const LEARNING_RESOURCE_TYPE_TRANSLATION
 
const const const INTERACTIVITY_LEVEL_TRANSLATION
 
const const const const SEMANTIC_DENSITY_TRANSLATION
 
const const const const const INTENDED_END_USER_ROLE_TRANSLATION
 
const const const const const const CONTEXT_TRANSLATION
 
const const const const const const const DIFFICULTY_TRANSLATION
 
const const const const const const const string $interactivity_type = ''
 
string $learning_resource_type = ''
 
string $interactivity_level = ''
 
string $semantic_density = ''
 
string $intended_end_user_role = ''
 
string $context = ''
 
string $difficulty = ''
 
string $typical_learning_time = ''
 
int $learning_resource_type_id = 0
 Compatibility fix for legacy MD classes for new db tables. More...
 
int $intended_end_user_role_id = 0
 
int $context_id = 0
 

Additional Inherited Members

- Protected Attributes inherited from ilMDBase
ilLogger $log
 
ilDBInterface $db
 

Detailed Description

Definition at line 26 of file class.ilMDEducational.php.

Member Function Documentation

◆ __getFields()

ilMDEducational::__getFields ( )
Returns
array<string, array<string, mixed>>

Compatibility fix for legacy MD classes for new db tables

Definition at line 470 of file class.ilMDEducational.php.

References getDifficulty(), getInteractivityLevel(), getInteractivityType(), ilMDBase\getObjId(), ilMDBase\getObjType(), ilMDBase\getRBACId(), getSemanticDensity(), and getTypicalLearningTime().

Referenced by save(), and update().

470  : array
471  {
475  $interactivity_type = (string) array_search(
476  $this->getInteractivityType(),
477  self::INTERACTIVITY_TYPE_TRANSLATION
478  );
479  $interactivity_level = (string) array_search(
480  $this->getInteractivityLevel(),
481  self::INTERACTIVITY_LEVEL_TRANSLATION
482  );
483  $semantic_density = (string) array_search(
484  $this->getSemanticDensity(),
485  self::SEMANTIC_DENSITY_TRANSLATION
486  );
487  $difficulty = (string) array_search(
488  $this->getDifficulty(),
489  self::DIFFICULTY_TRANSLATION
490  );
491 
492  return array(
493  'rbac_id' => array('integer', $this->getRBACId()),
494  'obj_id' => array('integer', $this->getObjId()),
495  'obj_type' => array('text', $this->getObjType()),
496  'interactivity_type' => array('text', $interactivity_type),
497  //'learning_resource_type' => array('text', $this->getLearningResourceType()),
498  'interactivity_level' => array('text', $interactivity_level),
499  'semantic_density' => array('text', $semantic_density),
500  //'intended_end_user_role' => array('text', $this->getIntendedEndUserRole()),
501  //'context' => array('text', $this->getContext()),
502  'difficulty' => array('text', $difficulty),
503  'typical_learning_time' => array('text', $this->getTypicalLearningTime())
504  );
505  }
const const const const const const const string $interactivity_type
+ Here is the call graph for this function:
+ Here is the caller graph for this function:

◆ _getId()

static ilMDEducational::_getId ( int  $a_rbac_id,
int  $a_obj_id 
)
static

Definition at line 599 of file class.ilMDEducational.php.

References $DIC, $ilDB, $res, and ilDBConstants\FETCHMODE_OBJECT.

Referenced by ilMD\getEducational().

599  : int
600  {
601  global $DIC;
602 
603  $ilDB = $DIC->database();
604 
605  $query = "SELECT meta_educational_id FROM il_meta_educational " .
606  "WHERE rbac_id = " . $ilDB->quote($a_rbac_id, 'integer') . " " .
607  "AND obj_id = " . $ilDB->quote($a_obj_id, 'integer');
608 
609  $res = $ilDB->query($query);
610  while ($row = $res->fetchRow(ilDBConstants::FETCHMODE_OBJECT)) {
611  return (int) $row->meta_educational_id;
612  }
613  return 0;
614  }
$res
Definition: ltiservices.php:69
global $DIC
Definition: feed.php:28
+ Here is the caller graph for this function:

◆ _getTypicalLearningTimeSeconds()

static ilMDEducational::_getTypicalLearningTimeSeconds ( int  $a_rbac_id,
int  $a_obj_id = 0 
)
static

Definition at line 616 of file class.ilMDEducational.php.

References $DIC, $ilDB, $res, ilMDUtils\_LOMDurationToArray(), and ilDBConstants\FETCHMODE_OBJECT.

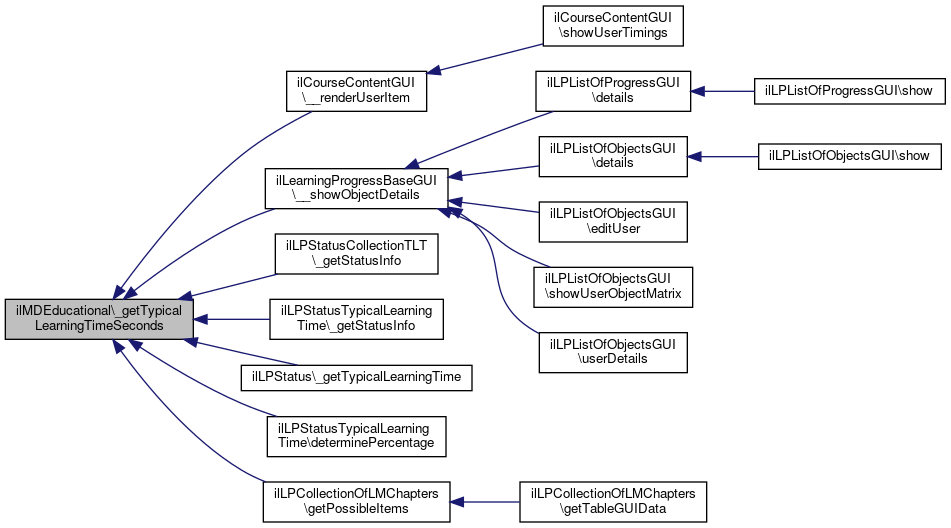
Referenced by ilCourseContentGUI\__renderUserItem(), ilLearningProgressBaseGUI\__showObjectDetails(), ilLPStatusCollectionTLT\_getStatusInfo(), ilLPStatusTypicalLearningTime\_getStatusInfo(), ilLPStatus\_getTypicalLearningTime(), ilLPStatusTypicalLearningTime\determinePercentage(), and ilLPCollectionOfLMChapters\getPossibleItems().

616  : int
617  {
618  global $DIC;
619 
620  $ilDB = $DIC->database();
621 
622  $a_obj_id = $a_obj_id ?: $a_rbac_id;
623 
624  $query = "SELECT typical_learning_time FROM il_meta_educational " .
625  "WHERE rbac_id = " . $ilDB->quote($a_rbac_id, 'integer') . " " .
626  "AND obj_id = " . $ilDB->quote($a_obj_id, 'integer');
627  $res = $ilDB->query($query);
628  while ($row = $res->fetchRow(ilDBConstants::FETCHMODE_OBJECT)) {
629  $time_arr = ilMDUtils::_LOMDurationToArray((string) $row->typical_learning_time);
630  if (!count($time_arr)) {
631  return 0;
632  }
633  return 60 * 60 * 24 * 30 * $time_arr[0] +
634  60 * 60 * 24 * $time_arr[1] +
635  60 * 60 * $time_arr[2] +
636  60 * $time_arr[3] +
637  $time_arr[4];
638  }
639  return 0;
640  }
$res
Definition: ltiservices.php:69
static _LOMDurationToArray(string $a_string)
LOM datatype duration is a string like P2M4DT7H18M2S (2 months 4 days 7 hours 18 minutes 2 seconds) T...
global $DIC
Definition: feed.php:28
+ Here is the call graph for this function:
+ Here is the caller graph for this function:

◆ addDescription()

ilMDEducational::addDescription ( )

Definition at line 162 of file class.ilMDEducational.php.

References ilMDBase\getMetaId(), ilMDBase\getObjId(), ilMDBase\getObjType(), and ilMDBase\getRBACId().

163  {
164  $des = new ilMDDescription($this->getRBACId(), $this->getObjId(), $this->getObjType());
165  $des->setParentId($this->getMetaId());
166  $des->setParentType('meta_educational');
167 
168  return $des;
169  }
+ Here is the call graph for this function:

◆ addLanguage()

ilMDEducational::addLanguage ( )

Definition at line 190 of file class.ilMDEducational.php.

References ilMDBase\getMetaId(), ilMDBase\getObjId(), ilMDBase\getObjType(), and ilMDBase\getRBACId().

190  : ilMDLanguage
191  {
192  $lan = new ilMDLanguage($this->getRBACId(), $this->getObjId(), $this->getObjType());
193  $lan->setParentId($this->getMetaId());
194  $lan->setParentType('meta_educational');
195 
196  return $lan;
197  }
+ Here is the call graph for this function:

◆ addTypicalAgeRange()

ilMDEducational::addTypicalAgeRange ( )

Definition at line 134 of file class.ilMDEducational.php.

References ilMDBase\getMetaId(), ilMDBase\getObjId(), ilMDBase\getObjType(), and ilMDBase\getRBACId().

135  {
136  $typ = new ilMDTypicalAgeRange($this->getRBACId(), $this->getObjId(), $this->getObjType());
137  $typ->setParentId($this->getMetaId());
138  $typ->setParentType('meta_educational');
139 
140  return $typ;
141  }
+ Here is the call graph for this function:

◆ createOrUpdateContext()

ilMDEducational::createOrUpdateContext ( )
protected

Compatibility fix for legacy MD classes for new db tables.

Definition at line 683 of file class.ilMDEducational.php.

References createOrUpdateInNewTable(), getContext(), and getContextId().

Referenced by save(), and update().

683  : void
684  {
685  $context = (string) array_search(
686  $this->getContext(),
687  self::CONTEXT_TRANSLATION
688  );
689 
690  $this->context_id = $this->createOrUpdateInNewTable(
691  'il_meta_context',
692  'meta_context_id',
693  $this->getContextId(),
694  'context',
695  $context
696  );
697  }
getContextId()
Compatibility fix for legacy MD classes for new db tables.
createOrUpdateInNewTable(string $table, string $id_field, int $id, string $data_field, string $data_value)
Compatibility fix for legacy MD classes for new db tables.
+ Here is the call graph for this function:
+ Here is the caller graph for this function:

◆ createOrUpdateInNewTable()

ilMDEducational::createOrUpdateInNewTable ( string  $table,
string  $id_field,
int  $id,
string  $data_field,
string  $data_value 
)
protected

Compatibility fix for legacy MD classes for new db tables.

Definition at line 702 of file class.ilMDEducational.php.

References $id, ilMDBase\getMetaId(), ilMDBase\getObjId(), ilMDBase\getObjType(), and ilMDBase\getRBACId().

Referenced by createOrUpdateContext(), createOrUpdateIntendedEndUserRole(), and createOrUpdateLearningResourceType().

708  : int {
709  if ($data_value === '') {
710  return 0;
711  }
712 
713  if (!$id) {
714  $this->db->insert(
715  $table,
716  [
717  $id_field => ['integer', $next_id = $this->db->nextId($table)],
718  'rbac_id' => ['integer', $this->getRBACId()],
719  'obj_id' => ['integer', $this->getObjId()],
720  'obj_type' => ['text', $this->getObjType()],
721  'parent_type' => ['text', 'meta_educational'],
722  'parent_id' => ['integer', $this->getMetaId()],
723  $data_field => ['text', $data_value]
724  ]
725  );
726  return $next_id;
727  }
728 
729  $this->db->update(
730  $table,
731  [$data_field => ['text', $data_value]],
732  [$id_field => ['integer', $id]]
733  );
734  return $id;
735  }
$id
plugin.php for ilComponentBuildPluginInfoObjectiveTest::testAddPlugins
Definition: plugin.php:23
+ Here is the call graph for this function:
+ Here is the caller graph for this function:

◆ createOrUpdateIntendedEndUserRole()

ilMDEducational::createOrUpdateIntendedEndUserRole ( )
protected

Compatibility fix for legacy MD classes for new db tables.

Definition at line 664 of file class.ilMDEducational.php.

References createOrUpdateInNewTable(), getIntendedEndUserRole(), and getIntendedEndUserRoleId().

Referenced by save(), and update().

664  : void
665  {
666  $intended_end_user_role = (string) array_search(
667  $this->getIntendedEndUserRole(),
668  self::INTENDED_END_USER_ROLE_TRANSLATION
669  );
670 
671  $this->intended_end_user_role_id = $this->createOrUpdateInNewTable(
672  'il_meta_end_usr_role',
673  'meta_end_usr_role_id',
674  $this->getIntendedEndUserRoleId(),
675  'intended_end_user_role',
677  );
678  }
getIntendedEndUserRoleId()
Compatibility fix for legacy MD classes for new db tables.
createOrUpdateInNewTable(string $table, string $id_field, int $id, string $data_field, string $data_value)
Compatibility fix for legacy MD classes for new db tables.
+ Here is the call graph for this function:
+ Here is the caller graph for this function:

◆ createOrUpdateLearningResourceType()

ilMDEducational::createOrUpdateLearningResourceType ( )
protected

Compatibility fix for legacy MD classes for new db tables.

Definition at line 645 of file class.ilMDEducational.php.

References createOrUpdateInNewTable(), getLearningResourceType(), and getLearningResourceTypeId().

Referenced by save(), and update().

645  : void
646  {
647  $learning_resource_type = (string) array_search(
648  $this->getLearningResourceType(),
649  self::LEARNING_RESOURCE_TYPE_TRANSLATION
650  );
651 
652  $this->learning_resource_type_id = $this->createOrUpdateInNewTable(
653  'il_meta_lr_type',
654  'meta_lr_type_id',
655  $this->getLearningResourceTypeId(),
656  'learning_resource_type',
658  );
659  }
createOrUpdateInNewTable(string $table, string $id_field, int $id, string $data_field, string $data_value)
Compatibility fix for legacy MD classes for new db tables.
getLearningResourceTypeId()
Compatibility fix for legacy MD classes for new db tables.
+ Here is the call graph for this function:
+ Here is the caller graph for this function:

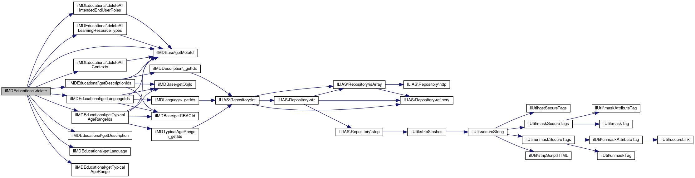
◆ delete()

ilMDEducational::delete ( )

Definition at line 438 of file class.ilMDEducational.php.

References $id, $res, deleteAllContexts(), deleteAllIntendedEndUserRoles(), deleteAllLearningResourceTypes(), getDescription(), getDescriptionIds(), getLanguage(), getLanguageIds(), ilMDBase\getMetaId(), getTypicalAgeRange(), getTypicalAgeRangeIds(), and ilDBConstants\T_INTEGER.

438  : bool
439  {
440  if ($this->getMetaId()) {
441  $query = "DELETE FROM il_meta_educational " .
442  "WHERE meta_educational_id = " . $this->db->quote($this->getMetaId(), ilDBConstants::T_INTEGER);
443  $res = $this->db->manipulate($query);
444 
447  $this->deleteAllContexts();
448 
449  foreach ($this->getTypicalAgeRangeIds() as $id) {
450  $typ = $this->getTypicalAgeRange($id);
451  $typ->delete();
452  }
453  foreach ($this->getDescriptionIds() as $id) {
454  $des = $this->getDescription($id);
455  $des->delete();
456  }
457  foreach ($this->getLanguageIds() as $id) {
458  $lan = $this->getLanguage($id);
459  $lan->delete();
460  }
461 
462  return true;
463  }
464  return false;
465  }
$res
Definition: ltiservices.php:69
getTypicalAgeRange(int $a_typical_age_range_id)
getDescription(int $a_description_id)
deleteAllLearningResourceTypes()
Compatibility fix for legacy MD classes for new db tables.
deleteAllContexts()
Compatibility fix for legacy MD classes for new db tables.
deleteAllIntendedEndUserRoles()
Compatibility fix for legacy MD classes for new db tables.
getLanguage(int $a_language_id)
$id
plugin.php for ilComponentBuildPluginInfoObjectiveTest::testAddPlugins
Definition: plugin.php:23
+ Here is the call graph for this function:

◆ deleteAllContexts()

ilMDEducational::deleteAllContexts ( )
protected

Compatibility fix for legacy MD classes for new db tables.

Definition at line 811 of file class.ilMDEducational.php.

References $res, and ilMDBase\getMetaId().

Referenced by delete().

811  : void
812  {
813  $query = "DELETE FROM il_meta_context WHERE parent_type = 'meta_educational'
814  AND parent_id = " . $this->db->quote($this->getMetaId(), 'integer');
815  $res = $this->db->manipulate($query);
816  }
$res
Definition: ltiservices.php:69
+ Here is the call graph for this function:
+ Here is the caller graph for this function:

◆ deleteAllIntendedEndUserRoles()

ilMDEducational::deleteAllIntendedEndUserRoles ( )
protected

Compatibility fix for legacy MD classes for new db tables.

Definition at line 801 of file class.ilMDEducational.php.

References $res, and ilMDBase\getMetaId().

Referenced by delete().

801  : void
802  {
803  $query = "DELETE FROM il_meta_end_usr_role WHERE parent_type = 'meta_educational'
804  AND parent_id = " . $this->db->quote($this->getMetaId(), 'integer');
805  $res = $this->db->manipulate($query);
806  }
$res
Definition: ltiservices.php:69
+ Here is the call graph for this function:
+ Here is the caller graph for this function:

◆ deleteAllLearningResourceTypes()

ilMDEducational::deleteAllLearningResourceTypes ( )
protected

Compatibility fix for legacy MD classes for new db tables.

Definition at line 791 of file class.ilMDEducational.php.

References $res, and ilMDBase\getMetaId().

Referenced by delete().

791  : void
792  {
793  $query = "DELETE FROM il_meta_lr_type WHERE parent_type = 'meta_educational'
794  AND parent_id = " . $this->db->quote($this->getMetaId(), 'integer');
795  $res = $this->db->manipulate($query);
796  }
$res
Definition: ltiservices.php:69
+ Here is the call graph for this function:
+ Here is the caller graph for this function:

◆ getContext()

ilMDEducational::getContext ( )

Definition at line 327 of file class.ilMDEducational.php.

References $context.

Referenced by createOrUpdateContext(), and toXML().

327  : string
328  {
329  return $this->context;
330  }
+ Here is the caller graph for this function:

◆ getContextId()

ilMDEducational::getContextId ( )
protected

Compatibility fix for legacy MD classes for new db tables.

Definition at line 837 of file class.ilMDEducational.php.

References $context_id.

Referenced by createOrUpdateContext(), and readFirstContext().

837  : int
838  {
839  return $this->context_id;
840  }
+ Here is the caller graph for this function:

◆ getDescription()

ilMDEducational::getDescription ( int  $a_description_id)

Definition at line 151 of file class.ilMDEducational.php.

Referenced by delete(), and toXML().

151  : ?ilMDDescription
152  {
153  if (!$a_description_id) {
154  return null;
155  }
156  $des = new ilMDDescription();
157  $des->setMetaId($a_description_id);
158 
159  return $des;
160  }
+ Here is the caller graph for this function:

◆ getDescriptionIds()

ilMDEducational::getDescriptionIds ( )
Returns
int[]

Definition at line 146 of file class.ilMDEducational.php.

References ilMDDescription\_getIds(), ilMDBase\getMetaId(), ilMDBase\getObjId(), and ilMDBase\getRBACId().

Referenced by delete(), and toXML().

146  : array
147  {
148  return ilMDDescription::_getIds($this->getRBACId(), $this->getObjId(), $this->getMetaId(), 'meta_educational');
149  }
static _getIds(int $a_rbac_id, int $a_obj_id, int $a_parent_id, string $a_parent_type)
+ Here is the call graph for this function:
+ Here is the caller graph for this function:

◆ getDifficulty()

ilMDEducational::getDifficulty ( )

Definition at line 348 of file class.ilMDEducational.php.

References $difficulty.

Referenced by __getFields(), and toXML().

348  : string
349  {
350  return $this->difficulty;
351  }
+ Here is the caller graph for this function:

◆ getIntendedEndUserRole()

ilMDEducational::getIntendedEndUserRole ( )

Definition at line 307 of file class.ilMDEducational.php.

References $intended_end_user_role.

Referenced by createOrUpdateIntendedEndUserRole(), and toXML().

307  : string
308  {
310  }
+ Here is the caller graph for this function:

◆ getIntendedEndUserRoleId()

ilMDEducational::getIntendedEndUserRoleId ( )
protected

Compatibility fix for legacy MD classes for new db tables.

Definition at line 829 of file class.ilMDEducational.php.

References $intended_end_user_role_id.

Referenced by createOrUpdateIntendedEndUserRole(), and readFirstIntendedEndUserRole().

829  : int
830  {
832  }
+ Here is the caller graph for this function:

◆ getInteractivityLevel()

ilMDEducational::getInteractivityLevel ( )

Definition at line 266 of file class.ilMDEducational.php.

References $interactivity_level.

Referenced by __getFields(), and toXML().

266  : string
267  {
269  }
+ Here is the caller graph for this function:

◆ getInteractivityType()

ilMDEducational::getInteractivityType ( )

Definition at line 214 of file class.ilMDEducational.php.

References $interactivity_type.

Referenced by __getFields(), and toXML().

214  : string
215  {
217  }
const const const const const const const string $interactivity_type
+ Here is the caller graph for this function:

◆ getLanguage()

ilMDEducational::getLanguage ( int  $a_language_id)

Definition at line 179 of file class.ilMDEducational.php.

Referenced by delete(), and toXML().

179  : ?ilMDLanguage
180  {
181  if (!$a_language_id) {
182  return null;
183  }
184  $lan = new ilMDLanguage();
185  $lan->setMetaId($a_language_id);
186 
187  return $lan;
188  }
+ Here is the caller graph for this function:

◆ getLanguageIds()

ilMDEducational::getLanguageIds ( )
Returns
int[]

Definition at line 174 of file class.ilMDEducational.php.

References ilMDLanguage\_getIds(), ilMDBase\getMetaId(), ilMDBase\getObjId(), and ilMDBase\getRBACId().

Referenced by delete(), and toXML().

174  : array
175  {
176  return ilMDLanguage::_getIds($this->getRBACId(), $this->getObjId(), $this->getMetaId(), 'meta_educational');
177  }
static _getIds(int $a_rbac_id, int $a_obj_id, int $a_parent_id, string $a_parent_type)
+ Here is the call graph for this function:
+ Here is the caller graph for this function:

◆ getLearningResourceType()

ilMDEducational::getLearningResourceType ( )

Definition at line 245 of file class.ilMDEducational.php.

References $learning_resource_type.

Referenced by createOrUpdateLearningResourceType(), and toXML().

245  : string
246  {
248  }
+ Here is the caller graph for this function:

◆ getLearningResourceTypeId()

ilMDEducational::getLearningResourceTypeId ( )
protected

Compatibility fix for legacy MD classes for new db tables.

Definition at line 821 of file class.ilMDEducational.php.

References $learning_resource_type_id.

Referenced by createOrUpdateLearningResourceType(), and readFirstLearningResourceType().

821  : int
822  {
824  }
int $learning_resource_type_id
Compatibility fix for legacy MD classes for new db tables.
+ Here is the caller graph for this function:

◆ getSemanticDensity()

ilMDEducational::getSemanticDensity ( )

Definition at line 287 of file class.ilMDEducational.php.

References $semantic_density.

Referenced by __getFields(), and toXML().

287  : string
288  {
290  }
+ Here is the caller graph for this function:

◆ getTypicalAgeRange()

ilMDEducational::getTypicalAgeRange ( int  $a_typical_age_range_id)

Definition at line 123 of file class.ilMDEducational.php.

Referenced by delete(), and toXML().

124  {
125  if (!$a_typical_age_range_id) {
126  return null;
127  }
128  $typ = new ilMDTypicalAgeRange();
129  $typ->setMetaId($a_typical_age_range_id);
130 
131  return $typ;
132  }
+ Here is the caller graph for this function:

◆ getTypicalAgeRangeIds()

ilMDEducational::getTypicalAgeRangeIds ( )
Returns
int[]

Definition at line 113 of file class.ilMDEducational.php.

References ilMDTypicalAgeRange\_getIds(), ilMDBase\getMetaId(), ilMDBase\getObjId(), and ilMDBase\getRBACId().

Referenced by delete(), and toXML().

113  : array
114  {
116  $this->getRBACId(),
117  $this->getObjId(),
118  $this->getMetaId(),
119  'meta_educational'
120  );
121  }
static _getIds(int $a_rbac_id, int $a_obj_id, int $a_parent_id, string $a_parent_type)
+ Here is the call graph for this function:
+ Here is the caller graph for this function:

◆ getTypicalLearningTime()

ilMDEducational::getTypicalLearningTime ( )

Definition at line 392 of file class.ilMDEducational.php.

References $typical_learning_time.

Referenced by __getFields(), getTypicalLearningTimeSeconds(), and toXML().

392  : string
393  {
395  }
+ Here is the caller graph for this function:

◆ getTypicalLearningTimeSeconds()

ilMDEducational::getTypicalLearningTimeSeconds ( )

Definition at line 397 of file class.ilMDEducational.php.

References ilMDUtils\_LOMDurationToArray(), and getTypicalLearningTime().

397  : int
398  {
400  if ($time_arr === []) {
401  return 0;
402  }
403  return 60 * 60 * 24 * 30 * $time_arr[0] + 60 * 60 * 24 * $time_arr[1] + 60 * 60 * $time_arr[2] + 60 * $time_arr[3] + $time_arr[4];
404  }
static _LOMDurationToArray(string $a_string)
LOM datatype duration is a string like P2M4DT7H18M2S (2 months 4 days 7 hours 18 minutes 2 seconds) T...
+ Here is the call graph for this function:

◆ read()

ilMDEducational::read ( )

Compatibility fix for legacy MD classes for new db tables

Definition at line 507 of file class.ilMDEducational.php.

References $res, ilDBConstants\FETCHMODE_OBJECT, ilMDBase\getMetaId(), readFirstContext(), readFirstIntendedEndUserRole(), readFirstLearningResourceType(), setDifficulty(), setInteractivityLevel(), setInteractivityType(), ilMDBase\setObjId(), ilMDBase\setObjType(), ilMDBase\setRBACId(), setSemanticDensity(), and setTypicalLearningTime().

507  : bool
508  {
509  if ($this->getMetaId()) {
510  $query = "SELECT * FROM il_meta_educational " .
511  "WHERE meta_educational_id = " . $this->db->quote($this->getMetaId(), 'integer');
512 
513  $res = $this->db->query($query);
514  while ($row = $res->fetchRow(ilDBConstants::FETCHMODE_OBJECT)) {
518  if (key_exists($row->interactivity_type ?? '', self::INTERACTIVITY_TYPE_TRANSLATION)) {
519  $row->interactivity_type = self::INTERACTIVITY_TYPE_TRANSLATION[$row->interactivity_type ?? ''];
520  }
521  if (key_exists($row->interactivity_level ?? '', self::INTERACTIVITY_LEVEL_TRANSLATION)) {
522  $row->interactivity_level = self::INTERACTIVITY_LEVEL_TRANSLATION[$row->interactivity_level ?? ''];
523  }
524  if (key_exists($row->semantic_density ?? '', self::SEMANTIC_DENSITY_TRANSLATION)) {
525  $row->semantic_density = self::SEMANTIC_DENSITY_TRANSLATION[$row->semantic_density ?? ''];
526  }
527  if (key_exists($row->difficulty ?? '', self::DIFFICULTY_TRANSLATION)) {
528  $row->difficulty = self::DIFFICULTY_TRANSLATION[$row->difficulty ?? ''];
529  }
530 
531  $this->setRBACId((int) $row->rbac_id);
532  $this->setObjId((int) $row->obj_id);
533  $this->setObjType($row->obj_type ?? '');
534  $this->setInteractivityType($row->interactivity_type ?? '');
535  //$this->setLearningResourceType($row->learning_resource_type ?? '');
536  $this->setInteractivityLevel($row->interactivity_level ?? '');
537  $this->setSemanticDensity($row->semantic_density ?? '');
538  //$this->setIntendedEndUserRole($row->intended_end_user_role ?? '');
539  //$this->setContext($row->context ?? '');
540  $this->setDifficulty($row->difficulty ?? '');
541  $this->setTypicalLearningTime($row->typical_learning_time ?? '');
542  }
543 
546  $this->readFirstContext();
547  return true;
548  }
549  return false;
550  }
readFirstIntendedEndUserRole()
Compatibility fix for legacy MD classes for new db tables.
$res
Definition: ltiservices.php:69
readFirstLearningResourceType()
Compatibility fix for legacy MD classes for new db tables.
setTypicalLearningTime(string $a_tlt)
setInteractivityLevel(string $a_iat)
setRBACId(int $a_id)
readFirstContext()
Compatibility fix for legacy MD classes for new db tables.
setObjId(int $a_id)
setInteractivityType(string $a_iat)
setDifficulty(string $a_difficulty)
setSemanticDensity(string $a_sd)
setObjType(string $a_type)
+ Here is the call graph for this function:

◆ readContextId()

ilMDEducational::readContextId ( int  $parent_id)
protected

Compatibility fix for legacy MD classes for new db tables.

Definition at line 875 of file class.ilMDEducational.php.

References $res, and ILIAS\Repository\int().

Referenced by setMetaId().

875  : void
876  {
877  $query = "SELECT meta_context_id FROM il_meta_context WHERE parent_type = 'meta_educational'
878  AND parent_id = " . $this->db->quote($parent_id, 'integer') .
879  " ORDER BY meta_context_id";
880 
881  $res = $this->db->query($query);
882  if ($row = $this->db->fetchAssoc($res)) {
883  $this->context_id = (int) $row['meta_context_id'];
884  }
885  }
$res
Definition: ltiservices.php:69
+ Here is the call graph for this function:
+ Here is the caller graph for this function:

◆ readFirstContext()

ilMDEducational::readFirstContext ( )
protected

Compatibility fix for legacy MD classes for new db tables.

Definition at line 774 of file class.ilMDEducational.php.

References $res, getContextId(), and setContext().

Referenced by read().

774  : void
775  {
776  $query = "SELECT * FROM il_meta_context WHERE meta_context_id = " .
777  $this->db->quote($this->getContextId(), 'integer');
778 
779  $res = $this->db->query($query);
780  if ($row = $this->db->fetchAssoc($res)) {
781  if (key_exists($row['context'], self::CONTEXT_TRANSLATION)) {
782  $row['context'] = self::CONTEXT_TRANSLATION[$row['context']];
783  }
784  $this->setContext((string) $row['context']);
785  }
786  }
$res
Definition: ltiservices.php:69
setContext(string $a_context)
getContextId()
Compatibility fix for legacy MD classes for new db tables.
+ Here is the call graph for this function:
+ Here is the caller graph for this function:

◆ readFirstIntendedEndUserRole()

ilMDEducational::readFirstIntendedEndUserRole ( )
protected

Compatibility fix for legacy MD classes for new db tables.

Definition at line 757 of file class.ilMDEducational.php.

References $res, getIntendedEndUserRoleId(), and setIntendedEndUserRole().

Referenced by read().

757  : void
758  {
759  $query = "SELECT * FROM il_meta_end_usr_role WHERE meta_end_usr_role_id = " .
760  $this->db->quote($this->getIntendedEndUserRoleId(), 'integer');
761 
762  $res = $this->db->query($query);
763  if ($row = $this->db->fetchAssoc($res)) {
764  if (key_exists($row['intended_end_user_role'], self::INTENDED_END_USER_ROLE_TRANSLATION)) {
765  $row['intended_end_user_role'] = self::INTENDED_END_USER_ROLE_TRANSLATION[$row['intended_end_user_role']];
766  }
767  $this->setIntendedEndUserRole((string) $row['intended_end_user_role']);
768  }
769  }
$res
Definition: ltiservices.php:69
setIntendedEndUserRole(string $a_ieur)
getIntendedEndUserRoleId()
Compatibility fix for legacy MD classes for new db tables.
+ Here is the call graph for this function:
+ Here is the caller graph for this function:

◆ readFirstLearningResourceType()

ilMDEducational::readFirstLearningResourceType ( )
protected

Compatibility fix for legacy MD classes for new db tables.

Definition at line 740 of file class.ilMDEducational.php.

References $res, getLearningResourceTypeId(), and setLearningResourceType().

Referenced by read().

740  : void
741  {
742  $query = "SELECT * FROM il_meta_lr_type WHERE meta_lr_type_id = " .
743  $this->db->quote($this->getLearningResourceTypeId(), 'integer');
744 
745  $res = $this->db->query($query);
746  if ($row = $this->db->fetchAssoc($res)) {
747  if (key_exists($row['learning_resource_type'], self::LEARNING_RESOURCE_TYPE_TRANSLATION)) {
748  $row['learning_resource_type'] = self::LEARNING_RESOURCE_TYPE_TRANSLATION[$row['learning_resource_type']];
749  }
750  $this->setLearningResourceType((string) $row['learning_resource_type']);
751  }
752  }
$res
Definition: ltiservices.php:69
setLearningResourceType(string $a_lrt)
getLearningResourceTypeId()
Compatibility fix for legacy MD classes for new db tables.
+ Here is the call graph for this function:
+ Here is the caller graph for this function:

◆ readIntendedEndUserRoleId()

ilMDEducational::readIntendedEndUserRoleId ( int  $parent_id)
protected

Compatibility fix for legacy MD classes for new db tables.

Definition at line 860 of file class.ilMDEducational.php.

References $res, and ILIAS\Repository\int().

Referenced by setMetaId().

860  : void
861  {
862  $query = "SELECT meta_end_usr_role_id FROM il_meta_end_usr_role WHERE parent_type = 'meta_educational'
863  AND parent_id = " . $this->db->quote($parent_id, 'integer') .
864  " ORDER BY meta_end_usr_role_id";
865 
866  $res = $this->db->query($query);
867  if ($row = $this->db->fetchAssoc($res)) {
868  $this->intended_end_user_role_id = (int) $row['meta_end_usr_role_id'];
869  }
870  }
$res
Definition: ltiservices.php:69
+ Here is the call graph for this function:
+ Here is the caller graph for this function:

◆ readLearningResourceTypeId()

ilMDEducational::readLearningResourceTypeId ( int  $parent_id)
protected

Compatibility fix for legacy MD classes for new db tables.

Definition at line 845 of file class.ilMDEducational.php.

References $res, and ILIAS\Repository\int().

Referenced by setMetaId().

845  : void
846  {
847  $query = "SELECT meta_lr_type_id FROM il_meta_lr_type WHERE parent_type = 'meta_educational'
848  AND parent_id = " . $this->db->quote($parent_id, 'integer') .
849  " ORDER BY meta_lr_type_id";
850 
851  $res = $this->db->query($query);
852  if ($row = $this->db->fetchAssoc($res)) {
853  $this->learning_resource_type_id = (int) $row['meta_lr_type_id'];
854  }
855  }
$res
Definition: ltiservices.php:69
+ Here is the call graph for this function:
+ Here is the caller graph for this function:

◆ save()

ilMDEducational::save ( )

Definition at line 406 of file class.ilMDEducational.php.

References __getFields(), createOrUpdateContext(), createOrUpdateIntendedEndUserRole(), createOrUpdateLearningResourceType(), ilMDBase\getMetaId(), and setMetaId().

406  : int
407  {
408  $fields = $this->__getFields();
409  $fields['meta_educational_id'] = array('integer', $next_id = $this->db->nextId('il_meta_educational'));
410 
411  if ($this->db->insert('il_meta_educational', $fields)) {
412  $this->setMetaId($next_id);
415  $this->createOrUpdateContext();
416  return $this->getMetaId();
417  }
418  return 0;
419  }
createOrUpdateLearningResourceType()
Compatibility fix for legacy MD classes for new db tables.
createOrUpdateIntendedEndUserRole()
Compatibility fix for legacy MD classes for new db tables.
setMetaId(int $a_meta_id, bool $a_read_data=true)
Compatibility fix for legacy MD classes for new db tables.
createOrUpdateContext()
Compatibility fix for legacy MD classes for new db tables.
+ Here is the call graph for this function:

◆ setContext()

ilMDEducational::setContext ( string  $a_context)

Definition at line 312 of file class.ilMDEducational.php.

Referenced by readFirstContext().

312  : bool
313  {
314  switch ($a_context) {
315  case 'School':
316  case 'HigherEducation':
317  case 'Training':
318  case 'Other':
319  $this->context = $a_context;
320  return true;
321 
322  default:
323  return false;
324  }
325  }
+ Here is the caller graph for this function:

◆ setDifficulty()

ilMDEducational::setDifficulty ( string  $a_difficulty)

Definition at line 332 of file class.ilMDEducational.php.

Referenced by read().

332  : bool
333  {
334  switch ($a_difficulty) {
335  case 'VeryEasy':
336  case 'Easy':
337  case 'Medium':
338  case 'Difficult':
339  case 'VeryDifficult':
340  $this->difficulty = $a_difficulty;
341  return true;
342 
343  default:
344  return false;
345  }
346  }
+ Here is the caller graph for this function:

◆ setIntendedEndUserRole()

ilMDEducational::setIntendedEndUserRole ( string  $a_ieur)

Definition at line 292 of file class.ilMDEducational.php.

Referenced by readFirstIntendedEndUserRole().

292  : bool
293  {
294  switch ($a_ieur) {
295  case 'Teacher':
296  case 'Author':
297  case 'Learner':
298  case 'Manager':
299  $this->intended_end_user_role = $a_ieur;
300  return true;
301 
302  default:
303  return false;
304  }
305  }
+ Here is the caller graph for this function:

◆ setInteractivityLevel()

ilMDEducational::setInteractivityLevel ( string  $a_iat)

Definition at line 250 of file class.ilMDEducational.php.

Referenced by read().

250  : bool
251  {
252  switch ($a_iat) {
253  case 'VeryLow':
254  case 'Low':
255  case 'Medium':
256  case 'High':
257  case 'VeryHigh':
258  $this->interactivity_level = $a_iat;
259  return true;
260 
261  default:
262  return false;
263  }
264  }
+ Here is the caller graph for this function:

◆ setInteractivityType()

ilMDEducational::setInteractivityType ( string  $a_iat)

Definition at line 200 of file class.ilMDEducational.php.

Referenced by read().

200  : bool
201  {
202  switch ($a_iat) {
203  case 'Active':
204  case 'Expositive':
205  case 'Mixed':
206  $this->interactivity_type = $a_iat;
207  return true;
208 
209  default:
210  return false;
211  }
212  }
+ Here is the caller graph for this function:

◆ setLearningResourceType()

ilMDEducational::setLearningResourceType ( string  $a_lrt)

Definition at line 219 of file class.ilMDEducational.php.

Referenced by readFirstLearningResourceType().

219  : bool
220  {
221  switch ($a_lrt) {
222  case 'Exercise':
223  case 'Simulation':
224  case 'Questionnaire':
225  case 'Diagram':
226  case 'Figure':
227  case 'Graph':
228  case 'Index':
229  case 'Slide':
230  case 'Table':
231  case 'NarrativeText':
232  case 'Exam':
233  case 'Experiment':
234  case 'ProblemStatement':
235  case 'SelfAssessment':
236  case 'Lecture':
237  $this->learning_resource_type = $a_lrt;
238  return true;
239 
240  default:
241  return false;
242  }
243  }
+ Here is the caller graph for this function:

◆ setMetaId()

ilMDEducational::setMetaId ( int  $a_meta_id,
bool  $a_read_data = true 
)

Compatibility fix for legacy MD classes for new db tables.

Definition at line 890 of file class.ilMDEducational.php.

References readContextId(), readIntendedEndUserRoleId(), and readLearningResourceTypeId().

Referenced by save().

890  : void
891  {
892  $this->readLearningResourceTypeId($a_meta_id);
893  $this->readIntendedEndUserRoleId($a_meta_id);
894  $this->readContextId($a_meta_id);
895  parent::setMetaId($a_meta_id, $a_read_data);
896  }
readContextId(int $parent_id)
Compatibility fix for legacy MD classes for new db tables.
readIntendedEndUserRoleId(int $parent_id)
Compatibility fix for legacy MD classes for new db tables.
readLearningResourceTypeId(int $parent_id)
Compatibility fix for legacy MD classes for new db tables.
+ Here is the call graph for this function:
+ Here is the caller graph for this function:

◆ setPhysicalTypicalLearningTime()

ilMDEducational::setPhysicalTypicalLearningTime ( int  $months,
int  $days,
int  $hours,
int  $minutes,
int  $seconds 
)

Definition at line 353 of file class.ilMDEducational.php.

References setTypicalLearningTime().

359  : bool {
360  if (!$months && !$days && !$hours && !$minutes && !$seconds) {
361  $this->setTypicalLearningTime('PT00H00M');
362  return true;
363  }
364  $tlt = 'P';
365  if ($months) {
366  $tlt .= ($months . 'M');
367  }
368  if ($days) {
369  $tlt .= ($days . 'D');
370  }
371  if ($hours || $minutes || $seconds) {
372  $tlt .= 'T';
373  }
374  if ($hours) {
375  $tlt .= ($hours . 'H');
376  }
377  if ($minutes) {
378  $tlt .= ($minutes . 'M');
379  }
380  if ($seconds) {
381  $tlt .= ($seconds . 'S');
382  }
383  $this->setTypicalLearningTime($tlt);
384  return true;
385  }
setTypicalLearningTime(string $a_tlt)
+ Here is the call graph for this function:

◆ setSemanticDensity()

ilMDEducational::setSemanticDensity ( string  $a_sd)

Definition at line 271 of file class.ilMDEducational.php.

Referenced by read().

271  : bool
272  {
273  switch ($a_sd) {
274  case 'VeryLow':
275  case 'Low':
276  case 'Medium':
277  case 'High':
278  case 'VeryHigh':
279  $this->semantic_density = $a_sd;
280  return true;
281 
282  default:
283  return false;
284  }
285  }
+ Here is the caller graph for this function:

◆ setTypicalLearningTime()

ilMDEducational::setTypicalLearningTime ( string  $a_tlt)

Definition at line 387 of file class.ilMDEducational.php.

Referenced by read(), and setPhysicalTypicalLearningTime().

387  : void
388  {
389  $this->typical_learning_time = $a_tlt;
390  }
+ Here is the caller graph for this function:

◆ toXML()

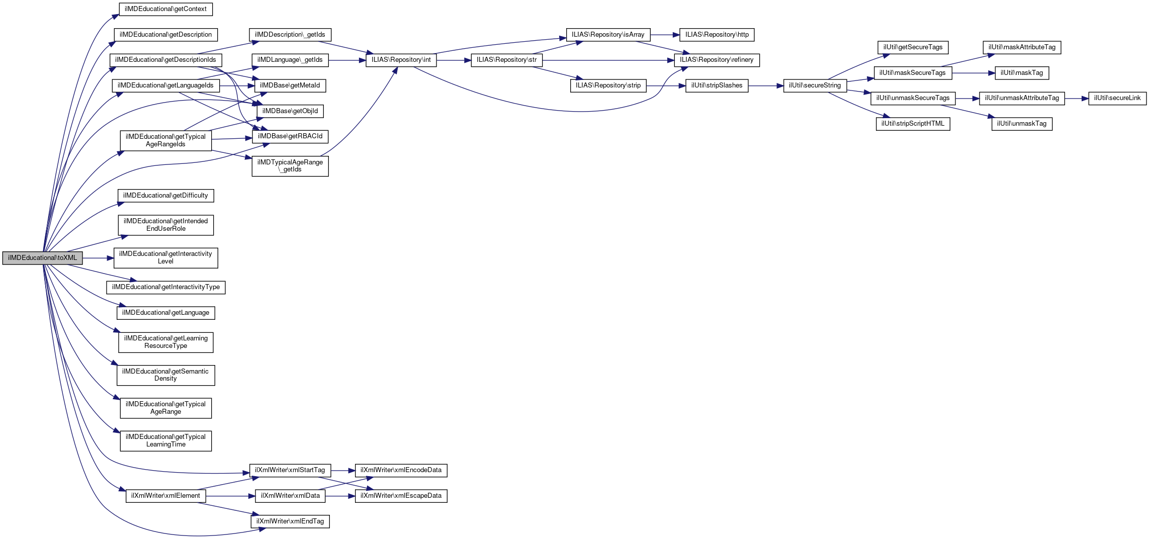
ilMDEducational::toXML ( ilXmlWriter  $writer)

Definition at line 552 of file class.ilMDEducational.php.

References $id, ILIAS\LTI\ToolProvider\$key, $lang, getContext(), getDescription(), getDescriptionIds(), getDifficulty(), getIntendedEndUserRole(), getInteractivityLevel(), getInteractivityType(), getLanguage(), getLanguageIds(), getLearningResourceType(), ilMDBase\getObjId(), ilMDBase\getRBACId(), getSemanticDensity(), getTypicalAgeRange(), getTypicalAgeRangeIds(), getTypicalLearningTime(), ilXmlWriter\xmlElement(), ilXmlWriter\xmlEndTag(), and ilXmlWriter\xmlStartTag().

552  : void
553  {
554  $writer->xmlStartTag(
555  'Educational',
556  array(
557  'InteractivityType' => $this->getInteractivityType() ?: 'Active',
558  'LearningResourceType' => $this->getLearningResourceType() ?: 'Exercise',
559  'InteractivityLevel' => $this->getInteractivityLevel() ?: 'Medium',
560  'SemanticDensity' => $this->getSemanticDensity() ?: 'Medium',
561  'IntendedEndUserRole' => $this->getIntendedEndUserRole() ?: 'Learner',
562  'Context' => $this->getContext() ?: 'Other',
563  'Difficulty' => $this->getDifficulty() ?: 'Medium'
564  )
565  );
566 
567  // TypicalAgeRange
568  $typ_ages = $this->getTypicalAgeRangeIds();
569  foreach ($typ_ages as $id) {
570  $key = $this->getTypicalAgeRange($id);
571 
572  // extra test due to bug 5316 (may be due to eLaix import)
573  if (is_object($key)) {
574  $key->toXML($writer);
575  }
576  }
577  if (!count($typ_ages)) {
578  $typ = new ilMDTypicalAgeRange($this->getRBACId(), $this->getObjId());
579  $typ->toXML($writer);
580  }
581 
582  // TypicalLearningTime
583  $writer->xmlElement('TypicalLearningTime', null, $this->getTypicalLearningTime());
584 
585  // Description
586  foreach ($this->getDescriptionIds() as $id) {
587  $key = $this->getDescription($id);
588  $key->toXML($writer);
589  }
590  // Language
591  foreach ($this->getLanguageIds() as $id) {
592  $lang = $this->getLanguage($id);
593  $lang->toXML($writer);
594  }
595  $writer->xmlEndTag('Educational');
596  }
getTypicalAgeRange(int $a_typical_age_range_id)
getDescription(int $a_description_id)
xmlEndTag(string $tag)
Writes an endtag.
string $key
Consumer key/client ID value.
Definition: System.php:193
getLanguage(int $a_language_id)
$lang
Definition: xapiexit.php:26
$id
plugin.php for ilComponentBuildPluginInfoObjectiveTest::testAddPlugins
Definition: plugin.php:23
xmlStartTag(string $tag, ?array $attrs=null, bool $empty=false, bool $encode=true, bool $escape=true)
Writes a starttag.
xmlElement(string $tag, $attrs=null, $data=null, $encode=true, $escape=true)
Writes a basic element (no children, just textual content)
+ Here is the call graph for this function:

◆ update()

ilMDEducational::update ( )

Definition at line 421 of file class.ilMDEducational.php.

References __getFields(), createOrUpdateContext(), createOrUpdateIntendedEndUserRole(), createOrUpdateLearningResourceType(), and ilMDBase\getMetaId().

421  : bool
422  {
423  if (!$this->getMetaId()) {
424  return false;
425  }
426 
429  $this->createOrUpdateContext();
430 
431  return (bool) $this->db->update(
432  'il_meta_educational',
433  $this->__getFields(),
434  array("meta_educational_id" => array('integer', $this->getMetaId()))
435  );
436  }
createOrUpdateLearningResourceType()
Compatibility fix for legacy MD classes for new db tables.
createOrUpdateIntendedEndUserRole()
Compatibility fix for legacy MD classes for new db tables.
createOrUpdateContext()
Compatibility fix for legacy MD classes for new db tables.
+ Here is the call graph for this function:

Field Documentation

◆ $context

string ilMDEducational::$context = ''
private

Definition at line 98 of file class.ilMDEducational.php.

Referenced by getContext().

◆ $context_id

int ilMDEducational::$context_id = 0
private

Definition at line 108 of file class.ilMDEducational.php.

Referenced by getContextId().

◆ $difficulty

string ilMDEducational::$difficulty = ''
private

Definition at line 99 of file class.ilMDEducational.php.

Referenced by getDifficulty().

◆ $intended_end_user_role

string ilMDEducational::$intended_end_user_role = ''
private

Definition at line 97 of file class.ilMDEducational.php.

Referenced by getIntendedEndUserRole().

◆ $intended_end_user_role_id

int ilMDEducational::$intended_end_user_role_id = 0
private

Definition at line 107 of file class.ilMDEducational.php.

Referenced by getIntendedEndUserRoleId().

◆ $interactivity_level

string ilMDEducational::$interactivity_level = ''
private

Definition at line 95 of file class.ilMDEducational.php.

Referenced by getInteractivityLevel().

◆ $interactivity_type

const const const const const const const string ilMDEducational::$interactivity_type = ''
private

Definition at line 93 of file class.ilMDEducational.php.

Referenced by getInteractivityType().

◆ $learning_resource_type

string ilMDEducational::$learning_resource_type = ''
private

Definition at line 94 of file class.ilMDEducational.php.

Referenced by getLearningResourceType().

◆ $learning_resource_type_id

int ilMDEducational::$learning_resource_type_id = 0
private

Compatibility fix for legacy MD classes for new db tables.

Definition at line 106 of file class.ilMDEducational.php.

Referenced by getLearningResourceTypeId().

◆ $semantic_density

string ilMDEducational::$semantic_density = ''
private

Definition at line 96 of file class.ilMDEducational.php.

Referenced by getSemanticDensity().

◆ $typical_learning_time

string ilMDEducational::$typical_learning_time = ''
private

Definition at line 100 of file class.ilMDEducational.php.

Referenced by getTypicalLearningTime().

◆ CONTEXT_TRANSLATION

const const const const const const ilMDEducational::CONTEXT_TRANSLATION
private
Initial value:
= [
'school' => 'School'

Definition at line 78 of file class.ilMDEducational.php.

◆ DIFFICULTY_TRANSLATION

const const const const const const const ilMDEducational::DIFFICULTY_TRANSLATION
private
Initial value:
= [
'very easy' => 'VeryEasy'

Definition at line 85 of file class.ilMDEducational.php.

◆ INTENDED_END_USER_ROLE_TRANSLATION

const const const const const ilMDEducational::INTENDED_END_USER_ROLE_TRANSLATION
private
Initial value:
= [
'teacher' => 'Teacher'

Definition at line 71 of file class.ilMDEducational.php.

◆ INTERACTIVITY_LEVEL_TRANSLATION

const const const ilMDEducational::INTERACTIVITY_LEVEL_TRANSLATION
private
Initial value:
= [
'very low' => 'VeryLow'

Definition at line 55 of file class.ilMDEducational.php.

◆ INTERACTIVITY_TYPE_TRANSLATION

const ilMDEducational::INTERACTIVITY_TYPE_TRANSLATION
private
Initial value:
= [
'active' => 'Active'

Compatibility fix for legacy MD classes for new db tables.

Definition at line 31 of file class.ilMDEducational.php.

◆ LEARNING_RESOURCE_TYPE_TRANSLATION

const const ilMDEducational::LEARNING_RESOURCE_TYPE_TRANSLATION
private
Initial value:
= [
'exercise' => 'Exercise'

Definition at line 37 of file class.ilMDEducational.php.

◆ SEMANTIC_DENSITY_TRANSLATION

const const const const ilMDEducational::SEMANTIC_DENSITY_TRANSLATION
private
Initial value:
= [
'very low' => 'VeryLow'

Definition at line 63 of file class.ilMDEducational.php.


The documentation for this class was generated from the following file: