ILIAS  release_9 Revision v9.13-25-g2c18ec4c24f
ILIAS\LearningModule\Presentation\GUIService Class Reference
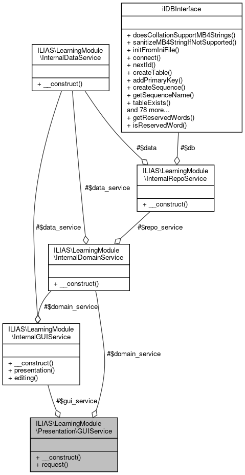
+ Collaboration diagram for ILIAS\LearningModule\Presentation\GUIService:

Public Member Functions

 __construct (InternalDomainService $domain_service, InternalGUIService $gui_service)
 
 request (?array $passed_query_params=null, ?array $passed_post_data=null)
 

Protected Attributes

InternalGUIService $gui_service
 
InternalDomainService $domain_service
 

Detailed Description

Author
Alexander Killing killi.nosp@m.ng@l.nosp@m.eifos.nosp@m..de

Definition at line 29 of file class.GUIService.php.

Constructor & Destructor Documentation

◆ __construct()

ILIAS\LearningModule\Presentation\GUIService::__construct ( InternalDomainService  $domain_service,
InternalGUIService  $gui_service 
)

Member Function Documentation

◆ request()

ILIAS\LearningModule\Presentation\GUIService::request ( ?array  $passed_query_params = null,
?array  $passed_post_data = null 
)

Definition at line 42 of file class.GUIService.php.

References ILIAS\Repository\$passed_post_data, and ILIAS\Repository\$passed_query_params.

45  : PresentationGUIRequest {
46  return new PresentationGUIRequest(
47  $this->gui_service->http(),
48  $this->domain_service->refinery(),
51  );
52  }

Field Documentation

◆ $domain_service

InternalDomainService ILIAS\LearningModule\Presentation\GUIService::$domain_service
protected

◆ $gui_service

InternalGUIService ILIAS\LearningModule\Presentation\GUIService::$gui_service
protected

The documentation for this class was generated from the following file: