ILIAS  release_9 Revision v9.13-25-g2c18ec4c24f
ILIAS\News\Timeline\TimelineManager Class Reference
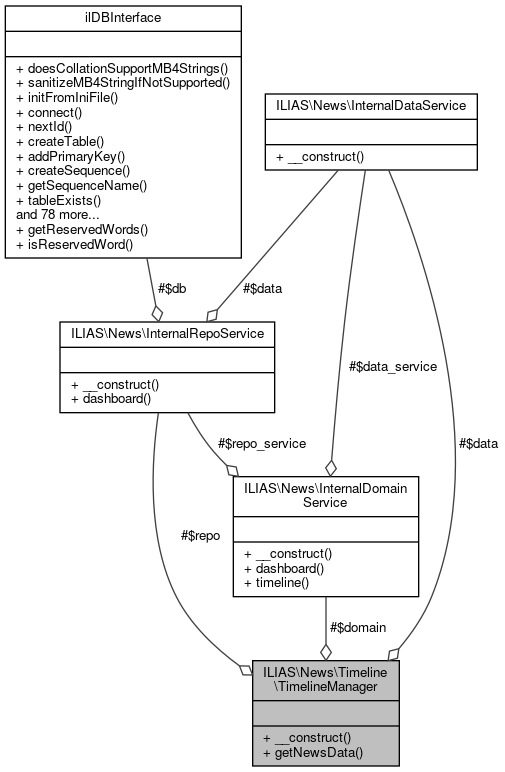
+ Collaboration diagram for ILIAS\News\Timeline\TimelineManager:

Public Member Functions

 __construct (InternalDataService $data, InternalRepoService $repo, InternalDomainService $domain)
 
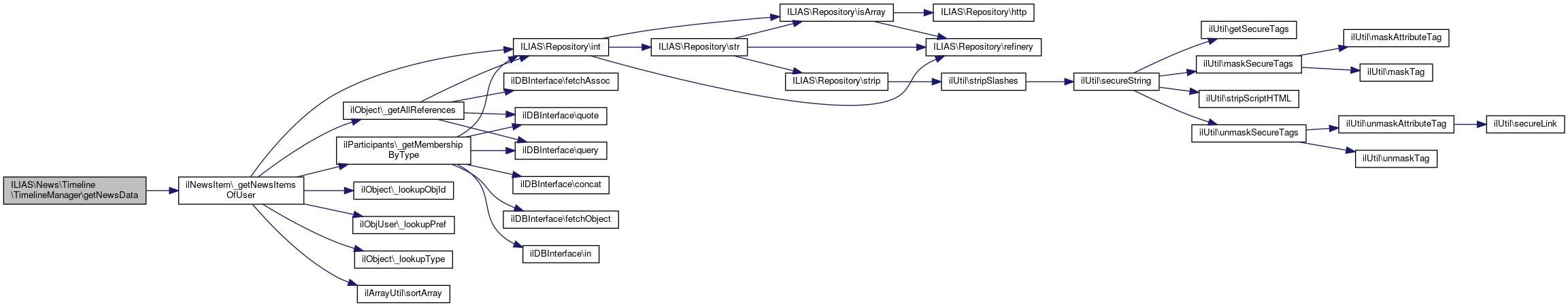
 getNewsData (int $ref_id, int $context_obj_id, string $context_type, int $period, bool $include_auto_entries, int $items_per_load, array $excluded)
 

Protected Attributes

InternalRepoService $repo
 
InternalDataService $data
 
InternalDomainService $domain
 

Detailed Description

Author
Alexander Killing killi.nosp@m.ng@l.nosp@m.eifos.nosp@m..de

Definition at line 30 of file class.TimelineManager.php.

Constructor & Destructor Documentation

◆ __construct()

ILIAS\News\Timeline\TimelineManager::__construct ( InternalDataService  $data,
InternalRepoService  $repo,
InternalDomainService  $domain 
)

Definition at line 36 of file class.TimelineManager.php.

References ILIAS\News\Timeline\TimelineManager\$data, and ILIAS\News\Timeline\TimelineManager\$domain.

40  {
41  $this->data = $data;
42  $this->domain = $domain;
43  }

Member Function Documentation

◆ getNewsData()

ILIAS\News\Timeline\TimelineManager::getNewsData ( int  $ref_id,
int  $context_obj_id,
string  $context_type,
int  $period,
bool  $include_auto_entries,
int  $items_per_load,
array  $excluded 
)

Definition at line 45 of file class.TimelineManager.php.

References ilNewsItem\_getNewsItemsOfUser().

53  : array {
54  $user = $this->domain->user();
55  $news_item = new \ilNewsItem();
56  $news_item->setContextObjId($context_obj_id);
57  $news_item->setContextObjType($context_type);
58 
59  if ($ref_id > 0) {
60  $news_data = $news_item->getNewsForRefId(
61  $ref_id,
62  false,
63  false,
64  $period,
65  true,
66  false,
67  !$include_auto_entries,
68  false,
69  null,
70  $items_per_load,
71  $excluded
72  );
73  } else {
74  $cnt = [];
76  $user->getId(),
77  false,
78  true,
79  $period,
80  $cnt,
81  !$include_auto_entries,
82  $excluded,
83  $items_per_load
84  );
85  }
86  return $news_data;
87  }
static _getNewsItemsOfUser(int $a_user_id, bool $a_only_public=false, bool $a_prevent_aggregation=false, int $a_per=0, array &$a_cnt=[], bool $no_auto_generated=false, array $excluded=[], int $a_limit=0)
Get all news items for a user.
$ref_id
Definition: ltiauth.php:67
+ Here is the call graph for this function:

Field Documentation

◆ $data

InternalDataService ILIAS\News\Timeline\TimelineManager::$data
protected

◆ $domain

InternalDomainService ILIAS\News\Timeline\TimelineManager::$domain
protected

◆ $repo

InternalRepoService ILIAS\News\Timeline\TimelineManager::$repo
protected

Definition at line 32 of file class.TimelineManager.php.


The documentation for this class was generated from the following file: