|
ILIAS
release_9 Revision v9.13-25-g2c18ec4c24f
|
ADT DB bridge base class. More...
Inheritance diagram for ilADTDBBridge:
Collaboration diagram for ilADTDBBridge:Public Member Functions | |
| __construct (ilADT $a_adt) | |
| Constructor. More... | |
| getADT () | |
| setTable (string $a_table) | |
| getTable () | |
| setElementId (string $a_value) | |
| Set element id (aka DB column[s] [prefix]) More... | |
| getElementId () | |
| Get element id. More... | |
| setPrimary (array $a_value) | |
| Set primary fields (in MDB2 format) More... | |
| getAdditionalPrimaryFields () | |
| getPrimary () | |
| Get primary fields. More... | |
| buildPrimaryWhere () | |
| Convert primary keys array to sql string. More... | |
| readRecord (array $a_row) | |
| Import DB values to ADT. More... | |
| prepareInsert (array &$a_fields) | |
| Prepare ADT values for insert. More... | |
| afterInsert () | |
| After insert hook to enable sub-tables. More... | |
| prepareUpdate (array &$a_fields) | |
| afterUpdate () | |
| After update hook to enable sub-tables. More... | |
| afterDelete () | |
| After delete hook to enable sub-tables. More... | |
| supportsDefaultValueColumn () | |
| true if table storage relies on the default 'value' column More... | |
Protected Member Functions | |
| isValidADT (ilADT $a_adt) | |
| setADT (ilADT $a_adt) | |
Protected Attributes | |
| ilADT | $adt |
| string | $table |
| string | $id |
| array | $primary = [] |
| ilDBInterface | $db |
ADT DB bridge base class.
Definition at line 11 of file class.ilADTDBBridge.php.
| ilADTDBBridge::__construct | ( | ilADT | $a_adt | ) |
Constructor.
| ilADT | $a_adt |
Definition at line 24 of file class.ilADTDBBridge.php.
References $DIC, isValidADT(), and setADT().
Here is the call graph for this function:| ilADTDBBridge::afterDelete | ( | ) |
After delete hook to enable sub-tables.
Definition at line 146 of file class.ilADTDBBridge.php.
| ilADTDBBridge::afterInsert | ( | ) |
After insert hook to enable sub-tables.
Definition at line 127 of file class.ilADTDBBridge.php.
| ilADTDBBridge::afterUpdate | ( | ) |
After update hook to enable sub-tables.
Definition at line 139 of file class.ilADTDBBridge.php.
| ilADTDBBridge::buildPrimaryWhere | ( | ) |
Convert primary keys array to sql string.
Definition at line 103 of file class.ilADTDBBridge.php.
References prepareInsert(), and readRecord().
Referenced by ilADTMultiEnumDBBridge\deleteIndices(), ilADTLocalizedTextDBBridge\deleteTranslations(), and ilADTMultiDBBridge\readRecord().
Here is the call graph for this function:
Here is the caller graph for this function:| ilADTDBBridge::getAdditionalPrimaryFields | ( | ) |
Definition at line 84 of file class.ilADTDBBridge.php.
| ilADTDBBridge::getADT | ( | ) |
Definition at line 42 of file class.ilADTDBBridge.php.
References $adt.
Referenced by ilADTLocalizedTextDBBridge\afterUpdate(), ilADTMultiEnumDBBridge\insertIndices(), ilADTLocalizedTextDBBridge\insertTranslations(), ilADTGroupDBBridge\prepareElements(), ilADTEnumDBBridge\prepareInsert(), ilADTFloatDBBridge\prepareInsert(), ilADTIntegerDBBridge\prepareInsert(), ilADTLocationDBBridge\prepareInsert(), ilADTTextDBBridge\prepareInsert(), ilADTBooleanDBBridge\prepareInsert(), ilADTDateDBBridge\prepareInsert(), ilADTDateTimeDBBridge\prepareInsert(), ilADTInternalLinkDBBridge\prepareInsert(), ilADTExternalLinkDBBridge\prepareInsert(), ilADTLocalizedTextDBBridge\prepareInsert(), ilADTMultiTextDBBridge\prepareMultiInsert(), ilADTMultiTextDBBridge\readMultiRecord(), ilADTFloatDBBridge\readRecord(), ilADTEnumDBBridge\readRecord(), ilADTLocationDBBridge\readRecord(), ilADTIntegerDBBridge\readRecord(), ilADTTextDBBridge\readRecord(), ilADTDateDBBridge\readRecord(), ilADTDateTimeDBBridge\readRecord(), ilADTBooleanDBBridge\readRecord(), ilADTInternalLinkDBBridge\readRecord(), ilADTExternalLinkDBBridge\readRecord(), ilADTMultiEnumDBBridge\readRecord(), ilADTLocalizedTextDBBridge\readRecord(), ilADTGroupDBBridge\setPrimary(), and ilADTGroupDBBridge\setTable().
Here is the caller graph for this function:| ilADTDBBridge::getElementId | ( | ) |
Get element id.
Definition at line 70 of file class.ilADTDBBridge.php.
References $id.
Referenced by ilADTMultiDBBridge\getSubTableName(), ilADTEnumDBBridge\prepareInsert(), ilADTFloatDBBridge\prepareInsert(), ilADTIntegerDBBridge\prepareInsert(), ilADTLocationDBBridge\prepareInsert(), ilADTTextDBBridge\prepareInsert(), ilADTBooleanDBBridge\prepareInsert(), ilADTDateTimeDBBridge\prepareInsert(), ilADTDateDBBridge\prepareInsert(), ilADTInternalLinkDBBridge\prepareInsert(), ilADTExternalLinkDBBridge\prepareInsert(), ilADTLocalizedTextDBBridge\prepareInsert(), ilADTMultiTextDBBridge\prepareMultiInsert(), ilADTMultiTextDBBridge\readMultiRecord(), ilADTFloatDBBridge\readRecord(), ilADTEnumDBBridge\readRecord(), ilADTLocationDBBridge\readRecord(), ilADTIntegerDBBridge\readRecord(), ilADTDateDBBridge\readRecord(), ilADTTextDBBridge\readRecord(), ilADTDateTimeDBBridge\readRecord(), ilADTMultiDBBridge\readRecord(), ilADTBooleanDBBridge\readRecord(), ilADTExternalLinkDBBridge\readRecord(), ilADTInternalLinkDBBridge\readRecord(), ilADTMultiEnumDBBridge\readRecord(), and ilADTLocalizedTextDBBridge\readRecord().
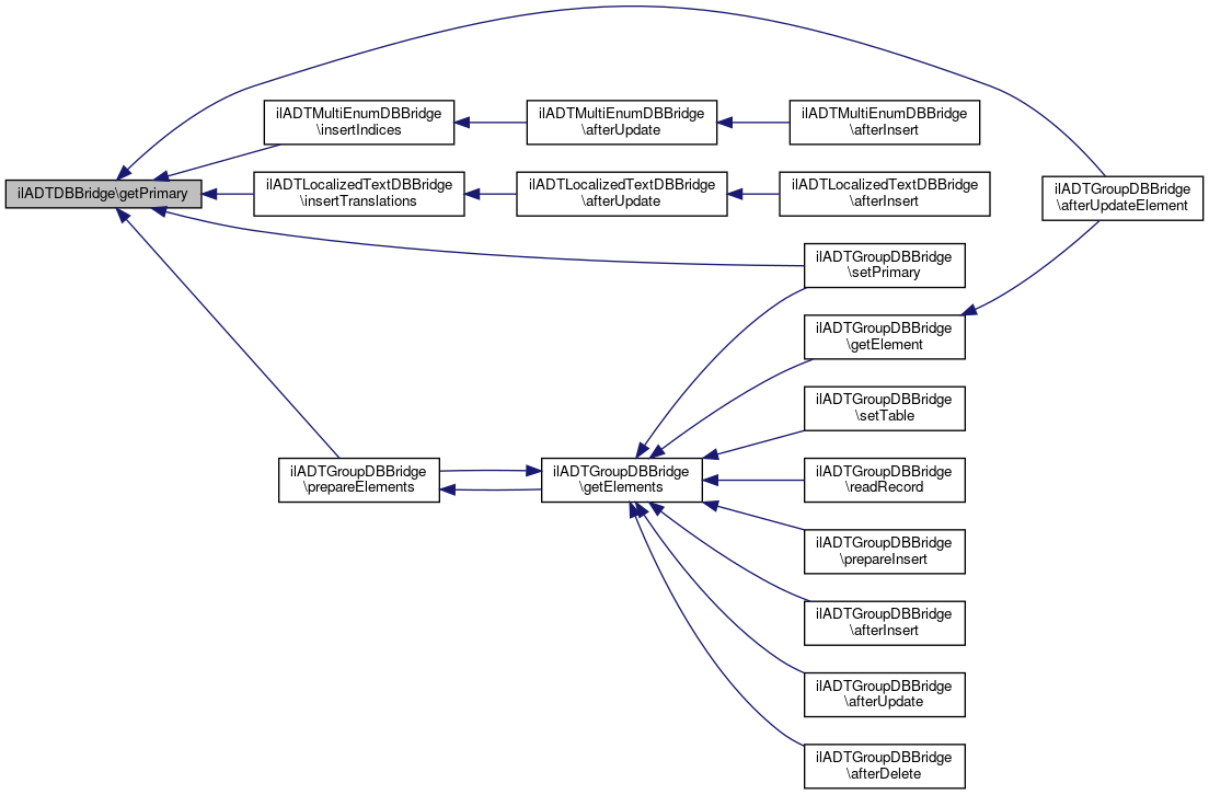
Here is the caller graph for this function:| ilADTDBBridge::getPrimary | ( | ) |
Get primary fields.
Definition at line 93 of file class.ilADTDBBridge.php.
References $primary.
Referenced by ilADTGroupDBBridge\afterUpdateElement(), ilADTMultiEnumDBBridge\insertIndices(), ilADTLocalizedTextDBBridge\insertTranslations(), ilADTGroupDBBridge\prepareElements(), and ilADTGroupDBBridge\setPrimary().
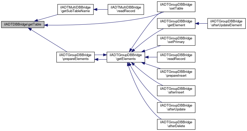
Here is the caller graph for this function:| ilADTDBBridge::getTable | ( | ) |
Definition at line 52 of file class.ilADTDBBridge.php.
References $table.
Referenced by ilADTMultiDBBridge\getSubTableName(), ilADTGroupDBBridge\prepareElements(), and ilADTGroupDBBridge\setTable().
Here is the caller graph for this function:
|
abstractprotected |
|
abstract |
Prepare ADT values for insert.
| array | &$a_fields |
Referenced by buildPrimaryWhere(), and prepareUpdate().
Here is the caller graph for this function:| ilADTDBBridge::prepareUpdate | ( | array & | $a_fields | ) |
Definition at line 131 of file class.ilADTDBBridge.php.
References prepareInsert().
Here is the call graph for this function:
|
abstract |
Import DB values to ADT.
| array | $a_row |
Referenced by buildPrimaryWhere().
Here is the caller graph for this function:
|
protected |
Definition at line 34 of file class.ilADTDBBridge.php.
References isValidADT().
Referenced by __construct().
Here is the call graph for this function:
Here is the caller graph for this function:| ilADTDBBridge::setElementId | ( | string | $a_value | ) |
Set element id (aka DB column[s] [prefix])
| string | $a_value |
Definition at line 61 of file class.ilADTDBBridge.php.
| ilADTDBBridge::setPrimary | ( | array | $a_value | ) |
Set primary fields (in MDB2 format)
| array | $a_value |
Definition at line 79 of file class.ilADTDBBridge.php.
Referenced by ilADTTest\initDBBridge().
Here is the caller graph for this function:| ilADTDBBridge::setTable | ( | string | $a_table | ) |
Definition at line 47 of file class.ilADTDBBridge.php.
Referenced by ilADTTest\initDBBridge().
Here is the caller graph for this function:| ilADTDBBridge::supportsDefaultValueColumn | ( | ) |
true if table storage relies on the default 'value' column
Definition at line 154 of file class.ilADTDBBridge.php.
|
protected |
Definition at line 13 of file class.ilADTDBBridge.php.
Referenced by getADT().
|
protected |
Definition at line 18 of file class.ilADTDBBridge.php.
|
protected |
Definition at line 15 of file class.ilADTDBBridge.php.
Referenced by getElementId().
|
protected |
Definition at line 16 of file class.ilADTDBBridge.php.
Referenced by getPrimary().
|
protected |
Definition at line 14 of file class.ilADTDBBridge.php.
Referenced by getTable().