ILIAS  release_9 Revision v9.13-25-g2c18ec4c24f
ilMDTechnical Class Reference
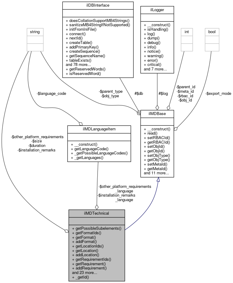
+ Inheritance diagram for ilMDTechnical:
+ Collaboration diagram for ilMDTechnical:

Public Member Functions

 getPossibleSubelements ()
 
 getFormatIds ()
 
 getFormat (int $a_format_id)
 
 addFormat ()
 
 getLocationIds ()
 
 getLocation (int $a_location_id)
 
 addLocation ()
 
 getRequirementIds ()
 
 getRequirement (int $a_requirement_id)
 
 addRequirement ()
 
 getOrCompositeIds ()
 
 getOrComposite (int $a_or_composite_id)
 
 addOrComposite ()
 
 setSize (string $a_size)
 
 getSize ()
 
 setInstallationRemarks (string $a_val)
 
 getInstallationRemarks ()
 
 setInstallationRemarksLanguage (ilMDLanguageItem $lng_obj)
 
 getInstallationRemarksLanguage ()
 
 getInstallationRemarksLanguageCode ()
 
 setOtherPlatformRequirements (string $a_val)
 
 getOtherPlatformRequirements ()
 
 setOtherPlatformRequirementsLanguage (ilMDLanguageItem $lng_obj)
 
 getOtherPlatformRequirementsLanguage ()
 
 getOtherPlatformRequirementsLanguageCode ()
 
 setDuration (string $a_val)
 
 getDuration ()
 
 save ()
 
 update ()
 
 delete ()
 
 __getFields ()
 
 read ()
 
 toXML (ilXmlWriter $writer)
 
- Public Member Functions inherited from ilMDBase
 __construct (int $a_rbac_id=0, int $a_obj_id=0, string $a_type='')
 constructor More...
 
 read ()
 
 setRBACId (int $a_id)
 
 getRBACId ()
 
 setObjId (int $a_id)
 
 getObjId ()
 
 setObjType (string $a_type)
 
 getObjType ()
 
 setMetaId (int $a_meta_id, bool $a_read_data=true)
 
 getMetaId ()
 
 setParentType (string $a_parent_type)
 
 getParentType ()
 
 setParentId (int $a_id)
 
 getParentId ()
 
 setExportMode (bool $a_export_mode=true)
 
 getExportMode ()
 
 validate ()
 
 update ()
 
 save ()
 
 delete ()
 
 toXML (ilXmlWriter $writer)
 

Static Public Member Functions

static _getId (int $a_rbac_id, int $a_obj_id)
 

Private Attributes

string $size = ''
 
string $installation_remarks = ''
 
ilMDLanguageItem $installation_remarks_language = null
 
string $other_platform_requirements = ''
 
ilMDLanguageItem $other_platform_requirements_language = null
 
string $duration = ''
 

Additional Inherited Members

- Protected Attributes inherited from ilMDBase
ilLogger $log
 
ilDBInterface $db
 

Detailed Description

Definition at line 26 of file class.ilMDTechnical.php.

Member Function Documentation

◆ __getFields()

ilMDTechnical::__getFields ( )
Returns
array<string, array<string, mixed>>

Definition at line 293 of file class.ilMDTechnical.php.

References getDuration(), getInstallationRemarks(), getInstallationRemarksLanguageCode(), ilMDBase\getObjId(), ilMDBase\getObjType(), getOtherPlatformRequirements(), getOtherPlatformRequirementsLanguageCode(), ilMDBase\getRBACId(), and getSize().

Referenced by save(), and update().

293  : array
294  {
295  return array(
296  'rbac_id' => array('integer', $this->getRBACId()),
297  'obj_id' => array('integer', $this->getObjId()),
298  'obj_type' => array('text', $this->getObjType()),
299  't_size' => array('text', $this->getSize()),
300  'ir' => array('text', $this->getInstallationRemarks()),
301  'ir_language' => array('text', $this->getInstallationRemarksLanguageCode()),
302  'opr' => array('text', $this->getOtherPlatformRequirements()),
303  'opr_language' => array('text', $this->getOtherPlatformRequirementsLanguageCode()),
304  'duration' => array('text', $this->getDuration())
305  );
306  }
getOtherPlatformRequirementsLanguageCode()
+ Here is the call graph for this function:
+ Here is the caller graph for this function:

◆ _getId()

static ilMDTechnical::_getId ( int  $a_rbac_id,
int  $a_obj_id 
)
static

Definition at line 393 of file class.ilMDTechnical.php.

References $DIC, $ilDB, $res, and ilDBConstants\FETCHMODE_OBJECT.

Referenced by ilMD\getTechnical().

393  : int
394  {
395  global $DIC;
396 
397  $ilDB = $DIC->database();
398 
399  $query = "SELECT meta_technical_id FROM il_meta_technical " .
400  "WHERE rbac_id = " . $ilDB->quote($a_rbac_id, 'integer') . " " .
401  "AND obj_id = " . $ilDB->quote($a_obj_id, 'integer');
402 
403  $res = $ilDB->query($query);
404  while ($row = $res->fetchRow(ilDBConstants::FETCHMODE_OBJECT)) {
405  return (int) $row->meta_technical_id;
406  }
407  return 0;
408  }
$res
Definition: ltiservices.php:69
global $DIC
Definition: feed.php:28
+ Here is the caller graph for this function:

◆ addFormat()

ilMDTechnical::addFormat ( )

Definition at line 73 of file class.ilMDTechnical.php.

References ilMDBase\getObjId(), ilMDBase\getObjType(), and ilMDBase\getRBACId().

73  : ilMDFormat
74  {
75  $for = new ilMDFormat($this->getRBACId(), $this->getObjId(), $this->getObjType());
76 
77  return $for;
78  }
+ Here is the call graph for this function:

◆ addLocation()

ilMDTechnical::addLocation ( )

Definition at line 99 of file class.ilMDTechnical.php.

References ilMDBase\getMetaId(), ilMDBase\getObjId(), ilMDBase\getObjType(), and ilMDBase\getRBACId().

99  : ilMDLocation
100  {
101  $loc = new ilMDLocation($this->getRBACId(), $this->getObjId(), $this->getObjType());
102  $loc->setParentId($this->getMetaId());
103  $loc->setParentType('meta_technical');
104 
105  return $loc;
106  }
+ Here is the call graph for this function:

◆ addOrComposite()

ilMDTechnical::addOrComposite ( )

Definition at line 157 of file class.ilMDTechnical.php.

References ilMDBase\getMetaId(), ilMDBase\getObjId(), ilMDBase\getObjType(), and ilMDBase\getRBACId().

158  {
159  $orc = new ilMDOrComposite($this->getRBACId(), $this->getObjId(), $this->getObjType());
160  $orc->setParentId($this->getMetaId());
161  $orc->setParentType('meta_technical');
162 
163  return $orc;
164  }
+ Here is the call graph for this function:

◆ addRequirement()

ilMDTechnical::addRequirement ( )

Definition at line 127 of file class.ilMDTechnical.php.

References ilMDBase\getMetaId(), ilMDBase\getObjId(), ilMDBase\getObjType(), and ilMDBase\getRBACId().

128  {
129  $rec = new ilMDRequirement($this->getRBACId(), $this->getObjId(), $this->getObjType());
130  $rec->setParentId($this->getMetaId());
131  $rec->setParentType('meta_technical');
132 
133  return $rec;
134  }
+ Here is the call graph for this function:

◆ delete()

ilMDTechnical::delete ( )

Definition at line 260 of file class.ilMDTechnical.php.

References $id, XapiProxy\$req, $res, getFormat(), getFormatIds(), getLocation(), getLocationIds(), ilMDBase\getMetaId(), getOrComposite(), getOrCompositeIds(), getRequirement(), and getRequirementIds().

260  : bool
261  {
262  if ($this->getMetaId()) {
263  $query = "DELETE FROM il_meta_technical " .
264  "WHERE meta_technical_id = " . $this->db->quote($this->getMetaId(), 'integer');
265  $res = $this->db->manipulate($query);
266 
267  foreach ($this->getFormatIds() as $id) {
268  $for = $this->getFormat($id);
269  $for->delete();
270  }
271 
272  foreach ($this->getLocationIds() as $id) {
273  $loc = $this->getLocation($id);
274  $loc->delete();
275  }
276  foreach ($this->getRequirementIds() as $id) {
277  $req = $this->getRequirement($id);
278  $req->delete();
279  }
280  foreach ($this->getOrCompositeIds() as $id) {
281  $orc = $this->getOrComposite($id);
282  $orc->delete();
283  }
284 
285  return true;
286  }
287  return false;
288  }
$res
Definition: ltiservices.php:69
getOrComposite(int $a_or_composite_id)
getFormat(int $a_format_id)
catch(\Exception $e) $req
Definition: xapiproxy.php:93
getLocation(int $a_location_id)
getRequirement(int $a_requirement_id)
$id
plugin.php for ilComponentBuildPluginInfoObjectiveTest::testAddPlugins
Definition: plugin.php:23
+ Here is the call graph for this function:

◆ getDuration()

ilMDTechnical::getDuration ( )

Definition at line 234 of file class.ilMDTechnical.php.

References $duration.

Referenced by __getFields(), and toXML().

234  : string
235  {
236  return $this->duration;
237  }
+ Here is the caller graph for this function:

◆ getFormat()

ilMDTechnical::getFormat ( int  $a_format_id)

Definition at line 62 of file class.ilMDTechnical.php.

References ilMDBase\getRBACId().

Referenced by delete(), and toXML().

62  : ?ilMDFormat
63  {
64  if (!$a_format_id) {
65  return null;
66  }
67  $for = new ilMDFormat($this->getRBACId(), $a_format_id);
68  $for->setMetaId($a_format_id);
69 
70  return $for;
71  }
+ Here is the call graph for this function:
+ Here is the caller graph for this function:

◆ getFormatIds()

ilMDTechnical::getFormatIds ( )
Returns
int[]

Definition at line 57 of file class.ilMDTechnical.php.

References ilMDFormat\_getIds(), ilMDBase\getObjId(), and ilMDBase\getRBACId().

Referenced by delete(), and toXML().

57  : array
58  {
59  return ilMDFormat::_getIds($this->getRBACId(), $this->getObjId());
60  }
static _getIds(int $a_rbac_id, int $a_obj_id)
+ Here is the call graph for this function:
+ Here is the caller graph for this function:

◆ getInstallationRemarks()

ilMDTechnical::getInstallationRemarks ( )

Definition at line 182 of file class.ilMDTechnical.php.

References $installation_remarks.

Referenced by __getFields(), and toXML().

182  : string
183  {
185  }
+ Here is the caller graph for this function:

◆ getInstallationRemarksLanguage()

ilMDTechnical::getInstallationRemarksLanguage ( )

Definition at line 192 of file class.ilMDTechnical.php.

193  {
194  return is_object($this->installation_remarks_language) ? $this->installation_remarks_language : null;
195  }

◆ getInstallationRemarksLanguageCode()

ilMDTechnical::getInstallationRemarksLanguageCode ( )

Definition at line 197 of file class.ilMDTechnical.php.

Referenced by __getFields(), and toXML().

197  : string
198  {
199  return is_object($this->installation_remarks_language) ? $this->installation_remarks_language->getLanguageCode() : '';
200  }
+ Here is the caller graph for this function:

◆ getLocation()

ilMDTechnical::getLocation ( int  $a_location_id)

Definition at line 88 of file class.ilMDTechnical.php.

Referenced by delete(), and toXML().

88  : ?ilMDLocation
89  {
90  if (!$a_location_id) {
91  return null;
92  }
93  $loc = new ilMDLocation();
94  $loc->setMetaId($a_location_id);
95 
96  return $loc;
97  }
+ Here is the caller graph for this function:

◆ getLocationIds()

ilMDTechnical::getLocationIds ( )
Returns
int[]

Definition at line 83 of file class.ilMDTechnical.php.

References ilMDLocation\_getIds(), ilMDBase\getMetaId(), ilMDBase\getObjId(), and ilMDBase\getRBACId().

Referenced by delete(), and toXML().

83  : array
84  {
85  return ilMDLocation::_getIds($this->getRBACId(), $this->getObjId(), $this->getMetaId(), 'meta_technical');
86  }
static _getIds(int $a_rbac_id, int $a_obj_id, int $a_parent_id, string $a_parent_type)
+ Here is the call graph for this function:
+ Here is the caller graph for this function:

◆ getOrComposite()

ilMDTechnical::getOrComposite ( int  $a_or_composite_id)

Definition at line 144 of file class.ilMDTechnical.php.

References ilMDBase\getMetaId(), ilMDBase\getObjId(), ilMDBase\getObjType(), and ilMDBase\getRBACId().

Referenced by delete(), and toXML().

144  : ?ilMDOrComposite
145  {
146  if (!$a_or_composite_id) {
147  return null;
148  }
149  $orc = new ilMDOrComposite($this->getRBACId(), $this->getObjId(), $this->getObjType());
150  $orc->setOrCompositeId($a_or_composite_id);
151  $orc->setParentId($this->getMetaId());
152  $orc->setParentType('meta_technical');
153 
154  return $orc;
155  }
+ Here is the call graph for this function:
+ Here is the caller graph for this function:

◆ getOrCompositeIds()

ilMDTechnical::getOrCompositeIds ( )
Returns
int[]

Definition at line 139 of file class.ilMDTechnical.php.

References ilMDOrComposite\_getIds(), ilMDBase\getMetaId(), ilMDBase\getObjId(), and ilMDBase\getRBACId().

Referenced by delete(), getPossibleSubelements(), and toXML().

139  : array
140  {
141  return ilMDOrComposite::_getIds($this->getRBACId(), $this->getObjId(), $this->getMetaId(), 'meta_technical');
142  }
static _getIds(int $a_rbac_id, int $a_obj_id, int $a_parent_id, string $a_parent_type, int $a_or_composite_id=0)
+ Here is the call graph for this function:
+ Here is the caller graph for this function:

◆ getOtherPlatformRequirements()

ilMDTechnical::getOtherPlatformRequirements ( )

Definition at line 207 of file class.ilMDTechnical.php.

References $other_platform_requirements.

Referenced by __getFields(), and toXML().

207  : string
208  {
210  }
string $other_platform_requirements
+ Here is the caller graph for this function:

◆ getOtherPlatformRequirementsLanguage()

ilMDTechnical::getOtherPlatformRequirementsLanguage ( )

Definition at line 217 of file class.ilMDTechnical.php.

218  {
219  return is_object($this->other_platform_requirements_language) ? $this->other_platform_requirements_language : null;
220  }

◆ getOtherPlatformRequirementsLanguageCode()

ilMDTechnical::getOtherPlatformRequirementsLanguageCode ( )

Definition at line 222 of file class.ilMDTechnical.php.

Referenced by __getFields(), and toXML().

222  : string
223  {
224  return is_object($this->other_platform_requirements_language)
225  ? $this->other_platform_requirements_language->getLanguageCode()
226  : '';
227  }
+ Here is the caller graph for this function:

◆ getPossibleSubelements()

ilMDTechnical::getPossibleSubelements ( )
Returns
array<string, string>

Definition at line 38 of file class.ilMDTechnical.php.

References getOrCompositeIds(), and getRequirementIds().

38  : array
39  {
40  $subs['Format'] = 'meta_format';
41  $subs['Location'] = 'meta_location';
42  if (!$this->getOrCompositeIds()) {
43  $subs['Requirement'] = 'meta_requirement';
44  }
45  if (!$this->getRequirementIds()) {
46  $subs['OrComposite'] = 'meta_or_composite';
47  }
48 
49  return $subs;
50  }
+ Here is the call graph for this function:

◆ getRequirement()

ilMDTechnical::getRequirement ( int  $a_requirement_id)

Definition at line 116 of file class.ilMDTechnical.php.

Referenced by delete(), and toXML().

116  : ?ilMDRequirement
117  {
118  if (!$a_requirement_id) {
119  return null;
120  }
121  $rec = new ilMDRequirement();
122  $rec->setMetaId($a_requirement_id);
123 
124  return $rec;
125  }
+ Here is the caller graph for this function:

◆ getRequirementIds()

ilMDTechnical::getRequirementIds ( )
Returns
int[]

Definition at line 111 of file class.ilMDTechnical.php.

References ilMDRequirement\_getIds(), ilMDBase\getMetaId(), ilMDBase\getObjId(), and ilMDBase\getRBACId().

Referenced by delete(), getPossibleSubelements(), and toXML().

111  : array
112  {
113  return ilMDRequirement::_getIds($this->getRBACId(), $this->getObjId(), $this->getMetaId(), 'meta_technical');
114  }
static _getIds(int $a_rbac_id, int $a_obj_id, int $a_parent_id, string $a_parent_type, int $a_or_composite_id=0)
+ Here is the call graph for this function:
+ Here is the caller graph for this function:

◆ getSize()

ilMDTechnical::getSize ( )

Definition at line 172 of file class.ilMDTechnical.php.

References $size.

Referenced by __getFields(), and toXML().

172  : string
173  {
174  return $this->size;
175  }
+ Here is the caller graph for this function:

◆ read()

ilMDTechnical::read ( )

Definition at line 308 of file class.ilMDTechnical.php.

References $res, ilDBConstants\FETCHMODE_OBJECT, ilMDBase\getMetaId(), setDuration(), setInstallationRemarks(), setInstallationRemarksLanguage(), ilMDBase\setObjId(), ilMDBase\setObjType(), setOtherPlatformRequirements(), setOtherPlatformRequirementsLanguage(), ilMDBase\setRBACId(), and setSize().

308  : bool
309  {
310  if ($this->getMetaId()) {
311  $query = "SELECT * FROM il_meta_technical " .
312  "WHERE meta_technical_id = " . $this->db->quote($this->getMetaId(), 'integer') . " ";
313 
314  $res = $this->db->query($query);
315  while ($row = $res->fetchRow(ilDBConstants::FETCHMODE_OBJECT)) {
316  $this->setRBACId((int) $row->rbac_id);
317  $this->setObjId((int) $row->obj_id);
318  $this->setObjType($row->obj_type);
319  $this->setSize($row->t_size ?? '');
320  $this->setInstallationRemarks($row->ir ?? '');
321  $this->setInstallationRemarksLanguage(new ilMDLanguageItem($row->ir_language ?? ''));
322  $this->setOtherPlatformRequirements($row->opr ?? '');
323  $this->setOtherPlatformRequirementsLanguage(new ilMDLanguageItem($row->opr_language ?? ''));
324  $this->setDuration($row->duration ?? '');
325  }
326  return true;
327  }
328  return false;
329  }
setDuration(string $a_val)
$res
Definition: ltiservices.php:69
setOtherPlatformRequirementsLanguage(ilMDLanguageItem $lng_obj)
setRBACId(int $a_id)
setOtherPlatformRequirements(string $a_val)
setSize(string $a_size)
setInstallationRemarksLanguage(ilMDLanguageItem $lng_obj)
setObjId(int $a_id)
setInstallationRemarks(string $a_val)
setObjType(string $a_type)
+ Here is the call graph for this function:

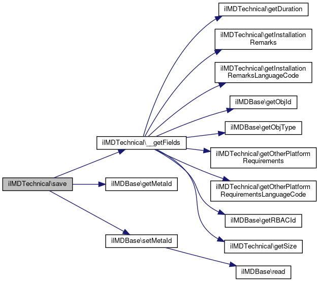
◆ save()

ilMDTechnical::save ( )

Definition at line 239 of file class.ilMDTechnical.php.

References __getFields(), ilMDBase\getMetaId(), and ilMDBase\setMetaId().

239  : int
240  {
241  $fields = $this->__getFields();
242  $fields['meta_technical_id'] = array('integer', $next_id = $this->db->nextId('il_meta_technical'));
243 
244  if ($this->db->insert('il_meta_technical', $fields)) {
245  $this->setMetaId($next_id);
246  return $this->getMetaId();
247  }
248  return 0;
249  }
setMetaId(int $a_meta_id, bool $a_read_data=true)
+ Here is the call graph for this function:

◆ setDuration()

ilMDTechnical::setDuration ( string  $a_val)

Definition at line 229 of file class.ilMDTechnical.php.

Referenced by read().

229  : void
230  {
231  $this->duration = $a_val;
232  }
+ Here is the caller graph for this function:

◆ setInstallationRemarks()

ilMDTechnical::setInstallationRemarks ( string  $a_val)

Definition at line 177 of file class.ilMDTechnical.php.

Referenced by read().

177  : void
178  {
179  $this->installation_remarks = $a_val;
180  }
+ Here is the caller graph for this function:

◆ setInstallationRemarksLanguage()

ilMDTechnical::setInstallationRemarksLanguage ( ilMDLanguageItem  $lng_obj)

Definition at line 187 of file class.ilMDTechnical.php.

Referenced by read().

187  : void
188  {
189  $this->installation_remarks_language = $lng_obj;
190  }
+ Here is the caller graph for this function:

◆ setOtherPlatformRequirements()

ilMDTechnical::setOtherPlatformRequirements ( string  $a_val)

Definition at line 202 of file class.ilMDTechnical.php.

Referenced by read().

202  : void
203  {
204  $this->other_platform_requirements = $a_val;
205  }
+ Here is the caller graph for this function:

◆ setOtherPlatformRequirementsLanguage()

ilMDTechnical::setOtherPlatformRequirementsLanguage ( ilMDLanguageItem  $lng_obj)

Definition at line 212 of file class.ilMDTechnical.php.

Referenced by read().

212  : void
213  {
214  $this->other_platform_requirements_language = $lng_obj;
215  }
+ Here is the caller graph for this function:

◆ setSize()

ilMDTechnical::setSize ( string  $a_size)

Definition at line 167 of file class.ilMDTechnical.php.

Referenced by read().

167  : void
168  {
169  $this->size = $a_size;
170  }
+ Here is the caller graph for this function:

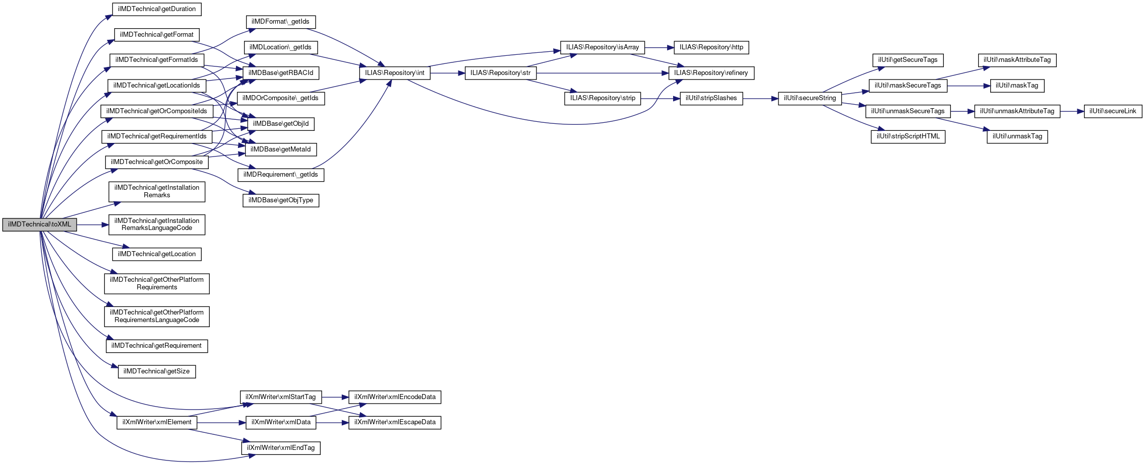
◆ toXML()

ilMDTechnical::toXML ( ilXmlWriter  $writer)

Definition at line 331 of file class.ilMDTechnical.php.

References $id, XapiProxy\$req, getDuration(), getFormat(), getFormatIds(), getInstallationRemarks(), getInstallationRemarksLanguageCode(), getLocation(), getLocationIds(), getOrComposite(), getOrCompositeIds(), getOtherPlatformRequirements(), getOtherPlatformRequirementsLanguageCode(), getRequirement(), getRequirementIds(), getSize(), ilXmlWriter\xmlElement(), ilXmlWriter\xmlEndTag(), and ilXmlWriter\xmlStartTag().

331  : void
332  {
333  $writer->xmlStartTag('Technical');
334 
335  // Format
336  foreach ($this->getFormatIds() as $id) {
337  $for = $this->getFormat($id);
338  $for->toXML($writer);
339  }
340 
341  // Size
342  if ($this->getSize() !== '') {
343  $writer->xmlElement('Size', null, $this->getSize());
344  }
345 
346  // Location
347  foreach ($this->getLocationIds() as $id) {
348  $loc = $this->getLocation($id);
349  $loc->toXML($writer);
350  }
351 
352  // Requirement
353  foreach ($this->getRequirementIds() as $id) {
354  $req = $this->getRequirement($id);
355  $req->toXML($writer);
356  }
357 
358  // OrComposite
359  foreach ($this->getOrCompositeIds() as $id) {
360  $orc = $this->getOrComposite($id);
361  $orc->toXML($writer);
362  }
363 
364  // InstallationRemarks
365  if ($this->getInstallationRemarks() !== '') {
366  $writer->xmlElement(
367  'InstallationRemarks',
368  array(
369  'Language' => $this->getInstallationRemarksLanguageCode() ?: 'en'
370  ),
371  $this->getInstallationRemarks()
372  );
373  }
374 
375  // OtherPlatformRequirements
376  if ($this->getOtherPlatformRequirements() !== '') {
377  $writer->xmlElement(
378  'OtherPlatformRequirements',
379  array(
380  'Language' => $this->getOtherPlatformRequirementsLanguageCode() ?: 'en'
381  ),
383  );
384  }
385  // Duration
386  if ($this->getDuration() !== '') {
387  $writer->xmlElement('Duration', null, $this->getDuration());
388  }
389 
390  $writer->xmlEndTag('Technical');
391  }
getOrComposite(int $a_or_composite_id)
getOtherPlatformRequirementsLanguageCode()
getFormat(int $a_format_id)
catch(\Exception $e) $req
Definition: xapiproxy.php:93
xmlEndTag(string $tag)
Writes an endtag.
getLocation(int $a_location_id)
getRequirement(int $a_requirement_id)
$id
plugin.php for ilComponentBuildPluginInfoObjectiveTest::testAddPlugins
Definition: plugin.php:23
xmlStartTag(string $tag, ?array $attrs=null, bool $empty=false, bool $encode=true, bool $escape=true)
Writes a starttag.
xmlElement(string $tag, $attrs=null, $data=null, $encode=true, $escape=true)
Writes a basic element (no children, just textual content)
+ Here is the call graph for this function:

◆ update()

ilMDTechnical::update ( )

Definition at line 251 of file class.ilMDTechnical.php.

References __getFields(), and ilMDBase\getMetaId().

251  : bool
252  {
253  return $this->getMetaId() && $this->db->update(
254  'il_meta_technical',
255  $this->__getFields(),
256  array("meta_technical_id" => array('integer', $this->getMetaId()))
257  );
258  }
+ Here is the call graph for this function:

Field Documentation

◆ $duration

string ilMDTechnical::$duration = ''
private

Definition at line 33 of file class.ilMDTechnical.php.

Referenced by getDuration().

◆ $installation_remarks

string ilMDTechnical::$installation_remarks = ''
private

Definition at line 29 of file class.ilMDTechnical.php.

Referenced by getInstallationRemarks().

◆ $installation_remarks_language

ilMDLanguageItem ilMDTechnical::$installation_remarks_language = null
private

Definition at line 30 of file class.ilMDTechnical.php.

◆ $other_platform_requirements

string ilMDTechnical::$other_platform_requirements = ''
private

Definition at line 31 of file class.ilMDTechnical.php.

Referenced by getOtherPlatformRequirements().

◆ $other_platform_requirements_language

ilMDLanguageItem ilMDTechnical::$other_platform_requirements_language = null
private

Definition at line 32 of file class.ilMDTechnical.php.

◆ $size

string ilMDTechnical::$size = ''
private

Definition at line 28 of file class.ilMDTechnical.php.

Referenced by getSize().


The documentation for this class was generated from the following file: