ILIAS  release_9 Revision v9.13-25-g2c18ec4c24f
ILIAS\HTTP\Services Class Reference

Class Services. More...

+ Inheritance diagram for ILIAS\HTTP\Services:
+ Collaboration diagram for ILIAS\HTTP\Services:

Public Member Functions

 __construct (Container $dic)
 Services constructor. More...
 
 durations ()
 
 wrapper ()
 
 raw ()
 
 request ()
 
 response ()
 
 cookieJar ()
 
 saveRequest (ServerRequestInterface $request)
 
 saveResponse (ResponseInterface $response)
 
 sendResponse ()
 
 close ()
 
 agent ()
 

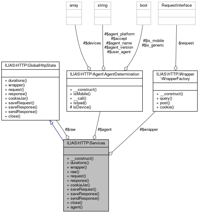
Protected Attributes

GlobalHttpState $raw
 
WrapperFactory $wrapper
 
AgentDetermination $agent
 

Detailed Description

Class Services.

Author
Fabian Schmid fs@st.nosp@m.uder.nosp@m.-raim.nosp@m.ann..nosp@m.ch This class only implements Services for backport compatibility. This will be removed in a future release of the Service class

Definition at line 37 of file Services.php.

Constructor & Destructor Documentation

◆ __construct()

ILIAS\HTTP\Services::__construct ( Container  $dic)

Services constructor.

Definition at line 46 of file Services.php.

References ILIAS\HTTP\Services\agent(), ILIAS\HTTP\Services\raw(), and ILIAS\HTTP\Services\wrapper().

47  {
48  $this->raw = new RawHTTPServices(
49  $dic['http.response_sender_strategy'],
50  $dic['http.cookie_jar_factory'],
51  $dic['http.request_factory'],
52  $dic['http.response_factory'],
53  $dic['http.duration_factory']
54  );
55  $this->wrapper = new WrapperFactory($this->raw->request());
56  $this->agent = new AgentDetermination();
57  }
$dic
Definition: result.php:32
+ Here is the call graph for this function:

Member Function Documentation

◆ agent()

ILIAS\HTTP\Services::agent ( )

Definition at line 137 of file Services.php.

References ILIAS\HTTP\Services\$agent.

Referenced by ILIAS\HTTP\Services\__construct().

137  : AgentDetermination
138  {
139  return $this->agent;
140  }
AgentDetermination $agent
Definition: Services.php:41
+ Here is the caller graph for this function:

◆ close()

ILIAS\HTTP\Services::close ( )

Implements ILIAS\HTTP\GlobalHttpState.

Definition at line 132 of file Services.php.

References ILIAS\HTTP\Services\raw().

132  : void
133  {
134  $this->raw()->close();
135  }
+ Here is the call graph for this function:

◆ cookieJar()

ILIAS\HTTP\Services::cookieJar ( )
Deprecated:
Please use $this->wrapper() in most cases.
See also
Services::wrapper();

Implements ILIAS\HTTP\GlobalHttpState.

Definition at line 103 of file Services.php.

References ILIAS\HTTP\Services\raw().

103  : CookieJar
104  {
105  return $this->raw()->cookieJar();
106  }
+ Here is the call graph for this function:

◆ durations()

ILIAS\HTTP\Services::durations ( )

Implements ILIAS\HTTP\GlobalHttpState.

Definition at line 59 of file Services.php.

References ILIAS\HTTP\Services\raw().

59  : DurationFactory
60  {
61  return $this->raw->durations();
62  }
+ Here is the call graph for this function:

◆ raw()

◆ request()

ILIAS\HTTP\Services::request ( )
Deprecated:
Please use $this->wrapper() in most cases.
See also
Services::wrapper();

Implements ILIAS\HTTP\GlobalHttpState.

Definition at line 83 of file Services.php.

References ILIAS\HTTP\Services\raw().

Referenced by ilWebDAVMountInstructionsGUI\__construct(), and ilWebAccessChecker\__construct().

84  {
85  return $this->raw()->request();
86  }
This file is part of ILIAS, a powerful learning management system published by ILIAS open source e-Le...
+ Here is the call graph for this function:
+ Here is the caller graph for this function:

◆ response()

ILIAS\HTTP\Services::response ( )
Deprecated:
Please use $this->wrapper() in most cases.
See also
Services::wrapper();

Implements ILIAS\HTTP\GlobalHttpState.

Definition at line 93 of file Services.php.

References ILIAS\HTTP\Services\raw().

93  : ResponseInterface
94  {
95  return $this->raw()->response();
96  }
+ Here is the call graph for this function:

◆ saveRequest()

ILIAS\HTTP\Services::saveRequest ( ServerRequestInterface  $request)

Implements ILIAS\HTTP\GlobalHttpState.

Definition at line 111 of file Services.php.

References ILIAS\HTTP\Services\raw().

111  : void
112  {
113  $this->raw()->saveRequest($request);
114  }
+ Here is the call graph for this function:

◆ saveResponse()

ILIAS\HTTP\Services::saveResponse ( ResponseInterface  $response)

Implements ILIAS\HTTP\GlobalHttpState.

Definition at line 119 of file Services.php.

References ILIAS\HTTP\Services\raw().

119  : void
120  {
121  $this->raw()->saveResponse($response);
122  }
$response
Definition: xapitoken.php:93
+ Here is the call graph for this function:

◆ sendResponse()

ILIAS\HTTP\Services::sendResponse ( )

Implements ILIAS\HTTP\GlobalHttpState.

Definition at line 127 of file Services.php.

References ILIAS\HTTP\Services\raw().

127  : void
128  {
129  $this->raw()->sendResponse();
130  }
+ Here is the call graph for this function:

◆ wrapper()

ILIAS\HTTP\Services::wrapper ( )

Implements ILIAS\HTTP\GlobalHttpState.

Definition at line 64 of file Services.php.

References ILIAS\HTTP\Services\$wrapper.

Referenced by ILIAS\HTTP\Services\__construct().

64  : WrapperFactory
65  {
66  return $this->wrapper;
67  }
WrapperFactory $wrapper
Definition: Services.php:40
+ Here is the caller graph for this function:

Field Documentation

◆ $agent

AgentDetermination ILIAS\HTTP\Services::$agent
protected

Definition at line 41 of file Services.php.

Referenced by ILIAS\HTTP\Services\agent().

◆ $raw

GlobalHttpState ILIAS\HTTP\Services::$raw
protected

Definition at line 39 of file Services.php.

Referenced by ILIAS\HTTP\Services\raw().

◆ $wrapper

WrapperFactory ILIAS\HTTP\Services::$wrapper
protected

Definition at line 40 of file Services.php.

Referenced by ILIAS\HTTP\Services\wrapper().


The documentation for this class was generated from the following file: