ILIAS  release_9 Revision v9.13-25-g2c18ec4c24f
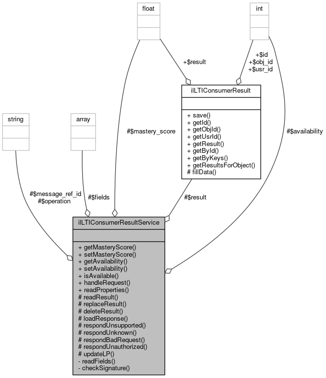
ilLTIConsumerResultService Class Reference
+ Collaboration diagram for ilLTIConsumerResultService:

Public Member Functions

 getMasteryScore ()
 
 setMasteryScore (float $mastery_score)
 
 getAvailability ()
 
 setAvailability (int $availability)
 
 isAvailable ()
 
 handleRequest ()
 Handle an incoming request from the LTI tool provider. More...
 
 readProperties (int $a_obj_id)
 Read the LTI Consumer object properties. More...
 

Protected Member Functions

 readResult (\SimpleXMLElement $request)
 Read a stored result. More...
 
 replaceResult (\SimpleXMLElement $request)
 Replace a stored result. More...
 
 deleteResult (\SimpleXMLElement $request)
 Delete a stored result. More...
 
 loadResponse ($a_name)
 Load the XML template for the response. More...
 
 respondUnsupported ()
 Send a response that the operation is not supported This depends on the status of the object. More...
 
 respondUnknown ()
 Send a "unknown operation" response. More...
 
 respondBadRequest (?string $message=null)
 Send a "bad request" response. More...
 
 respondUnauthorized (?string $message=null)
 Send an "unauthorized" response. More...
 
 updateLP ()
 

Protected Attributes

ilLTIConsumerResult $result = null
 
int $availability = 0
 
float $mastery_score = 1
 
array $fields = array()
 
string $message_ref_id = ''
 
string $operation = ''
 

Private Member Functions

 readFields (int $a_obj_id)
 Read the LTI Consumer object fields. More...
 
 checkSignature (string $a_key, string $a_secret)
 Check the reqest signature. More...
 

Detailed Description

Definition at line 25 of file class.ilLTIConsumerResultService.php.

Member Function Documentation

◆ checkSignature()

ilLTIConsumerResultService::checkSignature ( string  $a_key,
string  $a_secret 
)
private

Check the reqest signature.

Returns
bool|Exception Exception or true

Definition at line 361 of file class.ilLTIConsumerResultService.php.

References Vendor\Package\$e, and $server.

Referenced by handleRequest().

362  {
363  $store = new TrivialOAuthDataStore();
364  $store->add_consumer($a_key, $a_secret);
365 
366  $server = new \ILIAS\LTIOAuth\OAuthServer($store);
367  $method = new \ILIAS\LTIOAuth\OAuthSignatureMethod_HMAC_SHA1();
368  $server->add_signature_method($method);
369 
370  $request = \ILIAS\LTIOAuth\OAuthRequest::from_request();
371  try {
372  $server->verify_request($request);
373  } catch (Exception $e) {
374  return $e;
375  }
376  return true;
377  }
A Trivial memory-based store - no support for tokens.
$server
+ Here is the caller graph for this function:

◆ deleteResult()

ilLTIConsumerResultService::deleteResult ( \SimpleXMLElement  $request)
protected

Delete a stored result.

Definition at line 211 of file class.ilLTIConsumerResultService.php.

References $response, ILIAS\UI\examples\Symbol\Glyph\Header\header(), loadResponse(), ilLPStatus\LP_STATUS_IN_PROGRESS_NUM, and ilLPStatus\writeStatus().

Referenced by handleRequest().

211  : void
212  {
213  $this->result->result = null;
214  $this->result->save();
215 
217  $lp_percentage = 0;
218  ilLPStatus::writeStatus($this->result->obj_id, $this->result->usr_id, $lp_status, $lp_percentage, true);
219 
220  $code = "success";
221  $severity = "status";
222 
223  $response = $this->loadResponse('deleteResult.xml');
224  $response = str_replace('{message_id}', md5((string) rand(0, 999_999_999)), $response);
225  $response = str_replace('{message_ref_id}', $this->message_ref_id, $response);
226  $response = str_replace('{operation}', $this->operation, $response);
227  $response = str_replace('{code}', $code, $response);
228  $response = str_replace('{severity}', $severity, $response);
229 
230  header('Content-type: application/xml');
231  echo $response;
232  }
const LP_STATUS_IN_PROGRESS_NUM
$response
Definition: xapitoken.php:93
loadResponse($a_name)
Load the XML template for the response.
static writeStatus(int $a_obj_id, int $a_user_id, int $a_status, int $a_percentage=0, bool $a_force_per=false, ?int &$a_old_status=self::LP_STATUS_NOT_ATTEMPTED_NUM)
Write status for user and object.
+ Here is the call graph for this function:
+ Here is the caller graph for this function:

◆ getAvailability()

ilLTIConsumerResultService::getAvailability ( )

Definition at line 67 of file class.ilLTIConsumerResultService.php.

References $availability.

67  : int
68  {
69  return $this->availability;
70  }

◆ getMasteryScore()

ilLTIConsumerResultService::getMasteryScore ( )

Definition at line 57 of file class.ilLTIConsumerResultService.php.

References $mastery_score.

Referenced by replaceResult().

57  : float
58  {
59  return $this->mastery_score;
60  }
+ Here is the caller graph for this function:

◆ handleRequest()

ilLTIConsumerResultService::handleRequest ( )

Handle an incoming request from the LTI tool provider.

Definition at line 88 of file class.ilLTIConsumerResultService.php.

References $token, checkSignature(), deleteResult(), ilLTIConsumerResult\getByKeys(), ilCmiXapiAuthToken\getInstanceByToken(), isAvailable(), readFields(), readProperties(), readResult(), replaceResult(), respondBadRequest(), respondUnauthorized(), respondUnknown(), respondUnsupported(), and updateLP().

88  : void
89  {
90  try {
91  // get the request as xml
92  $xml = simplexml_load_file('php://input');
93  $this->message_ref_id = (string) $xml->imsx_POXHeader->imsx_POXRequestHeaderInfo->imsx_messageIdentifier;
94  // $request = current($xml->imsx_POXBody->children());
95  $request = $xml->imsx_POXBody->children()[0];
96  $this->operation = str_replace('Request', '', $request->getName());
97 
98  $token = ilCmiXapiAuthToken::getInstanceByToken((string) $request->resultRecord->sourcedGUID->sourcedId);
99 
100  $this->result = ilLTIConsumerResult::getByKeys($token->getObjId(), $token->getUsrId(), false);
101  if (empty($this->result)) {
102  $this->respondUnauthorized("lti_consumer_results_id not found!");
103  return;
104  }
105 
106 
107  // check the object status
108  $this->readProperties($this->result->obj_id);
109 
110  if (!$this->isAvailable()) {
111  $this->respondUnsupported();
112  return;
113  }
114 
115  // Verify the signature
116  $this->readFields($this->result->obj_id);
117  $result = $this->checkSignature($this->fields['KEY'], $this->fields['SECRET']);
118  if ($result instanceof Exception) {
119  $this->respondUnauthorized($result->getMessage());
120  return;
121  }
122 
123  // Dispatch the operation
124  switch ($this->operation) {
125  case 'readResult':
126  $this->readResult($request);
127  break;
128 
129  case 'replaceResult':
130  $this->replaceResult($request);
131  $this->updateLP();
132  break;
133 
134  case 'deleteResult':
135  $this->deleteResult($request);
136  $this->updateLP();
137  break;
138 
139  default:
140  $this->respondUnknown();
141  break;
142  }
143  } catch (Exception $exception) {
144  $this->respondBadRequest($exception->getMessage());
145  }
146  }
readFields(int $a_obj_id)
Read the LTI Consumer object fields.
respondUnknown()
Send a "unknown operation" response.
respondBadRequest(?string $message=null)
Send a "bad request" response.
checkSignature(string $a_key, string $a_secret)
Check the reqest signature.
static getInstanceByToken(string $token)
deleteResult(\SimpleXMLElement $request)
Delete a stored result.
respondUnauthorized(?string $message=null)
Send an "unauthorized" response.
readProperties(int $a_obj_id)
Read the LTI Consumer object properties.
$token
Definition: xapitoken.php:70
respondUnsupported()
Send a response that the operation is not supported This depends on the status of the object...
static getByKeys(int $a_obj_id, int $a_usr_id, ?bool $a_create=false)
Get a result by object and user key.
replaceResult(\SimpleXMLElement $request)
Replace a stored result.
readResult(\SimpleXMLElement $request)
Read a stored result.
+ Here is the call graph for this function:

◆ isAvailable()

ilLTIConsumerResultService::isAvailable ( )

Definition at line 77 of file class.ilLTIConsumerResultService.php.

Referenced by handleRequest().

77  : bool
78  {
79  if ($this->availability == 0) {
80  return false;
81  }
82  return true;
83  }
+ Here is the caller graph for this function:

◆ loadResponse()

ilLTIConsumerResultService::loadResponse (   $a_name)
protected

Load the XML template for the response.

Parameters
stringfile name
Returns
string file content

Definition at line 240 of file class.ilLTIConsumerResultService.php.

Referenced by deleteResult(), readResult(), replaceResult(), respondUnknown(), and respondUnsupported().

240  : string
241  {
242  return file_get_contents('./Modules/LTIConsumer/responses/' . $a_name);
243  }
+ Here is the caller graph for this function:

◆ readFields()

ilLTIConsumerResultService::readFields ( int  $a_obj_id)
private

Read the LTI Consumer object fields.

Definition at line 330 of file class.ilLTIConsumerResultService.php.

References $DIC, and $res.

Referenced by handleRequest().

330  : void
331  {
332  global $DIC;
333 
334  $query = "
335  SELECT lti_ext_provider.provider_key, lti_ext_provider.provider_secret, lti_consumer_settings.launch_key, lti_consumer_settings.launch_secret
336  FROM lti_ext_provider, lti_consumer_settings
337  WHERE lti_ext_provider.id = lti_consumer_settings.provider_id
338  AND lti_consumer_settings.obj_id = %s
339  ";
340 
341  $res = $DIC->database()->queryF($query, array('integer'), array($a_obj_id));
342 
343  while ($row = $DIC->database()->fetchAssoc($res)) {
344  if (strlen($row["launch_key"]) > 0) {
345  $this->fields["KEY"] = $row["launch_key"];
346  } else {
347  $this->fields["KEY"] = $row["provider_key"];
348  }
349  if (strlen($row["launch_key"]) > 0) {
350  $this->fields["SECRET"] = $row["launch_secret"];
351  } else {
352  $this->fields["SECRET"] = $row["provider_secret"];
353  }
354  }
355  }
$res
Definition: ltiservices.php:69
global $DIC
Definition: feed.php:28
+ Here is the caller graph for this function:

◆ readProperties()

ilLTIConsumerResultService::readProperties ( int  $a_obj_id)

Read the LTI Consumer object properties.

Definition at line 307 of file class.ilLTIConsumerResultService.php.

References $DIC, $res, setAvailability(), and setMasteryScore().

Referenced by handleRequest().

307  : void
308  {
309  global $DIC;
310 
311  $query = "
312  SELECT lti_ext_provider.availability, lti_consumer_settings.mastery_score
313  FROM lti_ext_provider, lti_consumer_settings
314  WHERE lti_ext_provider.id = lti_consumer_settings.provider_id
315  AND lti_consumer_settings.obj_id = %s
316  ";
317 
318  $res = $DIC->database()->queryF($query, array('integer'), array($a_obj_id));
319 
320  if ($row = $DIC->database()->fetchAssoc($res)) {
321  //$this->properties = $row;
322  $this->setAvailability((int) $row['availability']);
323  $this->setMasteryScore((float) $row['mastery_score']);
324  }
325  }
$res
Definition: ltiservices.php:69
global $DIC
Definition: feed.php:28
+ Here is the call graph for this function:
+ Here is the caller graph for this function:

◆ readResult()

ilLTIConsumerResultService::readResult ( \SimpleXMLElement  $request)
protected

Read a stored result.

Definition at line 151 of file class.ilLTIConsumerResultService.php.

References $response, ILIAS\UI\examples\Symbol\Glyph\Header\header(), and loadResponse().

Referenced by handleRequest().

151  : void
152  {
153  $response = $this->loadResponse('readResult.xml');
154  $response = str_replace('{message_id}', md5((string) rand(0, 999_999_999)), $response);
155  $response = str_replace('{message_ref_id}', $this->message_ref_id, $response);
156  $response = str_replace('{operation}', $this->operation, $response);
157  $response = str_replace('{result}', (string) $this->result->result, $response);
158 
159  header('Content-type: application/xml');
160  echo $response;
161  }
$response
Definition: xapitoken.php:93
loadResponse($a_name)
Load the XML template for the response.
+ Here is the call graph for this function:
+ Here is the caller graph for this function:

◆ replaceResult()

ilLTIConsumerResultService::replaceResult ( \SimpleXMLElement  $request)
protected

Replace a stored result.

Definition at line 166 of file class.ilLTIConsumerResultService.php.

References $response, getMasteryScore(), ILIAS\UI\examples\Symbol\Glyph\Header\header(), if, ILIAS\Repository\int(), loadResponse(), ilLPStatus\LP_STATUS_COMPLETED_NUM, ilLPStatus\LP_STATUS_IN_PROGRESS_NUM, ilLTIConsumerResult\save(), and ilLPStatus\writeStatus().

Referenced by handleRequest().

166  : void
167  {
168  $result = (string) $request->resultRecord->result->resultScore->textString;
169  if (!is_numeric($result)) {
170  $code = "failure";
171  $severity = "status";
172  $description = "The result is not a number.";
173  } elseif ($result < 0 or $result > 1) {
174  $code = "failure";
175  $severity = "status";
176  $description = "The result is out of range from 0 to 1.";
177  } else {
178  $this->result->result = (float) $result;
179  $this->result->save();
180 
181  if ($result >= $this->getMasteryScore()) {
183  } else {
185  }
186  $lp_percentage = (int) round(100 * $result);
187 
188  // Mantis #37080
189  ilLPStatus::writeStatus($this->result->obj_id, $this->result->usr_id, $lp_status, $lp_percentage, true);
190 
191  $code = "success";
192  $severity = "status";
193  $description = sprintf("Score for %s is now %s", $this->result->id, $this->result->result);
194  }
195 
196  $response = $this->loadResponse('replaceResult.xml');
197  $response = str_replace('{message_id}', md5((string) rand(0, 999_999_999)), $response);
198  $response = str_replace('{message_ref_id}', $this->message_ref_id, $response);
199  $response = str_replace('{operation}', $this->operation, $response);
200  $response = str_replace('{code}', $code, $response);
201  $response = str_replace('{severity}', $severity, $response);
202  $response = str_replace('{description}', $description, $response);
203 
204  header('Content-type: application/xml');
205  echo $response;
206  }
const LP_STATUS_COMPLETED_NUM
const LP_STATUS_IN_PROGRESS_NUM
$response
Definition: xapitoken.php:93
save()
Save a result object.
if(!file_exists(getcwd() . '/ilias.ini.php'))
Definition: confirmReg.php:21
loadResponse($a_name)
Load the XML template for the response.
static writeStatus(int $a_obj_id, int $a_user_id, int $a_status, int $a_percentage=0, bool $a_force_per=false, ?int &$a_old_status=self::LP_STATUS_NOT_ATTEMPTED_NUM)
Write status for user and object.
+ Here is the call graph for this function:
+ Here is the caller graph for this function:

◆ respondBadRequest()

ilLTIConsumerResultService::respondBadRequest ( ?string  $message = null)
protected

Send a "bad request" response.

Definition at line 278 of file class.ilLTIConsumerResultService.php.

References $message, and ILIAS\UI\examples\Symbol\Glyph\Header\header().

Referenced by handleRequest().

278  : void
279  {
280  header('HTTP/1.1 400 Bad Request');
281  header('Content-type: text/plain');
282  if (isset($message)) {
283  echo $message;
284  } else {
285  echo 'This is not a well-formed LTI Basic Outcomes Service request.';
286  }
287  }
$message
Definition: xapiexit.php:32
+ Here is the call graph for this function:
+ Here is the caller graph for this function:

◆ respondUnauthorized()

ilLTIConsumerResultService::respondUnauthorized ( ?string  $message = null)
protected

Send an "unauthorized" response.

Parameters
string | null$messageresponse message

Definition at line 293 of file class.ilLTIConsumerResultService.php.

References $message, and ILIAS\UI\examples\Symbol\Glyph\Header\header().

Referenced by handleRequest().

293  : void
294  {
295  header('HTTP/1.1 401 Unauthorized');
296  header('Content-type: text/plain');
297  if (isset($message)) {
298  echo $message;
299  } else {
300  echo 'This request could not be authorized.';
301  }
302  }
$message
Definition: xapiexit.php:32
+ Here is the call graph for this function:
+ Here is the caller graph for this function:

◆ respondUnknown()

ilLTIConsumerResultService::respondUnknown ( )
protected

Send a "unknown operation" response.

Definition at line 264 of file class.ilLTIConsumerResultService.php.

References $response, ILIAS\UI\examples\Symbol\Glyph\Header\header(), and loadResponse().

Referenced by handleRequest().

264  : void
265  {
266  $response = $this->loadResponse('unknown.xml');
267  $response = str_replace('{message_id}', md5((string) rand(0, 999_999_999)), $response);
268  $response = str_replace('{message_ref_id}', $this->message_ref_id, $response);
269  $response = str_replace('{operation}', $this->operation, $response);
270 
271  header('Content-type: application/xml');
272  echo $response;
273  }
$response
Definition: xapitoken.php:93
loadResponse($a_name)
Load the XML template for the response.
+ Here is the call graph for this function:
+ Here is the caller graph for this function:

◆ respondUnsupported()

ilLTIConsumerResultService::respondUnsupported ( )
protected

Send a response that the operation is not supported This depends on the status of the object.

Definition at line 250 of file class.ilLTIConsumerResultService.php.

References $response, ILIAS\UI\examples\Symbol\Glyph\Header\header(), and loadResponse().

Referenced by handleRequest().

250  : void
251  {
252  $response = $this->loadResponse('unsupported.xml');
253  $response = str_replace('{message_id}', md5((string) rand(0, 999_999_999)), $response);
254  $response = str_replace('{message_ref_id}', $this->message_ref_id, $response);
255  $response = str_replace('{operation}', $this->operation, $response);
256 
257  header('Content-type: application/xml');
258  echo $response;
259  }
$response
Definition: xapitoken.php:93
loadResponse($a_name)
Load the XML template for the response.
+ Here is the call graph for this function:
+ Here is the caller graph for this function:

◆ setAvailability()

ilLTIConsumerResultService::setAvailability ( int  $availability)

Definition at line 72 of file class.ilLTIConsumerResultService.php.

References $availability.

Referenced by readProperties().

72  : void
73  {
74  $this->availability = $availability;
75  }
+ Here is the caller graph for this function:

◆ setMasteryScore()

ilLTIConsumerResultService::setMasteryScore ( float  $mastery_score)

Definition at line 62 of file class.ilLTIConsumerResultService.php.

References $mastery_score.

Referenced by readProperties().

62  : void
63  {
64  $this->mastery_score = $mastery_score;
65  }
+ Here is the caller graph for this function:

◆ updateLP()

ilLTIConsumerResultService::updateLP ( )
protected

Definition at line 379 of file class.ilLTIConsumerResultService.php.

References ilLPStatusWrapper\_updateStatus().

Referenced by handleRequest().

379  : void
380  {
381  if (!($this->result instanceof ilLTIConsumerResult)) {
382  return;
383  }
384 
385  ilLPStatusWrapper::_updateStatus($this->result->getObjId(), $this->result->getUsrId());
386  }
static _updateStatus(int $a_obj_id, int $a_usr_id, ?object $a_obj=null, bool $a_percentage=false, bool $a_force_raise=false)
+ Here is the call graph for this function:
+ Here is the caller graph for this function:

Field Documentation

◆ $availability

int ilLTIConsumerResultService::$availability = 0
protected

Definition at line 35 of file class.ilLTIConsumerResultService.php.

Referenced by getAvailability(), and setAvailability().

◆ $fields

array ilLTIConsumerResultService::$fields = array()
protected

Definition at line 45 of file class.ilLTIConsumerResultService.php.

◆ $mastery_score

float ilLTIConsumerResultService::$mastery_score = 1
protected

Definition at line 40 of file class.ilLTIConsumerResultService.php.

Referenced by getMasteryScore(), and setMasteryScore().

◆ $message_ref_id

string ilLTIConsumerResultService::$message_ref_id = ''
protected

Definition at line 50 of file class.ilLTIConsumerResultService.php.

◆ $operation

string ilLTIConsumerResultService::$operation = ''
protected

Definition at line 54 of file class.ilLTIConsumerResultService.php.

◆ $result

ilLTIConsumerResult ilLTIConsumerResultService::$result = null
protected

Definition at line 30 of file class.ilLTIConsumerResultService.php.


The documentation for this class was generated from the following file: