ILIAS  release_9 Revision v9.13-25-g2c18ec4c24f
ilLanguageMetricsCollectedObjective Class Reference
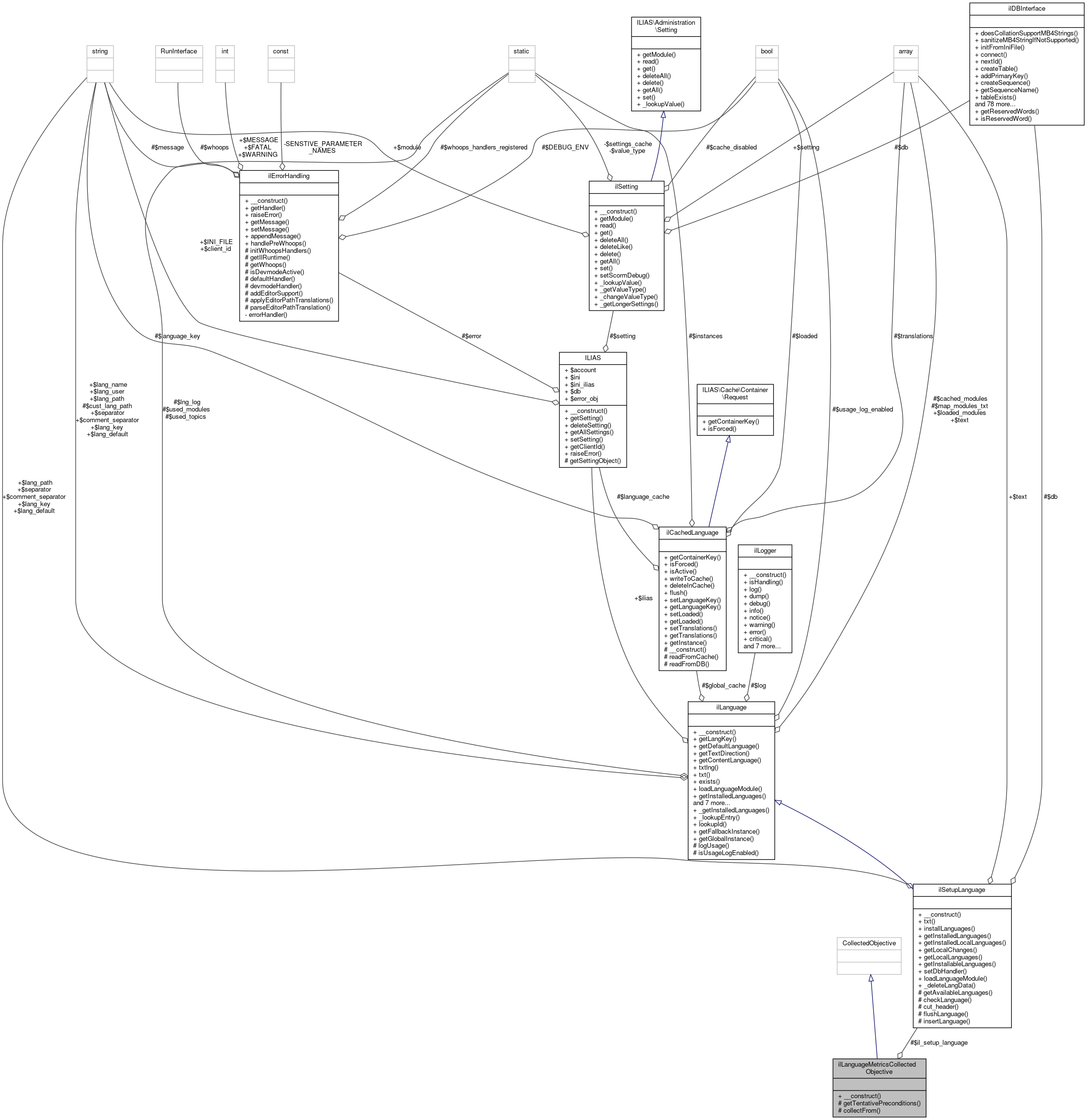
+ Inheritance diagram for ilLanguageMetricsCollectedObjective:
+ Collaboration diagram for ilLanguageMetricsCollectedObjective:

Public Member Functions

 __construct (Setup\Metrics\Storage $storage, \ilSetupLanguage $il_setup_language)
 

Protected Member Functions

 getTentativePreconditions (Setup\Environment $environment)
 
 collectFrom (Setup\Environment $environment, Setup\Metrics\Storage $storage)
 

Protected Attributes

ilSetupLanguage $il_setup_language
 

Detailed Description

Constructor & Destructor Documentation

◆ __construct()

ilLanguageMetricsCollectedObjective::__construct ( Setup\Metrics\Storage  $storage,
\ilSetupLanguage  $il_setup_language 
)

Definition at line 28 of file class.ilLanguageMetricsCollectedObjective.php.

References $il_setup_language, and ILIAS\MetaData\Repository\Validation\Data\__construct().

31  {
32  parent::__construct($storage);
33  $this->il_setup_language = $il_setup_language;
34  }
__construct(VocabulariesInterface $vocabularies)
+ Here is the call graph for this function:

Member Function Documentation

◆ collectFrom()

ilLanguageMetricsCollectedObjective::collectFrom ( Setup\Environment  $environment,
Setup\Metrics\Storage  $storage 
)
protected

Definition at line 50 of file class.ilLanguageMetricsCollectedObjective.php.

References $GLOBALS, and $lang.

50  : void
51  {
52  $client_ini = $environment->getResource(Setup\Environment::RESOURCE_CLIENT_INI);
53  if ($client_ini) {
54  $storage->storeConfigText(
55  "default_language",
56  $client_ini->readVariable("language", "default"),
57  "The language that is used by default."
58  );
59  }
60 
61  $db = $environment->getResource(Setup\Environment::RESOURCE_DATABASE);
62  if (!($db instanceof \ilDBInterface)) {
63  return;
64  }
65  $this->il_setup_language->setDbHandler($db);
66 
67  // TODO: Remove this once ilSetupLanguage (or a successor) supports proper
68  // DI for all methods.
69  $GLOBALS["ilDB"] = $db;
70 
71  $installed_languages = [];
72  $local_languages = $this->il_setup_language->getLocalLanguages();
73  foreach ($this->il_setup_language->getInstalledLanguages() as $lang) {
74  $local_file = new Setup\Metrics\Metric(
75  Setup\Metrics\Metric::STABILITY_STABLE,
76  Setup\Metrics\Metric::TYPE_BOOL,
77  in_array($lang, $local_languages, true),
78  "Is there a local language file for the language?"
79  );
80  $local_changes = new Setup\Metrics\Metric(
81  Setup\Metrics\Metric::STABILITY_STABLE,
82  Setup\Metrics\Metric::TYPE_BOOL,
83  count($this->il_setup_language->getLocalChanges($lang)) > 0,
84  "Are there local changes for the language?"
85  );
86  $installed_languages[$lang] = new Setup\Metrics\Metric(
87  Setup\Metrics\Metric::STABILITY_STABLE,
88  Setup\Metrics\Metric::TYPE_COLLECTION,
89  [
90  "local_file" => $local_file,
91  "local_changes" => $local_changes
92  ]
93  );
94  }
95  $installed_languages = new Setup\Metrics\Metric(
96  Setup\Metrics\Metric::STABILITY_STABLE,
97  Setup\Metrics\Metric::TYPE_COLLECTION,
98  $installed_languages
99  );
100  $storage->store(
101  "installed_languages",
102  $installed_languages
103  );
104  }
$GLOBALS["DIC"]
Definition: wac.php:31
$lang
Definition: xapiexit.php:26

◆ getTentativePreconditions()

ilLanguageMetricsCollectedObjective::getTentativePreconditions ( Setup\Environment  $environment)
protected

Definition at line 39 of file class.ilLanguageMetricsCollectedObjective.php.

39  : array
40  {
41  return [
44  ];
45  }

Field Documentation

◆ $il_setup_language

ilSetupLanguage ilLanguageMetricsCollectedObjective::$il_setup_language
protected

Definition at line 26 of file class.ilLanguageMetricsCollectedObjective.php.

Referenced by __construct().


The documentation for this class was generated from the following file: