ILIAS  trunk Revision v12.0_alpha-1338-g8f7e531aa3c
nusoap_client Class Reference

[nu]soapclient higher level class for easy usage. More...

+ Inheritance diagram for nusoap_client:
+ Collaboration diagram for nusoap_client:

Public Member Functions

 __construct ($endpoint, $wsdl=false, $proxyhost=false, $proxyport=false, $proxyusername=false, $proxypassword=false, $timeout=0, $response_timeout=30)
 constructor More...
 
 call ($operation, $params=array(), $namespace='http://tempuri.org', $soapAction='', $headers=false, $rpcParams=null, $style='rpc', $use='encoded')
 calls method, returns PHP native type More...
 
 checkWSDL ()
 check WSDL passed as an instance or pulled from an endpoint More...
 
 loadWSDL ()
 instantiate wsdl object and parse wsdl file More...
 
 getOperationData ($operation)
 get available data pertaining to an operation More...
 
 send ($msg, $soapaction='', $timeout=0, $response_timeout=30)
 send the SOAP message More...
 
 parseResponse ($headers, $data)
 processes SOAP message returned from server More...
 
 setCurlOption ($option, $value)
 sets user-specified cURL options More...
 
 setEndpoint ($endpoint)
 sets the SOAP endpoint, which can override WSDL More...
 
 setHeaders ($headers)
 set the SOAP headers More...
 
 getHeaders ()
 get the SOAP response headers (namespace resolution incomplete) More...
 
 getHeader ()
 get the SOAP response Header (parsed) More...
 
 setHTTPProxy ($proxyhost, $proxyport, $proxyusername='', $proxypassword='')
 set proxy info here More...
 
 setCredentials ($username, $password, $authtype='basic', $certRequest=array())
 if authenticating, set user credentials here More...
 
 setHTTPEncoding ($enc='gzip, deflate')
 use HTTP encoding More...
 
 setUseCURL ($use)
 Set whether to try to use cURL connections if possible. More...
 
 useHTTPPersistentConnection ()
 use HTTP persistent connections if possible More...
 
 getDefaultRpcParams ()
 gets the default RPC parameter setting. More...
 
 setDefaultRpcParams ($rpcParams)
 sets the default RPC parameter setting. More...
 
 getProxy ()
 dynamically creates an instance of a proxy class, allowing user to directly call methods from wsdl More...
 
 _getProxyClassCode ($r)
 dynamically creates proxy class code More...
 
 getProxyClassCode ()
 dynamically creates proxy class code More...
 
 getHTTPBody ($soapmsg)
 gets the HTTP body for the current request. More...
 
 getHTTPContentType ()
 gets the HTTP content type for the current request. More...
 
 getHTTPContentTypeCharset ()
 gets the HTTP content type charset for the current request. More...
 
 decodeUTF8 ($bool)
 
 setCookie ($name, $value)
 adds a new Cookie into $this->cookies array More...
 
 getCookies ()
 gets all Cookies More...
 
 checkCookies ()
 checks all Cookies and delete those which are expired More...
 
 UpdateCookies ($cookies)
 updates the current cookies with a new set More...
 
- Public Member Functions inherited from nusoap_base
 __construct ()
 constructor More...
 
 getGlobalDebugLevel ()
 gets the global debug level, which applies to future instances More...
 
 setGlobalDebugLevel ($level)
 sets the global debug level, which applies to future instances More...
 
 getDebugLevel ()
 gets the debug level for this instance More...
 
 setDebugLevel ($level)
 sets the debug level for this instance More...
 
 debug ($string)
 adds debug data to the instance debug string with formatting More...
 
 appendDebug ($string)
 adds debug data to the instance debug string without formatting More...
 
 clearDebug ()
 clears the current debug data for this instance More...
 
getDebug ()
 gets the current debug data for this instance More...
 
getDebugAsXMLComment ()
 gets the current debug data for this instance as an XML comment this may change the contents of the debug data More...
 
 expandEntities ($val)
 expands entities, e.g. More...
 
 getError ()
 returns error string if present More...
 
 setError ($str)
 sets error string More...
 
 isArraySimpleOrStruct ($val)
 detect if array is a simple array or a struct (associative array) More...
 
 serialize_val ($val, $name=false, $type=false, $name_ns=false, $type_ns=false, $attributes=false, $use='encoded', $soapval=false)
 serializes PHP values in accordance w/ section 5. More...
 
 serializeEnvelope ($body, $headers=false, $namespaces=array(), $style='rpc', $use='encoded', $encodingStyle='http://schemas.xmlsoap.org/soap/encoding/')
 serializes a message More...
 
 formatDump ($str)
 formats a string to be inserted into an HTML stream More...
 
 contractQname ($qname)
 contracts (changes namespace to prefix) a qualified name More...
 
 expandQname ($qname)
 expands (changes prefix to namespace) a qualified name More...
 
 getLocalPart ($str)
 returns the local part of a prefixed string returns the original string, if not prefixed More...
 
 getPrefix ($str)
 returns the prefix part of a prefixed string returns false, if not prefixed More...
 
 getNamespaceFromPrefix ($prefix)
 pass it a prefix, it returns a namespace More...
 
 getPrefixFromNamespace ($ns)
 returns the prefix for a given namespace (or prefix) or false if no prefixes registered for the given namespace More...
 
 getmicrotime ()
 returns the time in ODBC canonical form with microseconds More...
 
 varDump ($data)
 Returns a string with the output of var_dump. More...
 
 __toString ()
 represents the object as a string More...
 

Data Fields

 $return
 
 $wsdl
 
 $wsdlFile
 
 $opData
 
 $operation
 
 $username = ''
 
 $password = ''
 
 $authtype = ''
 
 $certRequest = array()
 
 $requestHeaders = false
 
 $responseHeaders = ''
 
 $responseHeader = null
 
 $document = ''
 
 $endpoint
 
 $forceEndpoint = ''
 
 $proxyhost = ''
 
 $proxyport = ''
 
 $proxyusername = ''
 
 $proxypassword = ''
 
 $xml_encoding = ''
 
 $http_encoding = false
 
 $timeout = 0
 
 $response_timeout = 30
 
 $endpointType = ''
 
 $persistentConnection = false
 
 $defaultRpcParams = false
 
 $request = ''
 
 $response = ''
 
 $responseData = ''
 
 $cookies = array()
 
 $decode_utf8 = true
 
 $operations = array()
 
 $curl_options = array()
 
 $bindingType = ''
 
 $use_curl = false
 
 $fault
 
 $faultcode
 
 $faultstring
 
 $faultdetail
 
- Data Fields inherited from nusoap_base
 $title = 'NuSOAP'
 
 $version = '0.7.3'
 
 $revision = '$Revision$'
 
 $error_str = ''
 
 $debug_str = ''
 
 $charencoding = true
 
 $debugLevel
 
 $XMLSchemaVersion = 'http://www.w3.org/2001/XMLSchema'
 
 $soap_defencoding = 'UTF-8'
 
 $namespaces
 
 $usedNamespaces = array()
 
 $typemap
 
 $xmlEntities
 

Detailed Description

[nu]soapclient higher level class for easy usage.

usage:

// instantiate client with server info $soapclient = new nusoap_client( string path [ ,mixed wsdl] );

// call method, get results echo $soapclient->call( string methodname [ ,array parameters] );

// bye bye client unset($soapclient);

Author
Dietrich Ayala dietr.nosp@m.ich@.nosp@m.ganx4.nosp@m..com
Scott Nichol snich.nosp@m.ol@u.nosp@m.sers..nosp@m.sour.nosp@m.cefor.nosp@m.ge.n.nosp@m.et
Version
$Id$ @access public

Definition at line 7173 of file nusoap.php.

Constructor & Destructor Documentation

◆ __construct()

nusoap_client::__construct (   $endpoint,
  $wsdl = false,
  $proxyhost = false,
  $proxyport = false,
  $proxyusername = false,
  $proxypassword = false,
  $timeout = 0,
  $response_timeout = 30 
)

constructor

Parameters
mixed$endpointSOAP server or WSDL URL (string), or wsdl instance (object)
bool$wsdloptional, set to true if using WSDL
int$portNameoptional portName in WSDL document
string$proxyhost
string$proxyport
string$proxyusername
string$proxypassword
integer$timeoutset the connection timeout
integer$response_timeoutset the response timeout @access public

Definition at line 7249 of file nusoap.php.

7250 {
7252 $this->endpoint = $endpoint;
7253 $this->proxyhost = $proxyhost;
7254 $this->proxyport = $proxyport;
7255 $this->proxyusername = $proxyusername;
7256 $this->proxypassword = $proxypassword;
7257 $this->timeout = $timeout;
7258 $this->response_timeout = $response_timeout;
7259
7260 $this->debug("ctor wsdl=$wsdl timeout=$timeout response_timeout=$response_timeout");
7261 $this->appendDebug('endpoint=' . $this->varDump($endpoint));
7262
7263 // make values
7264 if ($wsdl) {
7265 if (is_object($endpoint) && (get_class($endpoint) == 'wsdl')) {
7266 $this->wsdl = $endpoint;
7267 $this->endpoint = $this->wsdl->wsdl;
7268 $this->wsdlFile = $this->endpoint;
7269 $this->debug('existing wsdl instance created from ' . $this->endpoint);
7270 $this->checkWSDL();
7271 } else {
7272 $this->wsdlFile = $this->endpoint;
7273 $this->wsdl = null;
7274 $this->debug('will use lazy evaluation of wsdl from ' . $this->endpoint);
7275 }
7276 $this->endpointType = 'wsdl';
7277 } else {
7278 $this->debug("instantiate SOAP with endpoint at $endpoint");
7279 $this->endpointType = 'soap';
7280 }
7281 }
debug($string)
adds debug data to the instance debug string with formatting
Definition: nusoap.php:250
varDump($data)
Returns a string with the output of var_dump.
Definition: nusoap.php:867
appendDebug($string)
adds debug data to the instance debug string without formatting
Definition: nusoap.php:263
checkWSDL()
check WSDL passed as an instance or pulled from an endpoint
Definition: nusoap.php:7492
parses a WSDL file, allows access to it's data, other utility methods.
Definition: nusoap.php:4582
__construct(Container $dic, ilPlugin $plugin)
@inheritDoc

References $endpoint, $proxyhost, $proxypassword, $proxyport, $proxyusername, $response_timeout, $timeout, $wsdl, ILIAS\GlobalScreen\Provider\__construct(), nusoap_base\appendDebug(), checkWSDL(), nusoap_base\debug(), and nusoap_base\varDump().

+ Here is the call graph for this function:

Member Function Documentation

◆ _getProxyClassCode()

nusoap_client::_getProxyClassCode (   $r)

dynamically creates proxy class code

Returns
string PHP/NuSOAP code for the proxy class @access private

Definition at line 7909 of file nusoap.php.

7910 {
7911 $this->debug("in getProxy endpointType=$this->endpointType");
7912 $this->appendDebug("wsdl=" . $this->varDump($this->wsdl));
7913 if ($this->endpointType != 'wsdl') {
7914 $evalStr = 'A proxy can only be created for a WSDL client';
7915 $this->setError($evalStr);
7916 $evalStr = "echo \"$evalStr\";";
7917 return $evalStr;
7918 }
7919 if ($this->endpointType == 'wsdl' && is_null($this->wsdl)) {
7920 $this->loadWSDL();
7921 if ($this->getError()) {
7922 return "echo \"" . $this->getError() . "\";";
7923 }
7924 }
7925 $evalStr = '';
7926 foreach ($this->operations as $operation => $opData) {
7927 if ($operation != '') {
7928 // create param string and param comment string
7929 if (sizeof($opData['input']['parts']) > 0) {
7930 $paramStr = '';
7931 $paramArrayStr = '';
7932 $paramCommentStr = '';
7933 foreach ($opData['input']['parts'] as $name => $type) {
7934 $paramStr .= "\$$name, ";
7935 $paramArrayStr .= "'$name' => \$$name, ";
7936 $paramCommentStr .= "$type \$$name, ";
7937 }
7938 $paramStr = substr($paramStr, 0, strlen($paramStr) - 2);
7939 $paramArrayStr = substr($paramArrayStr, 0, strlen($paramArrayStr) - 2);
7940 $paramCommentStr = substr($paramCommentStr, 0, strlen($paramCommentStr) - 2);
7941 } else {
7942 $paramStr = '';
7943 $paramArrayStr = '';
7944 $paramCommentStr = 'void';
7945 }
7946 $opData['namespace'] = !isset($opData['namespace']) ? 'http://testuri.com' : $opData['namespace'];
7947 $evalStr .= "// $paramCommentStr
7948 function " . str_replace('.', '__', $operation) . "($paramStr) {
7949 \$params = array($paramArrayStr);
7950 return \$this->call('$operation', \$params, '" . $opData['namespace'] . "', '" . (isset($opData['soapAction']) ? $opData['soapAction'] : '') . "');
7951 }
7952 ";
7953 unset($paramStr);
7954 unset($paramCommentStr);
7955 }
7956 }
7957 $evalStr = 'class nusoap_proxy_' . $r . ' extends nusoap_client {
7958 ' . $evalStr . '
7959}';
7960 return $evalStr;
7961 }
setError($str)
sets error string
Definition: nusoap.php:353
getError()
returns error string if present
Definition: nusoap.php:339
loadWSDL()
instantiate wsdl object and parse wsdl file
Definition: nusoap.php:7519

References $opData, $operation, nusoap_base\appendDebug(), nusoap_base\debug(), nusoap_base\getError(), loadWSDL(), nusoap_base\setError(), and nusoap_base\varDump().

Referenced by getProxy(), and getProxyClassCode().

+ Here is the call graph for this function:
+ Here is the caller graph for this function:

◆ call()

nusoap_client::call (   $operation,
  $params = array(),
  $namespace = 'http://tempuri.org',
  $soapAction = '',
  $headers = false,
  $rpcParams = null,
  $style = 'rpc',
  $use = 'encoded' 
)

calls method, returns PHP native type

Parameters
string$operationSOAP server URL or path
mixed$paramsAn array, associative or simple, of the parameters for the method call, or a string that is the XML for the call. For rpc style, this call will wrap the XML in a tag named after the method, as well as the SOAP Envelope and Body. For document style, this will only wrap with the Envelope and Body. IMPORTANT: when using an array with document style, in which case there is really one parameter, the root of the fragment used in the call, which encloses what programmers normally think of parameters. A parameter array must include the wrapper.
string$namespaceoptional method namespace (WSDL can override)
string$soapActionoptional SOAPAction value (WSDL can override)
mixed$headersoptional string of XML with SOAP header content, or array of soapval objects for SOAP headers, or associative array
boolean$rpcParamsoptional (no longer used)
string$styleoptional (rpc|document) the style to use when serializing parameters (WSDL can override)
string$useoptional (encoded|literal) the use when serializing parameters (WSDL can override)
Returns
mixed response from SOAP call @access public

Definition at line 7308 of file nusoap.php.

7308 ://tempuri.org', $soapAction = '', $headers = false, $rpcParams = null, $style = 'rpc', $use = 'encoded')
7309 {
7310 $this->operation = $operation;
7311 $this->fault = false;
7312 $this->setError('');
7313 $this->request = '';
7314 $this->response = '';
7315 $this->responseData = '';
7316 $this->faultstring = '';
7317 $this->faultcode = '';
7318 $this->opData = array();
7319
7320 $this->debug("call: operation=$operation, namespace=$namespace, soapAction=$soapAction, rpcParams=$rpcParams, style=$style, use=$use, endpointType=$this->endpointType");
7321 $this->appendDebug('params=' . $this->varDump($params));
7322 $this->appendDebug('headers=' . $this->varDump($headers));
7323 if ($headers) {
7324 $this->requestHeaders = $headers;
7325 }
7326 if ($this->endpointType == 'wsdl' && is_null($this->wsdl)) {
7327 $this->loadWSDL();
7328 if ($this->getError()) {
7329 return false;
7330 }
7331 }
7332 // serialize parameters
7333 if ($this->endpointType == 'wsdl' && $opData = $this->getOperationData($operation)) {
7334 // use WSDL for operation
7335 $this->opData = $opData;
7336 $this->debug("found operation");
7337 $this->appendDebug('opData=' . $this->varDump($opData));
7338 if (isset($opData['soapAction'])) {
7339 $soapAction = $opData['soapAction'];
7340 }
7341 if (! $this->forceEndpoint) {
7342 $this->endpoint = $opData['endpoint'];
7343 } else {
7344 $this->endpoint = $this->forceEndpoint;
7345 }
7346 $namespace = isset($opData['input']['namespace']) ? $opData['input']['namespace'] : $namespace;
7347 $style = $opData['style'];
7348 $use = $opData['input']['use'];
7349 // add ns to ns array
7350 if ($namespace != '' && !isset($this->wsdl->namespaces[$namespace])) {
7351 $nsPrefix = 'ns' . rand(1000, 9999);
7352 $this->wsdl->namespaces[$nsPrefix] = $namespace;
7353 }
7354 $nsPrefix = $this->wsdl->getPrefixFromNamespace($namespace);
7355 // serialize payload
7356 if (is_string($params)) {
7357 $this->debug("serializing param string for WSDL operation $operation");
7358 $payload = $params;
7359 } elseif (is_array($params)) {
7360 $this->debug("serializing param array for WSDL operation $operation");
7361 $payload = $this->wsdl->serializeRPCParameters($operation, 'input', $params, $this->bindingType);
7362 } else {
7363 $this->debug('params must be array or string');
7364 $this->setError('params must be array or string');
7365 return false;
7366 }
7367 $usedNamespaces = $this->wsdl->usedNamespaces;
7368 if (isset($opData['input']['encodingStyle'])) {
7369 $encodingStyle = $opData['input']['encodingStyle'];
7370 } else {
7371 $encodingStyle = '';
7372 }
7373 $this->appendDebug($this->wsdl->getDebug());
7374 $this->wsdl->clearDebug();
7375 if ($errstr = $this->wsdl->getError()) {
7376 $this->debug('got wsdl error: ' . $errstr);
7377 $this->setError('wsdl error: ' . $errstr);
7378 return false;
7379 }
7380 } elseif ($this->endpointType == 'wsdl') {
7381 // operation not in WSDL
7382 $this->appendDebug($this->wsdl->getDebug());
7383 $this->wsdl->clearDebug();
7384 $this->setError('operation ' . $operation . ' not present.');
7385 $this->debug("operation '$operation' not present.");
7386 return false;
7387 } else {
7388 // no WSDL
7389 //$this->namespaces['ns1'] = $namespace;
7390 $nsPrefix = 'ns' . rand(1000, 9999);
7391 // serialize
7392 $payload = '';
7393 if (is_string($params)) {
7394 $this->debug("serializing param string for operation $operation");
7395 $payload = $params;
7396 } elseif (is_array($params)) {
7397 $this->debug("serializing param array for operation $operation");
7398 foreach ($params as $k => $v) {
7399 $payload .= $this->serialize_val($v, $k, false, false, false, false, $use);
7400 }
7401 } else {
7402 $this->debug('params must be array or string');
7403 $this->setError('params must be array or string');
7404 return false;
7405 }
7406 $usedNamespaces = array();
7407 if ($use == 'encoded') {
7408 $encodingStyle = 'http://schemas.xmlsoap.org/soap/encoding/';
7409 } else {
7410 $encodingStyle = '';
7411 }
7412 }
7413 // wrap RPC calls with method element
7414 if ($style == 'rpc') {
7415 if ($use == 'literal') {
7416 $this->debug("wrapping RPC request with literal method element");
7417 if ($namespace) {
7418 // http://www.ws-i.org/Profiles/BasicProfile-1.1-2004-08-24.html R2735 says rpc/literal accessor elements should not be in a namespace
7419 $payload = "<$nsPrefix:$operation xmlns:$nsPrefix=\"$namespace\">" .
7420 $payload .
7421 "</$nsPrefix:$operation>";
7422 } else {
7423 $payload = "<$operation>" . $payload . "</$operation>";
7424 }
7425 } else {
7426 $this->debug("wrapping RPC request with encoded method element");
7427 if ($namespace) {
7428 $payload = "<$nsPrefix:$operation xmlns:$nsPrefix=\"$namespace\">" .
7429 $payload .
7430 "</$nsPrefix:$operation>";
7431 } else {
7432 $payload = "<$operation>" .
7433 $payload .
7434 "</$operation>";
7435 }
7436 }
7437 }
7438 // serialize envelope
7439 $soapmsg = $this->serializeEnvelope($payload, $this->requestHeaders, $usedNamespaces, $style, $use, $encodingStyle);
7440 $this->debug("endpoint=$this->endpoint, soapAction=$soapAction, namespace=$namespace, style=$style, use=$use, encodingStyle=$encodingStyle");
7441 $this->debug('SOAP message length=' . strlen($soapmsg) . ' contents (max 1000 bytes)=' . substr($soapmsg, 0, 1000));
7442 // send
7443 $return = $this->send($this->getHTTPBody($soapmsg), $soapAction, $this->timeout, $this->response_timeout);
7444 if ($errstr = $this->getError()) {
7445 $this->debug('Error: ' . $errstr);
7446 return false;
7447 } else {
7448 $this->return = $return;
7449 $this->debug('sent message successfully and got a(n) ' . gettype($return));
7450 $this->appendDebug('return=' . $this->varDump($return));
7451
7452 // fault?
7453 if (is_array($return) && isset($return['faultcode'])) {
7454 $this->debug('got fault');
7455 $this->setError($return['faultcode'] . ': ' . $return['faultstring']);
7456 $this->fault = true;
7457 foreach ($return as $k => $v) {
7458 $this->$k = $v;
7459 $this->debug("$k = $v<br>");
7460 }
7461 return $return;
7462 } elseif ($style == 'document') {
7463 // NOTE: if the response is defined to have multiple parts (i.e. unwrapped),
7464 // we are only going to return the first part here...sorry about that
7465 return $return;
7466 } else {
7467 // array of return values
7468 if (is_array($return)) {
7469 // multiple 'out' parameters, which we return wrapped up
7470 // in the array
7471 if (sizeof($return) > 1) {
7472 return $return;
7473 }
7474 // single 'out' parameter (normally the return value)
7475 $return = array_shift($return);
7476 $this->debug('return shifted value: ');
7477 $this->appendDebug($this->varDump($return));
7478 return $return;
7479 // nothing returned (ie, echoVoid)
7480 } else {
7481 return "";
7482 }
7483 }
7484 }
7485 }
& getDebug()
gets the current debug data for this instance
Definition: nusoap.php:290
getPrefixFromNamespace($ns)
returns the prefix for a given namespace (or prefix) or false if no prefixes registered for the given...
Definition: nusoap.php:830
serialize_val($val, $name=false, $type=false, $name_ns=false, $type_ns=false, $attributes=false, $use='encoded', $soapval=false)
serializes PHP values in accordance w/ section 5.
Definition: nusoap.php:391
serializeEnvelope($body, $headers=false, $namespaces=array(), $style='rpc', $use='encoded', $encodingStyle='http://schemas.xmlsoap.org/soap/encoding/')
serializes a message
Definition: nusoap.php:658
clearDebug()
clears the current debug data for this instance
Definition: nusoap.php:277
send($msg, $soapaction='', $timeout=0, $response_timeout=30)
send the SOAP message
Definition: nusoap.php:7563
getOperationData($operation)
get available data pertaining to an operation
Definition: nusoap.php:7535
getHTTPBody($soapmsg)
gets the HTTP body for the current request.
Definition: nusoap.php:7982
serializeRPCParameters($operation, $direction, $parameters, $bindingType='soap')
serialize PHP values according to a WSDL message definition contrary to the method name,...
Definition: nusoap.php:5702
if($err=$client->getError()) $namespace
if(! $DIC->user() ->getId()||!ilLTIConsumerAccess::hasCustomProviderCreationAccess()) $params
Definition: ltiregstart.php:31
if(count($parts) !=3) $payload
Definition: ltitoken.php:67

References $forceEndpoint, $namespace, $opData, $operation, $params, $payload, $return, nusoap_base\$usedNamespaces, nusoap_base\appendDebug(), nusoap_base\clearDebug(), nusoap_base\debug(), nusoap_base\getDebug(), nusoap_base\getError(), getHTTPBody(), getOperationData(), nusoap_base\getPrefixFromNamespace(), loadWSDL(), send(), nusoap_base\serialize_val(), nusoap_base\serializeEnvelope(), wsdl\serializeRPCParameters(), nusoap_base\setError(), and nusoap_base\varDump().

+ Here is the call graph for this function:

◆ checkCookies()

nusoap_client::checkCookies ( )

checks all Cookies and delete those which are expired

Returns
boolean always return true @access private

Definition at line 8060 of file nusoap.php.

8061 {
8062 if (sizeof($this->cookies) == 0) {
8063 return true;
8064 }
8065 $this->debug('checkCookie: check ' . sizeof($this->cookies) . ' cookies');
8066 $curr_cookies = $this->cookies;
8067 $this->cookies = array();
8068 foreach ($curr_cookies as $cookie) {
8069 if (! is_array($cookie)) {
8070 $this->debug('Remove cookie that is not an array');
8071 continue;
8072 }
8073 if ((isset($cookie['expires'])) && (! empty($cookie['expires']))) {
8074 if (strtotime($cookie['expires']) > time()) {
8075 $this->cookies[] = $cookie;
8076 } else {
8077 $this->debug('Remove expired cookie ' . $cookie['name']);
8078 }
8079 } else {
8080 $this->cookies[] = $cookie;
8081 }
8082 }
8083 $this->debug('checkCookie: ' . sizeof($this->cookies) . ' cookies left in array');
8084 return true;
8085 }

References $cookies, and nusoap_base\debug().

Referenced by send().

+ Here is the call graph for this function:
+ Here is the caller graph for this function:

◆ checkWSDL()

nusoap_client::checkWSDL ( )

check WSDL passed as an instance or pulled from an endpoint

@access private

Definition at line 7492 of file nusoap.php.

7493 {
7494 $this->appendDebug($this->wsdl->getDebug());
7495 $this->wsdl->clearDebug();
7496 $this->debug('checkWSDL');
7497 // catch errors
7498 if ($errstr = $this->wsdl->getError()) {
7499 $this->debug('got wsdl error: ' . $errstr);
7500 $this->setError('wsdl error: ' . $errstr);
7501 } elseif ($this->operations = $this->wsdl->getOperations('soap')) {
7502 $this->bindingType = 'soap';
7503 $this->debug('got ' . count($this->operations) . ' operations from wsdl ' . $this->wsdlFile . ' for binding type ' . $this->bindingType);
7504 } elseif ($this->operations = $this->wsdl->getOperations('soap12')) {
7505 $this->bindingType = 'soap12';
7506 $this->debug('got ' . count($this->operations) . ' operations from wsdl ' . $this->wsdlFile . ' for binding type ' . $this->bindingType);
7507 $this->debug('**************** WARNING: SOAP 1.2 BINDING *****************');
7508 } else {
7509 $this->debug('getOperations returned false');
7510 $this->setError('no operations defined in the WSDL document!');
7511 }
7512 }
getOperations($bindingType='soap')
returns an assoc array of operation names => operation data
Definition: nusoap.php:5158

References nusoap_base\appendDebug(), nusoap_base\clearDebug(), nusoap_base\debug(), nusoap_base\getDebug(), nusoap_base\getError(), wsdl\getOperations(), and nusoap_base\setError().

Referenced by __construct(), and loadWSDL().

+ Here is the call graph for this function:
+ Here is the caller graph for this function:

◆ decodeUTF8()

nusoap_client::decodeUTF8 (   $bool)

Definition at line 8020 of file nusoap.php.

8021 {
8022 $this->decode_utf8 = $bool;
8023 return true;
8024 }

◆ getCookies()

nusoap_client::getCookies ( )

gets all Cookies

Returns
array with all internal cookies @access public

Definition at line 8049 of file nusoap.php.

8050 {
8051 return $this->cookies;
8052 }

References $cookies.

◆ getDefaultRpcParams()

nusoap_client::getDefaultRpcParams ( )

gets the default RPC parameter setting.

If true, default is that call params are like RPC even for document style. Each call() can override this value.

This is no longer used.

Returns
boolean @access public
Deprecated:

Definition at line 7832 of file nusoap.php.

7833 {
7835 }

References $defaultRpcParams.

◆ getHeader()

nusoap_client::getHeader ( )

get the SOAP response Header (parsed)

Returns
mixed @access public

Definition at line 7745 of file nusoap.php.

7746 {
7747 return $this->responseHeader;
7748 }

References $responseHeader.

◆ getHeaders()

nusoap_client::getHeaders ( )

get the SOAP response headers (namespace resolution incomplete)

Returns
string @access public

Definition at line 7734 of file nusoap.php.

7735 {
7737 }

References $responseHeaders.

◆ getHTTPBody()

nusoap_client::getHTTPBody (   $soapmsg)

gets the HTTP body for the current request.

Parameters
string$soapmsgThe SOAP payload
Returns
string The HTTP body, which includes the SOAP payload @access private

Definition at line 7982 of file nusoap.php.

7983 {
7984 return $soapmsg;
7985 }

Referenced by call().

+ Here is the caller graph for this function:

◆ getHTTPContentType()

nusoap_client::getHTTPContentType ( )

gets the HTTP content type for the current request.

Note: getHTTPBody must be called before this.

Returns
string the HTTP content type for the current request. @access private

Definition at line 7995 of file nusoap.php.

7996 {
7997 return 'text/xml';
7998 }

Referenced by send().

+ Here is the caller graph for this function:

◆ getHTTPContentTypeCharset()

nusoap_client::getHTTPContentTypeCharset ( )

gets the HTTP content type charset for the current request.

returns false for non-text content types.

Note: getHTTPBody must be called before this.

Returns
string the HTTP content type charset for the current request. @access private

Definition at line 8009 of file nusoap.php.

8010 {
8012 }
$soap_defencoding
Definition: nusoap.php:122

References nusoap_base\$soap_defencoding.

Referenced by send().

+ Here is the caller graph for this function:

◆ getOperationData()

nusoap_client::getOperationData (   $operation)

get available data pertaining to an operation

Parameters
string$operationoperation name
Returns
array array of data pertaining to the operation @access public

Definition at line 7535 of file nusoap.php.

7536 {
7537 if ($this->endpointType == 'wsdl' && is_null($this->wsdl)) {
7538 $this->loadWSDL();
7539 if ($this->getError()) {
7540 return false;
7541 }
7542 }
7543 if (isset($this->operations[$operation])) {
7544 return $this->operations[$operation];
7545 }
7546 $this->debug("No data for operation: $operation");
7547 }

References $operation, nusoap_base\debug(), nusoap_base\getError(), and loadWSDL().

Referenced by call().

+ Here is the call graph for this function:
+ Here is the caller graph for this function:

◆ getProxy()

nusoap_client::getProxy ( )

dynamically creates an instance of a proxy class, allowing user to directly call methods from wsdl

Returns
object soap_proxy object @access public

Definition at line 7860 of file nusoap.php.

7861 {
7862 $r = rand();
7863 $evalStr = $this->_getProxyClassCode($r);
7864 //$this->debug("proxy class: $evalStr");
7865 if ($this->getError()) {
7866 $this->debug("Error from _getProxyClassCode, so return NULL");
7867 return null;
7868 }
7869 // eval the class
7870 eval($evalStr);
7871 // instantiate proxy object
7872 eval("\$proxy = new nusoap_proxy_$r('');");
7873 // transfer current wsdl data to the proxy thereby avoiding parsing the wsdl twice
7874 $proxy->endpointType = 'wsdl';
7875 $proxy->wsdlFile = $this->wsdlFile;
7876 $proxy->wsdl = $this->wsdl;
7877 $proxy->operations = $this->operations;
7878 $proxy->defaultRpcParams = $this->defaultRpcParams;
7879 // transfer other state
7880 $proxy->soap_defencoding = $this->soap_defencoding;
7881 $proxy->username = $this->username;
7882 $proxy->password = $this->password;
7883 $proxy->authtype = $this->authtype;
7884 $proxy->certRequest = $this->certRequest;
7885 $proxy->requestHeaders = $this->requestHeaders;
7886 $proxy->endpoint = $this->endpoint;
7887 $proxy->forceEndpoint = $this->forceEndpoint;
7888 $proxy->proxyhost = $this->proxyhost;
7889 $proxy->proxyport = $this->proxyport;
7890 $proxy->proxyusername = $this->proxyusername;
7891 $proxy->proxypassword = $this->proxypassword;
7892 $proxy->http_encoding = $this->http_encoding;
7893 $proxy->timeout = $this->timeout;
7894 $proxy->response_timeout = $this->response_timeout;
7895 $proxy->persistentConnection = &$this->persistentConnection;
7896 $proxy->decode_utf8 = $this->decode_utf8;
7897 $proxy->curl_options = $this->curl_options;
7898 $proxy->bindingType = $this->bindingType;
7899 $proxy->use_curl = $this->use_curl;
7900 return $proxy;
7901 }
_getProxyClassCode($r)
dynamically creates proxy class code
Definition: nusoap.php:7909

References $authtype, $bindingType, $certRequest, $curl_options, $decode_utf8, $defaultRpcParams, $endpoint, $forceEndpoint, $http_encoding, $operations, $password, $persistentConnection, $proxyhost, $proxypassword, $proxyport, $proxyusername, $requestHeaders, $response_timeout, nusoap_base\$soap_defencoding, $timeout, $use_curl, $username, $wsdl, $wsdlFile, _getProxyClassCode(), nusoap_base\debug(), and nusoap_base\getError().

+ Here is the call graph for this function:

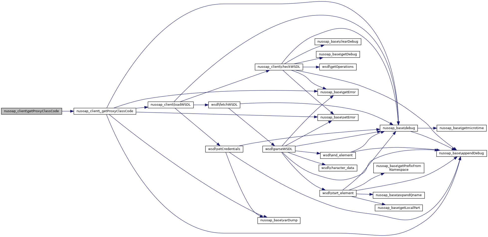
◆ getProxyClassCode()

nusoap_client::getProxyClassCode ( )

dynamically creates proxy class code

Returns
string PHP/NuSOAP code for the proxy class @access public

Definition at line 7969 of file nusoap.php.

7970 {
7971 $r = rand();
7972 return $this->_getProxyClassCode($r);
7973 }

References _getProxyClassCode().

+ Here is the call graph for this function:

◆ loadWSDL()

nusoap_client::loadWSDL ( )

instantiate wsdl object and parse wsdl file

@access public

Definition at line 7519 of file nusoap.php.

7520 {
7521 $this->debug('instantiating wsdl class with doc: ' . $this->wsdlFile);
7522 $this->wsdl = new wsdl('', $this->proxyhost, $this->proxyport, $this->proxyusername, $this->proxypassword, $this->timeout, $this->response_timeout, $this->curl_options, $this->use_curl);
7523 $this->wsdl->setCredentials($this->username, $this->password, $this->authtype, $this->certRequest);
7524 $this->wsdl->fetchWSDL($this->wsdlFile);
7525 $this->checkWSDL();
7526 }
setCredentials($username, $password, $authtype='basic', $certRequest=array())
if authenticating, set user credentials here
Definition: nusoap.php:5134
fetchWSDL($wsdl)
fetches the WSDL document and parses it
Definition: nusoap.php:4664

References checkWSDL(), nusoap_base\debug(), wsdl\fetchWSDL(), and wsdl\setCredentials().

Referenced by _getProxyClassCode(), call(), and getOperationData().

+ Here is the call graph for this function:
+ Here is the caller graph for this function:

◆ parseResponse()

nusoap_client::parseResponse (   $headers,
  $data 
)

processes SOAP message returned from server

Parameters
array$headersThe HTTP headers
string$dataunprocessed response data from server
Returns
mixed value of the message, decoded into a PHP type @access private

Definition at line 7643 of file nusoap.php.

7644 {
7645 $this->debug('Entering parseResponse() for data of length ' . strlen($data) . ' headers:');
7646 $this->appendDebug($this->varDump($headers));
7647 if (!strstr($headers['content-type'], 'text/xml')) {
7648 $this->setError('Response not of type text/xml: ' . $headers['content-type']);
7649 return false;
7650 }
7651 if (strpos($headers['content-type'], '=')) {
7652 $enc = str_replace('"', '', substr(strstr($headers["content-type"], '='), 1));
7653 $this->debug('Got response encoding: ' . $enc);
7654 if (preg_match('/^(ISO-8859-1|US-ASCII|UTF-8)$/i', $enc)) {
7655 $this->xml_encoding = strtoupper($enc);
7656 } else {
7657 $this->xml_encoding = 'US-ASCII';
7658 }
7659 } else {
7660 // should be US-ASCII for HTTP 1.0 or ISO-8859-1 for HTTP 1.1
7661 $this->xml_encoding = 'ISO-8859-1';
7662 }
7663 $this->debug('Use encoding: ' . $this->xml_encoding . ' when creating nusoap_parser');
7664 $parser = new nusoap_parser($data, $this->xml_encoding, $this->operation, $this->decode_utf8);
7665 // add parser debug data to our debug
7666 $this->appendDebug($parser->getDebug());
7667 // if parse errors
7668 if ($errstr = $parser->getError()) {
7669 $this->setError($errstr);
7670 // destroy the parser object
7671 unset($parser);
7672 return false;
7673 } else {
7674 // get SOAP headers
7675 $this->responseHeaders = $parser->getHeaders();
7676 // get SOAP headers
7677 $this->responseHeader = $parser->get_soapheader();
7678 // get decoded message
7679 $return = $parser->get_soapbody();
7680 // add document for doclit support
7681 $this->document = $parser->document;
7682 // destroy the parser object
7683 unset($parser);
7684 // return decode message
7685 return $return;
7686 }
7687 }
nusoap_parser class parses SOAP XML messages into native PHP values
Definition: nusoap.php:6514

References $data, $return, nusoap_base\appendDebug(), nusoap_base\debug(), nusoap_base\setError(), and nusoap_base\varDump().

Referenced by send().

+ Here is the call graph for this function:
+ Here is the caller graph for this function:

◆ send()

nusoap_client::send (   $msg,
  $soapaction = '',
  $timeout = 0,
  $response_timeout = 30 
)

send the SOAP message

Note: if the operation has multiple return values the return value of this method will be an array of those values.

Parameters
string$msga SOAPx4 soapmsg object
string$soapactionSOAPAction value
integer$timeoutset connection timeout in seconds
integer$response_timeoutset response timeout in seconds
Returns
mixed native PHP types. @access private

Definition at line 7563 of file nusoap.php.

7564 {
7565 $this->checkCookies();
7566 // detect transport
7567 switch (true) {
7568 // http(s)
7569 case preg_match('/^http/', $this->endpoint):
7570 $this->debug('transporting via HTTP');
7571 if ($this->persistentConnection == true && is_object($this->persistentConnection)) {
7573 } else {
7574 $http = new soap_transport_http($this->endpoint, $this->curl_options, $this->use_curl);
7575 if ($this->persistentConnection) {
7576 $http->usePersistentConnection();
7577 }
7578 }
7579 $http->setContentType($this->getHTTPContentType(), $this->getHTTPContentTypeCharset());
7580 $http->setSOAPAction($soapaction);
7581 if ($this->proxyhost && $this->proxyport) {
7582 $http->setProxy($this->proxyhost, $this->proxyport, $this->proxyusername, $this->proxypassword);
7583 }
7584 if ($this->authtype != '') {
7585 $http->setCredentials($this->username, $this->password, $this->authtype, array(), $this->certRequest);
7586 }
7587 if ($this->http_encoding != '') {
7588 $http->setEncoding($this->http_encoding);
7589 }
7590 $this->debug('sending message, length=' . strlen($msg));
7591 if (preg_match('/^http:/', $this->endpoint)) {
7592 //if(strpos($this->endpoint,'http:')){
7593 $this->responseData = $http->send($msg, $timeout, $response_timeout, $this->cookies);
7594 } elseif (preg_match('/^https/', $this->endpoint)) {
7595 //} elseif(strpos($this->endpoint,'https:')){
7596 //if(phpversion() == '4.3.0-dev'){
7597 //$response = $http->send($msg,$timeout,$response_timeout);
7598 //$this->request = $http->outgoing_payload;
7599 //$this->response = $http->incoming_payload;
7600 //} else
7601 $this->responseData = $http->sendHTTPS($msg, $timeout, $response_timeout, $this->cookies);
7602 } else {
7603 $this->setError('no http/s in endpoint url');
7604 }
7605 $this->request = $http->outgoing_payload;
7606 $this->response = $http->incoming_payload;
7607 $this->appendDebug($http->getDebug());
7608 $this->UpdateCookies($http->incoming_cookies);
7609
7610 // save transport object if using persistent connections
7611 if ($this->persistentConnection) {
7612 $http->clearDebug();
7613 if (!is_object($this->persistentConnection)) {
7614 $this->persistentConnection = $http;
7615 }
7616 }
7617
7618 if ($err = $http->getError()) {
7619 $this->setError('HTTP Error: ' . $err);
7620 return false;
7621 } elseif ($this->getError()) {
7622 return false;
7623 } else {
7624 $this->debug('got response, length=' . strlen($this->responseData) . ' type=' . $http->incoming_headers['content-type']);
7625 return $this->parseResponse($http->incoming_headers, $this->responseData);
7626 }
7627 break;
7628 default:
7629 $this->setError('no transport found, or selected transport is not yet supported!');
7630 return false;
7631 break;
7632 }
7633 }
checkCookies()
checks all Cookies and delete those which are expired
Definition: nusoap.php:8060
getHTTPContentType()
gets the HTTP content type for the current request.
Definition: nusoap.php:7995
getHTTPContentTypeCharset()
gets the HTTP content type charset for the current request.
Definition: nusoap.php:8009
UpdateCookies($cookies)
updates the current cookies with a new set
Definition: nusoap.php:8094
parseResponse($headers, $data)
processes SOAP message returned from server
Definition: nusoap.php:7643
transport class for sending/receiving data via HTTP and HTTPS NOTE: PHP must be compiled with the CUR...
Definition: nusoap.php:2139
$http
Definition: deliver.php:30

References $http, $persistentConnection, $response_timeout, $timeout, nusoap_base\appendDebug(), checkCookies(), nusoap_base\debug(), nusoap_base\getError(), getHTTPContentType(), getHTTPContentTypeCharset(), parseResponse(), nusoap_base\setError(), and UpdateCookies().

Referenced by call().

+ Here is the call graph for this function:
+ Here is the caller graph for this function:

◆ setCookie()

nusoap_client::setCookie (   $name,
  $value 
)

adds a new Cookie into $this->cookies array

Parameters
string$nameCookie Name
string$valueCookie Value
Returns
boolean if cookie-set was successful returns true, else false @access public

Definition at line 8034 of file nusoap.php.

8035 {
8036 if (strlen($name) == 0) {
8037 return false;
8038 }
8039 $this->cookies[] = array('name' => $name, 'value' => $value);
8040 return true;
8041 }

◆ setCredentials()

nusoap_client::setCredentials (   $username,
  $password,
  $authtype = 'basic',
  $certRequest = array() 
)

if authenticating, set user credentials here

Parameters
string$username
string$password
string$authtype(basic|digest|certificate|ntlm)
array$certRequest(keys must be cainfofile (optional), sslcertfile, sslkeyfile, passphrase, verifypeer (optional), verifyhost (optional): see corresponding options in cURL docs) @access public

Definition at line 7776 of file nusoap.php.

7777 {
7778 $this->debug("setCredentials username=$username authtype=$authtype certRequest=");
7779 $this->appendDebug($this->varDump($certRequest));
7780 $this->username = $username;
7781 $this->password = $password;
7782 $this->authtype = $authtype;
7783 $this->certRequest = $certRequest;
7784 }

References $authtype, $certRequest, $password, $username, nusoap_base\appendDebug(), nusoap_base\debug(), and nusoap_base\varDump().

+ Here is the call graph for this function:

◆ setCurlOption()

nusoap_client::setCurlOption (   $option,
  $value 
)

sets user-specified cURL options

Parameters
mixed$optionThe cURL option (always integer?)
mixed$valueThe cURL option value @access public

Definition at line 7696 of file nusoap.php.

7697 {
7698 $this->debug("setCurlOption option=$option, value=");
7699 $this->appendDebug($this->varDump($value));
7700 $this->curl_options[$option] = $value;
7701 }

References nusoap_base\appendDebug(), nusoap_base\debug(), and nusoap_base\varDump().

+ Here is the call graph for this function:

◆ setDefaultRpcParams()

nusoap_client::setDefaultRpcParams (   $rpcParams)

sets the default RPC parameter setting.

If true, default is that call params are like RPC even for document style Each call() can override this value.

This is no longer used.

Parameters
boolean$rpcParams@access public
Deprecated:

Definition at line 7848 of file nusoap.php.

7849 {
7850 $this->defaultRpcParams = $rpcParams;
7851 }

◆ setEndpoint()

nusoap_client::setEndpoint (   $endpoint)

sets the SOAP endpoint, which can override WSDL

Parameters
string$endpointThe endpoint URL to use, or empty string or false to prevent override @access public

Definition at line 7709 of file nusoap.php.

7710 {
7711 $this->debug("setEndpoint(\"$endpoint\")");
7712 $this->forceEndpoint = $endpoint;
7713 }

References $endpoint, and nusoap_base\debug().

+ Here is the call graph for this function:

◆ setHeaders()

nusoap_client::setHeaders (   $headers)

set the SOAP headers

Parameters
mixed$headersString of XML with SOAP header content, or array of soapval objects for SOAP headers @access public

Definition at line 7721 of file nusoap.php.

7722 {
7723 $this->debug("setHeaders headers=");
7724 $this->appendDebug($this->varDump($headers));
7725 $this->requestHeaders = $headers;
7726 }

References nusoap_base\appendDebug(), nusoap_base\debug(), and nusoap_base\varDump().

+ Here is the call graph for this function:

◆ setHTTPEncoding()

nusoap_client::setHTTPEncoding (   $enc = 'gzip,
deflate'   
)

use HTTP encoding

Parameters
string$encHTTP encoding @access public

Definition at line 7792 of file nusoap.php.

7793 {
7794 $this->debug("setHTTPEncoding(\"$enc\")");
7795 $this->http_encoding = $enc;
7796 }

References nusoap_base\debug().

+ Here is the call graph for this function:

◆ setHTTPProxy()

nusoap_client::setHTTPProxy (   $proxyhost,
  $proxyport,
  $proxyusername = '',
  $proxypassword = '' 
)

set proxy info here

Parameters
string$proxyhost
string$proxyport
string$proxyusername
string$proxypassword@access public

Definition at line 7759 of file nusoap.php.

7760 {
7761 $this->proxyhost = $proxyhost;
7762 $this->proxyport = $proxyport;
7763 $this->proxyusername = $proxyusername;
7764 $this->proxypassword = $proxypassword;
7765 }

References $proxyhost, $proxypassword, $proxyport, and $proxyusername.

◆ setUseCURL()

nusoap_client::setUseCURL (   $use)

Set whether to try to use cURL connections if possible.

Parameters
boolean$useWhether to try to use cURL @access public

Definition at line 7804 of file nusoap.php.

7805 {
7806 $this->debug("setUseCURL($use)");
7807 $this->use_curl = $use;
7808 }

References nusoap_base\debug().

+ Here is the call graph for this function:

◆ UpdateCookies()

nusoap_client::UpdateCookies (   $cookies)

updates the current cookies with a new set

Parameters
array$cookiesnew cookies with which to update current ones
Returns
boolean always return true @access private

Definition at line 8094 of file nusoap.php.

8095 {
8096 if (sizeof($this->cookies) == 0) {
8097 // no existing cookies: take whatever is new
8098 if (sizeof($cookies) > 0) {
8099 $this->debug('Setting new cookie(s)');
8100 $this->cookies = $cookies;
8101 }
8102 return true;
8103 }
8104 if (sizeof($cookies) == 0) {
8105 // no new cookies: keep what we've got
8106 return true;
8107 }
8108 // merge
8109 foreach ($cookies as $newCookie) {
8110 if (!is_array($newCookie)) {
8111 continue;
8112 }
8113 if ((!isset($newCookie['name'])) || (!isset($newCookie['value']))) {
8114 continue;
8115 }
8116 $newName = $newCookie['name'];
8117
8118 $found = false;
8119 for ($i = 0; $i < count($this->cookies); $i++) {
8120 $cookie = $this->cookies[$i];
8121 if (!is_array($cookie)) {
8122 continue;
8123 }
8124 if (!isset($cookie['name'])) {
8125 continue;
8126 }
8127 if ($newName != $cookie['name']) {
8128 continue;
8129 }
8130 $newDomain = isset($newCookie['domain']) ? $newCookie['domain'] : 'NODOMAIN';
8131 $domain = isset($cookie['domain']) ? $cookie['domain'] : 'NODOMAIN';
8132 if ($newDomain != $domain) {
8133 continue;
8134 }
8135 $newPath = isset($newCookie['path']) ? $newCookie['path'] : 'NOPATH';
8136 $path = isset($cookie['path']) ? $cookie['path'] : 'NOPATH';
8137 if ($newPath != $path) {
8138 continue;
8139 }
8140 $this->cookies[$i] = $newCookie;
8141 $found = true;
8142 $this->debug('Update cookie ' . $newName . '=' . $newCookie['value']);
8143 break;
8144 }
8145 if (! $found) {
8146 $this->debug('Add cookie ' . $newName . '=' . $newCookie['value']);
8147 $this->cookies[] = $newCookie;
8148 }
8149 }
8150 return true;
8151 }
$path
Definition: ltiservices.php:30

References $cookies, $path, and nusoap_base\debug().

Referenced by send().

+ Here is the call graph for this function:
+ Here is the caller graph for this function:

◆ useHTTPPersistentConnection()

nusoap_client::useHTTPPersistentConnection ( )

use HTTP persistent connections if possible

@access public

Definition at line 7815 of file nusoap.php.

7816 {
7817 $this->debug("useHTTPPersistentConnection");
7818 $this->persistentConnection = true;
7819 }

References nusoap_base\debug().

+ Here is the call graph for this function:

Field Documentation

◆ $authtype

nusoap_client::$authtype = ''

Definition at line 7182 of file nusoap.php.

Referenced by getProxy(), and setCredentials().

◆ $bindingType

nusoap_client::$bindingType = ''

Definition at line 7208 of file nusoap.php.

Referenced by getProxy().

◆ $certRequest

nusoap_client::$certRequest = array()

Definition at line 7183 of file nusoap.php.

Referenced by getProxy(), and setCredentials().

◆ $cookies

nusoap_client::$cookies = array()

Definition at line 7204 of file nusoap.php.

Referenced by checkCookies(), getCookies(), and UpdateCookies().

◆ $curl_options

nusoap_client::$curl_options = array()

Definition at line 7207 of file nusoap.php.

Referenced by getProxy().

◆ $decode_utf8

nusoap_client::$decode_utf8 = true

Definition at line 7205 of file nusoap.php.

Referenced by getProxy().

◆ $defaultRpcParams

nusoap_client::$defaultRpcParams = false

Definition at line 7200 of file nusoap.php.

Referenced by getDefaultRpcParams(), and getProxy().

◆ $document

nusoap_client::$document = ''

Definition at line 7187 of file nusoap.php.

◆ $endpoint

nusoap_client::$endpoint

Definition at line 7188 of file nusoap.php.

Referenced by __construct(), getProxy(), and setEndpoint().

◆ $endpointType

nusoap_client::$endpointType = ''

Definition at line 7198 of file nusoap.php.

◆ $fault

nusoap_client::$fault

Definition at line 7218 of file nusoap.php.

◆ $faultcode

nusoap_client::$faultcode

Definition at line 7223 of file nusoap.php.

◆ $faultdetail

nusoap_client::$faultdetail

Definition at line 7233 of file nusoap.php.

◆ $faultstring

nusoap_client::$faultstring

Definition at line 7228 of file nusoap.php.

◆ $forceEndpoint

nusoap_client::$forceEndpoint = ''

Definition at line 7189 of file nusoap.php.

Referenced by call(), and getProxy().

◆ $http_encoding

nusoap_client::$http_encoding = false

Definition at line 7195 of file nusoap.php.

Referenced by getProxy().

◆ $opData

nusoap_client::$opData

Definition at line 7178 of file nusoap.php.

Referenced by _getProxyClassCode(), and call().

◆ $operation

nusoap_client::$operation

Definition at line 7179 of file nusoap.php.

Referenced by _getProxyClassCode(), call(), and getOperationData().

◆ $operations

nusoap_client::$operations = array()

Definition at line 7206 of file nusoap.php.

Referenced by getProxy().

◆ $password

nusoap_client::$password = ''

Definition at line 7181 of file nusoap.php.

Referenced by getProxy(), and setCredentials().

◆ $persistentConnection

nusoap_client::$persistentConnection = false

Definition at line 7199 of file nusoap.php.

Referenced by getProxy(), and send().

◆ $proxyhost

nusoap_client::$proxyhost = ''

Definition at line 7190 of file nusoap.php.

Referenced by __construct(), getProxy(), and setHTTPProxy().

◆ $proxypassword

nusoap_client::$proxypassword = ''

Definition at line 7193 of file nusoap.php.

Referenced by __construct(), getProxy(), and setHTTPProxy().

◆ $proxyport

nusoap_client::$proxyport = ''

Definition at line 7191 of file nusoap.php.

Referenced by __construct(), getProxy(), and setHTTPProxy().

◆ $proxyusername

nusoap_client::$proxyusername = ''

Definition at line 7192 of file nusoap.php.

Referenced by __construct(), getProxy(), and setHTTPProxy().

◆ $request

nusoap_client::$request = ''

Definition at line 7201 of file nusoap.php.

◆ $requestHeaders

nusoap_client::$requestHeaders = false

Definition at line 7184 of file nusoap.php.

Referenced by getProxy().

◆ $response

nusoap_client::$response = ''

Definition at line 7202 of file nusoap.php.

◆ $response_timeout

nusoap_client::$response_timeout = 30

Definition at line 7197 of file nusoap.php.

Referenced by __construct(), getProxy(), and send().

◆ $responseData

nusoap_client::$responseData = ''

Definition at line 7203 of file nusoap.php.

◆ $responseHeader

nusoap_client::$responseHeader = null

Definition at line 7186 of file nusoap.php.

Referenced by getHeader().

◆ $responseHeaders

nusoap_client::$responseHeaders = ''

Definition at line 7185 of file nusoap.php.

Referenced by getHeaders().

◆ $return

nusoap_client::$return

Definition at line 7175 of file nusoap.php.

Referenced by call(), and parseResponse().

◆ $timeout

nusoap_client::$timeout = 0

Definition at line 7196 of file nusoap.php.

Referenced by __construct(), getProxy(), and send().

◆ $use_curl

nusoap_client::$use_curl = false

Definition at line 7209 of file nusoap.php.

Referenced by getProxy().

◆ $username

nusoap_client::$username = ''

Definition at line 7180 of file nusoap.php.

Referenced by getProxy(), and setCredentials().

◆ $wsdl

nusoap_client::$wsdl

Definition at line 7176 of file nusoap.php.

Referenced by __construct(), and getProxy().

◆ $wsdlFile

nusoap_client::$wsdlFile

Definition at line 7177 of file nusoap.php.

Referenced by getProxy().

◆ $xml_encoding

nusoap_client::$xml_encoding = ''

Definition at line 7194 of file nusoap.php.


The documentation for this class was generated from the following file: