Stud.IP  2.1 Revision 48548
 All Data Structures Namespaces Files Functions Variables Pages
ExternModuleLecturedetails Class Reference
Inheritance diagram for ExternModuleLecturedetails:
Inheritance graph
Collaboration diagram for ExternModuleLecturedetails:
Collaboration graph

Public Member Functions

 ExternModuleLecturedetails ($range_id, $module_name, $config_id=NULL, $set_config=NULL, $global_id=NULL)
 setup ()
 printout ($args)
 printoutPreview ()
 toString ($args)
 toStringPreview ($args)
 toStringMainTable ($data, $preview)
 toStringStudipInfo ($preview)
- Public Member Functions inherited from ExternModule
 GetInstance ($range_id, $module_name, $config_id=NULL, $set_config=NULL, $global_id=NULL)
 ExternModule ($range_id, $module_name, $config_id=NULL, $set_config=NULL, $global_id=NULL)
 getType ()
 getName ()
getConfig ()
 getDefaultConfig ()
 getRangeDefaultConfig ($range_id= 'global')
 getAllElements ()
 getValue ($attribute)
 setValue ($attribute, $value)
 getAttributes ($element_name, $tag_name)
 getArgs ()
 toStringEdit ($open_elements="", $post_vars="", $faulty_values="", $anker="")
 printoutEdit ($element_name="", $post_vars="", $faulty_values="", $anker="")
 checkFormValues ($element_name="")
 store ($element_name= '', $values= '')
 getDescription ()
 executeCommand ($element, $command, $value)
 checkRangeId ($range_id)
 printError ()
 getModuleLink ($module_name, $config_id, $sri_link)
 updateGenericDatafields ($element_name, $object_type)
 insertDatafieldMarkers ($object_type, &$markers, $element_name)
 insertPluginMarkers ($plugin_type, &$markers, $element_name)
 setRawOutput ($raw=TRUE)
 extHtmlReady ($text, $allow_links=FALSE)
 extFormatReady ($text)
 extWikiReady ($text, $show_comments= 'all')
 GetOrderedModuleTypes ()
 getLinkToModule ($linked_element_name=null, $params=null, $with_module_params=false, $self=false)
 getLinkToSelf ($params=null, $with_module_params=false, $linked_element_name=null)
 getModuleParams ($params=null)

Data Fields

 $db
 $seminar_id
- Data Fields inherited from ExternModule
 $type = NULL
 $name
 $config
 $registered_elements = array()
 $elements = array()
 $field_names = array()
 $data_fields = array()
 $args = array()
 $is_raw_output = FALSE

Additional Inherited Members

- Static Public Member Functions inherited from ExternModule
static HaveAccessModuleType ($view, $module_id=NULL, $module_name=NULL)

Member Function Documentation

ExternModuleLecturedetails (   $range_id,
  $module_name,
  $config_id = NULL,
  $set_config = NULL,
  $global_id = NULL 
)

Here is the call graph for this function:

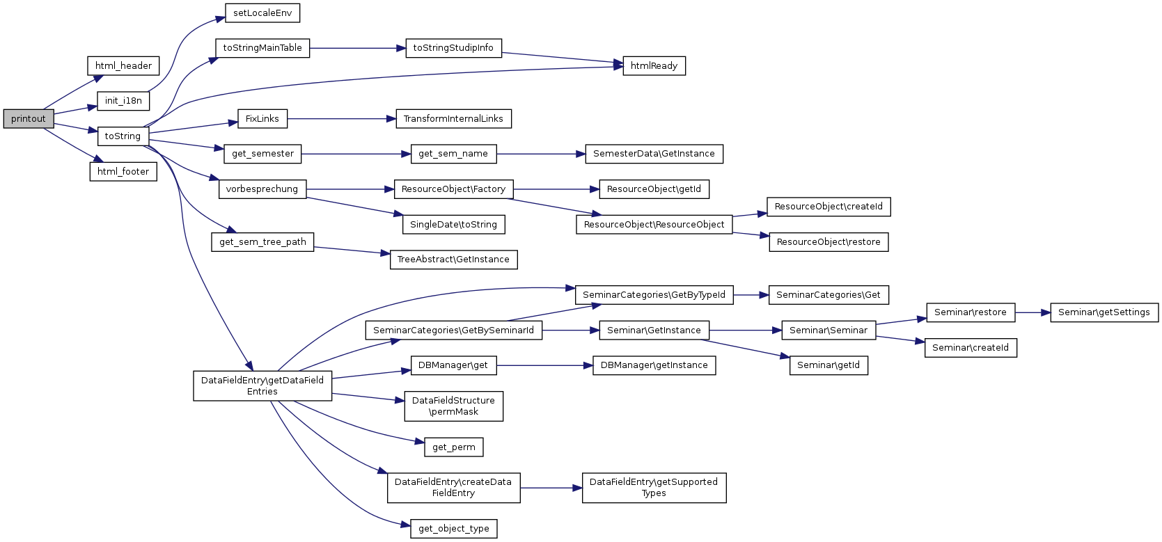
printout (   $args)

Reimplemented from ExternModule.

Here is the call graph for this function:

printoutPreview ( )

Here is the call graph for this function:

setup ( )

Reimplemented from ExternModule.

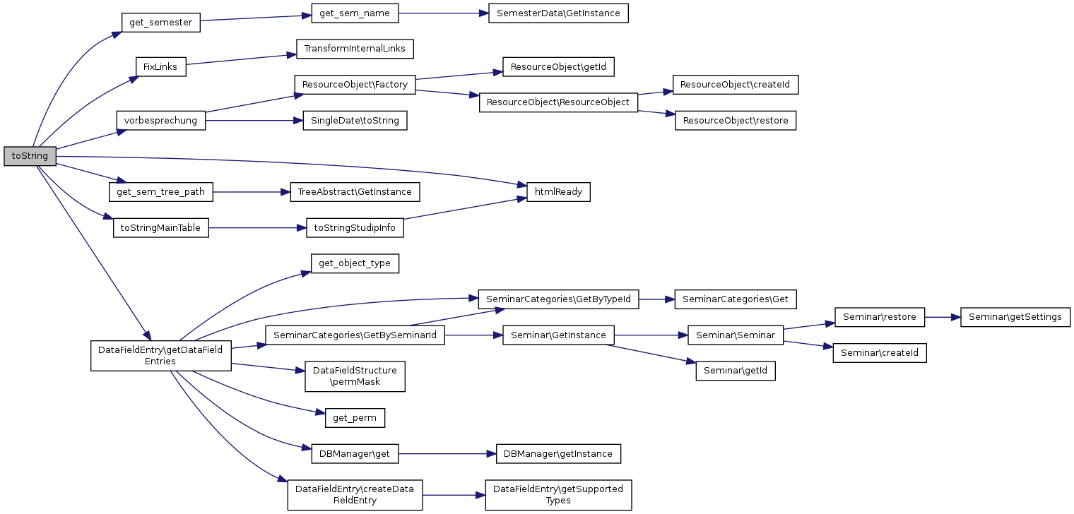
toString (   $args)

Reimplemented from ExternModule.

Here is the call graph for this function:

Here is the caller graph for this function:

toStringMainTable (   $data,
  $preview 
)

Here is the call graph for this function:

Here is the caller graph for this function:

toStringPreview (   $args)

Here is the call graph for this function:

toStringStudipInfo (   $preview)

Here is the call graph for this function:

Here is the caller graph for this function:

Field Documentation

$db
$seminar_id

The documentation for this class was generated from the following file: