Stud.IP  2.1 Revision 48548
 All Data Structures Namespaces Files Functions Variables Pages
Course_StudyAreasController Class Reference
Inheritance diagram for Course_StudyAreasController:
Inheritance graph
Collaboration diagram for Course_StudyAreasController:
Collaboration graph

Public Member Functions

 before_filter (&$action, &$args)
 show_action ($course_id= '-')
 update_selection ($study_areas)
 add_action ($course_id= '-')
 remove_action ($course_id= '-')
 expand_action ($course_id= '-', $id=NULL)
 get_selection ($course_id)
 store_selection ($course_id, $selection)
 set_course ($course_id)
- Public Member Functions inherited from AuthenticatedController
 after_filter ($action, $args)
- Public Member Functions inherited from StudipController
 validate_args (&$args, $types=NULL)
 url_for ($to)
 rescue ($exception)

Static Public Member Functions

static isCourseId ($id)

Member Function Documentation

add_action (   $course_id = '-')

This method is sent using AJAX to add a study area to a course.

Parameters
stringthe MD5ish ID of the course
Returns
void

Here is the call graph for this function:

before_filter ( $action,
$args 
)

Callback function being called before an action is executed. If this function does not return FALSE, the action will be called, otherwise an error will be generated and processing will be aborted. If this function already #rendered or #redirected, further processing of the action is withheld.

Parameters
stringName of the action to perform.
arrayAn array of arguments to the action.
Returns
bool

Reimplemented from AuthenticatedController.

expand_action (   $course_id = '-',
  $id = NULL 
)

This method is sent using AJAX to expand a study area subtree whose root is the specified $id.

Parameters
stringthe MD5ish ID of the course
stringthe ID of the study area to expand
Returns
void

Here is the call graph for this function:

get_selection (   $course_id)

Returns a StudipStudyAreaSelection object for a given course ID. If the course ID is falsy, use the session variable from admin_seminare_assi.

NOTE: This is a hack – remove it ASAP.

Parameters
stringeither the MD5ish ID of a course or something falsy to indicate a course that is currently being created
Returns
mixed a "bean" of class StudipStudyAreaSelection representing the selection form

Here is the caller graph for this function:

static isCourseId (   $id)
static

Every (non-empty) string is a valid course ID except the string '-'

Parameters
mixedthe value to check
Returns
bool TRUE if it is courseID-ish, FALSE otherwise
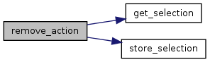
remove_action (   $course_id = '-')

This method is sent using AJAX to remove a study area from a course.

Parameters
stringthe MD5ish ID of the course
Returns
void

Here is the call graph for this function:

set_course (   $course_id)

Here is the call graph for this function:

Here is the caller graph for this function:

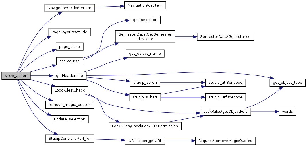
show_action (   $course_id = '-')

This method shows the study area selection form for a given course ID.

Parameters
stringthe MD5ish ID of the course
Returns
void

Here is the call graph for this function:

store_selection (   $course_id,
  $selection 
)

Here is the caller graph for this function:

update_selection (   $study_areas)

Here is the caller graph for this function:


The documentation for this class was generated from the following file: