|
Stud.IP
2.1 Revision 48548
|


Public Member Functions | |
| __construct () | |
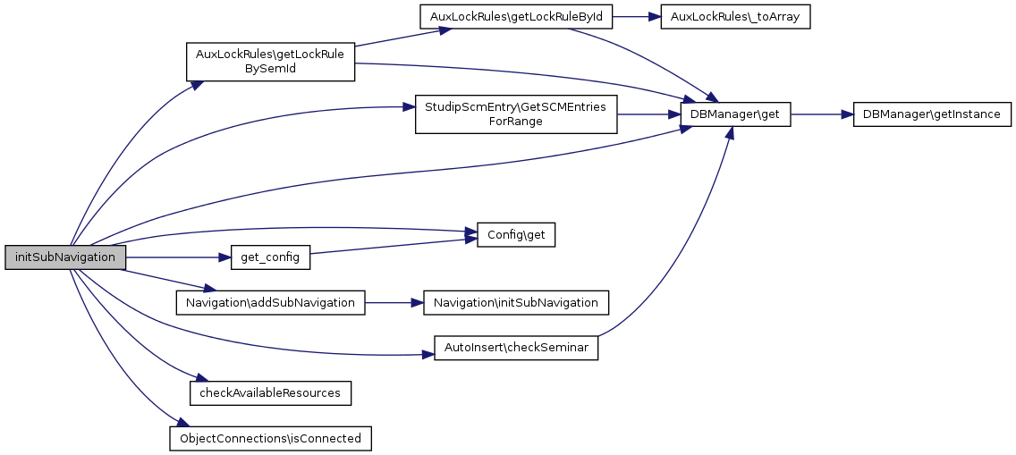
| initSubNavigation () | |
Public Member Functions inherited from Navigation | |
| __construct ($title, $url=NULL, $params=NULL) | |
| getImage () | |
| getTitle () | |
| getDescription () | |
| getURL () | |
| isActive () | |
| isEnabled () | |
| isVisible ($needs_image=false) | |
| setActive ($active) | |
| setEnabled ($enabled) | |
| setImage ($image, $options=array()) | |
| setTitle ($title) | |
| setDescription ($description) | |
| setURL ($url, $params=NULL) | |
| activeSubNavigation () | |
| addSubNavigation ($name, Navigation $navigation) | |
| insertSubNavigation ($name, Navigation $navigation, $where) | |
| getSubNavigation () | |
| removeSubNavigation ($name) | |
| getIterator () | |
Additional Inherited Members | |
Static Public Member Functions inherited from Navigation | |
| static | activateItem ($path) |
| static | addItem ($path, Navigation $navigation) |
| static | insertItem ($path, Navigation $navigation, $where) |
| static | removeItem ($path) |
| static | getItem ($path) |
| static | hasItem ($path) |
| static | setRootNavigation (Navigation $navigation) |
Protected Attributes inherited from Navigation | |
| $active | |
| $enabled | |
| $image | |
| $params | |
| $subnav | |
| $title | |
| $description | |
| $url | |
| __construct | ( | ) |
| initSubNavigation | ( | ) |
Initialize the subnavigation of this item. This method is called once before the first item is added or removed.
Reimplemented from Navigation.
