|
Stud.IP
2.1 Revision 48548
|
Functions | |
| if($GLOBALS['ZIP_USE_INTERNAL']) | readfile_chunked ($filename) |
| parse_header ($header) | |
| parse_link ($link, $level=0) | |
| createSelectedZip ($file_ids, $perm_check=TRUE, $size_check=false) | |
| createFolderZip ($folder_id, $perm_check=TRUE, $size_check=false) | |
| createTempFolder ($folder_id, $tmp_full_path, $perm_check=TRUE, $in_recursion=false) | |
| getFolderChildren ($folder_id) | |
| getFolderId ($parent_id, $in_recursion=false) | |
| doc_count ($parent_id, $range_id=null) | |
| doc_sum_filesize ($parent_id) | |
| doc_newest ($parent_id) | |
| doc_challenge ($parent_id) | |
| get_user_documents_in_folder ($folder_id, $user_id) | |
| move_item ($item_id, $new_parent, $change_sem_to=false) | |
| copy_item ($item_id, $new_parent, $change_sem_to=false) | |
| copy_doc ($doc_id, $new_range, $new_sem=false) | |
| copy_folder ($folder_id, $new_range, $seed=false) | |
| edit_item ($item_id, $type, $name, $description, $protected=0, $url="", $filesize="") | |
| create_folder ($name, $description, $parent_id, $permission=7) | |
| form ($refresh=FALSE) | |
| prepareFilename ($filename, $shorten=FALSE, $checkfolder=false) | |
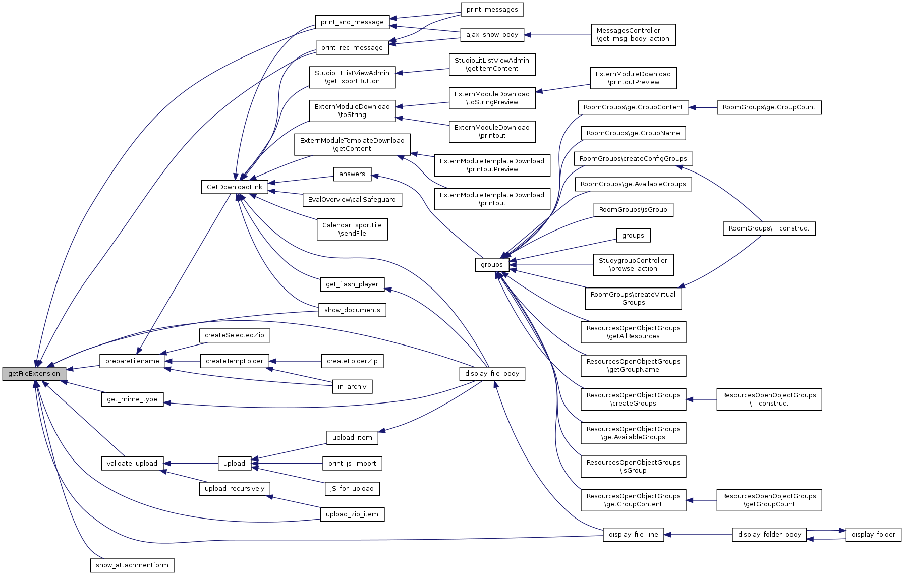
| getFileExtension ($str) | |
| validate_upload ($the_file, $real_file_name='') | |
| upload ($the_file, $refresh, $range_id) | |
| getUploadMetadata ($range_id, $refresh=FALSE) | |
| JS_for_upload () | |
| upload_item ($range_id, $create=FALSE, $echo=FALSE, $refresh=FALSE) | |
| insert_link_db ($range_id, $the_file_size, $refresh=FALSE) | |
| link_item ($range_id, $create=FALSE, $echo=FALSE, $refresh=FALSE, $link_update=FALSE) | |
| link_form ($range_id, $updating=FALSE) | |
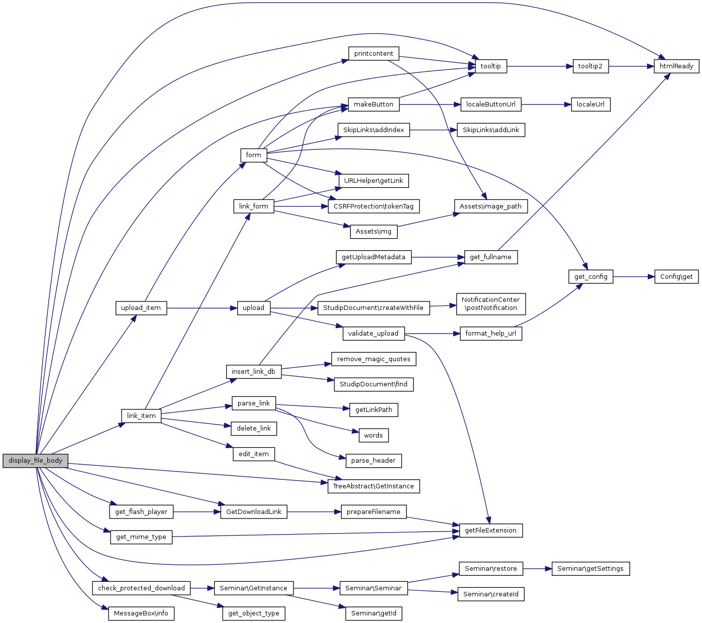
| display_file_body ($datei, $folder_id, $open, $change, $move, $upload, $all, $refresh=FALSE, $filelink="") | |
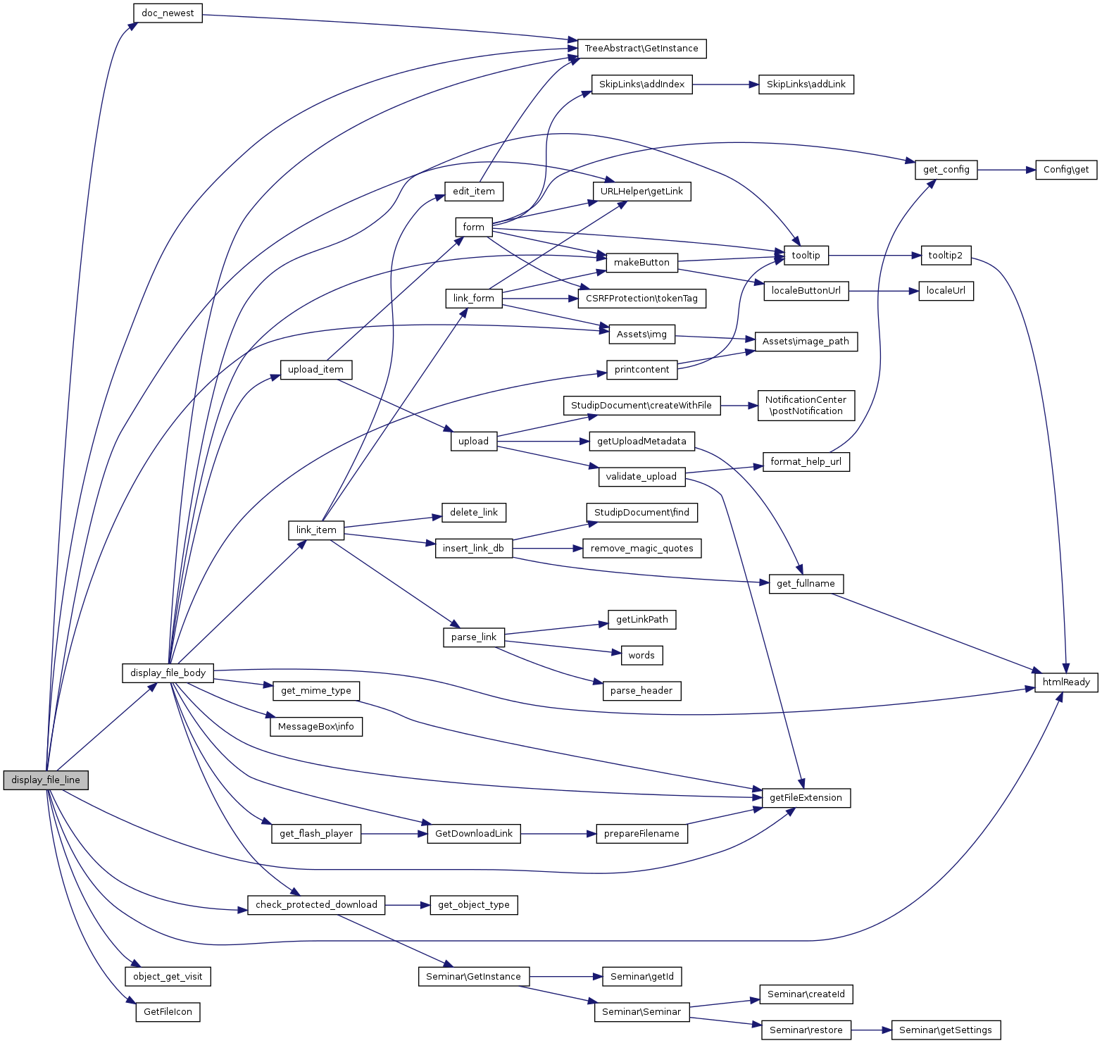
| display_file_line ($datei, $folder_id, $open, $change, $move, $upload, $all, $refresh=FALSE, $filelink="", $anchor_id, $position="middle") | |
| display_folder_body ($folder_id, $open, $change, $move, $upload, $refresh=FALSE, $filelink="", $anchor_id) | |
| display_folder ($folder_id, $open, $change, $move, $upload, $refresh=FALSE, $filelink="", $anchor_id, $position="middle", $isissuefolder=false) | |
| getLinkPath ($file_id) | |
| GetFileIcon ($ext, $with_img_tag=false) | |
| get_mime_type ($filename) | |
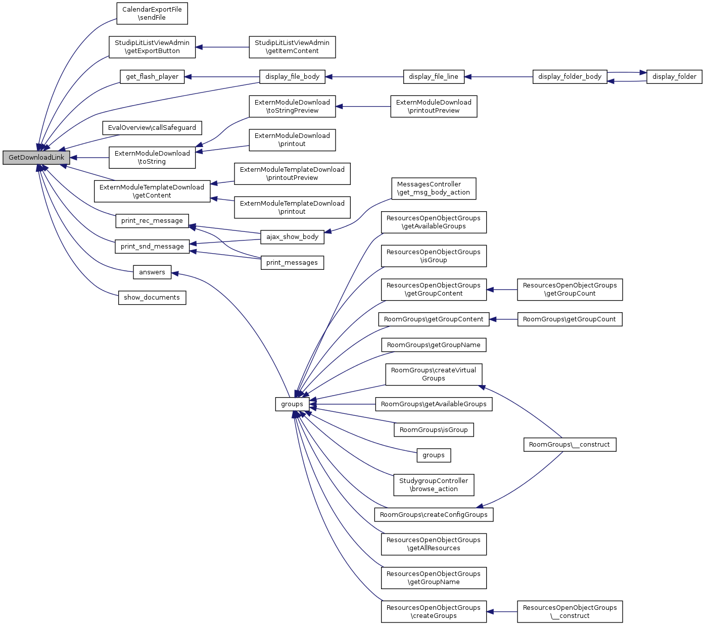
| GetDownloadLink ($file_id, $file_name, $type=0, $dltype= 'normal', $range_id= '', $list_id= '') | |
| delete_document ($dokument_id, $delete_only_file=FALSE) | |
| delete_link ($dokument_id) | |
| delete_folder ($folder_id, $delete_subfolders=false) | |
| recursiv_folder_delete ($parent_id) | |
| delete_all_documents ($range_id) | |
| rmdirr ($dirname) | |
| create_zip_from_file ($file_name, $zip_file_name) | |
| create_zip_from_directory ($fullpath, $zip_file_name) | |
| create_zip_from_newest_files () | |
| unzip_file ($file_name, $dir_name= '', $testonly=false) | |
| upload_zip_item () | |
| upload_recursively ($range_id, $dir) | |
| upload_zip_file ($dir_id, $file) | |
| pclzip_convert_filename_cb ($p_event, &$p_header) | |
| get_flash_player ($document_id, $filename, $type) | |
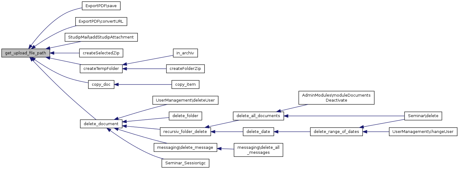
| get_upload_file_path ($document_id) | |
| check_protected_download ($document_id) | |
| array_to_csv ($data, $filename=null, $caption=null, $delimiter= ';', $enclosure= '"', $eol = "\r\n" ) | |
Variables | |
| $countfiles = 0 | |
| $countfolder = 0 | |
| $droppable_folder = 0 | |
| array_to_csv | ( | $data, | |
$filename = null, |
|||
$caption = null, |
|||
$delimiter = ';', |
|||
$enclosure = '"', |
|||
$eol = "\r\n" |
|||
| ) |
converts a given array to a csv format
| array | $data | the data to convert, each row should be an array |
| string | $filename | full path to a file to write to, if omitted the csv content is returned |
| array | $caption | assoc array with captions, is written to the first line, $data is filtered by keys |
| string | $delimiter | sets the field delimiter (one character only) |
| string | $enclosure | sets the field enclosure (one character only) |
| string | $eol | sets the end of line format |

| check_protected_download | ( | $document_id | ) |
checks if the 'protected' flag of a file is set and if the course access is closed
| string | MD5 id of the file |


| copy_doc | ( | $doc_id, | |
| $new_range, | |||
$new_sem = false |
|||
| ) |


| copy_folder | ( | $folder_id, | |
| $new_range, | |||
$seed = false |
|||
| ) |


| copy_item | ( | $item_id, | |
| $new_parent, | |||
$change_sem_to = false |
|||
| ) |

| create_folder | ( | $name, | |
| $description, | |||
| $parent_id, | |||
$permission = 7 |
|||
| ) |


| create_zip_from_directory | ( | $fullpath, | |
| $zip_file_name | |||
| ) |

| create_zip_from_file | ( | $file_name, | |
| $zip_file_name | |||
| ) |
| create_zip_from_newest_files | ( | ) |

| createFolderZip | ( | $folder_id, | |
$perm_check = TRUE, |
|||
$size_check = false |
|||
| ) |
creates a zip file from all files in given folder, including subfolders
| string | $folder_id | id of document folder |
| bool | $perm_check | if true, files are checked for folder permissions |
| bool | $size_check | if true, number and size of files are checked against config values |

| createSelectedZip | ( | $file_ids, | |
$perm_check = TRUE, |
|||
$size_check = false |
|||
| ) |
creates a zip file from given ids in tmp directory
| array | $file_ids | array of document ids |
| bool | $perm_check | if true, files are checked for folder permissions |
| bool | $size_check | if true, number and size of files are checked against config values |

| createTempFolder | ( | $folder_id, | |
| $tmp_full_path, | |||
$perm_check = TRUE, |
|||
$in_recursion = false |
|||
| ) |
used by createFolderZip() to dive into subfolders collects a list of file metadata and returns it when recursion finishes
| string | $folder_id | id of a folder |
| string | $tmp_full_path | temporary path |
| bool | $perm_check | if true, files are checked for folder permissions |
| bool | $in_recursion | used internally to indicate recursive call |


| delete_all_documents | ( | $range_id | ) |


| delete_document | ( | $dokument_id, | |
$delete_only_file = FALSE |
|||
| ) |


| delete_folder | ( | $folder_id, | |
$delete_subfolders = false |
|||
| ) |

| delete_link | ( | $dokument_id | ) |

| display_file_body | ( | $datei, | |
| $folder_id, | |||
| $open, | |||
| $change, | |||
| $move, | |||
| $upload, | |||
| $all, | |||
$refresh = FALSE, |
|||
$filelink = "" |
|||
| ) |
Displays the body of a file containing the decription, downloadbuttons and change-forms


| display_file_line | ( | $datei, | |
| $folder_id, | |||
| $open, | |||
| $change, | |||
| $move, | |||
| $upload, | |||
| $all, | |||
$refresh = FALSE, |
|||
$filelink = "", |
|||
| $anchor_id, | |||
$position = "middle" |
|||
| ) |
Displays one file/document with all of its information and options.


| display_folder | ( | $folder_id, | |
| $open, | |||
| $change, | |||
| $move, | |||
| $upload, | |||
$refresh = FALSE, |
|||
$filelink = "", |
|||
| $anchor_id, | |||
$position = "middle", |
|||
$isissuefolder = false |
|||
| ) |
Displays the folder and all of its documents and recursively subfolders. This function is not dependent on the recursive-level so it looks as if it all starts from here.


| display_folder_body | ( | $folder_id, | |
| $open, | |||
| $change, | |||
| $move, | |||
| $upload, | |||
$refresh = FALSE, |
|||
$filelink = "", |
|||
| $anchor_id | |||
| ) |
Displays the body of a folder including the description, changeform, subfolder and files


| doc_challenge | ( | $parent_id | ) |

| doc_count | ( | $parent_id, | |
$range_id = null |
|||
| ) |
Counts and returns the number files in the given folder and subfolders. Files not visible to the current user are not counted
| $parent_id | a folder id |
| $range_id | the range id for the folder, course or institute id |


| doc_newest | ( | $parent_id | ) |


| doc_sum_filesize | ( | $parent_id | ) |


| edit_item | ( | $item_id, | |
| $type, | |||
| $name, | |||
| $description, | |||
$protected = 0, |
|||
$url = "", |
|||
$filesize = "" |
|||
| ) |


| form | ( | $refresh = FALSE | ) |


| get_flash_player | ( | $document_id, | |
| $filename, | |||
| $type | |||
| ) |


| get_mime_type | ( | $filename | ) |
Determines an appropriate MIME type for a file based on the extension of the file name.
| string | $filename | file name to check |


| get_upload_file_path | ( | $document_id | ) |
Return the absolute path of an uploaded file. The uploaded files are organized in sub-folders of UPLOAD_PATH to avoid performance problems with large directories. If the document_id is empty, NULL is returned.
| string | MD5 id of the uploaded file |

| get_user_documents_in_folder | ( | $folder_id, | |
| $user_id | |||
| ) |

| GetDownloadLink | ( | $file_id, | |
| $file_name, | |||
$type = 0, |
|||
$dltype = 'normal', |
|||
$range_id = '', |
|||
$list_id = '' |
|||
| ) |
Erzeugt einen Downloadlink abhaengig von der Konfiguration des Systems ($GLOBALS['SENDFILE_LINK_MODE'] = 'normal'|'old'|'rewrite')
| string | $file_id | |
| string | $file_name | |
| integer | $type | sendfile type 1,2,3,4,5 or 6 |
| string | $dltype | 'normal', 'zip' or 'force' (or 'force_download') |


| getFileExtension | ( | $str | ) |

| GetFileIcon | ( | $ext, | |
$with_img_tag = false |
|||
| ) |

| getFolderChildren | ( | $folder_id | ) |
Returns the read- and executable subfolders to a given folder_id : id of the target folder


| getFolderId | ( | $parent_id, | |
$in_recursion = false |
|||
| ) |


| getLinkPath | ( | $file_id | ) |

| getUploadMetadata | ( | $range_id, | |
$refresh = FALSE |
|||
| ) |


| insert_link_db | ( | $range_id, | |
| $the_file_size, | |||
$refresh = FALSE |
|||
| ) |


| JS_for_upload | ( | ) |

| link_form | ( | $range_id, | |
$updating = FALSE |
|||
| ) |


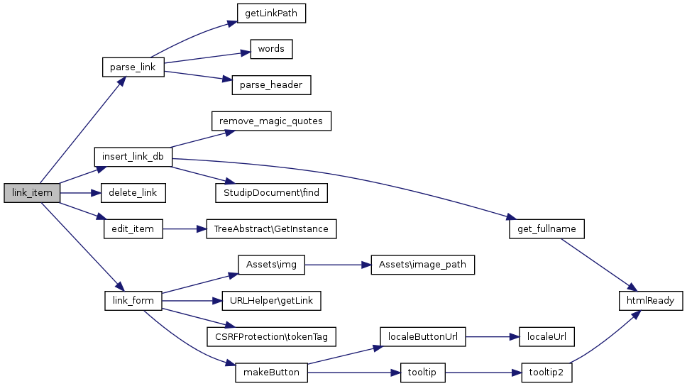
| link_item | ( | $range_id, | |
$create = FALSE, |
|||
$echo = FALSE, |
|||
$refresh = FALSE, |
|||
$link_update = FALSE |
|||
| ) |


| move_item | ( | $item_id, | |
| $new_parent, | |||
$change_sem_to = false |
|||
| ) |


| parse_header | ( | $header | ) |

| parse_link | ( | $link, | |
$level = 0 |
|||
| ) |


| pclzip_convert_filename_cb | ( | $p_event, | |
| & | $p_header | ||
| ) |
| prepareFilename | ( | $filename, | |
$shorten = FALSE, |
|||
$checkfolder = false |
|||
| ) |
kills forbidden characters in filenames, shortens filename to 31 Characters if desired, checks for unique filename in given folder and modifies filename if needed
| string | $filename | original filename |
| bool | $shorten | if true, filename is shortened to 31 chars |
| bool | $checkfolder | if true, uniqueness of filename in this folder is guaranteed |


| if ($GLOBALS['ZIP_USE_INTERNAL']) readfile_chunked | ( | $filename | ) |
| recursiv_folder_delete | ( | $parent_id | ) |


| rmdirr | ( | $dirname | ) |
Delete a file, or a folder and its contents
| string | $dirname | The directory to delete |

| unzip_file | ( | $file_name, | |
$dir_name = '', |
|||
$testonly = false |
|||
| ) |

| upload | ( | $the_file, | |
| $refresh, | |||
| $range_id | |||
| ) |


| upload_item | ( | $range_id, | |
$create = FALSE, |
|||
$echo = FALSE, |
|||
$refresh = FALSE |
|||
| ) |


| upload_recursively | ( | $range_id, | |
| $dir | |||
| ) |
Laedt eine bestehende Verzeichnisstruktur in das System. Die ganze Struktur wird samt Dateien und Unterverzeichnissen rekursiv eingefuegt: 1. Den aktuellen Ordner erstellen. – 2. Die Dateien in alphabetischer Reihenfolge einfuegen. – 3. Die Verzeichnisstruktur jedes Unterordners einfuegen (Rekursion). Nach Einfuegen einer Datei / eines Verzeichnisses wird die Datei oder das Verzeichnis geloescht.
| range_id | Die ID des Ordners unter dem die Verzeichnisstruktur |
| dir |


| upload_zip_file | ( | $dir_id, | |
| $file | |||
| ) |
Eine einzelne Datei in das Verzeichnis mit der dir_id einfuegen.


| upload_zip_item | ( | ) |

| validate_upload | ( | $the_file, | |
$real_file_name = '' |
|||
| ) |
Checks whether a given file upload is valid and allowed.
| $the_file | file to upload to Stud.IP |
| $real_file_name | an optional real file name for handling files inside a ZIP (otherwise, the filename of the ZIP itself would always be used) |


| $countfiles = 0 |
| $countfolder = 0 |
| $droppable_folder = 0 |