|
Stud.IP
2.1 Revision 48548
|

Public Member Functions | |
| getNameOfType ($type_id) | |
| getTypes () | |
| __get ($attribute) | |
Static Public Member Functions | |
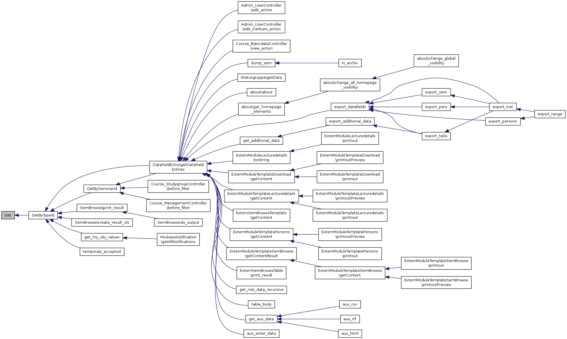
| static | Get ($id) |
| static | GetAll () |
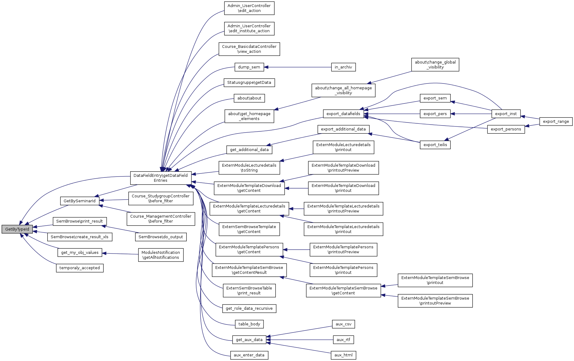
| static | GetByTypeId ($id) |
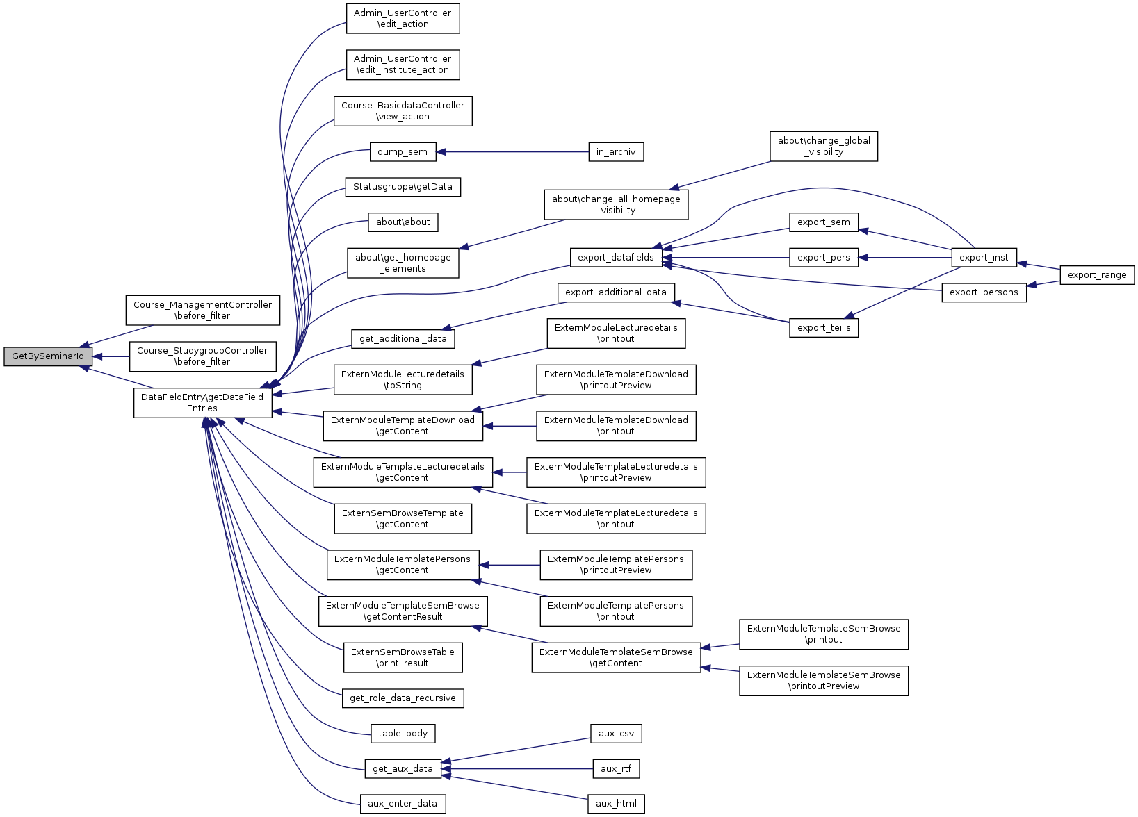
| static | GetBySeminarId ($seminar_id) |
| __get | ( | $attribute | ) |
|
static |
Enter description here...
| unknown_type | $id |

|
static |
Enter description here...
|
static |
Enter description here...
| unknown_type | $seminar_id |


|
static |
Enter description here...
| unknown_type | $id |


| getNameOfType | ( | $type_id | ) |
Enter description here...
| unknown_type | $type_id |
| getTypes | ( | ) |
Enter description here...