Stud.IP  2.1 Revision 48548
 All Data Structures Namespaces Files Functions Variables Pages
messaging Class Reference
Inheritance diagram for messaging:
Inheritance graph
Collaboration diagram for messaging:
Collaboration graph

Public Member Functions

 messaging ()
 delete_message ($message_id, $user_id=FALSE, $force=FALSE)
 delete_all_messages ($user_id=FALSE, $force=FALSE)
 set_read_message ($message_id)
 set_read_all_messages ()
 user_wants_email ($userid)
 sendingEmail ($rec_user_id, $snd_user_id, $message, $subject, $message_id)
 get_forward_id ($id)
 get_forward_copy ($id)
 insert_message ($message, $rec_uname, $user_id='', $time='', $tmp_message_id='', $set_deleted='', $signature='', $subject='', $force_email='', $priority='normal')
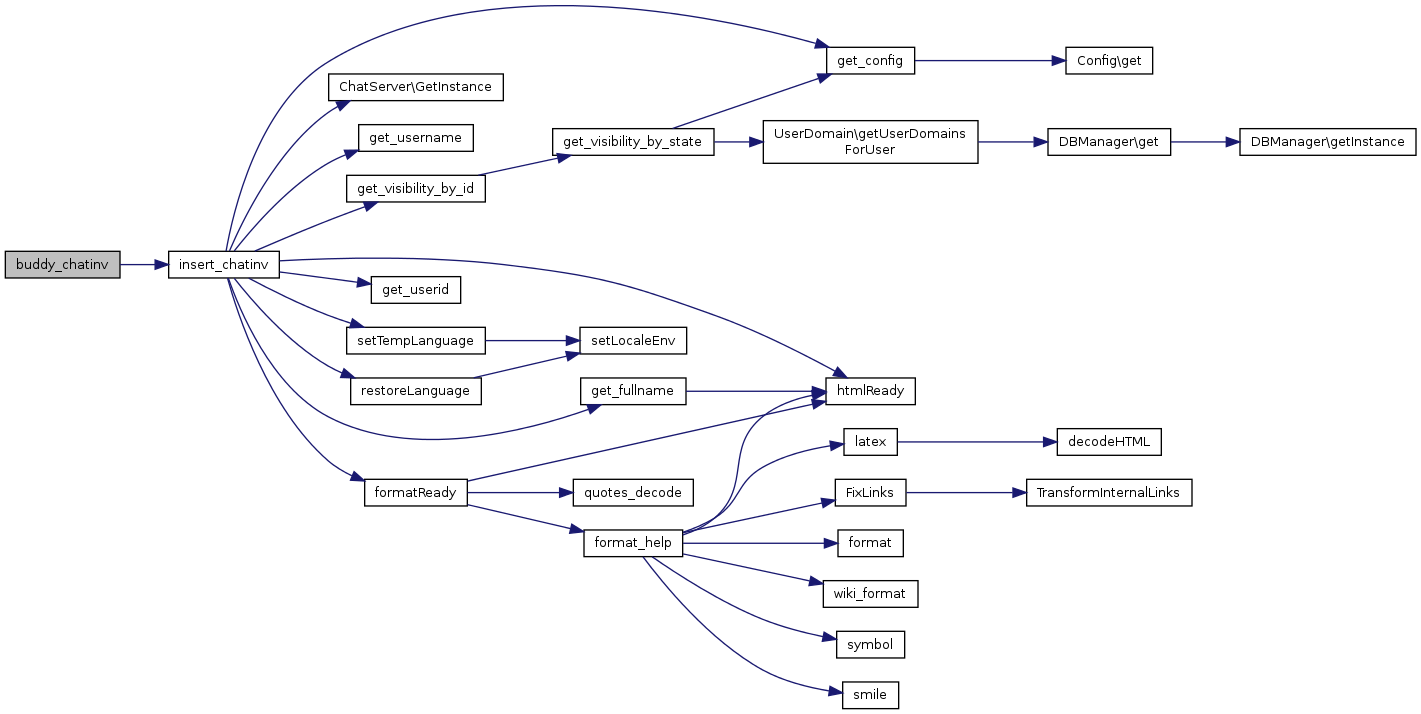
 buddy_chatinv ($message, $chat_id)
 insert_chatinv ($msg, $rec_uname, $chat_id, $user_id=false)
 delete_chatinv ($user_id=false)
 check_chatinv ($chat_id, $user_id=false)
 check_list_of_chatinv ($chat_uniqids, $user_id=false)
 delete_buddy ($username)
 add_buddy ($username)
 check_newmsgfoldername ($foldername)

Data Fields

 $db
 $sig_string

Member Function Documentation

add_buddy (   $username)

Buddy zur Buddyliste hinzufuegen

Parameters
$username

Here is the call graph for this function:

buddy_chatinv (   $message,
  $chat_id 
)
Parameters
$message
$chat_id

Here is the call graph for this function:

check_chatinv (   $chat_id,
  $user_id = false 
)
Parameters
$chat_id
$user_id

Here is the call graph for this function:

check_list_of_chatinv (   $chat_uniqids,
  $user_id = false 
)
Parameters
$chat_uniqids
$user_id

Here is the call graph for this function:

check_newmsgfoldername (   $foldername)
Parameters
$foldername
delete_all_messages (   $user_id = FALSE,
  $force = FALSE 
)

delete all messages from user

Parameters
$user_id
$force

Here is the call graph for this function:

delete_buddy (   $username)

Buddy aus der Buddyliste loeschen

Parameters
$username

Here is the call graph for this function:

delete_chatinv (   $user_id = false)
Parameters
$user_id

Here is the call graph for this function:

delete_message (   $message_id,
  $user_id = FALSE,
  $force = FALSE 
)

Nachricht loeschen

Parameters
$message_id
$user_id
$force

Here is the call graph for this function:

Here is the caller graph for this function:

get_forward_copy (   $id)
Parameters
$id

Here is the caller graph for this function:

get_forward_id (   $id)
Parameters
$id

Here is the caller graph for this function:

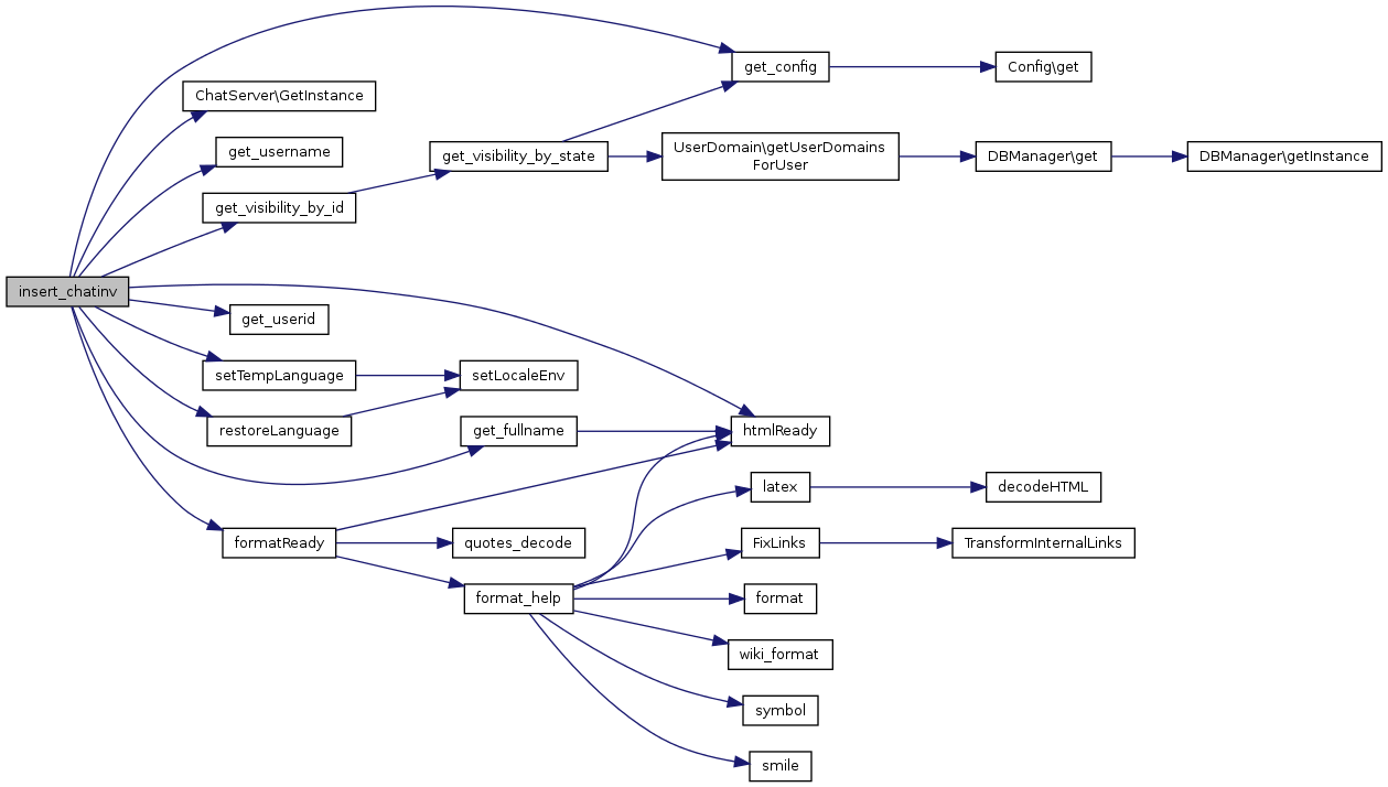
insert_chatinv (   $msg,
  $rec_uname,
  $chat_id,
  $user_id = false 
)

Chateinladung absetzen

Parameters
$msg
$rec_uname
$chat_id
$user_id

Here is the call graph for this function:

Here is the caller graph for this function:

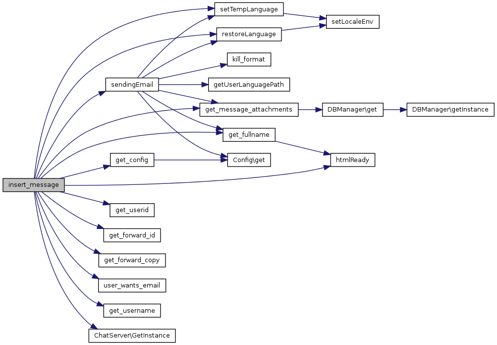
insert_message (   $message,
  $rec_uname,
  $user_id = '',
  $time = '',
  $tmp_message_id = '',
  $set_deleted = '',
  $signature = '',
  $subject = '',
  $force_email = '',
  $priority = 'normal' 
)
Parameters
$message
$rec_uname
$user_id
$time
$tmp_message_id
$set_deleted
$signature
$subject
$force_email
$priority

Here is the call graph for this function:

messaging ( )

Konstruktor

sendingEmail (   $rec_user_id,
  $snd_user_id,
  $message,
  $subject,
  $message_id 
)
Parameters
$rec_user_id
$snd_user_id
$message
$subject
$message_id

Here is the call graph for this function:

Here is the caller graph for this function:

set_read_all_messages ( )

delete all messages from user

Here is the call graph for this function:

set_read_message (   $message_id)

update messages as readed

Parameters
$message_id

Here is the caller graph for this function:

user_wants_email (   $userid)
Parameters
$userid

Here is the caller graph for this function:

Field Documentation

$db
$sig_string

The documentation for this class was generated from the following file: