Stud.IP  2.2 Revision 48548
 All Data Structures Namespaces Files Functions Variables Pages
StudipRangeTreeViewAdmin Class Reference
Inheritance diagram for StudipRangeTreeViewAdmin:
Inheritance graph
Collaboration diagram for StudipRangeTreeViewAdmin:
Collaboration graph

Public Member Functions

 StudipRangeTreeViewAdmin ()
 initTreeStatus ()
 parseCommand ()
 execCommandOrderItem ()
 execCommandNewItem ()
 execCommandSearchStudip ()
 execCommandEditItem ()
 execCommandInsertItem ()
 execCommandInsertFak ()
 execCommandAssertDeleteItem ()
 execCommandDeleteItem ()
 execCommandMoveItem ()
 execCommandDoMoveItem ()
 execCommandOrderCat ()
 execCommandNewCat ()
 execCommandUpdateCat ()
 execCommandDeleteCat ()
 execCommandCancel ()
 isItemAdmin ($item_id)
 isParentAdmin ($item_id)
 getItemContent ($item_id)
 getItemHead ($item_id)
 getEditItemContent ()
 getEditCatContent ($item_id, $cat_snap)
 getItemMessage ($item_id, $colspan=1)
 getSelf ($param)
- Public Member Functions inherited from TreeView
 TreeView ($tree_class_name, $args=null)
 handleOpenRanges ()
 openItem ($item_id)
 openRange ($item_id)
 showTree ($item_id="root")
 printLevelOutput ($item_id)
 printItemOutput ($item_id)
 printItemDetails ($item_id)
 getItemHeadPics ($item_id)
 getItemHeadFrontPic ($item_id)
 getAgingColor ($item_id)

Data Fields

 $tree_status
 $mode
 $edit_item_id
 $move_item_id
 $search_result
 $msg
 $marked_item
 $edit_cat_snap
 $edit_cat_item_id
- Data Fields inherited from TreeView
 $tree
 $tree_class_name
 $anchor
 $open_items
 $open_ranges
 $start_item_id
 $root_content
 $max_cols = 80
 $use_aging = false

Member Function Documentation

execCommandAssertDeleteItem ( )

Here is the call graph for this function:

execCommandCancel ( )
execCommandDeleteCat ( )

Here is the call graph for this function:

execCommandDeleteItem ( )

Here is the call graph for this function:

execCommandDoMoveItem ( )

Here is the call graph for this function:

execCommandEditItem ( )

Here is the call graph for this function:

execCommandInsertFak ( )

Here is the call graph for this function:

execCommandInsertItem ( )

Here is the call graph for this function:

execCommandMoveItem ( )
execCommandNewCat ( )

Here is the call graph for this function:

execCommandNewItem ( )

Here is the call graph for this function:

Here is the caller graph for this function:

execCommandOrderCat ( )

Here is the call graph for this function:

execCommandOrderItem ( )

Here is the call graph for this function:

execCommandSearchStudip ( )

Here is the call graph for this function:

execCommandUpdateCat ( )

Here is the call graph for this function:

getEditCatContent (   $item_id,
  $cat_snap 
)

Here is the call graph for this function:

Here is the caller graph for this function:

getEditItemContent ( )

Here is the call graph for this function:

Here is the caller graph for this function:

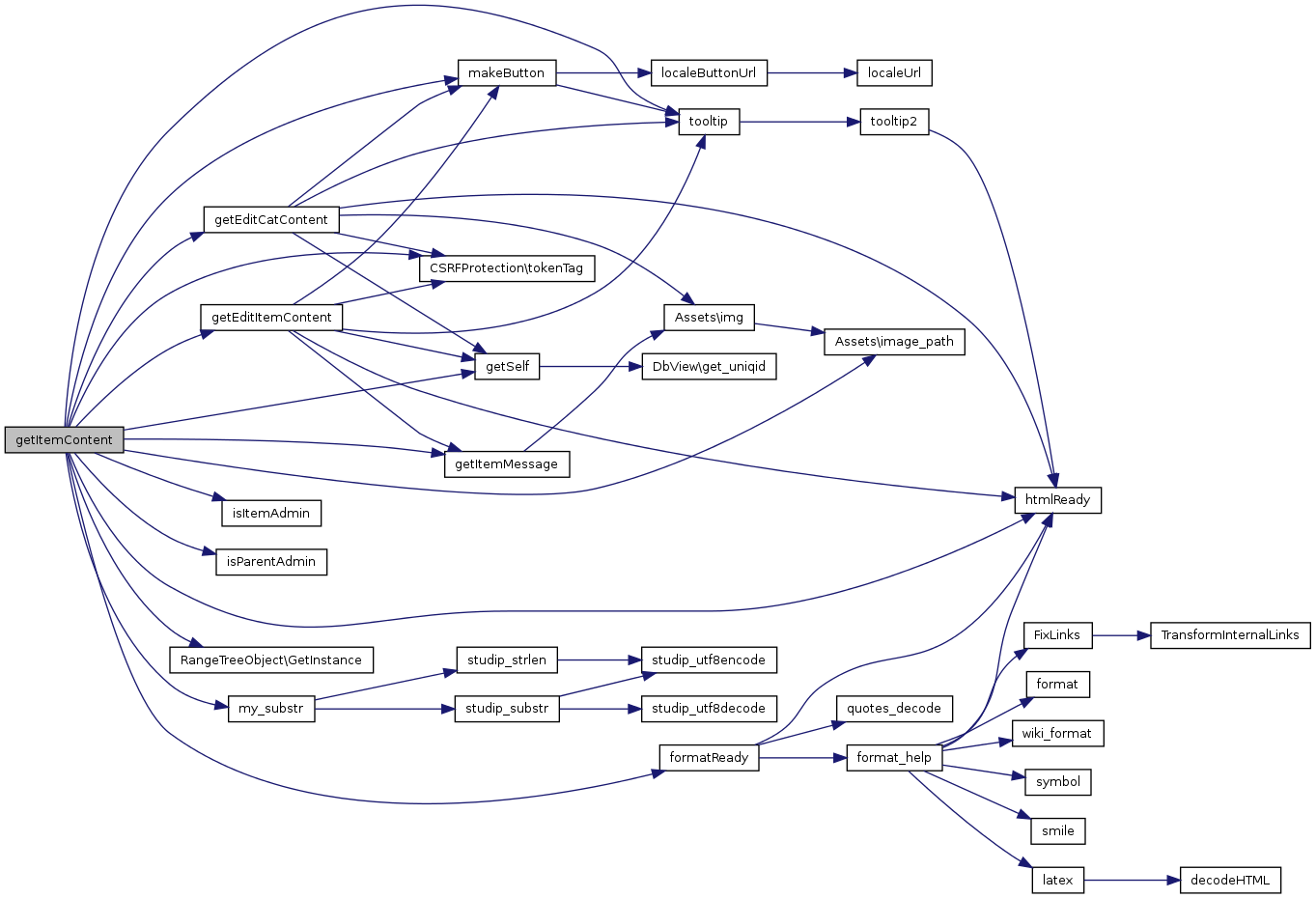
getItemContent (   $item_id)

returns html for the content body of the item

private

Parameters
string$item_id
Returns
string

Reimplemented from TreeView.

Here is the call graph for this function:

getItemHead (   $item_id)

returns html for the name of the item

private

Parameters
string$item_id
Returns
string

Reimplemented from TreeView.

Here is the call graph for this function:

getItemMessage (   $item_id,
  $colspan = 1 
)

Here is the call graph for this function:

Here is the caller graph for this function:

getSelf (   $param)

returns script name

private

Parameters
string$param
Returns
string

Reimplemented from TreeView.

Here is the call graph for this function:

Here is the caller graph for this function:

initTreeStatus ( )

Here is the caller graph for this function:

isItemAdmin (   $item_id)

Here is the caller graph for this function:

isParentAdmin (   $item_id)

Here is the caller graph for this function:

parseCommand ( )

Here is the call graph for this function:

Here is the caller graph for this function:

constructor

calls the base class constructor, registers a session variable, calls the init function and the command parser public

Here is the call graph for this function:

Field Documentation

$edit_cat_item_id
$edit_cat_snap
$edit_item_id
$marked_item
$mode
$move_item_id
$msg
$search_result
$tree_status

The documentation for this class was generated from the following file: