|
Stud.IP
2.2 Revision 48548
|


Public Member Functions | |
| ShowSemSchedules ($resource_id, $semester_id=null, $timespan= 'sem_time') | |
| navigator ($print_view=false) | |
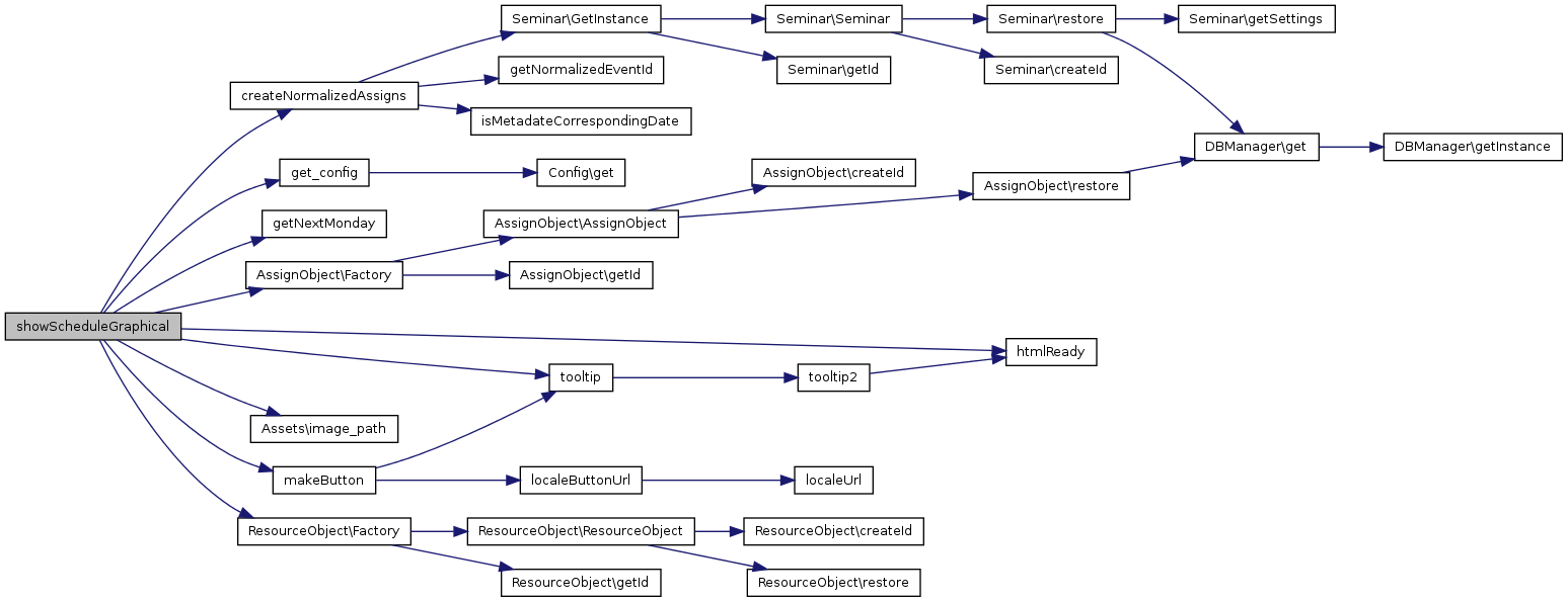
| showScheduleGraphical ($print_view=false) | |
| getNextMonday ($start_time=null) | |
Public Member Functions inherited from ShowSchedules | |
| ShowSchedules ($resource_id='', $user_id='', $range_id='') | |
| setLengthFactor ($value) | |
| setLengthUnit ($value) | |
| setStartTime ($value) | |
| setEndTime ($value) | |
| setWeekOffset ($value) | |
| setUsedView ($value) | |
| navigator () | |
| showScheduleList ($print_view=false) | |
| showSemWeekNumber ($start_time) | |
Data Fields | |
| $semester = null | |
| $only_course_time = true | |
Data Fields inherited from ShowSchedules | |
| $ressource_id | |
| $user_id | |
| $range_id | |
| $start_time | |
| $end_time | |
| $length_factor | |
| $length_unit | |
| $week_offset | |
| $used_view | |
| getNextMonday | ( | $start_time = null | ) |

| navigator | ( | $print_view = false | ) |
Reimplemented in ShowGroupSchedules, and ShowGroupSchedulesDaily.

| showScheduleGraphical | ( | $print_view = false | ) |
Reimplemented from ShowSchedules.
Reimplemented in ShowGroupSchedules, and ShowGroupSchedulesDaily.

| ShowSemSchedules | ( | $resource_id, | |
$semester_id = null, |
|||
$timespan = 'sem_time' |
|||
| ) |


| $only_course_time = true |
| $semester = null |