Stud.IP  2.2 Revision 48548
 All Data Structures Namespaces Files Functions Variables Pages
AuthorObject Class Reference
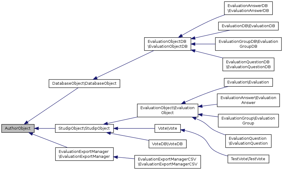
Inheritance diagram for AuthorObject:
Inheritance graph
Collaboration diagram for AuthorObject:
Collaboration graph

Public Member Functions

 AuthorObject ()
 finalize ()
 setAuthorEmail ($email)
 getAuthorEmail ()
 setAuthorName ($name)
 getAuthorName ()
 x_instanceof ()
 isError ()
 getErrors ()
 resetErrors ()
 throwError ($errcode, $errstring, $errline=0, $errfile=0, $errtype=ERROR_NORMAL)
 throwErrorFromClass (&$class)
 errorHandler ($no, $str, $file, $line, $ctx)

Data Fields

 $errorArray
 $authorEmail
 $authorName
 $instanceof

Member Function Documentation

Constructor public

Here is the caller graph for this function:

errorHandler (   $no,
  $str,
  $file,
  $line,
  $ctx 
)

An errorHandler for PHP-errors private

Parameters
int$noErrornumber
string$strErrordescription
string$fileFilename
int$lineLinenumber
array$ctxAll variables

Here is the call graph for this function:

finalize ( )

Destructor. Should be used every time after an object is not longer usefull! public

Reimplemented in Vote.

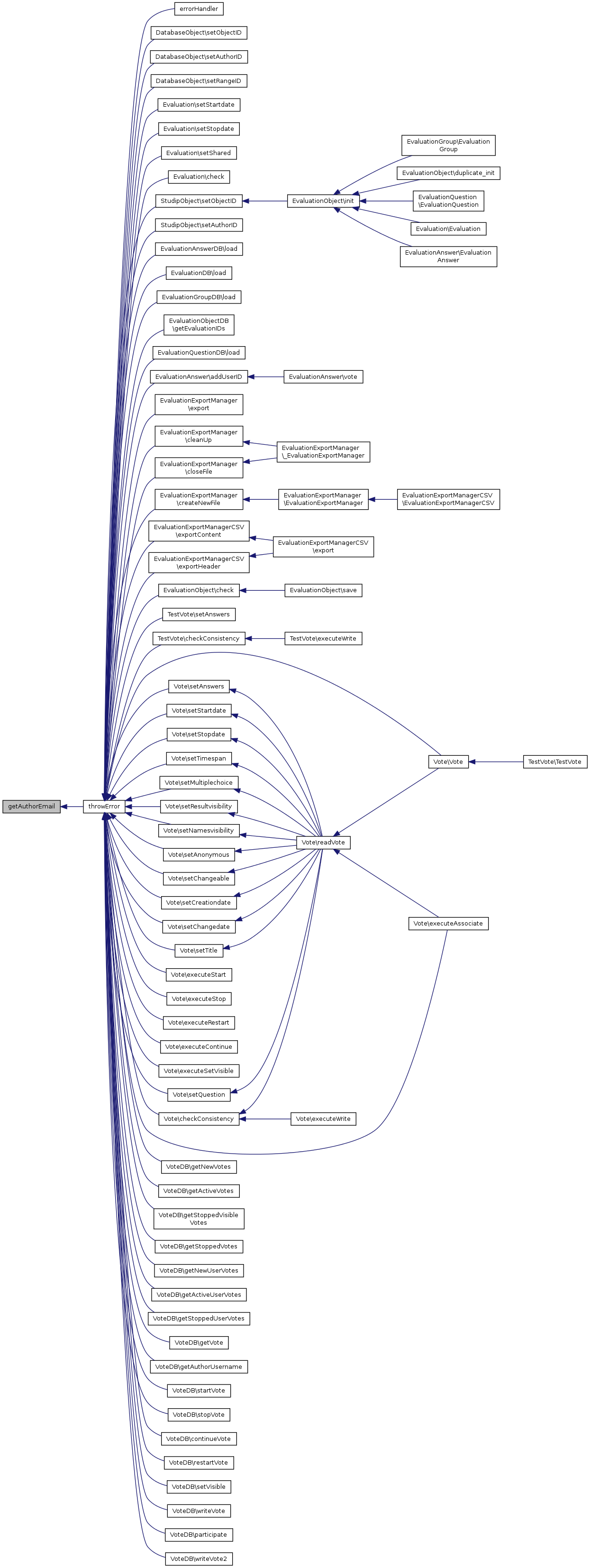
getAuthorEmail ( )

Gets the emailaddress of the author public

Returns
string The emailaddress

Here is the caller graph for this function:

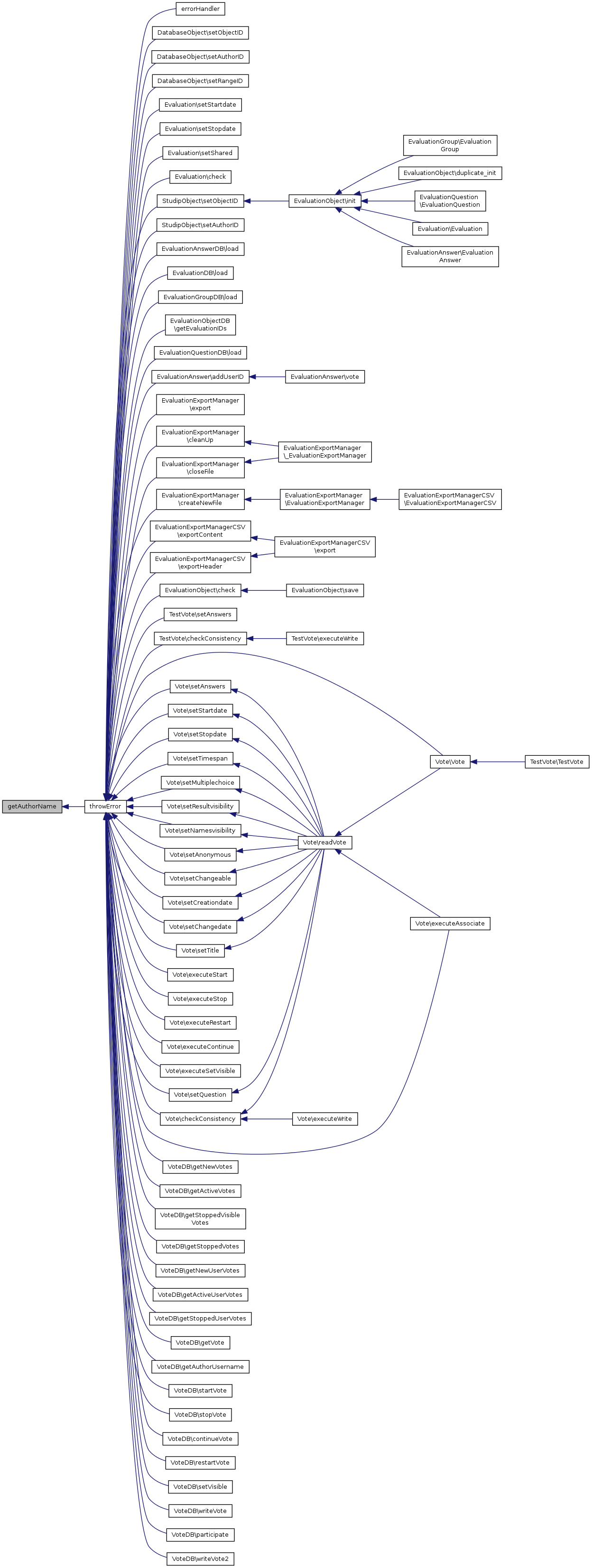
getAuthorName ( )

Gets the name of the author public

Returns
string The name

Here is the caller graph for this function:

getErrors ( )

Gives the codes and descriptions of the internal errors public

Returns
array The errors as an Array like "1" => "Could not open DB"
isError ( )

Gives the internal errorcode public

Returns
boolean True if an error exists

Here is the caller graph for this function:

resetErrors ( )

Resets the errorcodes and descriptions public

setAuthorEmail (   $email)

Sets the emailaddress of the author public

Parameters
string$emailThe emailaddress

Here is the caller graph for this function:

setAuthorName (   $name)

Sets the name of the author public

Parameters
string$nameThe name

Here is the caller graph for this function:

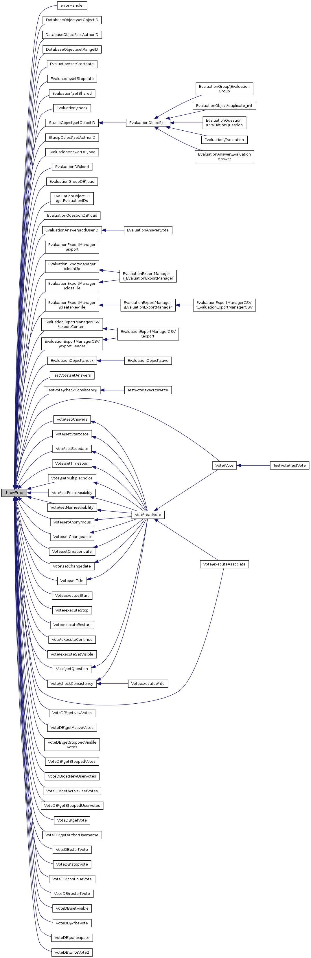
throwError (   $errcode,
  $errstring,
  $errline = 0,
  $errfile = 0,
  $errtype = ERROR_NORMAL 
)

Sets the errorcode (internal) public

Parameters
integer$errcodeThe code of the error
string$errstringThe description of the error
integer$errlineThe line
string$errfileThe file
integer$errtypeDefines wheter the error is critical

Here is the call graph for this function:

Here is the caller graph for this function:

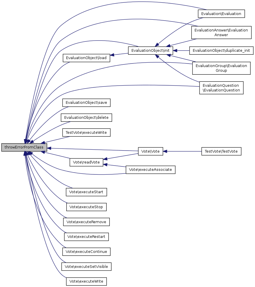
throwErrorFromClass ( $class)

Sets the errorcode from other classes (internal) private

Parameters
object$classThe class with the error

Here is the caller graph for this function:

x_instanceof ( )

Gets the type of object public

Returns
string The type of object. See INSTANCEOF_*

Here is the caller graph for this function:

Field Documentation

array $authorEmail

Holds the emailadress of the author private

array $authorName

Holds the name of the author private

array $errorArray

Holds the code and description of an internal error private

string $instanceof

Holds the type of object. See INSTANCEOF_* private


The documentation for this class was generated from the following file: