|
Stud.IP
2.2 Revision 48548
|
Namespaces | |
| namespace | vote |
Functions | |
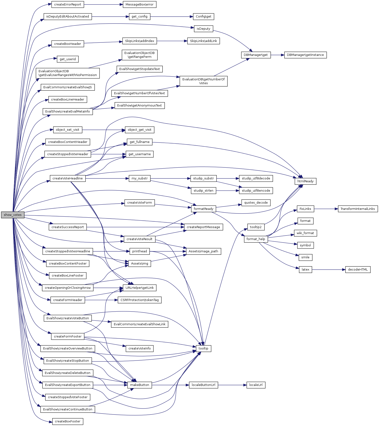
| show_votes ($rangeID, $userID, $perm, $isHomepage=NO) | |
| show_votes | ( | $rangeID, | |
| $userID, | |||
| $perm, | |||
$isHomepage = NO |
|||
| ) |
Starts waiting votes and shows active votes.
| $rangeID | string The unique range id |
| $userID | string The unique user id |
| $perm | string The perms of the user |
| $isHomepage | string When the function is called on a homepage public |
