|
Stud.IP
2.2 Revision 48548
|

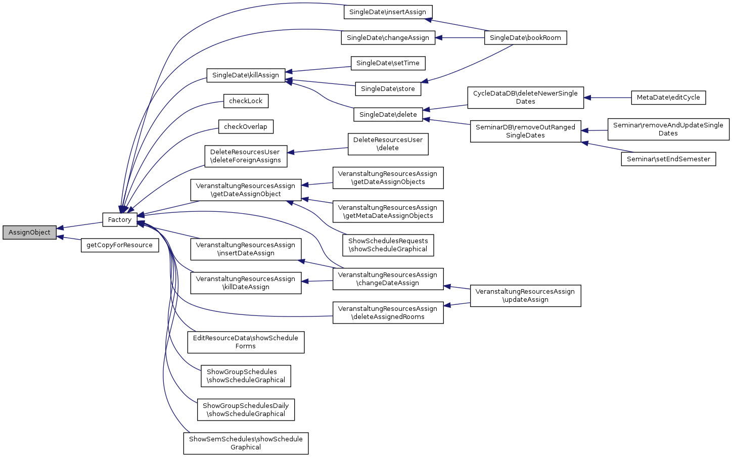
| AssignObject | ( | $argv | ) |


| checkLock | ( | ) |

| checkOverlap | ( | $check_locks = TRUE | ) |

| create | ( | ) |

| createId | ( | ) |

| delete | ( | ) |

| Factory | ( | ) |


| getAssignUserId | ( | ) |

| getBegin | ( | ) |
| getCopyForResource | ( | $resource_id | ) |

| getEnd | ( | ) |
| getEvents | ( | ) |

| getFormattedRepeatMode | ( | ) |

| getFormattedShortInfo | ( | ) |


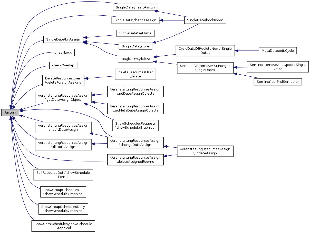
| getId | ( | ) |

| GetOwnerName | ( | $explain = FALSE, |
|
$event_obj = null |
|||
| ) |

| getOwnerType | ( | ) |


| getRepeatDayOfMonth | ( | ) |
| getRepeatDayOfWeek | ( | ) |
| getRepeatEnd | ( | ) |
| getRepeatEndByQuantity | ( | ) |

| getRepeatInterval | ( | ) |

| getRepeatMode | ( | ) |

| getRepeatMonthOfYear | ( | ) |
| getRepeatQuantity | ( | ) |
| getRepeatWeekOfMonth | ( | ) |
| getResourceId | ( | ) |
| getUserFreeName | ( | ) |

| getUsername | ( | $use_free_name = TRUE, |
|
$explain = true |
|||
| ) |

| isNew | ( | ) |
| isRepeatEndSemEnd | ( | ) |
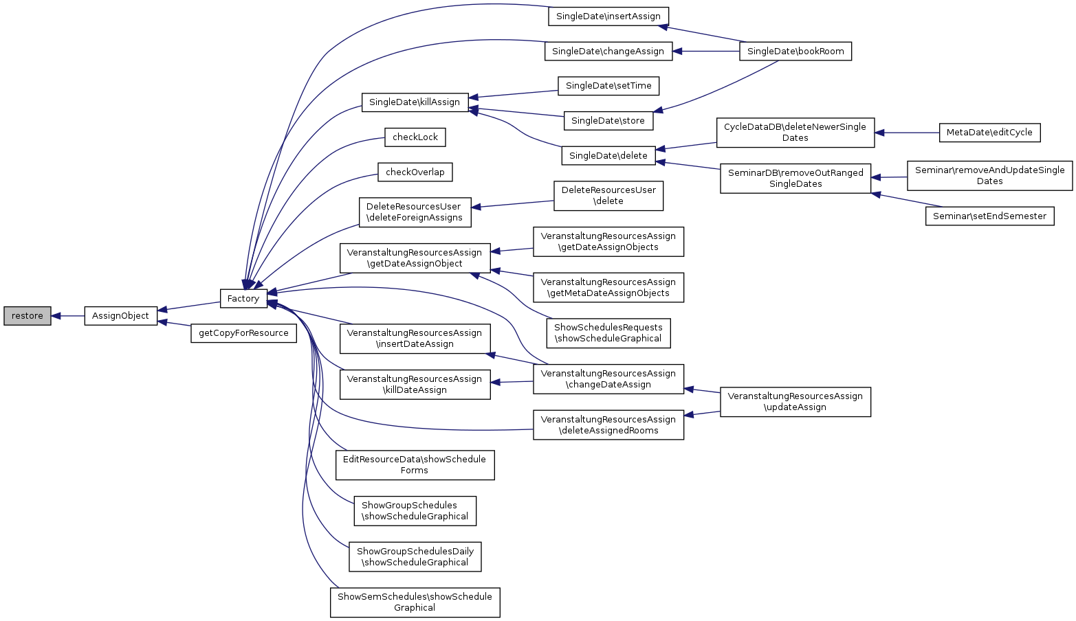
| restore | ( | $id = '' | ) |


| setAssignUserId | ( | $value | ) |
| setBegin | ( | $value | ) |
| setEnd | ( | $value | ) |
| setRepeatDayOfMonth | ( | $value | ) |
| setRepeatDayOfWeek | ( | $value | ) |
| setRepeatEnd | ( | $value | ) |
| setRepeatInterval | ( | $value | ) |
| setRepeatMonthOfYear | ( | $value | ) |
| setRepeatQuantity | ( | $value | ) |
| setRepeatWeekOfMonth | ( | $value | ) |
| setResourceId | ( | $value | ) |
| setUserFreeName | ( | $value | ) |
| store | ( | $create = '' | ) |


| syncronizeMetaDates | ( | ) |


| $assign_user_id |
| $begin |
| $chng_flag |
| $end |
| $events |
| $id |
| $isNewObject |
| $repeat_day_of_month |
| $repeat_day_of_week |
| $repeat_end |
| $repeat_interval |
| $repeat_month_of_year |
| $repeat_quantity |
| $repeat_week_of_month |
| $resource_id |
| $user_free_name |