|
Stud.IP
2.2 Revision 48548
|


Public Member Functions | |
| __construct ($structure=null, $rangeID= '', $value=null) | |
| store () | |
| getType () | |
| getDisplayValue ($entities=true) | |
| getValue () | |
| getName () | |
| getId () | |
| getHTML ($name= '') | |
| setValue ($v) | |
| setValueFromSubmit ($submitted_value) | |
| setRangeID ($v) | |
| setSecondRangeID ($v) | |
| isValid () | |
| numberOfHTMLFields () | |
| getRangeID () | |
| getSecondRangeID () | |
| isVisible () | |
| isEditable () | |
Static Public Member Functions | |
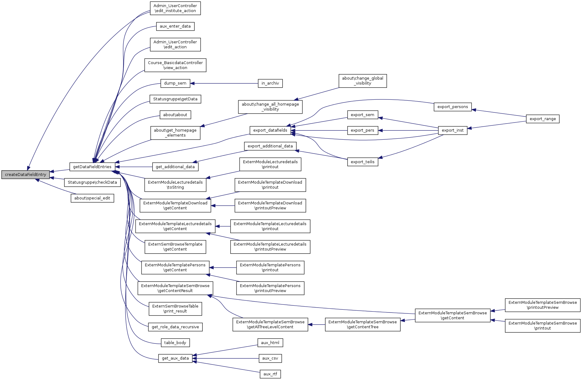
| static | getDataFieldEntries ($range_id, $object_type= '', $object_class_hint= '') |
| static | removeAll ($range_id) |
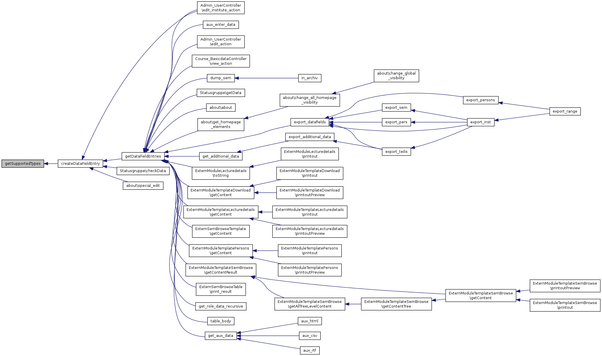
| static | getSupportedTypes () |
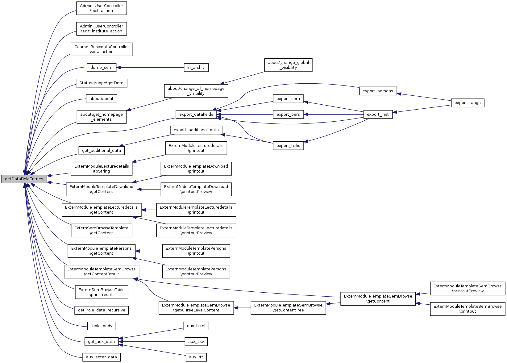
| static | createDataFieldEntry ($structure, $rangeID= '', $value= '') |
Data Fields | |
| $value | |
| $structure | |
| $rangeID | |
Enter description here...
| __construct | ( | $structure = null, |
|
$rangeID = '', |
|||
$value = null |
|||
| ) |
Enter description here...
| unknown_type | $structure | |
| unknown_type | $rangeID | |
| unknown_type | $value |
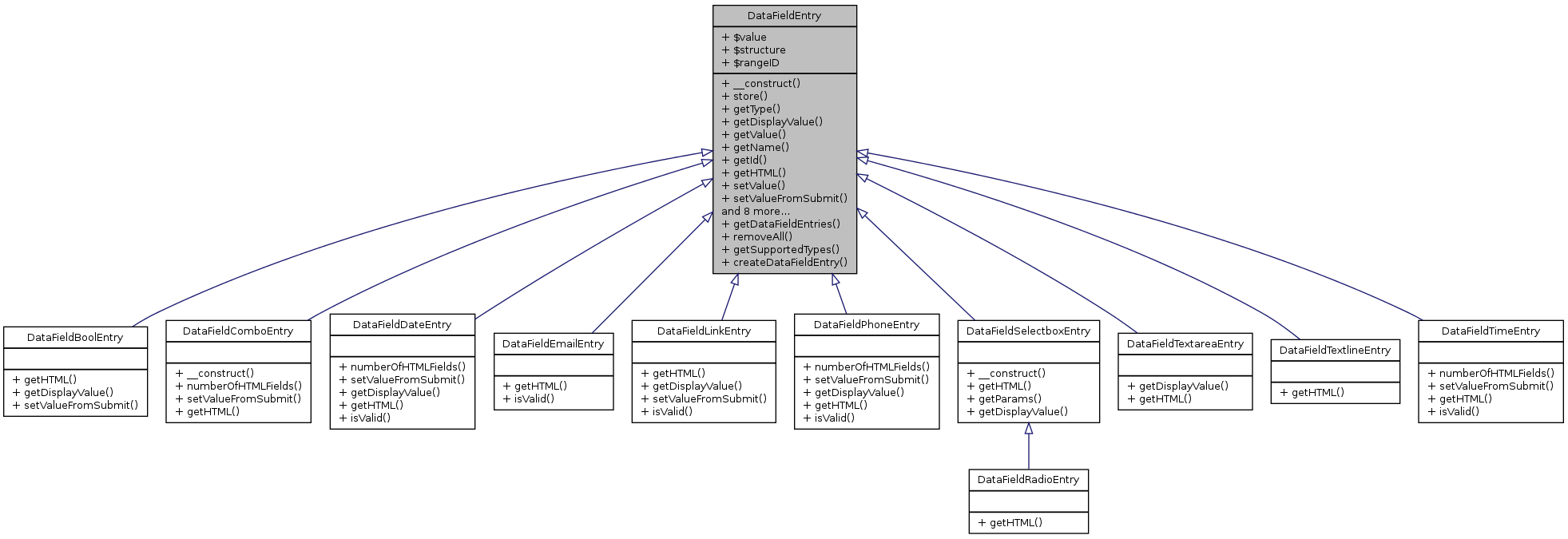
Reimplemented in DataFieldComboEntry, and DataFieldSelectboxEntry.
|
static |
"statische" Methode: liefert neues Datenfeldobjekt zu gegebenem Typ
| unknown_type | $structure | |
| unknown_type | $rangeID | |
| unknown_type | $value |


|
static |
Enter description here...
| unknown_type | $range_id | |
| unknown_type | $object_type | |
| unknown_type | $object_class_hint |


| getDisplayValue | ( | $entities = true | ) |
Enter description here...
| unknown_type | $entities |
Reimplemented in DataFieldDateEntry, DataFieldPhoneEntry, DataFieldSelectboxEntry, DataFieldLinkEntry, DataFieldTextareaEntry, and DataFieldBoolEntry.


| getHTML | ( | $name = '' | ) |
Enter description here...
| unknown_type | $name |
Reimplemented in DataFieldTimeEntry, DataFieldDateEntry, DataFieldPhoneEntry, DataFieldComboEntry, DataFieldRadioEntry, DataFieldSelectboxEntry, DataFieldLinkEntry, DataFieldEmailEntry, DataFieldTextareaEntry, DataFieldTextlineEntry, and DataFieldBoolEntry.
| getId | ( | ) |
Enter description here...
| getName | ( | ) |
Enter description here...
| getRangeID | ( | ) |
Enter description here...

| getSecondRangeID | ( | ) |
Enter description here...

|
static |
Enter description here...

| getType | ( | ) |
Enter description here...
| getValue | ( | ) |
Enter description here...

| isEditable | ( | ) |
Enter description here...

| isValid | ( | ) |
Enter description here...
Reimplemented in DataFieldTimeEntry, DataFieldDateEntry, DataFieldPhoneEntry, DataFieldLinkEntry, and DataFieldEmailEntry.
| isVisible | ( | ) |
Enter description here...

| numberOfHTMLFields | ( | ) |
Enter description here...
Reimplemented in DataFieldTimeEntry, DataFieldDateEntry, DataFieldPhoneEntry, and DataFieldComboEntry.
|
static |
Enter description here...
| unknown_type | $range_id |


| setRangeID | ( | $v | ) |
Enter description here...
| unknown_type | $v |
| setSecondRangeID | ( | $v | ) |
Enter description here...
| unknown_type | $v |
| setValue | ( | $v | ) |
Enter description here...
| unknown_type | $v |

| setValueFromSubmit | ( | $submitted_value | ) |
Enter description here...
| unknown_type | $submitted_value |
Reimplemented in DataFieldTimeEntry, DataFieldDateEntry, DataFieldPhoneEntry, DataFieldComboEntry, DataFieldLinkEntry, and DataFieldBoolEntry.

| store | ( | ) |
Enter description here...

| $rangeID |
| $structure |
| $value |