Stud.IP  2.2 Revision 48548
 All Data Structures Namespaces Files Functions Variables Pages
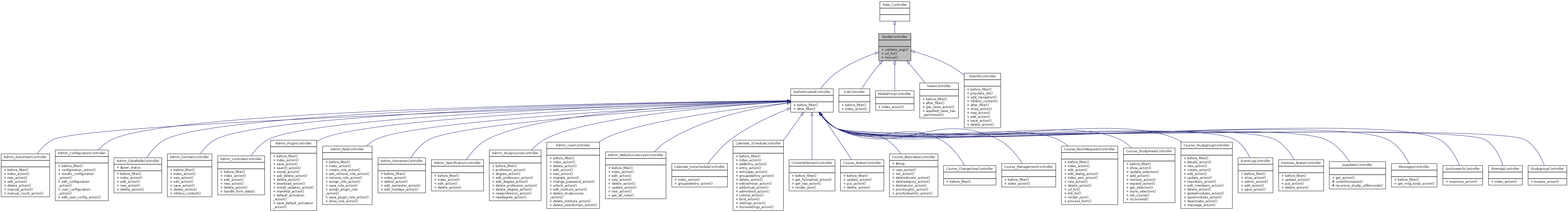
StudipController Class Reference
Inheritance diagram for StudipController:
Inheritance graph
Collaboration diagram for StudipController:
Collaboration graph

Public Member Functions

 validate_args (&$args, $types=NULL)
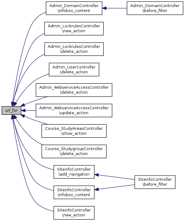
 url_for ($to)
 rescue ($exception)

Member Function Documentation

rescue (   $exception)

Exception handler called when the performance of an action raises an exception.

Parameters
objectthe thrown exception
url_for (   $to)

Returns a URL to a specified route to your Trails application.

Parameters
stringa string containing a controller and optionally an action
stringsoptional arguments
Returns
string a URL to this route

Here is the call graph for this function:

Here is the caller graph for this function:

validate_args ( $args,
  $types = NULL 
)

Validate arguments based on a list of given types. The types are: 'int', 'float', 'option' and 'string'. If the list of types is NULL or shorter than the argument list, 'option' is assumed for all remaining arguments. 'option' differs from Request::option() in that it also accepts the charaters '-' and ',' in addition to all word charaters.

Parameters
arrayan array of arguments to the action
arraylist of argument types (optional)

Here is the caller graph for this function:


The documentation for this class was generated from the following file: