Stud.IP  2.2 Revision 48548
 All Data Structures Namespaces Files Functions Variables Pages
StudipLitSearchPluginZ3950Abstract Class Reference
Inheritance diagram for StudipLitSearchPluginZ3950Abstract:
Inheritance graph
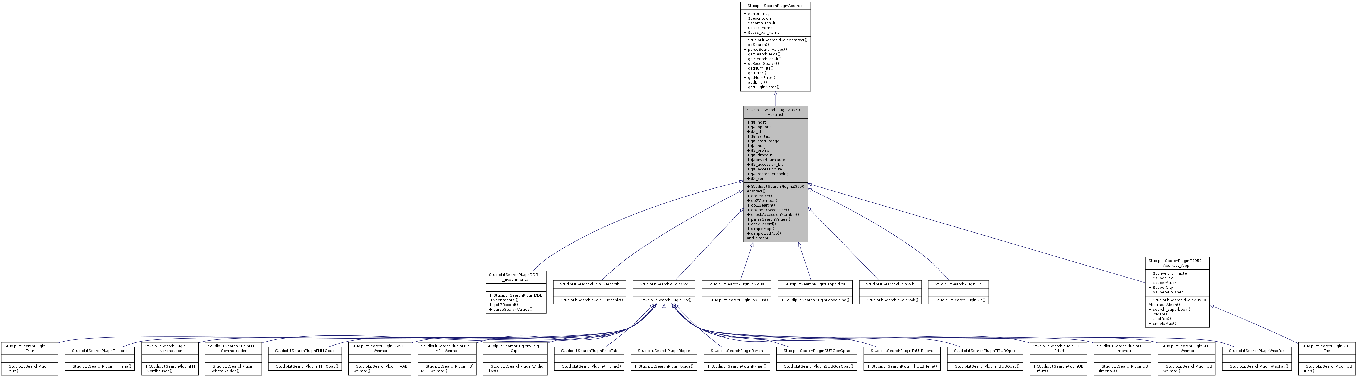
Collaboration diagram for StudipLitSearchPluginZ3950Abstract:
Collaboration graph

Public Member Functions

 StudipLitSearchPluginZ3950Abstract ()
 doSearch ($search_values=false)
 doZConnect ()
 doZSearch ($zid, $rpn, $start, $number)
 doCheckAccession ($accession_number)
 checkAccessionNumber ($accession_number)
 parseSearchValues ()
 getZRecord ($zid, $rn)
 simpleMap (&$cat_element, $data, $field, $args)
 simpleListMap (&$cat_element, $data, $field, $args)
 simpleFixFieldMap (&$cat_element, $data, $field, $args)
 notEmptyMap (&$cat_element, $data, $field, $args)
 getSearchFields ()
 getSearchResult ($num_hit)
 doResetSearch ()
 getNumHits ()
 ConvertUmlaute ($text)
- Public Member Functions inherited from StudipLitSearchPluginAbstract
 StudipLitSearchPluginAbstract ()
 getError ($format="clear")
 getNumError ()
 addError ($type, $msg)
 getPluginName ()

Data Fields

 $z_host
 $z_options = array()
 $z_id
 $z_syntax
 $z_start_range = 1
 $z_hits = 0
 $z_profile = array()
 $z_timeout = 10
 $convert_umlaute = false
 $z_accession_bib = ""
 $z_accession_re = false
 $z_record_encoding = 'latin1'
 $z_sort = ''
- Data Fields inherited from StudipLitSearchPluginAbstract
 $error_msg = array()
 $description
 $search_result = array()
 $class_name
 $sess_var_name

Member Function Documentation

checkAccessionNumber (   $accession_number)

Here is the caller graph for this function:

ConvertUmlaute (   $text)

Here is the caller graph for this function:

doCheckAccession (   $accession_number)

Here is the call graph for this function:

doResetSearch ( )

Reimplemented from StudipLitSearchPluginAbstract.

Here is the caller graph for this function:

doSearch (   $search_values = false)

Reimplemented from StudipLitSearchPluginAbstract.

Here is the call graph for this function:

Here is the caller graph for this function:

doZConnect ( )

Here is the call graph for this function:

Here is the caller graph for this function:

doZSearch (   $zid,
  $rpn,
  $start,
  $number 
)

Here is the call graph for this function:

Here is the caller graph for this function:

getNumHits ( )

Reimplemented from StudipLitSearchPluginAbstract.

getSearchFields ( )

Reimplemented from StudipLitSearchPluginAbstract.

getSearchResult (   $num_hit)

Reimplemented from StudipLitSearchPluginAbstract.

Here is the call graph for this function:

getZRecord (   $zid,
  $rn 
)

Here is the call graph for this function:

Here is the caller graph for this function:

notEmptyMap ( $cat_element,
  $data,
  $field,
  $args 
)

Here is the call graph for this function:

parseSearchValues ( )

Reimplemented from StudipLitSearchPluginAbstract.

Reimplemented in StudipLitSearchPluginDDB_Experimental.

Here is the call graph for this function:

Here is the caller graph for this function:

simpleFixFieldMap ( $cat_element,
  $data,
  $field,
  $args 
)
simpleListMap ( $cat_element,
  $data,
  $field,
  $args 
)
simpleMap ( $cat_element,
  $data,
  $field,
  $args 
)

Reimplemented in StudipLitSearchPluginZ3950Abstract_Aleph.

Here is the caller graph for this function:

Here is the call graph for this function:

Here is the caller graph for this function:

Field Documentation

$convert_umlaute = false
$z_accession_bib = ""
$z_accession_re = false
$z_hits = 0
$z_host
$z_id
$z_options = array()
$z_profile = array()
$z_record_encoding = 'latin1'
$z_sort = ''
$z_start_range = 1
$z_syntax
$z_timeout = 10

The documentation for this class was generated from the following file: