Stud.IP  2.2 Revision 48548
 All Data Structures Namespaces Files Functions Variables Pages
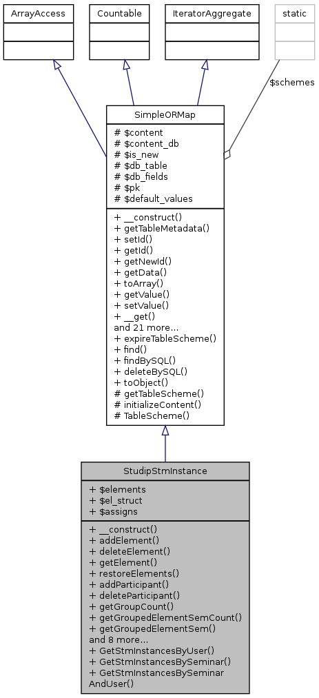
StudipStmInstance Class Reference
Inheritance diagram for StudipStmInstance:
Inheritance graph
Collaboration diagram for StudipStmInstance:
Collaboration graph

Public Member Functions

 __construct ($id=NULL, $stm_abstr_id=null)
 addElement ($element=null, $sem_id=null)
 deleteElement ($id)
getElement ($id)
 restoreElements ()
 addParticipant ($user_id, $elementgroup, $groupsem)
 deleteParticipant ($user_id)
 getGroupCount ()
 getGroupedElementSemCount ($elementgroup, $element_id)
 getGroupedElementSem ($elementgroup, $element_id)
 isParticipant ($user_id)
 isAllowedToEnter ($user_id, $check_semester=false)
 isAllowedToEdit ($user_id)
 restoreAssigns ()
 restore ()
 store ()
 delete ()
 getValue ($field)
- Public Member Functions inherited from SimpleORMap
 __construct ($id=null)
 getTableMetadata ()
 setId ($id)
 getId ()
 getNewId ()
 getData ()
 toArray ()
 setValue ($field, $value)
 __get ($field)
 __set ($field, $value)
 __isset ($field)
 offsetExists ($offset)
 offsetGet ($offset)
 offsetSet ($offset, $value)
 offsetUnset ($offset)
 getIterator ()
 count ()
 isField ($field)
 setData ($data, $reset=false)
 haveData ()
 isNew ()
 setNew ($is_new)
 getWhereQuery ()
 triggerChdate ()
 isDirty ()
 isFieldDirty ($field)
 revertValue ($field)

Static Public Member Functions

static GetStmInstancesByUser ($user_id, $semester_id=false)
static GetStmInstancesBySeminar ($seminar_id, $semester_id=false)
static GetStmInstancesBySeminarAndUser ($seminar_id, $user_id)
- Static Public Member Functions inherited from SimpleORMap
static expireTableScheme ()
static find ($class, $id)
static findBySQL ($class, $where)
static deleteBySQL ($class, $where)
static toObject ($class, $id_or_object)

Data Fields

 $elements = array()
 $el_struct = array()
 $assigns = array()

Additional Inherited Members

- Protected Member Functions inherited from SimpleORMap
 getTableScheme ()
 initializeContent ()
- Static Protected Member Functions inherited from SimpleORMap
static TableScheme ($db_table)
- Protected Attributes inherited from SimpleORMap
 $content = array()
 $content_db = array()
 $is_new = true
 $db_table = ''
 $db_fields = null
 $pk = null
 $default_values = array()
- Static Protected Attributes inherited from SimpleORMap
static $schemes

Constructor & Destructor Documentation

__construct (   $id = NULL,
  $stm_abstr_id = null 
)

Here is the call graph for this function:

Member Function Documentation

addElement (   $element = null,
  $sem_id = null 
)

Here is the call graph for this function:

addParticipant (   $user_id,
  $elementgroup,
  $groupsem 
)

Here is the call graph for this function:

delete ( )

delete entry from database the object is cleared and turned to new state

Returns
boolean

Reimplemented from SimpleORMap.

deleteElement (   $id)

Here is the call graph for this function:

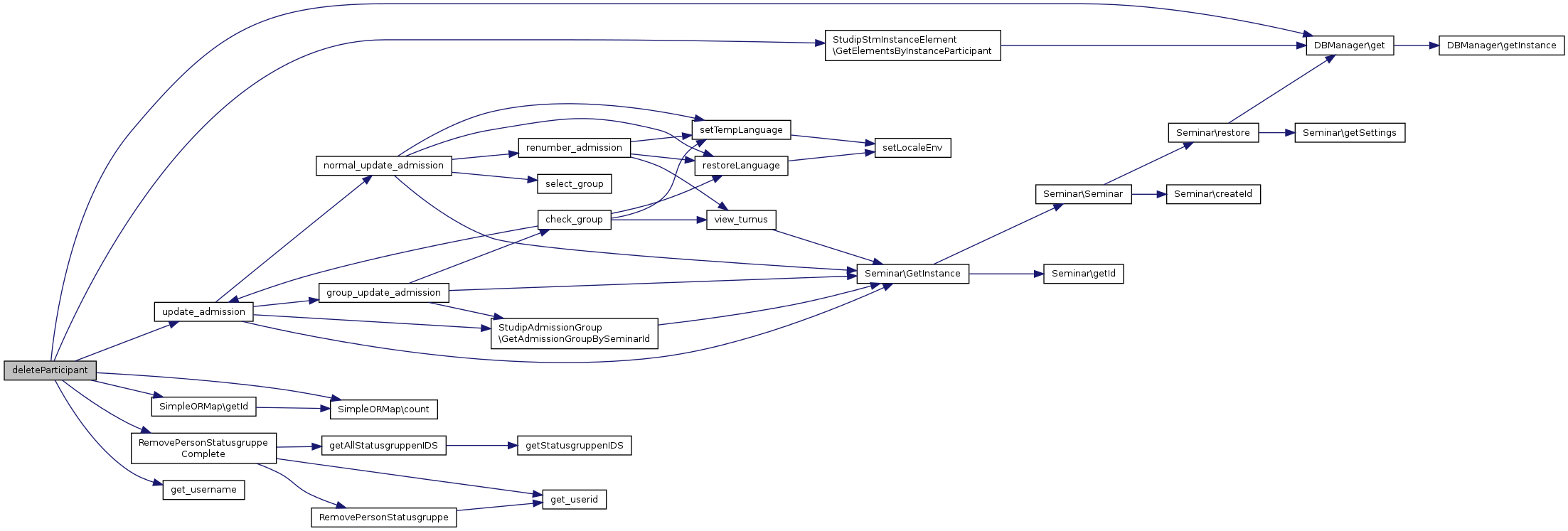
deleteParticipant (   $user_id)

Here is the call graph for this function:

& getElement (   $id)
getGroupCount ( )

Here is the call graph for this function:

getGroupedElementSem (   $elementgroup,
  $element_id 
)

Here is the caller graph for this function:

getGroupedElementSemCount (   $elementgroup,
  $element_id 
)

Here is the call graph for this function:

static GetStmInstancesBySeminar (   $seminar_id,
  $semester_id = false 
)
static

Here is the call graph for this function:

static GetStmInstancesBySeminarAndUser (   $seminar_id,
  $user_id 
)
static

Here is the call graph for this function:

static GetStmInstancesByUser (   $user_id,
  $semester_id = false 
)
static

Here is the call graph for this function:

getValue (   $field)

returns value of a column

Parameters
string$field
Returns
null|string

Reimplemented from SimpleORMap.

Here is the caller graph for this function:

isAllowedToEdit (   $user_id)

Here is the call graph for this function:

isAllowedToEnter (   $user_id,
  $check_semester = false 
)

Here is the call graph for this function:

isParticipant (   $user_id)

Here is the call graph for this function:

restore ( )

restore entry from database

Returns
boolean

Reimplemented from SimpleORMap.

Here is the call graph for this function:

restoreAssigns ( )

Here is the call graph for this function:

Here is the caller graph for this function:

restoreElements ( )

Here is the call graph for this function:

Here is the caller graph for this function:

store ( )

store entry in database if data is actually changed triggerChdate() is called

Returns
number|boolean

Reimplemented from SimpleORMap.

Here is the call graph for this function:

Field Documentation

$assigns = array()
$el_struct = array()
$elements = array()

The documentation for this class was generated from the following file: