Stud.IP  2.3 Revision 48548
 All Data Structures Namespaces Files Functions Variables Groups Pages
DbView Class Reference
Inheritance diagram for DbView:
Inheritance graph
Collaboration diagram for DbView:
Collaboration graph

Public Member Functions

 DbView ($db="")
 init_views ()
 __get ($view)
 halt ($msg)
 get_query ()
 get_parsed_query ($query_list)
 parse_query (&$query)
 get_temp_table ($sub_query)
 get_temp_values ($sub_query)
 get_uniqid ()
 get_value_list ($list)
 get_view ($name)
 Get_union ()

Static Public Member Functions

static addView ($view)

Data Fields

 $params = array()
 $auto_free_params = true
 $debug = false

Static Protected Attributes

static $dbviewfiles = array()
static $dbviews = array()

Member Function Documentation

__get (   $view)
static addView (   $view)
static
DbView (   $db = "")

Constructor

Pass nothing to use a new instance of db_class_name, the classname for a new instance, or existing instance public

Parameters
mixed$dbclassname of used db abstraction or existing db object

Here is the call graph for this function:

Here is the caller graph for this function:

get_parsed_query (   $query_list)

Here is the call graph for this function:

Here is the caller graph for this function:

get_query ( )

Here is the call graph for this function:

get_temp_table (   $sub_query)

Here is the call graph for this function:

Here is the caller graph for this function:

get_temp_values (   $sub_query)

Here is the call graph for this function:

Here is the caller graph for this function:

Get_union ( )

Here is the call graph for this function:

Here is the caller graph for this function:

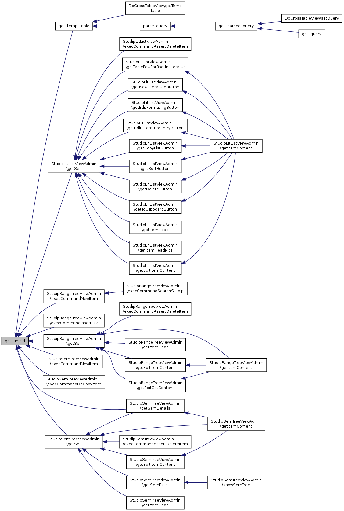
get_uniqid ( )

Here is the caller graph for this function:

get_value_list (   $list)

Here is the caller graph for this function:

get_view (   $name)

Here is the call graph for this function:

Here is the caller graph for this function:

halt (   $msg)

print error message and exit script

private

Parameters
string$msgthe message to print

Here is the caller graph for this function:

init_views ( )

Here is the caller graph for this function:

parse_query ( $query)

Here is the call graph for this function:

Here is the caller graph for this function:

Field Documentation

boolean $auto_free_params = true

delete the params array after each query execution

public

$dbviewfiles = array()
staticprotected
$dbviews = array()
staticprotected
boolean $debug = false

turn on/off debugging

public

array $params = array()

list of parameters

public


The documentation for this class was generated from the following file: