Stud.IP  2.3 Revision 48548
 All Data Structures Namespaces Files Functions Variables Groups Pages
DB_Sql Class Reference
Inheritance diagram for DB_Sql:
Inheritance graph
Collaboration diagram for DB_Sql:
Collaboration graph

Public Member Functions

 DB_Sql ($query="")
 connect ()
 query ($Query_String)
 next_record ()
 seek ($pos)
 metadata ($table)
 affected_rows ()
 num_rows ()
 num_fields ()
 nf ()
 np ()
 f ($Name)
 p ($Name)
 halt ($msg)
 DB_Sql ($query="")
 connect ()
 free_result ()
 query ($Query_String)
 next_record ()
 seek ($pos)
 metadata ($table)
 affected_rows ()
 num_rows ()
 num_fields ()
 nf ()
 np ()
 f ($Field_Name)
 p ($Field_Name)
 halt ($msg)
 DB_Sql ($query="")
 link_id ()
 query_id ()
 connect ($Database="", $Host="", $User="", $Password="")
 free ()
 query ($Query_String)
 next_record ()
 seek ($pos=0)
 lock ($table, $mode="write")
 unlock ()
 affected_rows ()
 num_rows ()
 num_fields ()
 nf ()
 np ()
 f ($Name)
 p ($Name)
 nextid ($seq_name)
 metadata ($table='', $full=false)
 halt ($msg)
 haltmsg ($msg)
 table_names ()
 queryf ($format)
 cache_query ($Query_String)
 DB_Sql ($query="")
 link_id ()
 query_id ()
 connect ($Database="", $Host="", $User="", $Password="")
 free ()
 query ($Query_String)
 next_record ()
 seek ($pos=0)
 lock ($table, $mode="write")
 unlock ()
 affected_rows ()
 num_rows ()
 num_fields ()
 nf ()
 np ()
 f ($Name)
 p ($Name)
 nextid ($seq_name)
 metadata ($table='', $full=false)
 halt ($msg)
 haltmsg ($msg)
 table_names ()
 queryf ($format)
 cache_query ($Query_String)
 DB_Sql ($query="")
 link_id ()
 query_id ()
 free ()
 query ($Query_String)
 next_record ()
 affected_rows ()
 num_rows ()
 num_fields ()
 nf ()
 np ()
 f ($Name)
 p ($Name)
 metadata ($table='', $full=false)
 halt ($msg)
 haltmsg ($msg)
 queryf ($format)
 cache_query ($Query_String)
 DB_Sql ($query="")
 connect ()
 query ($Query_String)
 next_record ()
 seek ($pos)
 metadata ($table, $full=false)
 affected_rows ()
 num_rows ()
 num_fields ()
 nf ()
 np ()
 f ($Name)
 p ($Name)
 nextid ($seqname)
 disconnect ()
 halt ($msg)
 lock ($table, $mode="write")
 unlock ()
 table_names ()
 add_specialcharacters ($query)
 split_specialcharacters ($query)
 DB_Sql ($query="")
 connect ()
 query ($Query_String)
 next_record ()
 seek ($pos)
 metadata ($table)
 affected_rows ()
 num_rows ()
 num_fields ()
 nf ()
 np ()
 f ($Field_Name)
 p ($Field_Name)
 halt ($msg)
 DB_Sql ($query="")
 link_id ()
 query_id ()
 connect ()
 query ($Query_String)
 next_record ()
 seek ($pos)
 lock ($table, $mode="write")
 unlock ()
 metadata ($table, $full=false)
 affected_rows ()
 num_rows ()
 num_fields ()
 nf ()
 np ()
 f ($Name)
 p ($Name)
 nextid ($seq_name)
 disconnect ()
 halt ($msg)
 haltmsg ($msg)
 table_names ()
 ifadd ($add, $me)
 DB_Sql ($query="")
 connect ()
 query ($Query_String)
 next_record ()
 seek ($pos)
 lock ($table, $mode="write")
 unlock ()
 nextid ($seq_name)
 metadata ($table)
 affected_rows ()
 num_rows ()
 num_fields ()
 nf ()
 np ()
 f ($Name)
 p ($Name)
 halt ($msg)
 table_names ()
 DB_Sql ($query="")
 connect ()
 query ($Query_String)
 next_record ()
 seek ($pos)
 metadata ($table)
 affected_rows ()
 num_rows ()
 num_fields ()
 nf ()
 np ()
 f ($Name)
 p ($Name)
 halt ($msg)

Data Fields

 $Host = ""
 $Database = ""
 $Link_ID = 0
 $Query_ID = 0
 $Record = array()
 $Row = 0
 $Error = ""
 $Auto_Free = 0
 $User = ""
 $Password = ""
 $Errno = 0
 $Debug = 0
 $Halt_On_Error = "yes"
 $Seq_Table = "db_sequence"
 $type = "mysql"
 $revision = "1.2"
 $config_prefix = 'DB_STUDIP'
 $RowCount
 $ColumnCount
 $sqoe = 1
 $Parse
 $UseODBCCursor = 0
 $Home = "/u01/app/oracle/product/8.0.4"
 $Remote = 1
 $OraPutEnv = true
 $ora_no_next_fetch = false

Protected Attributes

 $pdo
 $resultSet

Member Function Documentation

add_specialcharacters (   $query)
affected_rows ( )

Here is the call graph for this function:

affected_rows ( )
affected_rows ( )
affected_rows ( )
affected_rows ( )
affected_rows ( )
affected_rows ( )

Here is the call graph for this function:

affected_rows ( )
affected_rows ( )
affected_rows ( )
cache_query (   $Query_String)

Here is the call graph for this function:

cache_query (   $Query_String)

Here is the call graph for this function:

cache_query (   $Query_String)

Here is the call graph for this function:

connect ( )

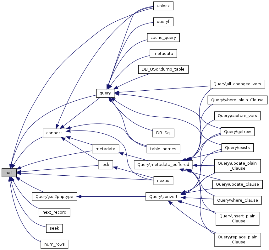
Here is the call graph for this function:

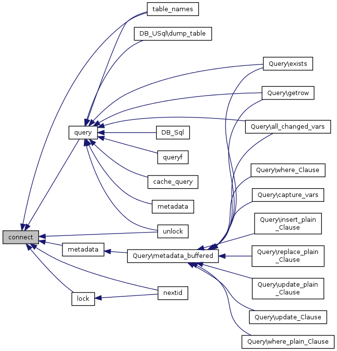
Here is the caller graph for this function:

connect ( )

Here is the call graph for this function:

connect ( )

Here is the call graph for this function:

connect ( )

Here is the call graph for this function:

connect ( )

Here is the call graph for this function:

connect ( )

Here is the call graph for this function:

connect ( )

Here is the call graph for this function:

connect (   $Database = "",
  $Host = "",
  $User = "",
  $Password = "" 
)

Here is the call graph for this function:

connect (   $Database = "",
  $Host = "",
  $User = "",
  $Password = "" 
)

Here is the call graph for this function:

DB_Sql (   $query = "")

Here is the call graph for this function:

DB_Sql (   $query = "")

Here is the call graph for this function:

DB_Sql (   $query = "")

Here is the call graph for this function:

DB_Sql (   $query = "")

Here is the call graph for this function:

DB_Sql (   $query = "")

Here is the call graph for this function:

DB_Sql (   $query = "")

Here is the call graph for this function:

DB_Sql (   $query = "")

Here is the call graph for this function:

DB_Sql (   $query = "")

Here is the call graph for this function:

DB_Sql (   $query = "")

Here is the call graph for this function:

DB_Sql (   $query = "")

Here is the call graph for this function:

disconnect ( )

Here is the caller graph for this function:

disconnect ( )
f (   $Name)
f (   $Name)
f (   $Name)

Here is the caller graph for this function:

f (   $Field_Name)
f (   $Field_Name)
f (   $Name)
f (   $Name)
f (   $Name)
f (   $Name)
f (   $Name)
free ( )
free ( )

Here is the caller graph for this function:

free ( )
free_result ( )

Here is the caller graph for this function:

halt (   $msg)
halt (   $msg)

Here is the caller graph for this function:

halt (   $msg)
halt (   $msg)
halt (   $msg)
halt (   $msg)

Here is the call graph for this function:

halt (   $msg)
halt (   $msg)

Here is the call graph for this function:

halt (   $msg)

Here is the call graph for this function:

halt (   $msg)

Here is the call graph for this function:

haltmsg (   $msg)
haltmsg (   $msg)

Here is the caller graph for this function:

haltmsg (   $msg)
haltmsg (   $msg)
ifadd (   $add,
  $me 
)

Here is the caller graph for this function:

link_id ( )
link_id ( )
link_id ( )
link_id ( )
lock (   $table,
  $mode = "write" 
)
lock (   $table,
  $mode = "write" 
)

Here is the call graph for this function:

Here is the caller graph for this function:

lock (   $table,
  $mode = "write" 
)
lock (   $table,
  $mode = "write" 
)

Here is the call graph for this function:

lock (   $table,
  $mode = "write" 
)

Here is the call graph for this function:

metadata (   $table)

Here is the call graph for this function:

metadata (   $table)

Here is the call graph for this function:

metadata (   $table)

Here is the call graph for this function:

Here is the caller graph for this function:

metadata (   $table)

Here is the call graph for this function:

metadata (   $table,
  $full = false 
)

Here is the call graph for this function:

metadata (   $table = '',
  $full = false 
)

Here is the call graph for this function:

metadata (   $table)

Here is the call graph for this function:

metadata (   $table,
  $full = false 
)

Here is the call graph for this function:

metadata (   $table = '',
  $full = false 
)

Here is the call graph for this function:

metadata (   $table = '',
  $full = false 
)

Here is the call graph for this function:

next_record ( )
next_record ( )
next_record ( )

Here is the call graph for this function:

next_record ( )

Here is the caller graph for this function:

next_record ( )
next_record ( )

Here is the call graph for this function:

next_record ( )

Here is the call graph for this function:

next_record ( )

Here is the call graph for this function:

next_record ( )

Here is the call graph for this function:

next_record ( )

Here is the call graph for this function:

nextid (   $seq_name)

Here is the call graph for this function:

nextid (   $seqname)

Here is the call graph for this function:

nextid (   $seq_name)

Here is the call graph for this function:

nextid (   $seq_name)

Here is the call graph for this function:

nextid (   $seq_name)

Here is the call graph for this function:

nf ( )

Here is the call graph for this function:

nf ( )

Here is the call graph for this function:

nf ( )

Here is the call graph for this function:

nf ( )

Here is the call graph for this function:

nf ( )

Here is the call graph for this function:

nf ( )

Here is the call graph for this function:

nf ( )

Here is the call graph for this function:

nf ( )

Here is the call graph for this function:

nf ( )

Here is the call graph for this function:

nf ( )

Here is the call graph for this function:

np ( )

Here is the call graph for this function:

np ( )

Here is the call graph for this function:

np ( )

Here is the call graph for this function:

np ( )

Here is the call graph for this function:

np ( )

Here is the call graph for this function:

np ( )

Here is the call graph for this function:

np ( )

Here is the call graph for this function:

np ( )

Here is the call graph for this function:

np ( )

Here is the call graph for this function:

np ( )

Here is the call graph for this function:

num_fields ( )
num_fields ( )
num_fields ( )
num_fields ( )
num_fields ( )
num_fields ( )
num_fields ( )
num_fields ( )
num_fields ( )
num_fields ( )
num_rows ( )
num_rows ( )
num_rows ( )
num_rows ( )

Here is the caller graph for this function:

num_rows ( )
num_rows ( )
num_rows ( )
num_rows ( )
num_rows ( )
num_rows ( )

Here is the call graph for this function:

p (   $Name)
p (   $Name)
p (   $Name)
p (   $Field_Name)

Here is the call graph for this function:

p (   $Field_Name)

Here is the call graph for this function:

p (   $Name)
p (   $Name)

Here is the call graph for this function:

p (   $Name)
p (   $Name)
p (   $Name)
query (   $Query_String)

Here is the call graph for this function:

query (   $Query_String)

Here is the call graph for this function:

query (   $Query_String)

Here is the call graph for this function:

query (   $Query_String)

Here is the call graph for this function:

Here is the caller graph for this function:

query (   $Query_String)

Here is the call graph for this function:

query (   $Query_String)

Here is the call graph for this function:

query (   $Query_String)

Here is the call graph for this function:

query (   $Query_String)

Here is the call graph for this function:

query (   $Query_String)

Here is the call graph for this function:

query (   $Query_String)

Here is the call graph for this function:

query_id ( )
query_id ( )
query_id ( )
query_id ( )
queryf (   $format)

Here is the call graph for this function:

queryf (   $format)

Here is the call graph for this function:

queryf (   $format)

Here is the call graph for this function:

seek (   $pos)
seek (   $pos)
seek (   $pos)
seek (   $pos)
seek (   $pos)
seek (   $pos)
seek (   $pos = 0)

Here is the call graph for this function:

seek (   $pos)

Here is the call graph for this function:

seek (   $pos = 0)

Here is the call graph for this function:

split_specialcharacters (   $query)
table_names ( )

Here is the call graph for this function:

table_names ( )

Here is the call graph for this function:

table_names ( )

Here is the call graph for this function:

table_names ( )

Here is the call graph for this function:

table_names ( )

Here is the call graph for this function:

unlock ( )
unlock ( )

Here is the call graph for this function:

Here is the caller graph for this function:

unlock ( )
unlock ( )

Here is the call graph for this function:

unlock ( )

Here is the call graph for this function:

Field Documentation

$Auto_Free = 0
$ColumnCount
$config_prefix = 'DB_STUDIP'
$Database = ""
$Debug = 0
$Errno = 0
$Error = ""
$Halt_On_Error = "yes"
$Home = "/u01/app/oracle/product/8.0.4"
$Host = ""
$Link_ID = 0
$ora_no_next_fetch = false
$OraPutEnv = true
$Parse
$Password = ""
$pdo
protected
$Query_ID = 0
$Record = array()
$Remote = 1
$resultSet
protected
$revision = "1.2"
$Row = 0
$RowCount
$Seq_Table = "db_sequence"
$sqoe = 1
$type = "mysql"
$UseODBCCursor = 0
$User = ""

The documentation for this class was generated from the following files: