Stud.IP  2.3 Revision 48548
 All Data Structures Namespaces Files Functions Variables Groups Pages
Semester Class Reference
Inheritance diagram for Semester:
Inheritance graph
Collaboration diagram for Semester:
Collaboration graph

Public Member Functions

 __construct ($id=null)
 setData ($data, $reset=false)
 toArray ()
 getSemWeekNumber ($timestamp)
- Public Member Functions inherited from SimpleORMap
 getTableMetadata ()
 setId ($id)
 getId ()
 getNewId ()
 getData ()
 getValue ($field)
 setValue ($field, $value)
 __get ($field)
 __set ($field, $value)
 __isset ($field)
 offsetExists ($offset)
 offsetGet ($offset)
 offsetSet ($offset, $value)
 offsetUnset ($offset)
 getIterator ()
 count ()
 isField ($field)
 haveData ()
 isNew ()
 setNew ($is_new)
 getWhereQuery ()
 restore ()
 store ()
 triggerChdate ()
 delete ()
 isDirty ()
 isFieldDirty ($field)
 revertValue ($field)

Static Public Member Functions

static find ($id)
static findBySql ($where)
static deleteBySQL ($where)
static findByTimestamp ($timestamp)
static findNext ($timestamp=null)
static findCurrent ()
static getAll ($force_reload=false)
static toObject ($id_or_object)
static countContinuousSeminars ($id)
static countDurationSeminars ($id)
static countAbsolutSeminars ($id)
static getAbsolutAndDurationSeminars ($id)
- Static Public Member Functions inherited from SimpleORMap
static expireTableScheme ()
static find ($class, $id)
static findBySQL ($class, $where)
static deleteBySQL ($class, $where)
static toObject ($class, $id_or_object)

Additional Inherited Members

- Protected Member Functions inherited from SimpleORMap
 getTableScheme ()
 initializeContent ()
- Static Protected Member Functions inherited from SimpleORMap
static TableScheme ($db_table)
- Protected Attributes inherited from SimpleORMap
 $content = array()
 $content_db = array()
 $is_new = true
 $db_table = ''
 $db_fields = null
 $pk = null
 $default_values = array()
- Static Protected Attributes inherited from SimpleORMap
static $schemes

Constructor & Destructor Documentation

__construct (   $id = null)
Parameters
string$idprimary key of table

Reimplemented from SimpleORMap.

Member Function Documentation

static countAbsolutSeminars (   $id)
static

Returns the number of absolute seminars in a semester

Parameters
md5$idof the semester return int count of seminars

Here is the call graph for this function:

Here is the caller graph for this function:

static countContinuousSeminars (   $id)
static

Return the number of continuous seminars in a semester

Parameters
md5$idof the semester
Returns
int count of seminars

Here is the call graph for this function:

static countDurationSeminars (   $id)
static

This method was adopted from the old version.

Parameters
md5$idof the semester
Returns
int count of seminars

Here is the call graph for this function:

Here is the caller graph for this function:

static deleteBySQL (   $where)
static

delete Semester in db

Parameters
string$wheresql clause
Returns
number
static find (   $id)
static

returns semester object for given id or null

Parameters
string$id
Returns
NULL|Semester

Here is the call graph for this function:

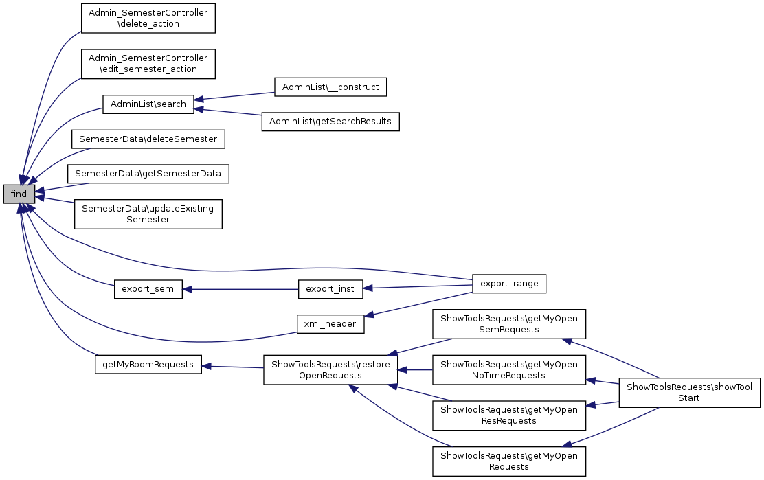
Here is the caller graph for this function:

static findBySql (   $where)
static

returns array of Semester objects

Parameters
string$wheresql clause
Returns
array
static findByTimestamp (   $timestamp)
static

returns Semester for given timestamp

Parameters
integer$timestamp
Returns
null|Semester

Here is the caller graph for this function:

static findCurrent ( )
static

returns current Semester

Here is the call graph for this function:

Here is the caller graph for this function:

static findNext (   $timestamp = null)
static

returns following Semester for given timestamp

Parameters
integer$timestamp
Returns
null|Semester

Here is the call graph for this function:

Here is the caller graph for this function:

static getAbsolutAndDurationSeminars (   $id)
static

This method was adopted from the old version.

Parameters
md5$idof the semester return int count of seminars

Here is the call graph for this function:

static getAll (   $force_reload = false)
static

returns array of all existing semester objects orderd by begin

Parameters
boolean$force_reload
Returns
array

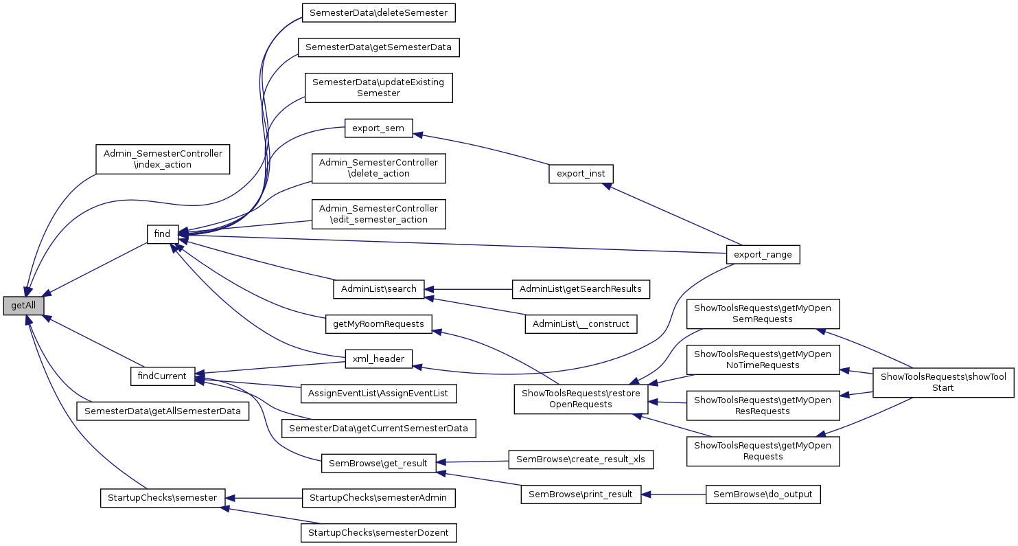
Here is the caller graph for this function:

getSemWeekNumber (   $timestamp)

returns "Semesterwoche" for a given timestamp

Parameters
integer$timestamp
Returns
number|boolean
setData (   $data,
  $reset = false 
)
See Also
lib/classes/SimpleORMap::setData()

Reimplemented from SimpleORMap.

Here is the call graph for this function:

toArray ( )
See Also
lib/classes/SimpleORMap::toArray()

Reimplemented from SimpleORMap.

static toObject (   $id_or_object)
static

returns user object for given id or null the param could be a string, an assoc array containing primary key field or an already matching object. In all these cases an object is returned

Parameters
mixed$id_or_objectid as string, object or assoc array
Returns
Semester

The documentation for this class was generated from the following file: