|
Stud.IP
2.3 Revision 48548
|


Public Member Functions | |
| ShowSchedulesRequests ($resource_id='', $start_time=null) | |
| navigator () | |
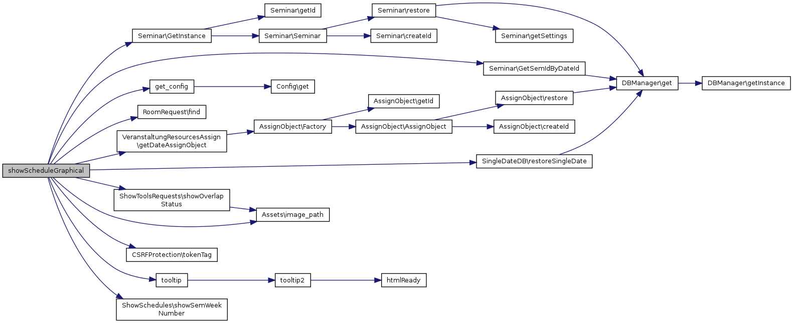
| showScheduleGraphical () | |
Public Member Functions inherited from ShowSchedules | |
| ShowSchedules ($resource_id='', $user_id='', $range_id='') | |
| setLengthFactor ($value) | |
| setLengthUnit ($value) | |
| setStartTime ($value) | |
| setEndTime ($value) | |
| setWeekOffset ($value) | |
| setUsedView ($value) | |
| showScheduleList ($print_view=false) | |
| showScheduleGraphical ($print_view=false) | |
| showSemWeekNumber ($start_time) | |
Additional Inherited Members | |
Data Fields inherited from ShowSchedules | |
| $ressource_id | |
| $user_id | |
| $range_id | |
| $start_time | |
| $end_time | |
| $length_factor | |
| $length_unit | |
| $week_offset | |
| $used_view | |
| navigator | ( | ) |
| showScheduleGraphical | ( | ) |

| ShowSchedulesRequests | ( | $resource_id = '', |
|
$start_time = null |
|||
| ) |