Stud.IP  2.3 Revision 48548
 All Data Structures Namespaces Files Functions Variables Groups Pages
ExternModuleTemplateSemBrowse Class Reference
Inheritance diagram for ExternModuleTemplateSemBrowse:
Inheritance graph
Collaboration diagram for ExternModuleTemplateSemBrowse:
Collaboration graph

Public Member Functions

 ExternModuleTemplateSemBrowse ($range_id, $module_name, $config_id=NULL, $set_config=NULL, $global_id=NULL)
 setup ()
 toStringEdit ($open_elements= '', $post_vars= '', $faulty_values= '', $anker= '')
 getMarkerDescription ($element_name)
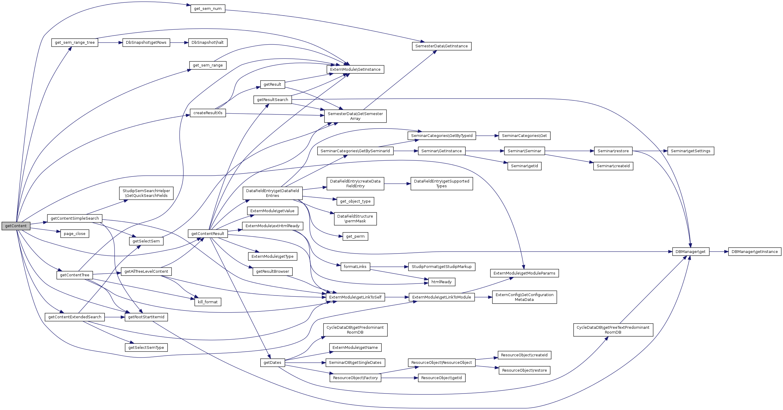
 getContent ($args=null, $raw=false)
 get_sem_range ($item_id, $with_kids)
 get_sem_range_tree ($item_id, $with_kids)
 getContentSimpleSearch ()
 getSelectSem ()
 getContentExtendedSearch ()
 getSelectSemType ()
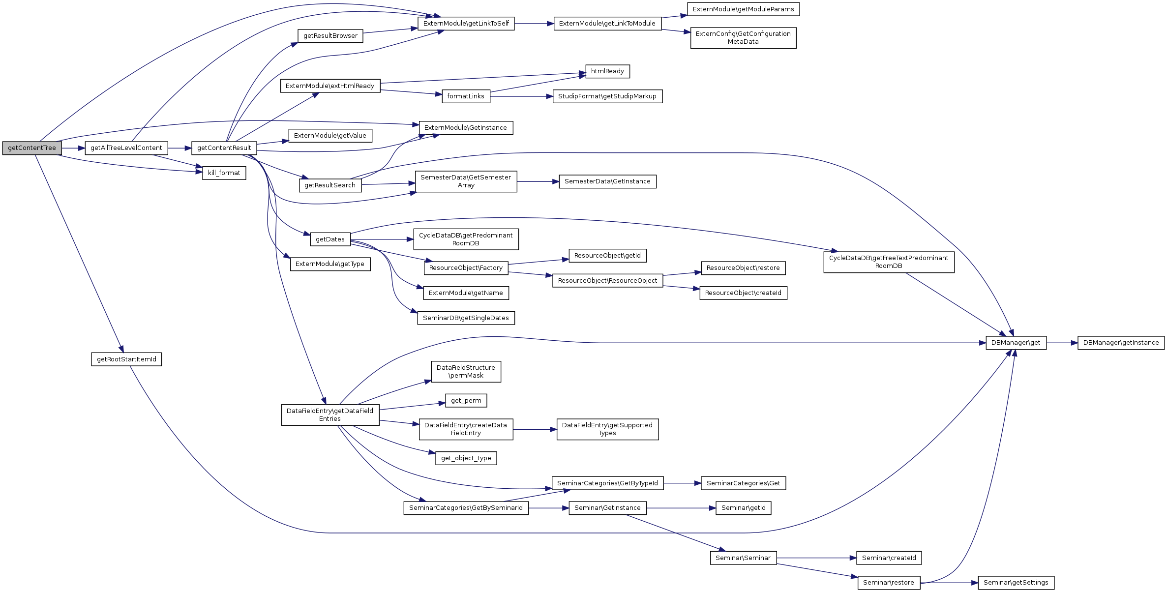
 getContentTree ()
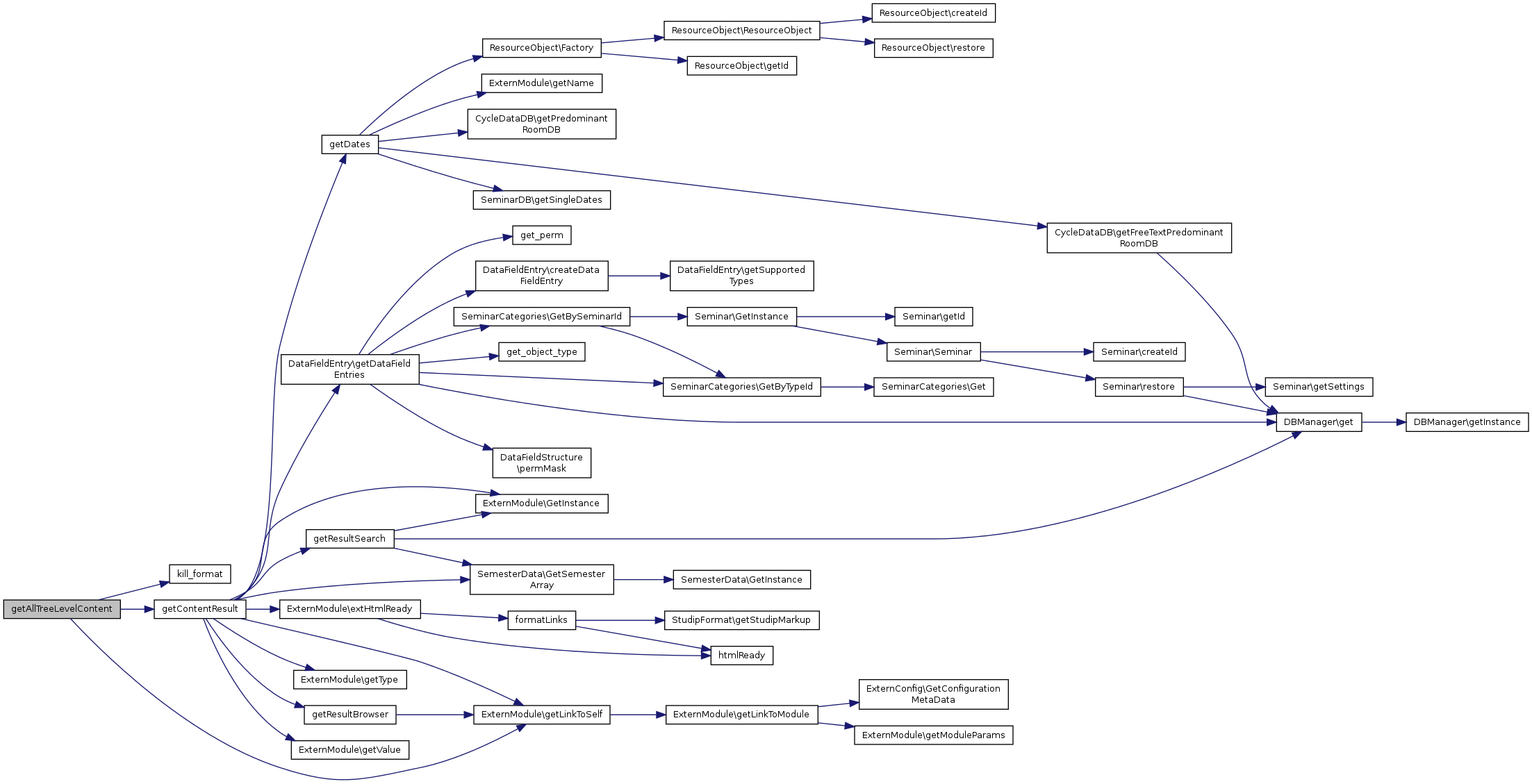
 getAllTreeLevelContent (&$tree, $start_item_id, $max_level, $level=0)
 getContentResult ($level_id=null)
 getResultBrowser ()
 getDates ($seminar_id, $start_time=0, $end_time=0)
 getResultSearch ($level_id=null)
 getResult ($level_id=null)
 show_class ()
 get_sem_class ()
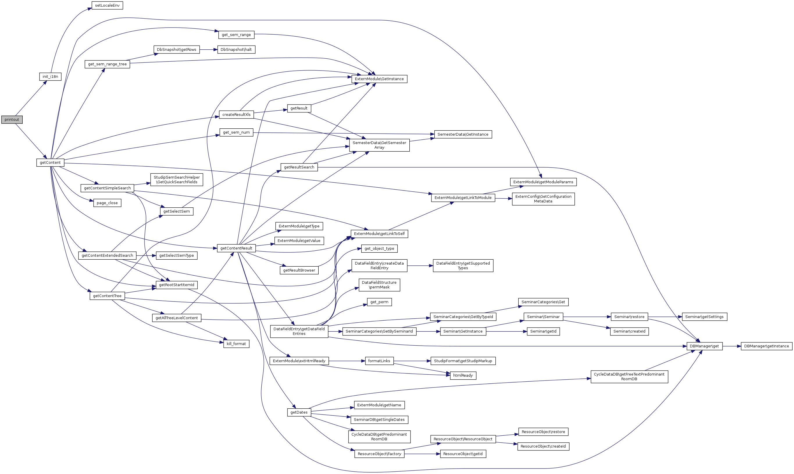
 printout ($args)
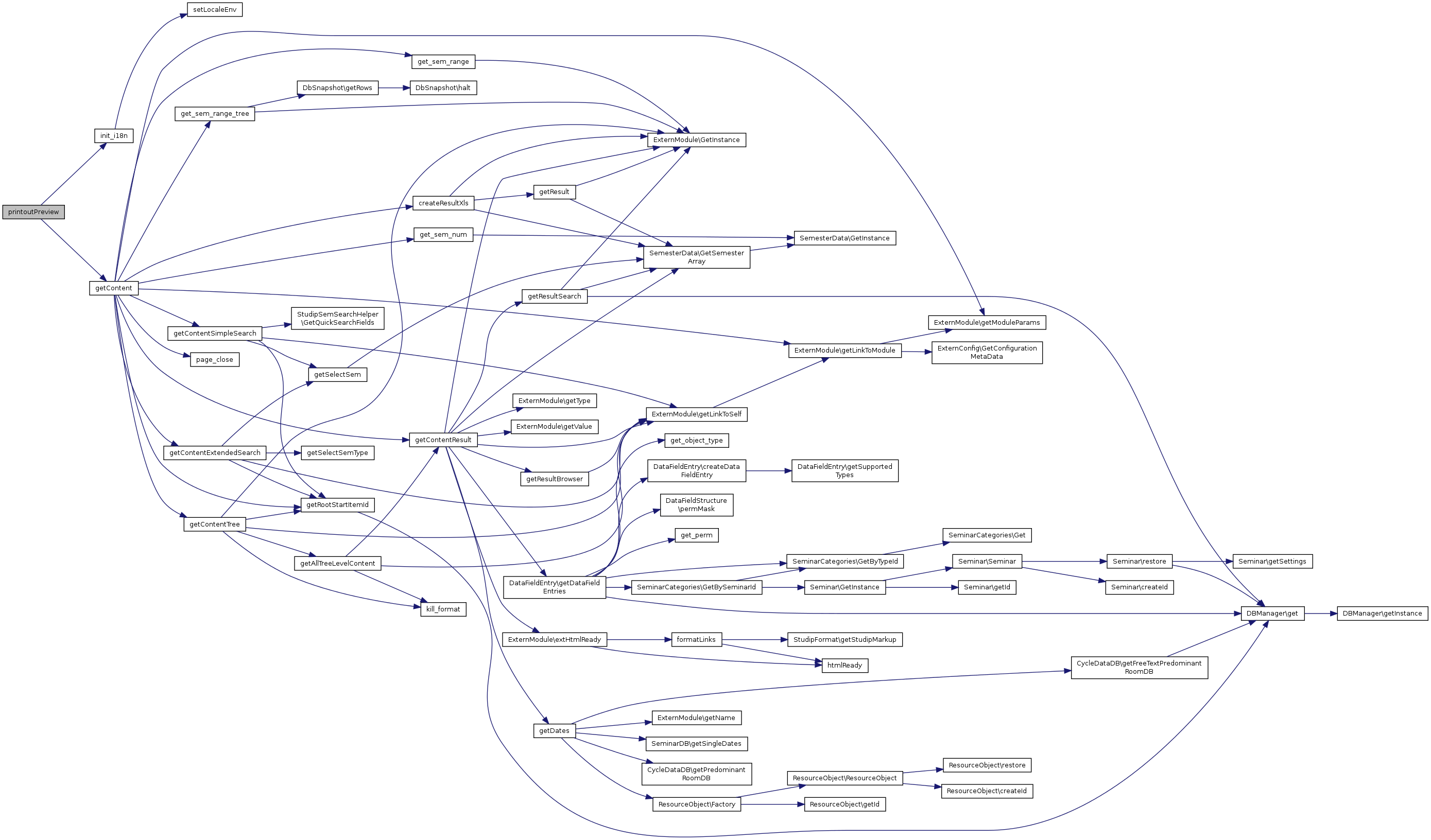
 printoutPreview ()
 getRootStartItemId ()
 createResultXls ()
 getAllDates ($seminar, $start, $end)
- Public Member Functions inherited from ExternModule
 GetInstance ($range_id, $module_name, $config_id=NULL, $set_config=NULL, $global_id=NULL)
 ExternModule ($range_id, $module_name, $config_id=NULL, $set_config=NULL, $global_id=NULL)
 getType ()
 getName ()
getConfig ()
 getDefaultConfig ()
 getRangeDefaultConfig ($range_id= 'global')
 getAllElements ()
 getValue ($attribute)
 setValue ($attribute, $value)
 getAttributes ($element_name, $tag_name)
 getArgs ()
 toString ($args)
 printoutEdit ($element_name="", $post_vars="", $faulty_values="", $anker="")
 checkFormValues ($element_name="")
 store ($element_name= '', $values= '')
 getDescription ()
 executeCommand ($element, $command, $value)
 checkRangeId ($range_id)
 printError ()
 getModuleLink ($module_name, $config_id, $sri_link)
 updateGenericDatafields ($element_name, $object_type)
 insertDatafieldMarkers ($object_type, &$markers, $element_name)
 insertPluginMarkers ($plugin_type, &$markers, $element_name)
 setRawOutput ($raw=TRUE)
 extHtmlReady ($text, $allow_links=FALSE)
 extFormatReady ($text)
 extWikiReady ($text, $show_comments= 'all')
 GetOrderedModuleTypes ()
 getLinkToModule ($linked_element_name=null, $params=null, $with_module_params=false, $self=false)
 getLinkToSelf ($params=null, $with_module_params=false, $linked_element_name=null)
 getModuleParams ($params=null)

Data Fields

 $markers = array()
 $args = array()
 $sem_browse_data = array()
 $search_helper
 $sem_tree
 $range_tree
 $sem_number = array()
 $group_by_fields = array()
 $global_markers = array()
 $approved_params = array()
 $module_params = array()
- Data Fields inherited from ExternModule
 $type = NULL
 $name
 $config
 $registered_elements = array()
 $elements = array()
 $field_names = array()
 $data_fields = array()
 $args = array()
 $is_raw_output = FALSE

Additional Inherited Members

- Static Public Member Functions inherited from ExternModule
static HaveAccessModuleType ($view, $module_id=NULL, $module_name=NULL)

Member Function Documentation

createResultXls ( )

Here is the call graph for this function:

Here is the caller graph for this function:

ExternModuleTemplateSemBrowse (   $range_id,
  $module_name,
  $config_id = NULL,
  $set_config = NULL,
  $global_id = NULL 
)

Here is the call graph for this function:

get_sem_class ( )
get_sem_range (   $item_id,
  $with_kids 
)

Here is the call graph for this function:

Here is the caller graph for this function:

get_sem_range_tree (   $item_id,
  $with_kids 
)

Here is the call graph for this function:

Here is the caller graph for this function:

getAllDates (   $seminar,
  $start,
  $end 
)

Here is the call graph for this function:

getAllTreeLevelContent ( $tree,
  $start_item_id,
  $max_level,
  $level = 0 
)

Here is the call graph for this function:

Here is the caller graph for this function:

getContent (   $args = null,
  $raw = false 
)

Here is the call graph for this function:

Here is the caller graph for this function:

getContentExtendedSearch ( )

Here is the call graph for this function:

Here is the caller graph for this function:

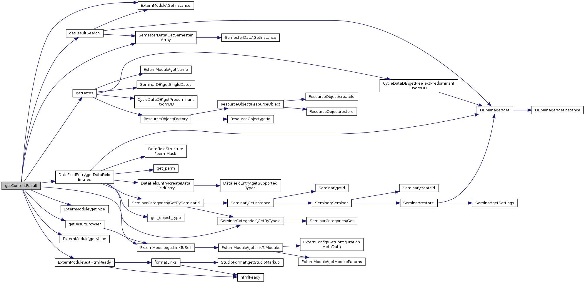
getContentResult (   $level_id = null)

Here is the call graph for this function:

Here is the caller graph for this function:

getContentSimpleSearch ( )

Here is the call graph for this function:

Here is the caller graph for this function:

getContentTree ( )

Here is the call graph for this function:

Here is the caller graph for this function:

getDates (   $seminar_id,
  $start_time = 0,
  $end_time = 0 
)

Here is the call graph for this function:

Here is the caller graph for this function:

getMarkerDescription (   $element_name)

Here is the call graph for this function:

Here is the caller graph for this function:

getResult (   $level_id = null)

Here is the call graph for this function:

Here is the caller graph for this function:

getResultBrowser ( )

Generates markers and subparts for a result browser.

Returns
array Array with markers and their values

Here is the call graph for this function:

Here is the caller graph for this function:

getResultSearch (   $level_id = null)

Here is the call graph for this function:

Here is the caller graph for this function:

getRootStartItemId ( )

Here is the call graph for this function:

Here is the caller graph for this function:

getSelectSem ( )

Here is the call graph for this function:

Here is the caller graph for this function:

getSelectSemType ( )

Here is the caller graph for this function:

printout (   $args)

Reimplemented from ExternModule.

Here is the call graph for this function:

printoutPreview ( )

Here is the call graph for this function:

setup ( )

Reimplemented from ExternModule.

show_class ( )
toStringEdit (   $open_elements = '',
  $post_vars = '',
  $faulty_values = '',
  $anker = '' 
)

Reimplemented from ExternModule.

Here is the call graph for this function:

Field Documentation

$approved_params = array()
$args = array()
$global_markers = array()
$group_by_fields = array()
$markers = array()
$module_params = array()
$range_tree
$search_helper
$sem_browse_data = array()
$sem_number = array()
$sem_tree

The documentation for this class was generated from the following file: