Stud.IP
2.3 Revision 48548
◀ Stud.IP Docs Overview
Main Page
Related Pages
Modules
Data Structures
Files
Examples
File List
Globals
All
Data Structures
Namespaces
Files
Functions
Variables
Groups
Pages
Functions
page.inc File Reference
Functions
page_open
($feature)
page_close
()
sess_load
($session)
sess_save
($session)
Function Documentation
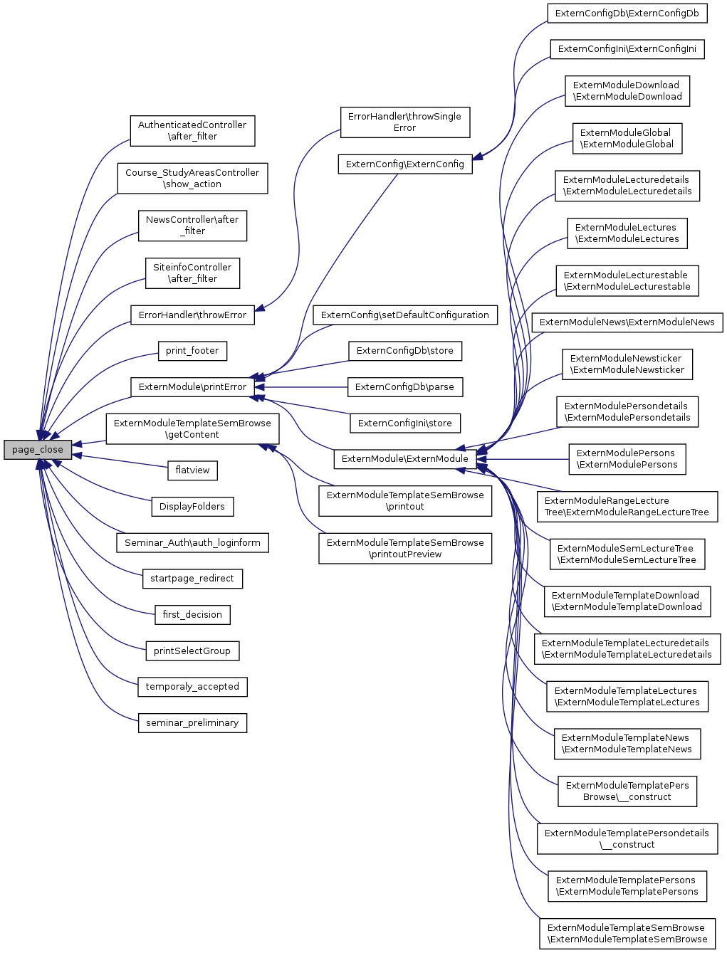
page_close
(
)
Here is the caller graph for this function:
page_open
(
$feature
)
Here is the caller graph for this function:
sess_load
(
$session
)
sess_save
(
$session
)
lib
phplib
page.inc
Generated on Thu Aug 2 2018 15:27:33 for Stud.IP by
1.8.1.2 (using
Doxyfile
)