Stud.IP
2.3 Revision 48548
◀ Stud.IP Docs Overview
Main Page
Related Pages
Modules
Data Structures
Files
Examples
Data Structures
Data Structure Index
Class Hierarchy
Data Fields
All
Data Structures
Namespaces
Files
Functions
Variables
Groups
Pages
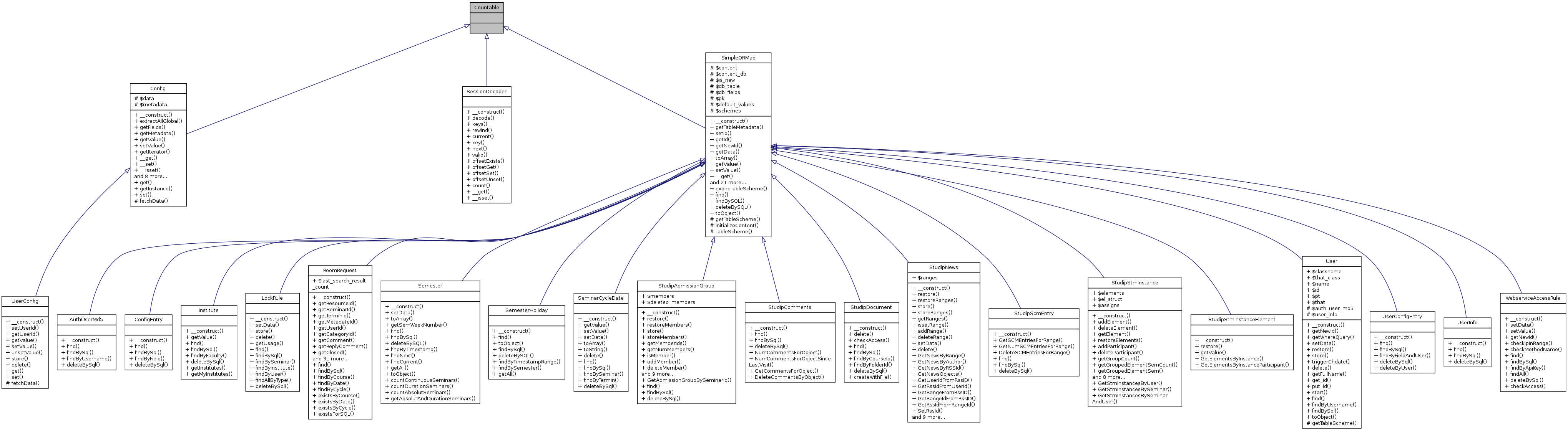
Countable Class Reference
Inheritance diagram for Countable:
Collaboration diagram for Countable:
The documentation for this class was generated from the following file:
lib/classes/
SessionDecoder.class.php
Countable
Generated on Thu Aug 2 2018 15:28:01 for Stud.IP by
1.8.1.2 (using
Doxyfile
)