|
Stud.IP
2.3 Revision 48548
|


Public Member Functions | |
| about ($username, $msg) | |
| get_auth_user ($username) | |
| get_user_details () | |
| fach_abschluss_edit ($fach_abschluss_delete, $new_studiengang, $new_abschluss, $fachsem, $change_fachsem, $course_id) | |
| userdomain_edit ($userdomain_delete, $new_userdomain) | |
| inst_edit ($inst_delete, $new_inst) | |
| allowedInstitutePerms () | |
| special_edit ($raum, $sprech, $tel, $fax, $name, $default_inst, $visible, $datafields, $group_id, $role_id, $status) | |
| edit_private ($telefon, $cell, $anschrift, $home, $motto, $hobby) | |
| edit_leben ($lebenslauf, $schwerp, $publi, $view, $datafields) | |
| edit_pers ($password, $new_username, $vorname, $nachname, $email, $geschlecht, $title_front, $title_front_chooser, $title_rear, $title_rear_chooser, $view) | |
| edit_email ($email) | |
| select_studiengang () | |
| select_abschluss () | |
| select_userdomain () | |
| select_inst () | |
| my_error ($msg) | |
| my_msg ($msg) | |
| my_info ($msg) | |
| parse_msg ($long_msg, $separator="§") | |
| move ($inst_id, $direction) | |
| change_global_visibility ($global, $online, $chat, $search, $email, $foaf_show_identity) | |
| change_all_homepage_visibility ($new_visibility) | |
| set_default_homepage_visibility ($visibility) | |
| change_homepage_visibility ($data) | |
| get_homepage_elements () | |
Public Member Functions inherited from messaging | |
| messaging () | |
| delete_message ($message_id, $user_id=FALSE, $force=FALSE) | |
| delete_all_messages ($user_id=FALSE, $force=FALSE) | |
| set_read_message ($message_id) | |
| set_read_all_messages () | |
| user_wants_email ($userid) | |
| sendingEmail ($rec_user_id, $snd_user_id, $message, $subject, $message_id) | |
| get_forward_id ($id) | |
| get_forward_copy ($id) | |
| insert_message ($message, $rec_uname, $user_id='', $time='', $tmp_message_id='', $set_deleted='', $signature='', $subject='', $force_email='', $priority='normal') | |
| buddy_chatinv ($message, $chat_id) | |
| insert_chatinv ($msg, $rec_uname, $chat_id, $user_id=false) | |
| delete_chatinv ($user_id=false) | |
| check_chatinv ($chat_id, $user_id=false) | |
| check_list_of_chatinv ($chat_uniqids, $user_id=false) | |
| delete_buddy ($username) | |
| add_buddy ($username) | |
| check_newmsgfoldername ($foldername) | |
Data Fields | |
| $db | |
| $auth_user = array() | |
| $user_info = array() | |
| $user_inst = array() | |
| $user_fach_abschluss = array() | |
| $user_userdomains = array() | |
| $check = "" | |
| $special_user = FALSE | |
| $msg = "" | |
| $logout_user = FALSE | |
| $priv_msg = "" | |
| $default_url = "http://www" | |
Data Fields inherited from messaging | |
| $db | |
| $sig_string | |
| about | ( | $username, | |
| $msg | |||
| ) |

| allowedInstitutePerms | ( | ) |
This function returns the perms allowed for an institute for the current user

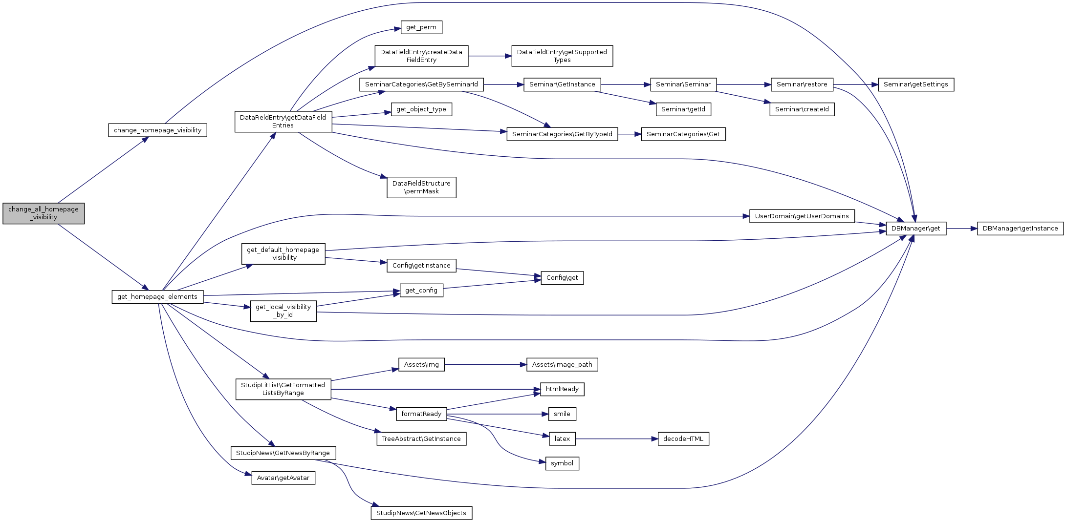
| change_all_homepage_visibility | ( | $new_visibility | ) |
Changes the visibility of all homepage elements to the given value.
| int | $new_visibility | new visiblity of homepage elements, one of the visibility constants defined in lib/user_visible.inc.php. |


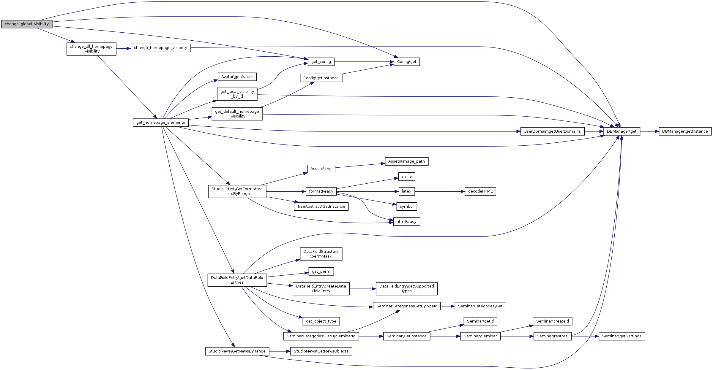
| change_global_visibility | ( | $global, | |
| $online, | |||
| $chat, | |||
| $search, | |||
| $email, | |||
| $foaf_show_identity | |||
| ) |
Changes visibility settings for the current user.
| string | $global | global visibility of the account in Stud.IP |
| string | $online | visiblity in "Who is online" list |
| string | $chat | visibility of the private chatroom in active chats list |
| string | $search | visiblity in user search |
| string | visibility of the email address |

| change_homepage_visibility | ( | $data | ) |
Saves user specified visibility settings for homepage elements.
| array | $data | all homepage elements with their visiblities in the form $name => $visibility |


| edit_email | ( | ) |
| edit_leben | ( | $lebenslauf, | |
| $schwerp, | |||
| $publi, | |||
| $view, | |||
| $datafields | |||
| ) |

| edit_pers | ( | $password, | |
| $new_username, | |||
| $vorname, | |||
| $nachname, | |||
| $email, | |||
| $geschlecht, | |||
| $title_front, | |||
| $title_front_chooser, | |||
| $title_rear, | |||
| $title_rear_chooser, | |||
| $view | |||
| ) |

| edit_private | ( | $telefon, | |
| $cell, | |||
| $anschrift, | |||
| $home, | |||
| $motto, | |||
| $hobby | |||
| ) |

| fach_abschluss_edit | ( | $fach_abschluss_delete, | |
| $new_studiengang, | |||
| $new_abschluss, | |||
| $fachsem, | |||
| $change_fachsem, | |||
| $course_id | |||
| ) |
add, edit, delete courses of study
| array | $fach_abschluss_delete | |
| string | $new_studiengang | |
| string | $new_abschluss | |
| int | $fachsem | |
| array | $change_fachsem | |
| array | $course_id |

| get_auth_user | ( | $username | ) |

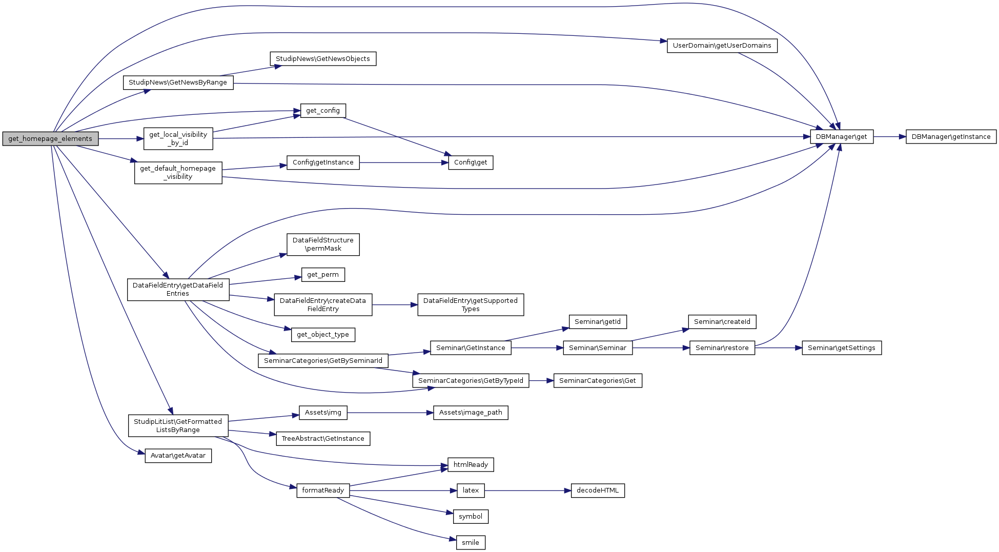
| get_homepage_elements | ( | ) |
Builds an array containing all available elements that are part of a user's homepage together with their visibility. It isn't sufficient to just load the visibility settings from database, because if the user has added some data (e.g. CV) but not yet assigned a special visibility to that field, it wouldn't show up.


| get_user_details | ( | ) |

| inst_edit | ( | $inst_delete, | |
| $new_inst | |||
| ) |

| move | ( | $inst_id, | |
| $direction | |||
| ) |
| my_error | ( | $msg | ) |


| my_info | ( | $msg | ) |


| my_msg | ( | $msg | ) |


| parse_msg | ( | $long_msg, | |
$separator = "§" |
|||
| ) |

| select_abschluss | ( | ) |
Hilfsfunktion, erzeugt eine Auswahlbox mit noch auswählbaren Abschluesse

| select_inst | ( | ) |
Hilfsfunktion, erzeugt eine Auswahlbox mit noch auswählbaren Instituten

| select_studiengang | ( | ) |
Hilfsfunktion, erzeugt eine Auswahlbox mit noch auswählbaren Studiengängen

| select_userdomain | ( | ) |

| set_default_homepage_visibility | ( | $visibility | ) |
Sets a default visibility for elements that are added to a user's homepage but whose visibility hasn't been configured explicitly yet.
| int | $visibility | default visibility for new homepage elements |

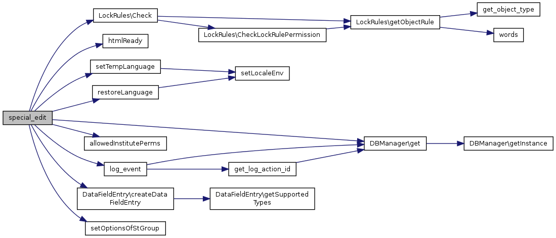
| special_edit | ( | $raum, | |
| $sprech, | |||
| $tel, | |||
| $fax, | |||
| $name, | |||
| $default_inst, | |||
| $visible, | |||
| $datafields, | |||
| $group_id, | |||
| $role_id, | |||
| $status | |||
| ) |

| userdomain_edit | ( | $userdomain_delete, | |
| $new_userdomain | |||
| ) |

| $auth_user = array() |
| $check = "" |
| $db |
| $default_url = "http://www" |
| $logout_user = FALSE |
| $msg = "" |
| $priv_msg = "" |
| $special_user = FALSE |
| $user_fach_abschluss = array() |
| $user_info = array() |
| $user_inst = array() |
| $user_userdomains = array() |