Stud.IP  2.3 Revision 48548
 All Data Structures Namespaces Files Functions Variables Groups Pages
ResourceObject Class Reference
Collaboration diagram for ResourceObject:
Collaboration graph

Public Member Functions

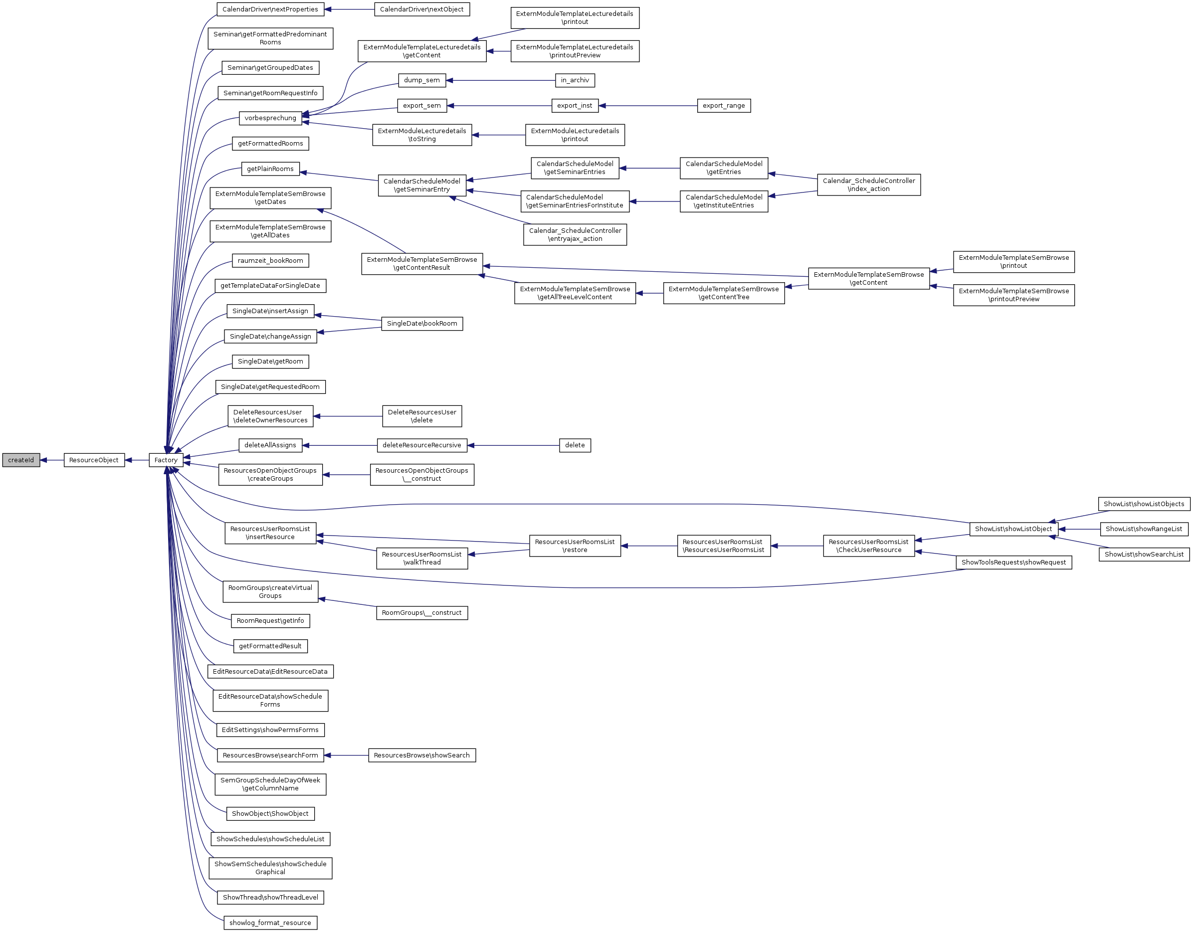
 Factory ()
 ResourceObject ($argv)
 createId ()
 create ()
 setName ($name)
 setDescription ($description)
 setCategoryId ($category_id)
 setMultipleAssign ($value)
 setParentBind ($parent_bind)
 setLockable ($lockable)
 setOwnerId ($owner_id)
 setInstitutId ($institut_id)
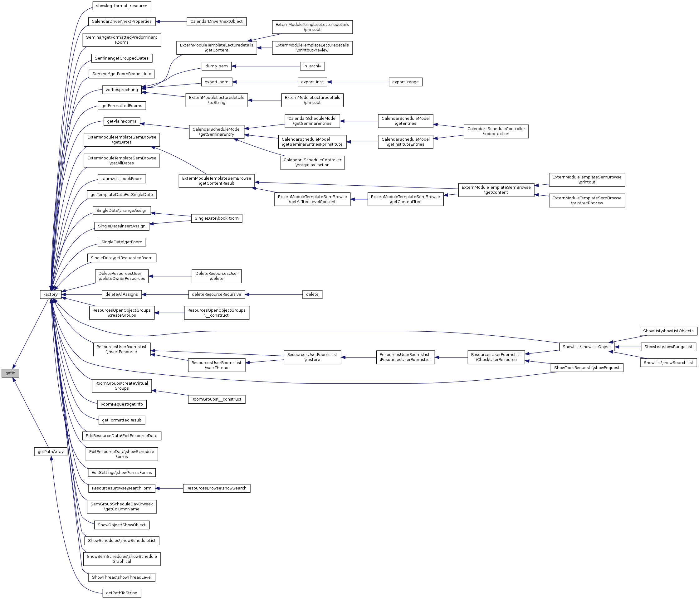
 getId ()
 getRootId ()
 getParentId ()
 getName ()
 getCategoryName ()
 getCategoryIconnr ()
 getCategoryId ()
 getDescription ()
 getOwnerId ()
 getInstitutId ()
 getMultipleAssign ()
 getParentBind ()
 getOwnerType ($id='')
 getOrgaName ($explain=FALSE, $id='')
 getOwnerName ($explain=FALSE, $id='')
 getFormattedLink ($javaScript=TRUE, $target_new=TRUE, $quick_view=TRUE, $view="view_schedule", $view_mode="no_nav", $timestamp=FALSE, $link_text=FALSE)
 getOrgaLink ($id='')
 getOwnerLink ($id='')
 getPlainProperties ($only_requestable=FALSE)
 getSeats ()
 isUnchanged ()
 isDeletable ()
 isParent ()
 isAssigned ()
 isRoom ()
 isLocked ()
 isLockable ()
 flushProperties ()
 storeProperty ($property_id, $state)
 deletePerms ($user_id)
 storePerms ($user_id, $perms='')
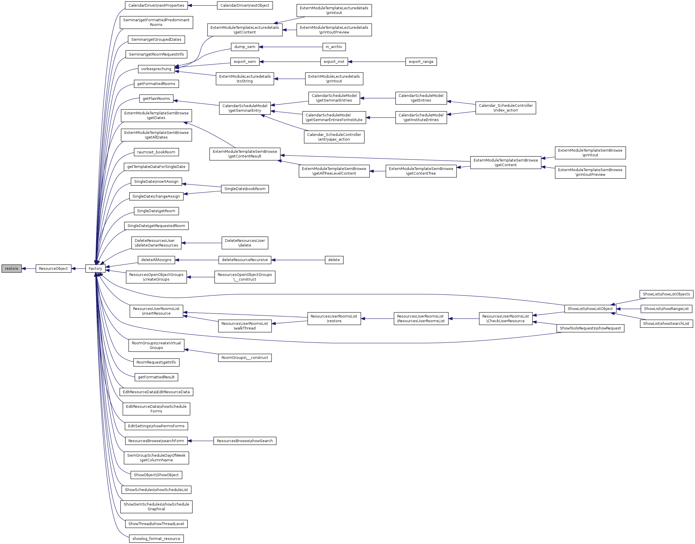
 restore ($id='')
 store ($create='')
 delete ()
 deleteAllAssigns ($id='')
 deleteAllPerms ($id='')
 deleteResourceRecursive ($id)
 getPathArray ($include_self=false)
 getPathToString ($include_self=false, $delimeter= '/')

Data Fields

 $id
 $db
 $name
 $description
 $owner_id
 $category_id
 $category_name
 $category_iconnr
 $is_room = null
 $is_parent = null
 $my_state = null

Member Function Documentation

create ( )

Here is the call graph for this function:

createId ( )

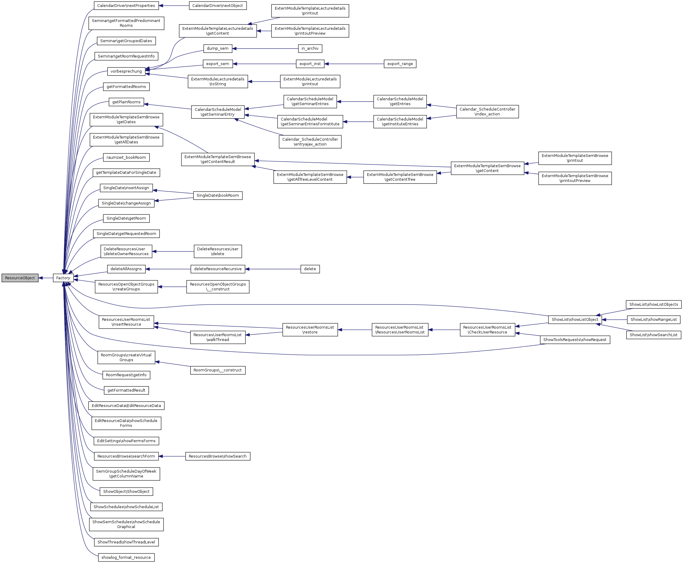
Here is the caller graph for this function:

delete ( )

Here is the call graph for this function:

deleteAllAssigns (   $id = '')

Here is the call graph for this function:

Here is the caller graph for this function:

deleteAllPerms (   $id = '')

Here is the caller graph for this function:

deletePerms (   $user_id)
deleteResourceRecursive (   $id)

Here is the call graph for this function:

Here is the caller graph for this function:

Factory ( )

Here is the call graph for this function:

Here is the caller graph for this function:

flushProperties ( )

Here is the caller graph for this function:

getCategoryIconnr ( )
getCategoryId ( )
getCategoryName ( )
getDescription ( )
getFormattedLink (   $javaScript = TRUE,
  $target_new = TRUE,
  $quick_view = TRUE,
  $view = "view_schedule",
  $view_mode = "no_nav",
  $timestamp = FALSE,
  $link_text = FALSE 
)

Here is the call graph for this function:

getId ( )

Here is the caller graph for this function:

getInstitutId ( )
getMultipleAssign ( )
getName ( )

Here is the caller graph for this function:

getOrgaLink (   $id = '')
getOrgaName (   $explain = FALSE,
  $id = '' 
)
getOwnerId ( )
getOwnerLink (   $id = '')

Here is the call graph for this function:

getOwnerName (   $explain = FALSE,
  $id = '' 
)

Here is the call graph for this function:

getOwnerType (   $id = '')

Here is the call graph for this function:

Here is the caller graph for this function:

getParentBind ( )
getParentId ( )
getPathArray (   $include_self = false)

Here is the call graph for this function:

Here is the caller graph for this function:

getPathToString (   $include_self = false,
  $delimeter = '/' 
)

Here is the call graph for this function:

getPlainProperties (   $only_requestable = FALSE)
getRootId ( )
getSeats ( )
isAssigned ( )

Here is the caller graph for this function:

isDeletable ( )

Here is the call graph for this function:

isLockable ( )

Here is the caller graph for this function:

isLocked ( )

Here is the call graph for this function:

isParent ( )

Here is the caller graph for this function:

isRoom ( )

Here is the caller graph for this function:

isUnchanged ( )
ResourceObject (   $argv)

Here is the call graph for this function:

Here is the caller graph for this function:

restore (   $id = '')

Here is the caller graph for this function:

setCategoryId (   $category_id)
setDescription (   $description)
setInstitutId (   $institut_id)
setLockable (   $lockable)
setMultipleAssign (   $value)
setName (   $name)
setOwnerId (   $owner_id)
setParentBind (   $parent_bind)
store (   $create = '')

Here is the caller graph for this function:

storePerms (   $user_id,
  $perms = '' 
)
storeProperty (   $property_id,
  $state 
)

Field Documentation

$category_iconnr
$category_id
$category_name
$db
$description
$id
$is_parent = null
$is_room = null
$my_state = null
$name
$owner_id

The documentation for this class was generated from the following file: