Stud.IP  2.3 Revision 48548
 All Data Structures Namespaces Files Functions Variables Groups Pages
ScheduleWeek Class Reference
Inheritance diagram for ScheduleWeek:
Inheritance graph
Collaboration diagram for ScheduleWeek:
Collaboration graph

Public Member Functions

 ScheduleWeek ($start_hour= '', $end_hour= '', $show_days= '', $start_date= '', $show_dates=false)
 addEvent ($name, $start_time, $end_time, $link='', $add_info='', $category=0)
 getColumnName ($id)
- Public Member Functions inherited from ScheduleView
 ScheduleView ($start_hour=8, $end_hour=20, $show_columns=false, $start_date=false)
 addEvent ($column, $name, $start_time, $end_time, $link='', $add_info='', $category=0)
 checkCollision ($index, $category)
 createCellAllocation ()
 handleOverlaps ()
 getColumnName ($id, $print_view=false)
 createHtmlOutput ($print_view=false)
 getAddLink ($l, $i)
 getEventName ($id, $font_color, $print_view)
 getShortName ($name, $print_view)
 showSchedule ($mode="html", $print_view=false)

Data Fields

 $show_dates
- Data Fields inherited from ScheduleView
 $events = array()
 $cell_allocations
 $start_hour
 $end_hour
 $show_columns
 $add_link
 $start_date
 $categories

Member Function Documentation

addEvent (   $name,
  $start_time,
  $end_time,
  $link = '',
  $add_info = '',
  $category = 0 
)
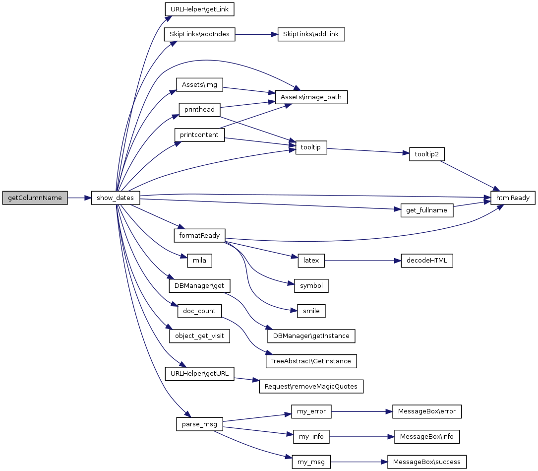
getColumnName (   $id)

Reimplemented in ScheduleWeekRequests, and SemScheduleWeek.

Here is the call graph for this function:

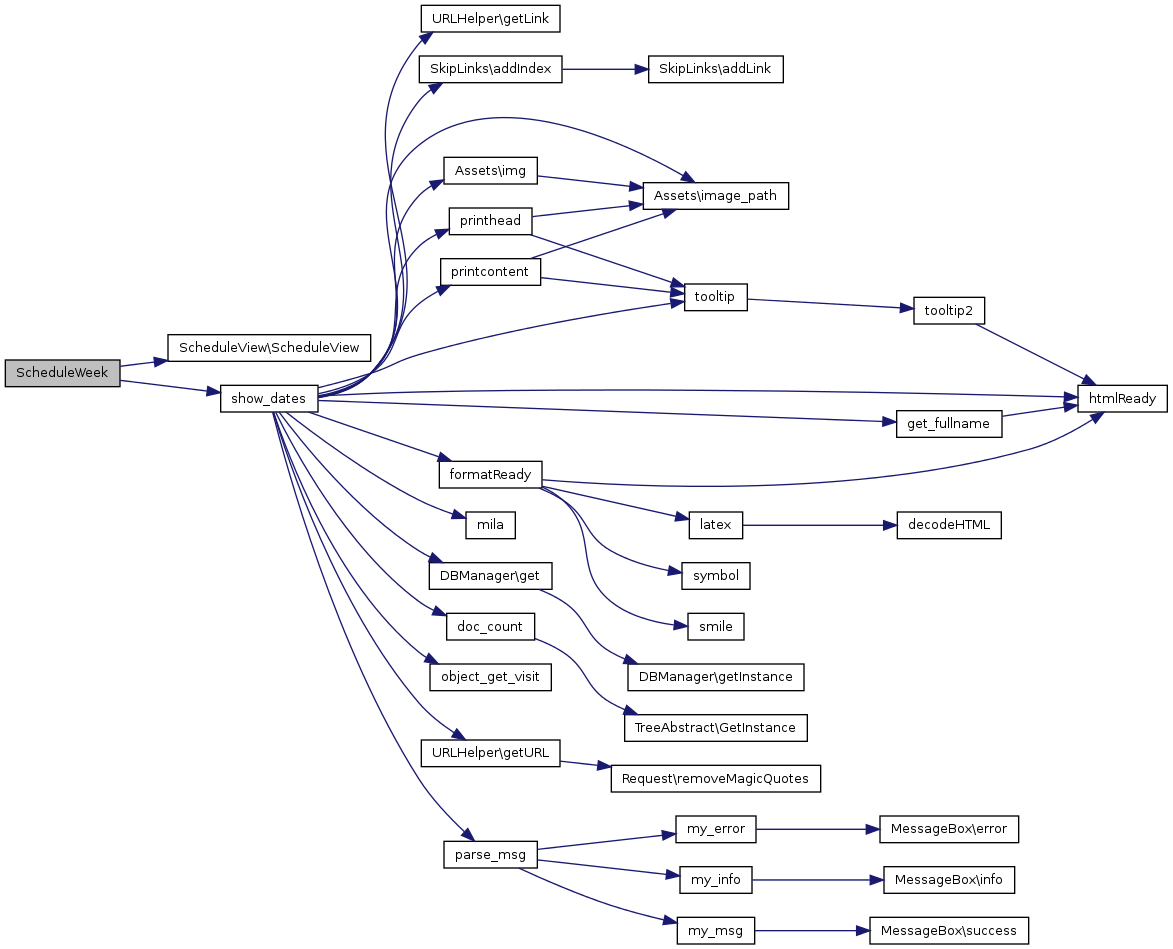
ScheduleWeek (   $start_hour = '',
  $end_hour = '',
  $show_days = '',
  $start_date = '',
  $show_dates = false 
)

Here is the call graph for this function:

Here is the caller graph for this function:

Field Documentation


The documentation for this class was generated from the following file: