|
Stud.IP
2.3 Revision 48548
|
Functions | |
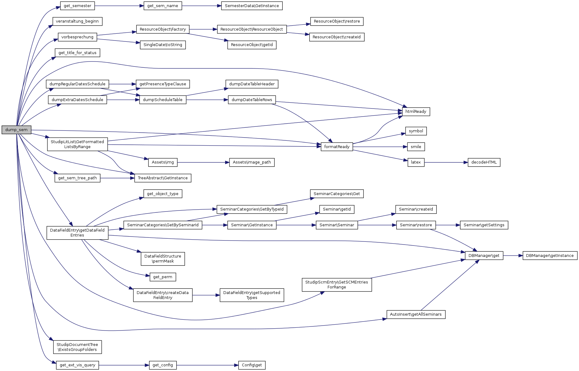
| dump_sem ($sem_id, $print_view=false) | |
| dumpRegularDatesSchedule ($sem_id) | |
| dumpExtraDatesSchedule ($sem_id) | |
| dumpScheduleTable ($db, $title) | |
| dumpDateTableHeader ($title) | |
| dumpDateTableRows ($db) | |
| Export_Kids ($topic_id=0, $level=0) | |
| Export_Topic ($sem_id) | |
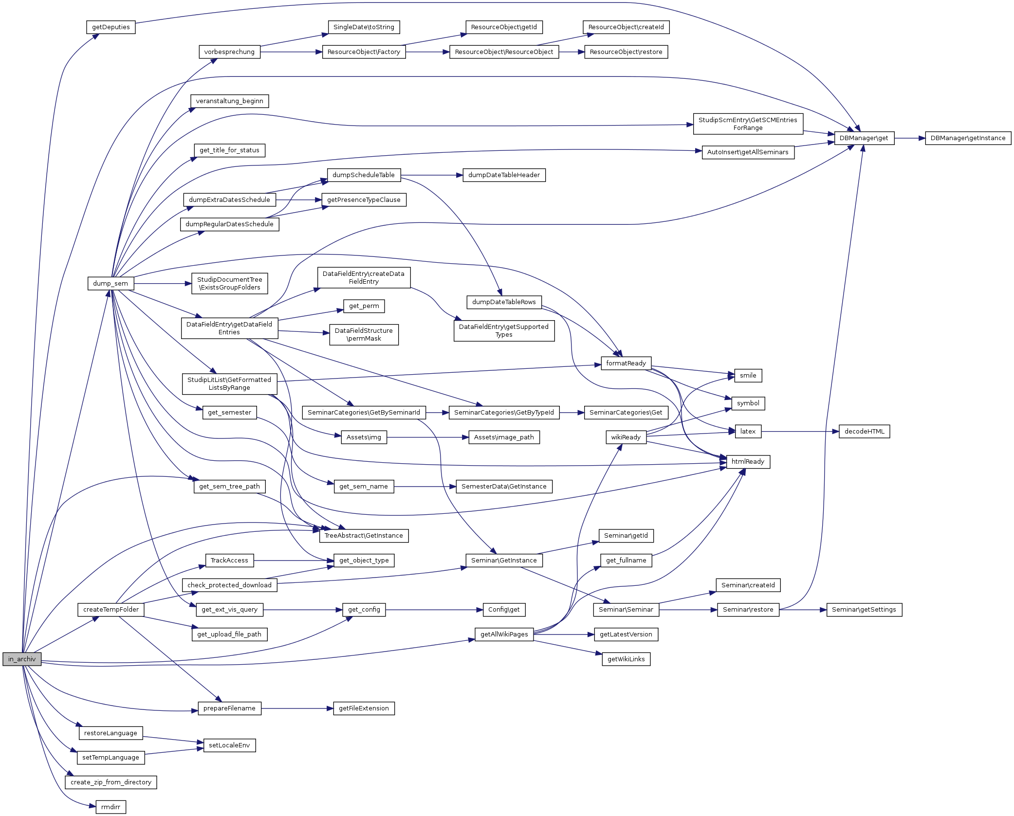
| in_archiv ($sem_id) | |
| dump_sem | ( | $sem_id, | |
$print_view = false |
|||
| ) |


| dumpDateTableHeader | ( | $title | ) |
Returns the first row (the header row) for the tables listing dates.
| $title | title to show in first table row |

| dumpDateTableRows | ( | $db | ) |
Returns the HTML table rows for the date entries in $db. The query has to start like this: SELECT termine.*, themen.title as th_title, themen.description as th_desc FROM termine LEFT JOIN themen_termine USING (termin_id) LEFT JOIN themen USING (issue_id)
| $db | the result of an query for date entries |


| dumpExtraDatesSchedule | ( | $sem_id | ) |
Returns the extra dates for one seminar
| $sem_id | the id of the seminar |


| dumpRegularDatesSchedule | ( | $sem_id | ) |
Returns the regular dates for one seminar.
| $sem_id | the id of the seminar |


| dumpScheduleTable | ( | $db, | |
| $title | |||
| ) |
Returns the schedule table for one query as HTML. The query has to start like this: SELECT termine.*, themen.title as th_title, themen.description as th_desc FROM termine LEFT JOIN themen_termine USING (termin_id) LEFT JOIN themen USING (issue_id)
| $db | the result of an query for date entries |
| $title | the title for the table header |


| Export_Kids | ( | $topic_id = 0, |
|
$level = 0 |
|||
| ) |


| Export_Topic | ( | $sem_id | ) |

| in_archiv | ( | $sem_id | ) |
